патент
№ RU 130730
МПК G08B25/08

СТАЦИОНАРНОЕ КОНТРОЛЬНОЕ УСТРОЙСТВО СИСТЕМЫ ЭЛЕКТРОННОГО МОНИТОРИНГА ПОДКОНТРОЛЬНЫХ ЛИЦ

Авторы:
Куклев Иван Иванович Бовкун Сергей Валерьевич Кошкин Сергей Олегович
Все (6)
Номер заявки
2012151248/08
Дата подачи заявки
28.11.2012
Опубликовано
27.07.2013
Страна
RU
Как управлять
интеллектуальной собственностью
Чертежи 
2
Реферат

1. Стационарное контрольное устройство системы электронного мониторинга подконтрольных лиц, селективно связанное через сотовую сеть оператора связи GSM с сервером системы электронного мониторинга подконтрольных лиц, содержащее корпус, выполненный в виде моноблока с телефонной трубкой, на передней панели которого размещены средства индикации и клавиатура, зарядное устройство, аккумуляторную батарею, микроконтроллер, выполненный с возможностью генерировать сигнал и передавать кодированный сигнал, модуль GSM с разъемом SIM-карты, радиотракт обмена данными с электронным браслетом и систему контроля целостности устройства, отличающееся тем, что снабжено подключенными к микроконтроллеру трактом RFID, акселерометром 3D, блоком энергонезависимой памяти, блоком импульсных DC/DC преобразователей для повышения/понижения напряжения, блоком линейных стабилизаторов для подавления помех в цепи питания, разъемом карты памяти microSD, датчиком внешнего напряжения питания и датчиком напряжения аккумулятора.2. Устройство по п.1, отличающееся тем, что система контроля целостности устройства включает датчик открытия корпуса.3. Устройство по п.1, отличающееся тем, что средства индикации выполнены в виде светодиодных индикаторов и включают «Индикатор GSM-приема», «Резервный индикатор» и «Индикатор состояния аккумуляторной батареи», входящие в блок индикации.4. Устройство по п.1, отличающееся тем, что клавиатура включает кнопки: «Включение/выключение питания», «Прием входящего/начало исходящего вызова», «Завершение входящего/исходящего вызова» и «Экстренный вызов».

Формула изобретения

1. Стационарное контрольное устройство системы электронного мониторинга подконтрольных лиц, селективно связанное через сотовую сеть оператора связи GSM с сервером системы электронного мониторинга подконтрольных лиц, содержащее корпус, выполненный в виде моноблока с телефонной трубкой, на передней панели которого размещены средства индикации и клавиатура, зарядное устройство, аккумуляторную батарею, микроконтроллер, выполненный с возможностью генерировать сигнал и передавать кодированный сигнал, модуль GSM с разъемом SIM-карты, радиотракт обмена данными с электронным браслетом и систему контроля целостности устройства, отличающееся тем, что снабжено подключенными к микроконтроллеру трактом RFID, акселерометром 3D, блоком энергонезависимой памяти, блоком импульсных DC/DC преобразователей для повышения/понижения напряжения, блоком линейных стабилизаторов для подавления помех в цепи питания, разъемом карты памяти microSD, датчиком внешнего напряжения питания и датчиком напряжения аккумулятора.

2. Устройство по п.1, отличающееся тем, что система контроля целостности устройства включает датчик открытия корпуса.

3. Устройство по п.1, отличающееся тем, что средства индикации выполнены в виде светодиодных индикаторов и включают «Индикатор GSM-приема», «Резервный индикатор» и «Индикатор состояния аккумуляторной батареи», входящие в блок индикации.

4. Устройство по п.1, отличающееся тем, что клавиатура включает кнопки: «Включение/выключение питания», «Прием входящего/начало исходящего вызова», «Завершение входящего/исходящего вызова» и «Экстренный вызов».

Описание

[1]

Настоящая полезная модель относится к области информационных систем электронного мониторинга, обеспечивающих возможности поиска, обнаружения, определения текущего местоположения и слежения за перемещениями подконтрольных лиц, и может быть использована для надзора за подконтрольными лицами, имеющих ограничения свободы по типу домашнего ареста, установленного судом, дистанционной идентификации и отслеживания их местонахождения с использованием технологии GPS, средств телефонии, специальных приемо-передающих радиоустройств и индивидуальных средств идентификации таких лиц.

[2]

Применение систем электронного мониторинга подконтрольных лиц (далее - СЭМПЛ) позволяет следить за подконтрольными лицами в течение 24 часов в сутки, что создает возможность использовать их для установления полного электронного контроля за жизнью осужденного во время его пребывания под домашним арестом.

[3]

Для обеспечения надзора и в целях получения необходимой информации о поведении осужденных в настоящее время в Российской Федерации уголовно-исполнительные инспекции вправе использовать аудиовизуальные, электронные и иные технические средства надзора и контроля, перечень которых определяется постановлением Правительством Российской Федерации от 04.06.2012 №553. Указанные средства подразделяются на персональные (электронный браслет, мобильное контрольное устройство, стационарное контрольное устройство и др.), стационарное устройство аудиовизуального контроля и технические средства, и устройства региональных информационных центров (сервер мониторинга, аудиовизуального контроля, пульты мониторинга).

[4]

Из уровня техники известно о разработках стационарных контрольных устройств (далее - СКУ) отечественными фирмами, см. например, http://www.itcrp.ru - Корпорация ИТ и http://hiton-p.ru - Конструкторское бюро «Хитон».

[5]

Известные СКУ представляет собой коммуникационное устройство, обеспечивающее связь подконтрольного лица, несущего на себе электронный браслет (далее - ЭБ), с центром СЭМПЛ. СКУ осуществляет контроль состояния электронных браслетов. СКУ размещается как правило в месте проживания подконтрольного лица в определенном месте, дополнительные устройства можно также разместить на месте его работы или исправительного заведения, для осуществления дополнительного контроля за его деятельностью. Для передачи данных СКУ, в зависимости от конструкции, использует каналы проводной или мобильной связи. Корпус СКУ, на передней панели которого размещены средства индикации и клавиатура, выполняют в виде моноблока с рычагом, на который укладывается телефонная трубка, для обеспечения работы СКУ содержит блок питания и аккумуляторную батарею в качестве резервного источника питания.

[6]

Однако известные технические решения не предусматривают возможность изменения разрешенной территории мониторинга в случае возникновения такой необходимости.

[7]

Наиболее близким к заявляемой полезной модели по технической сущности и достигаемому при использовании полезной модели техническому результату, является СКУ производства Elmo-Tech, селективно связанное через сотовую сеть оператора связи GSM с сервером СЭМПЛ, содержащее корпус, выполненный в виде моноблока с телефонной трубкой, на передней панели которого размещены средства индикации и клавиатура, зарядное устройство, аккумуляторную батарею, микроконтроллер, выполненный с возможностью генерировать сигнал и передавать кодированный сигнал, модуль GSM с разъемом SIM-карты, радиотракт обмена данными с электронным браслетом и систему контроля целостности устройства (http://www.elmotech.com).

[8]

Задача, положенная в основу настоящей полезной модели, заключается в создании СКУ свободного от указанных недостатков, присущих техническим решениям, представляющим известный уровень техники и позволяющего определять положение лиц с ограничением свободы, установленным решением суда, следить за их перемещением в рамках определенной территории и в соответствии с установленным режимом времени с использованием средств телефонии, специальных радиоустройств и индивидуальных средств идентификации таких лиц.

[9]

Задача, положенная в основу настоящей полезной модели, решается тем, что стационарное контрольное устройство системы электронного мониторинга подконтрольных лиц, селективно связанное через сотовую сеть оператора связи GSM с сервером системы мониторинга подконтрольных лиц, содержащее корпус, выполненный в виде моноблока с телефонной трубкой, на передней панели которого размещены средства индикации и клавиатура, зарядное устройство, аккумуляторную батарею, микроконтроллер, выполненный с возможностью генерировать сигнал и передавать кодированный сигнал, модуль GSM с разъемом SIM-карты, радиотракт обмена данными с электронным браслетом и систему контроля целостности устройства, снабжено трактом RFID, акселерометром 3D, блоком энергонезависимой памяти, блоком импульсных DC/DC преобразователей для повышения/понижения напряжения, блоком линейных стабилизаторов для подавления помех в цепи питания, разъемом карты памяти microSD, датчиком внешнего напряжения питания и датчиком напряжения аккумулятора.

[10]

Кроме того, система контроля целостности устройства включает датчик открытия корпуса.

[11]

Кроме того, средства индикации выполнены в виде светодиодных индикаторов и включают «Индикатор GSM-приема», «Резервный индикатор» и «Индикатор состояния аккумуляторной батареи», входящие в блок индикации.

[12]

Кроме того, клавиатура включает кнопки: «Включение/выключение питания», «Прием входящего/начало исходящего вызова», «Завершение входящего /исходящего вызова» и «Экстренный вызов».

[13]

Наличие тракта RFID позволяет изменить конфигурацию режим работы СКУ обеспечивая высокую криптографическую стойкость (ПО).

[14]

Проведенный сопоставительный анализ предложенного технического решения с выявленными аналогами уровня техники, из которого полезная модель явным образом не следует для специалиста в области электронного мониторинга, показал, что она не известна, а с учетом возможности промышленного серийного изготовления СКУ СЭМПЛ, можно сделать вывод о соответствии критериям патентоспособности.

[15]

Предпочтительные варианты исполнения полезной модели описываются далее на основе представленных чертежей, где на:

[16]

- фиг.1 изображен внешний вид СКУ, аксонометрия;

[17]

- фиг.2 то же вид сзади, аксонометрия;

[18]

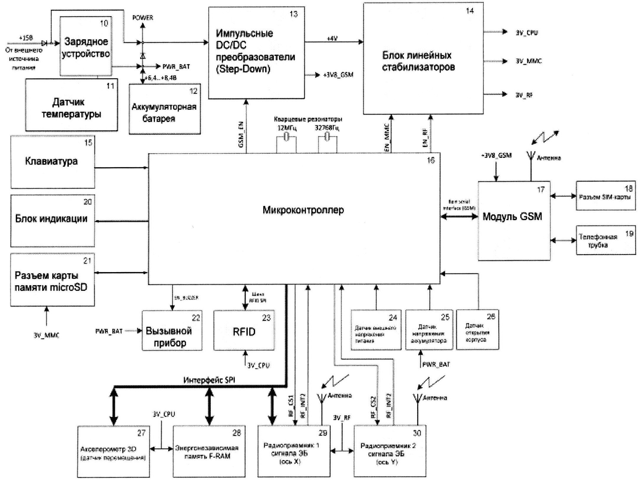
- фиг.3 изображена функциональная схема СКУ.

[19]

В графических материалах соответствующие конструктивные элементы СКУ обозначены следующими позициями:

[20]

1 - индикатор GSM-приема;

[21]

2 - резервный индикатор;

[22]

3 - индикатор состояния аккумулятора;

[23]

4 - кнопка «Включение/выключение питания»;

[24]

5 - кнопка «Завершение входящего/исходящего вызова»;

[25]

6 - кнопка «Прием входящего/начало исходящего вызова»;

[26]

7 - кнопка «Экстренный вызов»;

[27]

8 - разъем питания;

[28]

9 - антенна;

[29]

10 - зарядное устройство;

[30]

11 - датчик температуры;

[31]

12 - аккумуляторная батарея;

[32]

13 - импульсные DC/DC преобразователи (Step -Down);

[33]

14 - блок линейных стабилизаторов+3,3 В;

[34]

15 - клавиатура;

[35]

16 - микроконтроллер LPC2368;

[36]

17 - модуль GSM;

[37]

18 - разъем SIM-карты;

[38]

19 - телефонная трубка;

[39]

20 - блок индикации;

[40]

21 - разъем карты памяти microSD;

[41]

22 - вызывной прибор;

[42]

23 - RFID;

[43]

24 - датчик внешнего напряжения питания (+15 В);

[44]

25 - датчик напряжения аккумулятора цепи;

[45]

26 - датчик открытия корпуса;

[46]

27 - акселерометр 3D (датчик перемещения);

[47]

28 - энергонезависимая память F-RAM;

[48]

29 - радиоприемник 1 сигнала ЭБ (ось X);

[49]

30 - радиоприемник 2 сигнала ЭБ (ось Y).

[50]

СКУ обеспечивает непрерывный круглосуточный прием и идентификацию сигналов ЭБ для контроля режима присутствия подконтрольного лица в помещении или на установленной территории в соответствии с расписанием, а также оповещение о попытках снятия или повреждения ЭБ и иных нарушениях СКУ используется в комплекте с ЭБ и осуществляет обмен данными с СЭМПЛ.

[51]

СКУ селективно связано через сотовую сеть оператора связи GSM с сервером СЭМПЛ и содержит размещенные в корпусе зарядное устройство 10, аккумуляторную батарею 12, микроконтроллер 16, выполненный с возможностью генерировать сигнал и передавать кодированный сигнал, модуль GSM - 17 с разъемом SIM-карты - 18, радиотракт обмена данными с электронным браслетом, включающий радиоприемник 29 сигнала ЭБ (ось X) и радиоприемник 30 сигнала ЭБ (ось Y), и систему контроля целостности устройства, включающую датчик 26 открытия корпуса. Корпус СКУ выполнен в виде моноблока с телефонной трубкой 19, на передней панели которого размещены средства индикации, выполненые в виде светодиодных индикаторов и включающие индикатор GSM-приема - 1, резервный индикатор 2 и индикатор 3 состояния аккумулятора. Кроме того, на передней панели корпуса размещена клавиатура 15, включающая кнопку 4 «Включение/выключение питания», кнопку 5 «Завершение входящего/исходящего вызова», кнопку 6 «Прием входящего/начало исходящего вызова» и кнопку 7 «Экстренный вызов».

[52]

СКУ содержит следующие основные и дополнительные функциональные части:

[53]

- микроконтроллер (фиг.3, поз.16) - обеспечивает взаимодействие между ЭБ и СКУ, осуществляет прием/передачу данных между СКУ и сервером СЭМПЛ;

[54]

- радиоприемник 1 сигнала ЭБ (фиг.3, поз.29), радиоприемник 2 сигнала ЭБ (фиг.3, поз.30) - устройство, необходимое для обмена данными между ЭБ и СКУ;

[55]

- индикация и клавиатура (фиг.3 поз.15, поз.20) - необходимы для визуального контроля состояния устройства и управления его работой;

[56]

- аккумуляторная батарея (фиг.3. поз.12) - резервный источник питания.

[57]

К микроконтроллеру 16 подключены: тракт RFID - 23, акселерометр 3D-27, блок 28 энергонезависимой памяти, блок 13 импульсных DC/DC преобразователей для повышения/понижения напряжения, блок 14 линейных стабилизаторов для подавления помех в цепи питания, разъем карты памяти microSD - 21, датчик 24 внешнего напряжения питания и датчик 25 напряжения аккумулятора.

[58]

Работа СКУ происходит следующим образом.

[59]

После активации СКУ начинает непрерывно получать сведения от ЭБ. ЭБ с периодичностью от 5 до 15 секунд посылает на СКУ сведения о собственном состоянии. СКУ осуществляет двустороннюю связь по GSM-каналу с СЭМПЛ - получает конфигурации и посылает данные о собственном состоянии и состоянии ЭБ:

[60]

- передает информацию о состоянии ЭБ и степени зарядки аккумуляторной батареи СКУ;

[61]

- сообщает о повреждении ЭБ;

[62]

- сообщает о факте вскрытия корпуса СКУ;

[63]

- сообщает об удалении ЭБ на недопустимое расстояние;

[64]

- сообщает присутствие движения СКУ.

[65]

В СКУ предусмотрены три режима работы: «Деактивирован» и «Активирован», и «Тест».

[66]

1) В режиме «Деактивирован»:

[67]

- СКУ можно включить и выключить кнопкой «Включение/выключение питания»;

[68]

- СКУ разрешено переводить в режим «Тест» с помощью изделия (устройства активации УА);

[69]

- СКУ не контролирует ЭБ;

[70]

- СКУ не контролирует датчик вскрытия корпуса

[71]

Индикация в режиме «Деактивирован»

[72]

Левый светодиод:

[73]

- светится красным - в памяти СКУ отсутствует его уникальный номер (ID);

[74]

- светится зеленым - в память СКУ введен его уникальный номер (ID).

[75]

Средний светодиод:

[76]

- светится красным - в устройстве присутствует только транспортный ключ;

[77]

- светится зеленым - в устройстве присутствует ключ, сгенерированный программой "АРМ Активации устройств мониторинга".

[78]

Правый светодиод:

[79]

- светится красным - в устройстве отсутствуют параметры конфигурации;

[80]

- светится зеленым - в устройстве присутствуют параметры конфигурации.

[81]

2) В режиме «Активирован»:

[82]

- на СКУ работает контроль датчика вскрытия корпуса;

[83]

- на СКУ работает контроль подключенных ЭБ;

[84]

- на СКУ работает связь с сервером СЭМПЛ;

[85]

- СКУ нельзя выключить кнопкой «Включение/выключение питания».

[86]

Индикация в режиме «Активирован»

[87]

Индикатор GSM-приема - индикатор мигает зеленым цветом (наличие связи с сервером СЭМПЛ).

[88]

Индикатор GSM-приема - индикатор мигает желтым цветом (наличие GSM-приема, связь с сервером СЭМПЛ отсутствует).

[89]

Индикатор GSM-приема - индикатор мигает красным цветом (отсутствие GSM-приема).

[90]

Индикатор состояния аккумулятора - индикатор мигает зеленым цветом (Аккумуляторная батарея в нормальном состоянии), СКУ работает от аккумуляторной батареи.

[91]

Индикатор состояния аккумулятора - индикатор мигает красным цветом (Аккумуляторная батарея разряжена).

[92]

Индикатор состояния аккумулятора - индикатор светится желтым цветом (Аккумуляторная батарея находится в состоянии зарядки).

[93]

Индикатор состояния аккумулятора - индикатор светится зеленым цветом (Аккумуляторная батарея полностью заряжена). СКУ работает от сети 220 В.

[94]

3) В режиме «Тест»:

[95]

- осуществляется соединение с сервером СЭМПЛ для получения рабочей конфигурации;

[96]

- осуществляется контроль видимости и отсутствия ошибок всех прикрепленных ЭБ;

[97]

- подается звуковой сигнал при поступлении сигнала от ЭБ, находящегося в режиме тест.

[98]

Индикация в режиме «Тест»

[99]

Левый светодиод:

[100]

- мигает красным - устройство ожидает подключения к сети GSM;

[101]

- мигает желтым - идет обмен с сервером СЭМПЛ;

[102]

- мигает зеленым - сеанс связи с сервером СЭМПЛ осуществлен успешно, конфигурация получена.

[103]

Средний светодиод:

[104]

- не используется.

[105]

Правый светодиод:

[106]

- мигает красным - СКУ не видит прикрепленные к нему ЭБ, или конфигурация не получена (левый светодиод не зеленый);

[107]

- мигает желтым - СКУ видит все прикрепленные ЭБ, но какой-либо из них сообщает об ошибке;

[108]

- мигает зеленым - СКУ видит все прикрепленные ЭБ, и ни в одном из них нет ошибок.

Как компенсировать расходы
на инновационную разработку
Похожие патенты