патент
№ RU 2661850
МПК H04W84/00

Архитектура абонентского терминала сети персональной спутниковой связи

Авторы:
Пантелеймонов Игорь Николаевич
Номер заявки
2017135122
Дата подачи заявки
05.10.2017
Опубликовано
19.07.2018
Страна
RU
Как управлять
интеллектуальной собственностью
Чертежи 
9
Реферат

Изобретение относится к технологиям сетевой связи. Технический результат заключается в повышении скорости передачи данных. Архитектура абонентского терминала сети персональной спутниковой связи, содержащая абонентский терминал, который состоит из трех независимых модулей, первый из которых может быть выбран из группы: смартфон, планшет или ноутбук; второй обеспечивает телефонную связь, третий обеспечивает широкополосной доступ в сеть Internet, отличается тем, что второй модуль обеспечивает доступ к узкополосному спутниковому каналу связи в S-диапазоне для приема на малонаправленную спиральную антенну пилот-сигналов, сигналов вызова и синхронизации в служебном канале, режим телефонной связи и SMS-сообщений, третий модуль обеспечивает доступ к широкополосному спутниковому каналу связи, работающему в Ка-диапазоне, для обеспечения широкополосного доступа в сеть Internet через сеть персональной спутниковой связи с использованием фазированных антенных решеток, при этом второй и третий модули выполнены с возможностью совместного или раздельного использования, а их размеры соизмеримы с размерами первого модуля. 3 з.п. ф-лы, 10 ил.

Формула изобретения

1. Архитектура абонентского терминала сети персональной спутниковой связи, содержащая абонентский терминал, который состоит из трех независимых модулей, первый из которых может быть выбран из группы: смартфон, планшет или ноутбук; второй обеспечивает телефонную связь, третий обеспечивает широкополосной доступ в сеть Internet, отличающаяся тем, что второй модуль обеспечивает доступ к узкополосному спутниковому каналу связи в S-диапазоне для приема на малонаправленную спиральную антенну пилот-сигналов, сигналов вызова и синхронизации в служебном канале, режим телефонной связи и SMS-сообщений, третий модуль обеспечивает доступ к широкополосному спутниковому каналу связи работающему в Ка-диапазоне для обеспечения широкополосного доступа в сеть Internet через сеть персональной спутниковой связи с использованием фазированных антенных решеток, при этом второй и третий модуль выполнены с возможностью совместного или раздельного использования, а их размеры соизмеримы с размерами первого модуля.

2. Архитектура абонентского терминала по п.1, отличающаяся тем, что второй модуль содержит модем S-диапазона, ГЛОНАСС- приемник, модем Blue Tooth, интерфейс USB.

3. Архитектура абонентского терминала по п.1, отличающаяся тем, что третий модуль содержит передающую фазированную антенную решетку Ka-диапазона, приемную активную фазированную антенную решетку Ka-диапазона, модем Ka-диапазона, интерфейс USB, модем Blue Tooth, модем Wi-Fi, интерфейс USB, интерфейс Ethernet.

4. Архитектура абонентского терминала по п.1, отличающаяся тем, что размеры и форма третьего модуля повторяет размеры и форму первого модуля, а второй модуль имеет форму малогабаритного параллелепипеда, цилиндра или усеченного конуса с расположенной в верхней части раздвижной антенной на выдвигающемся стержне.

Описание

[1]

Изобретение относится к области персональной спутниковой связи, а именно к архитектуре абонентского терминала сети персональной спутниковой связи в низкоорбитальной спутниковой системе.

[2]

Из уровня техники известны абонентские терминалы (АТ) сети персональной спутниковой связи (СПерСС) представляющие собой:

[3]

– спутниковый носимый телефонный аппарат, позволяющий работать как в СПерСС так и в сети подвижной связи (СПС) поколения 2G, обеспечивающий работу только на низких скоростях передачи информации (до 12 кбит/с), имеющий высокую стоимость и требующий постоянного нахождения на открытом воздухе для обеспечения радиовидимости спутников-ретрансляторов;

[4]

– специальные адаптеры спутниковых вызовов «Thuraya SatSleeve», в которые можно вставлять смартфон обеспечивающие работу только на низких скоростях передачи информации и требующие постоянного нахождения на открытом воздухе для обеспечения радиовидимости спутников-ретрансляторов (СР);

[5]

– точки доступа к узкополосному спутниковому каналу (ТДУ) связи «IridiumGO» (см. US9252868 от 02.02.2016, US2016087339 от 24.03.2016, USD768127 от 04.10.2016) и «Inmarsat IsatHub» (см. US6542117 от 01.04.2003, EP0845870 от 03.06.1998), работающие на малонаправленную антенну и обеспечивающие работу только на низких скоростях передачи информации;

[6]

– точки доступа к широкополосному (ТДШ) спутниковому каналу связи, работающие на остронаправленную антенну типа фазированная антенная решетка (ФАР) в L-диапазоне, которые имеют значительные массогабаритные характеристики, делающие их не носимыми, а возимыми и, кроме того, обеспечивающие не высокую скорость передачи информации (до 1 Мбит/с).

[7]

Отличительной особенностью таких АТ является то, что они работают, как правило, в диапазонах частот L и S.

[8]

Известно также техническое решение, выбранное в качестве наиболее близкого аналога заявленного изобретения, раскрытое в описании (см. RU2614049C2, 22.03.2017), в котором обеспечение абонентов доступом к телефонной связи осуществляется за счет снабжения низкоорбитальных спутников-ретрансляторов (НОСР) многолучевыми антеннами и применения оптимизированного частотно-орбитального плана для уменьшения взаимовлияния абонентов и пересекающихся зон обслуживания космических аппаратов (КА) из разных орбитальных плоскостей, что позволит увеличить энергетику радиолиний и использовать в абонентских терминалах простые малогабаритные ненаправленные антенны, что снижает габариты, массу и энергопотребление абонентских терминалов.

[9]

Недостатком указанного в качестве наиболее близкого аналога технического решения является то, что данное решение не обеспечивает потребителя широкополосным доступом в сеть Internet.

[10]

Техническим результатом заявленного изобретения является обеспечение широкополосного доступа к сети Internet через СПерСС в местах, где отсутствует доступ к сети Internet через наземные проводные или радиосети;

[11]

достижение небольших размеров и веса, которые делают АТ персональным (носимым) и позволяют переносить ТДУ и ТДШ в одном чехле со смартфоном или планшетом;

[12]

обеспечение наличием ТДУ и ТДШ, которое позволяет абоненту свободно перемещаться в зоне радиодоступа сети “Blue Tooth” или “Wi-Fi”, не задумываясь о необходимости нахождения в зоне радиосвязи (ЗРС) НОСР;

[13]

обеспечение наличия ТДУ и ТДШ, которое позволяет создать алгоритм работы, при котором постоянно в СПерСС работает только ТДУ, потребляющая значительно меньше электроэнергии, чем ТДШ, что позволяет снизить энергетические затраты АТ в целом, применение сразу двух диапазонов S и Ка позволяет абоненту при обильных атмосферных осадках всегда быть на связи, но без широкополосного доступа к сети Internet (т.к. в Ка-диапазоне во время дождя существенно ухудшается прохождение сигналов).

[14]

Технический результат заявленного изобретения достигается посредством создания архитектуры АТ СПерСС, содержащей АТ, который состоит из трех независимых модулей, первый из которых может быть выбран из группы: смартфон, планшет или ноутбук; второй обеспечивает телефонную связь, третий обеспечивает широкополосной доступ в сеть Internet, при этом второй модуль обеспечивает доступ к узкополосному спутниковому каналу связи в S-диапазоне для приема на малонаправленную спиральную антенну пилот-сигналов, сигналов вызова и синхронизации в служебном канале и режим телефонной связи и SMS-сообщний, третий модуль обеспечивает доступ к широкополосному спутниковому каналу связи работающего в Ка-диапазоне для обеспечения широкополосного доступа в сеть Internet через СПерСС с использованием ФАР, при этом второй и третий модуль выполнены с возможностью совместного или раздельного использования, а их размеры соизмеримы с размерами первого модуля.

[15]

В частном варианте выполнения второй модуль содержит модем S-диапазона, ГЛОНАСС-приемник, модем Blue Tooth, интерфейс USB.

[16]

В другом частном варианте выполнения третий модуль содержит передающую ФАР Ka-диапазона, приемную активную фазированную антенную решетку (АФАР) Ka-диапазона, модем Ka-диапазона, интерфейс USB, модем Blue Tooth, модем Wi-Fi, интерфейс Ethernet.

[17]

В еще одном частном варианте выполнения размеры и форма третьего модуля повторяет размеры и форму первого модуля, а второй модуль имеет форму малогабаритного параллелепипеда, цилиндра или усеченного конуса с расположенной в верхней части раздвижной антенной на выдвигающемся стержне.

[18]

Заявленное изобретение проиллюстрировано следующими рисунками:

[19]

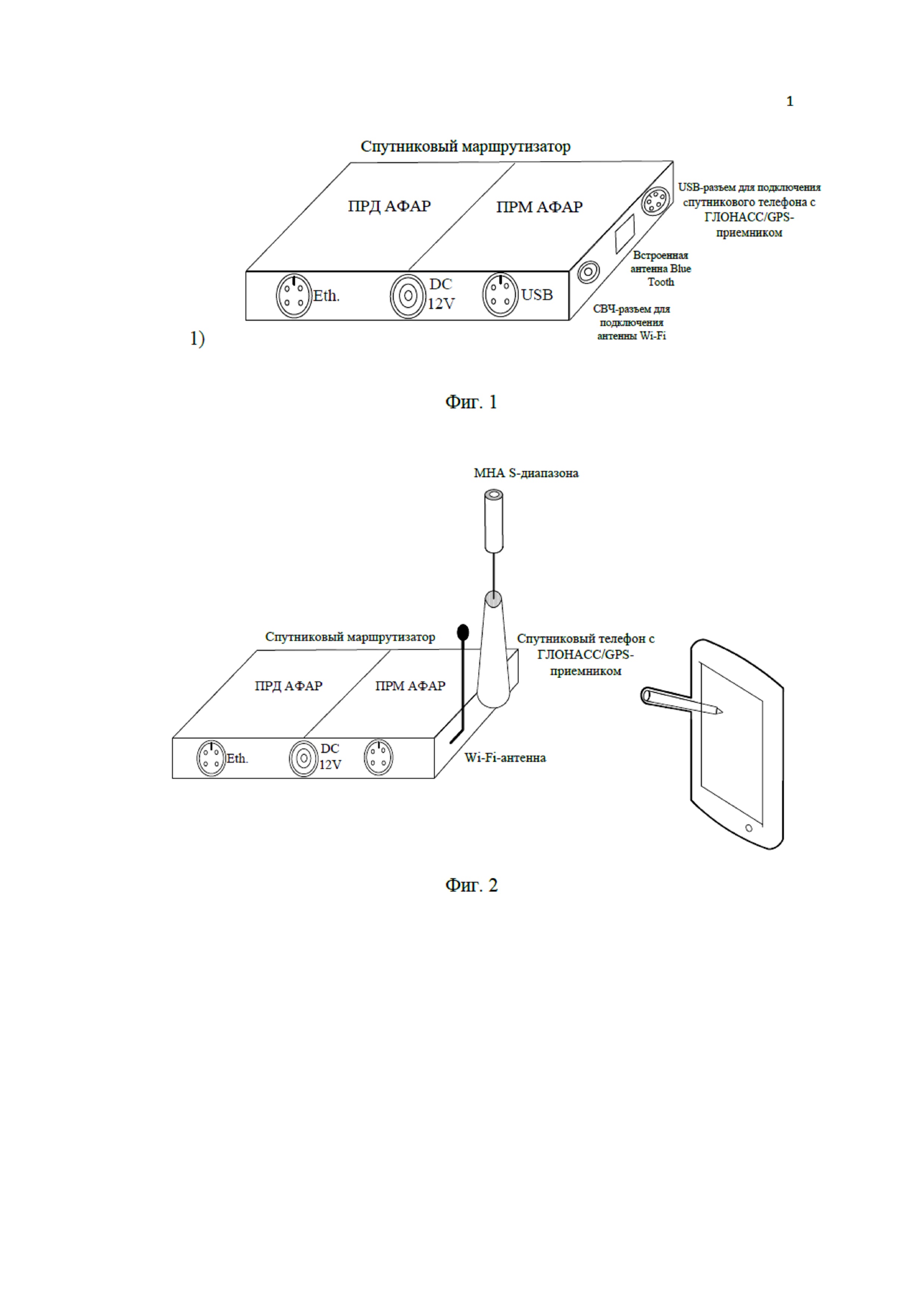
Фиг. 1 – внешний вид ТДШ (спутникового маршрутизатора);

[20]

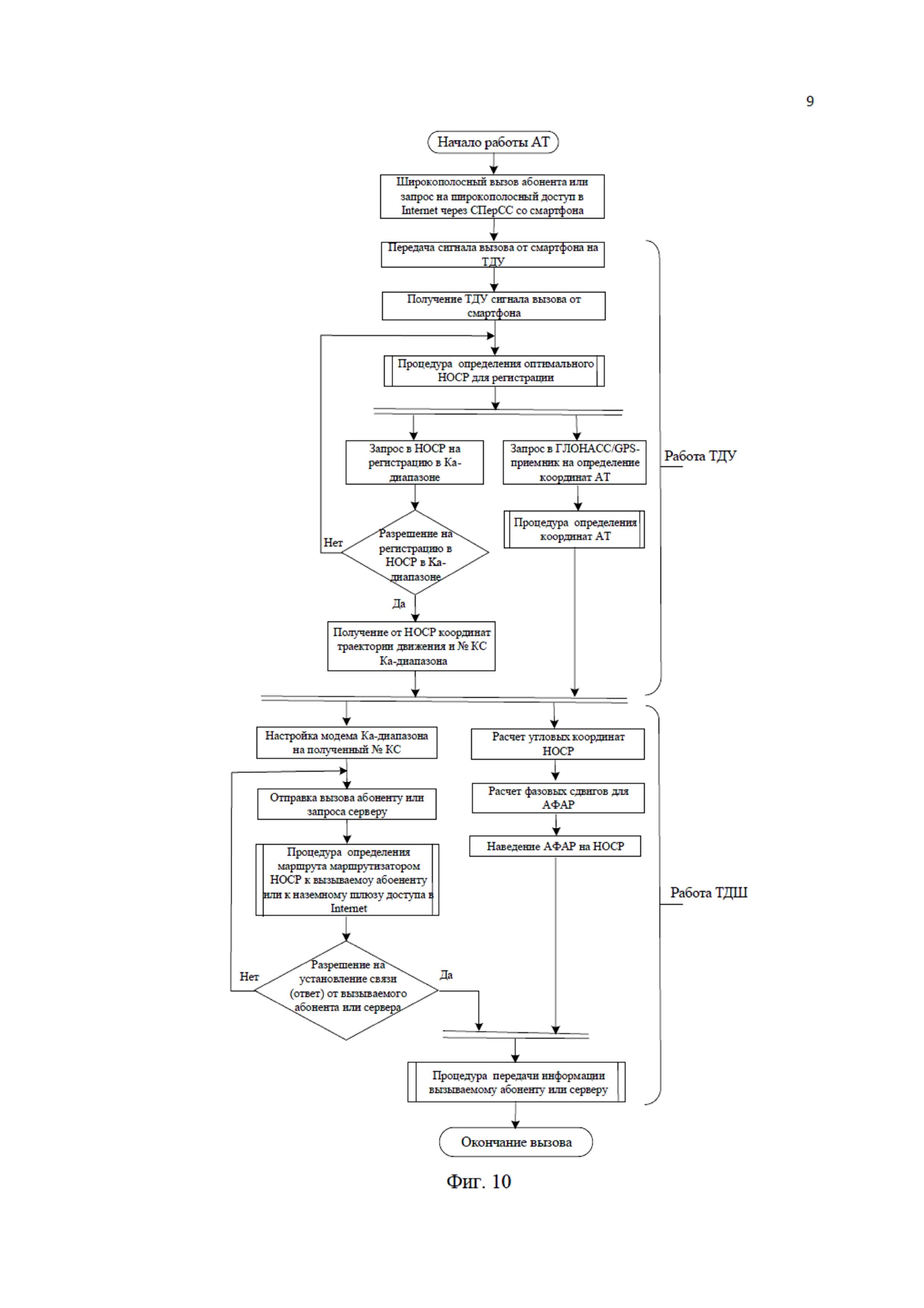
Фиг. 2 – внешний вид ТДШ (спутникового маршрутизатора) с подключенным к нему по USB-порту ТДУ (спутникового телефона);

[21]

Фиг. 3 – обобщенная схема организации связи АТ в СПерСС и СПС;

[22]

Фиг. 4 – функциональная схема АТ;

[23]

Фиг. 5 – структурная схема передающей щелевой ФАР ТДШ для ношения со смартфоном в одном чехле;

[24]

Фиг. 6 – структурная схема приемной щелевой АФАР ТДШ для ношения со смартфоном в одном чехле;

[25]

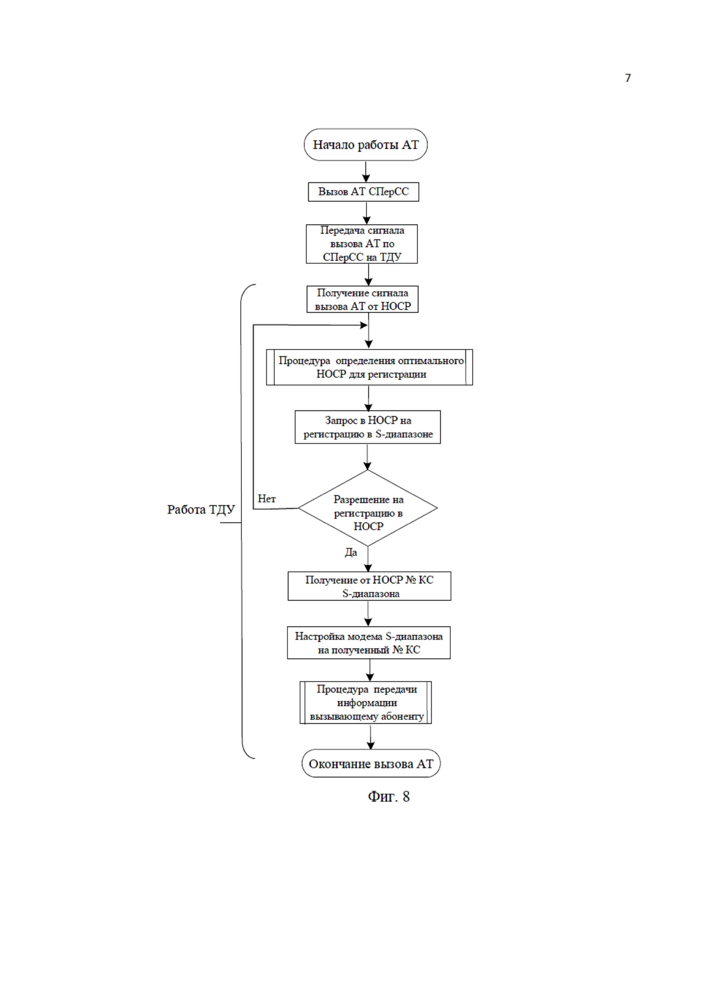
Фиг. 7 – алгоритм работы АТ при инициализации вызова с АТ в узкополосном канале связи;

[26]

Фиг. 8 – алгоритм работы АТ при получении сигнала вызова в узкополосном канале связи;

[27]

Фиг. 9 – алгоритм работы АТ при получении вызова в широкополосном канале связи;

[28]

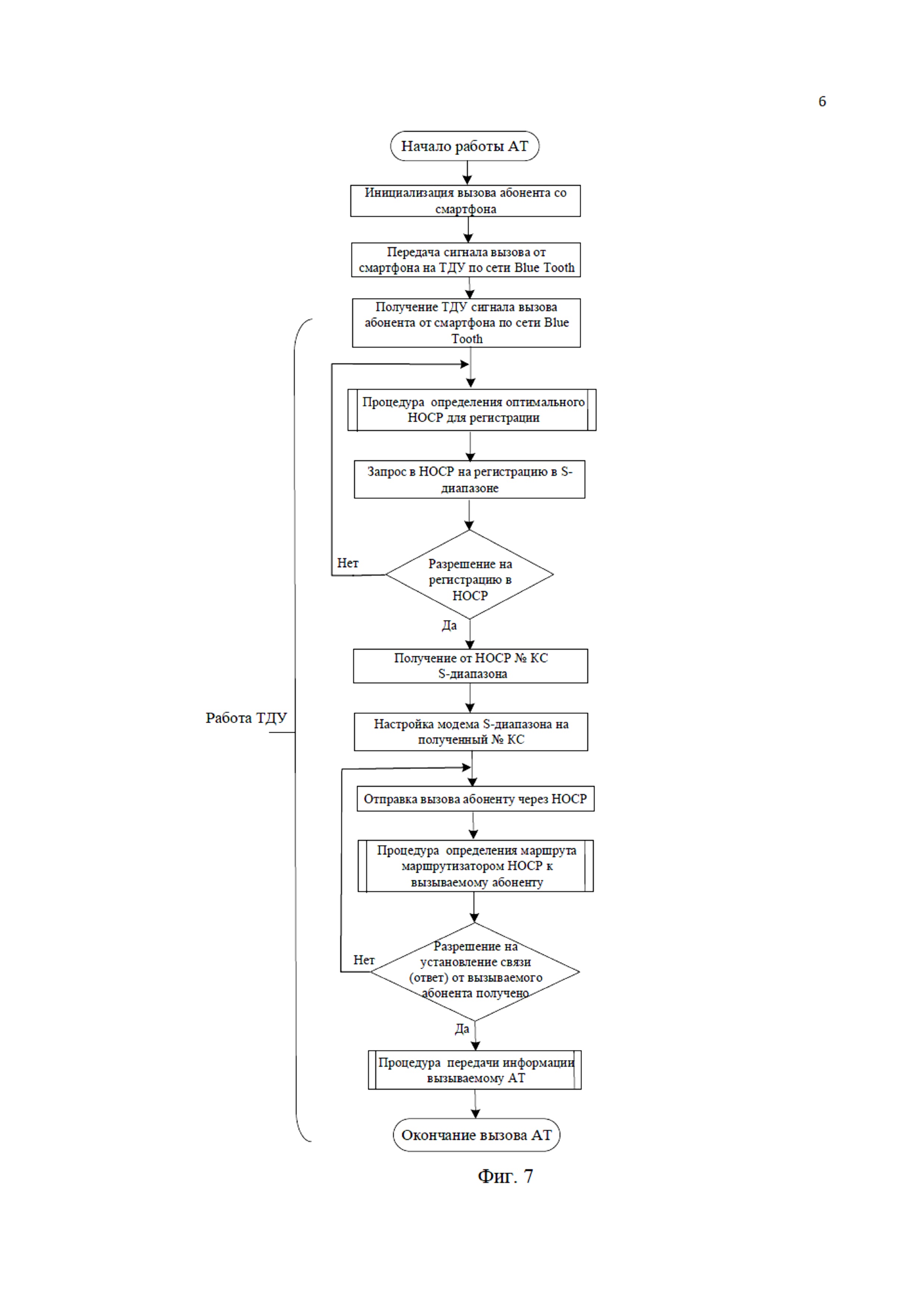
Фиг. 10 – алгоритм работы АТ при инициализации широкополосного доступа в Internet (или широкополосного вызова) с АТ в Ка-диапазоне.

[29]

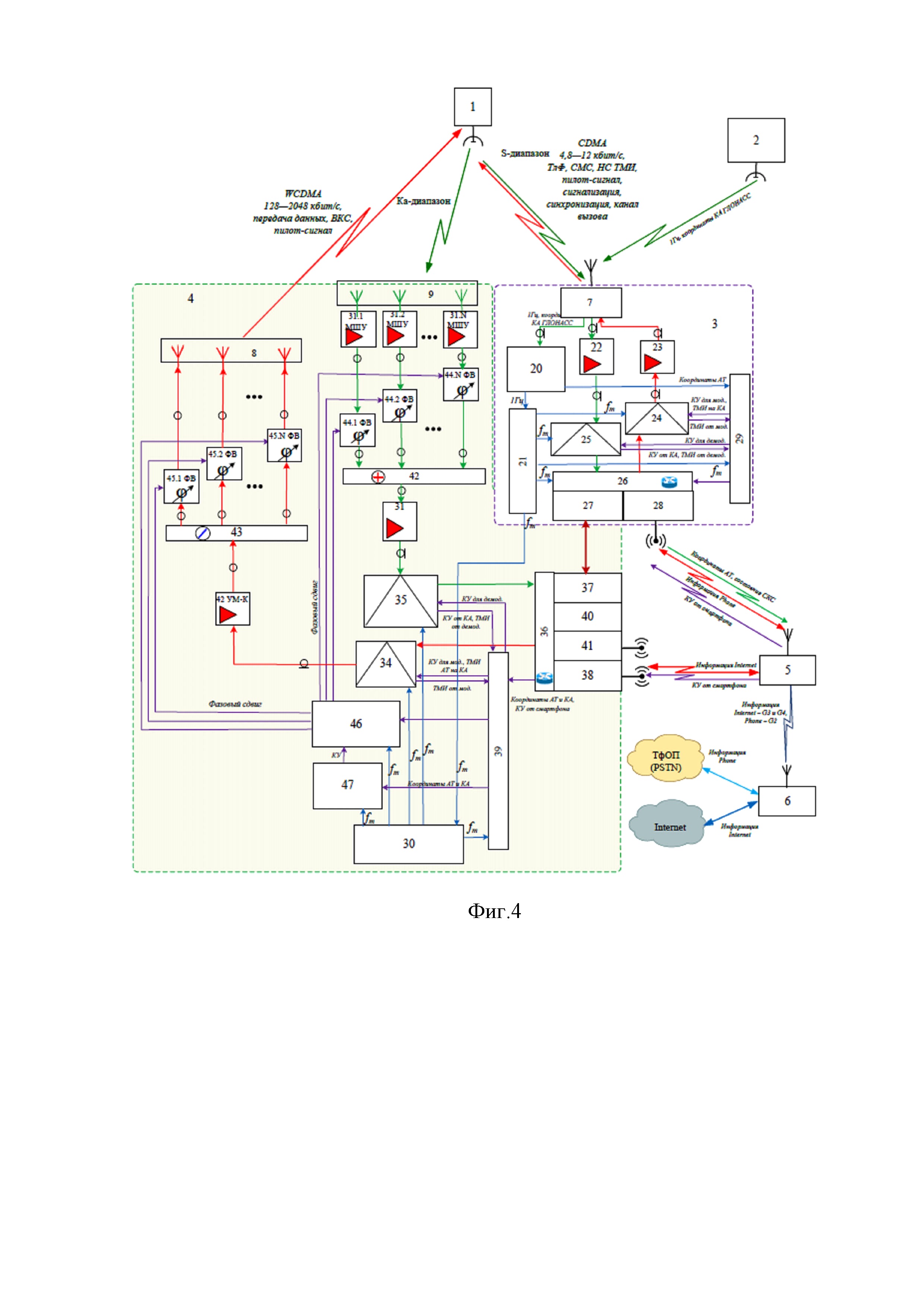
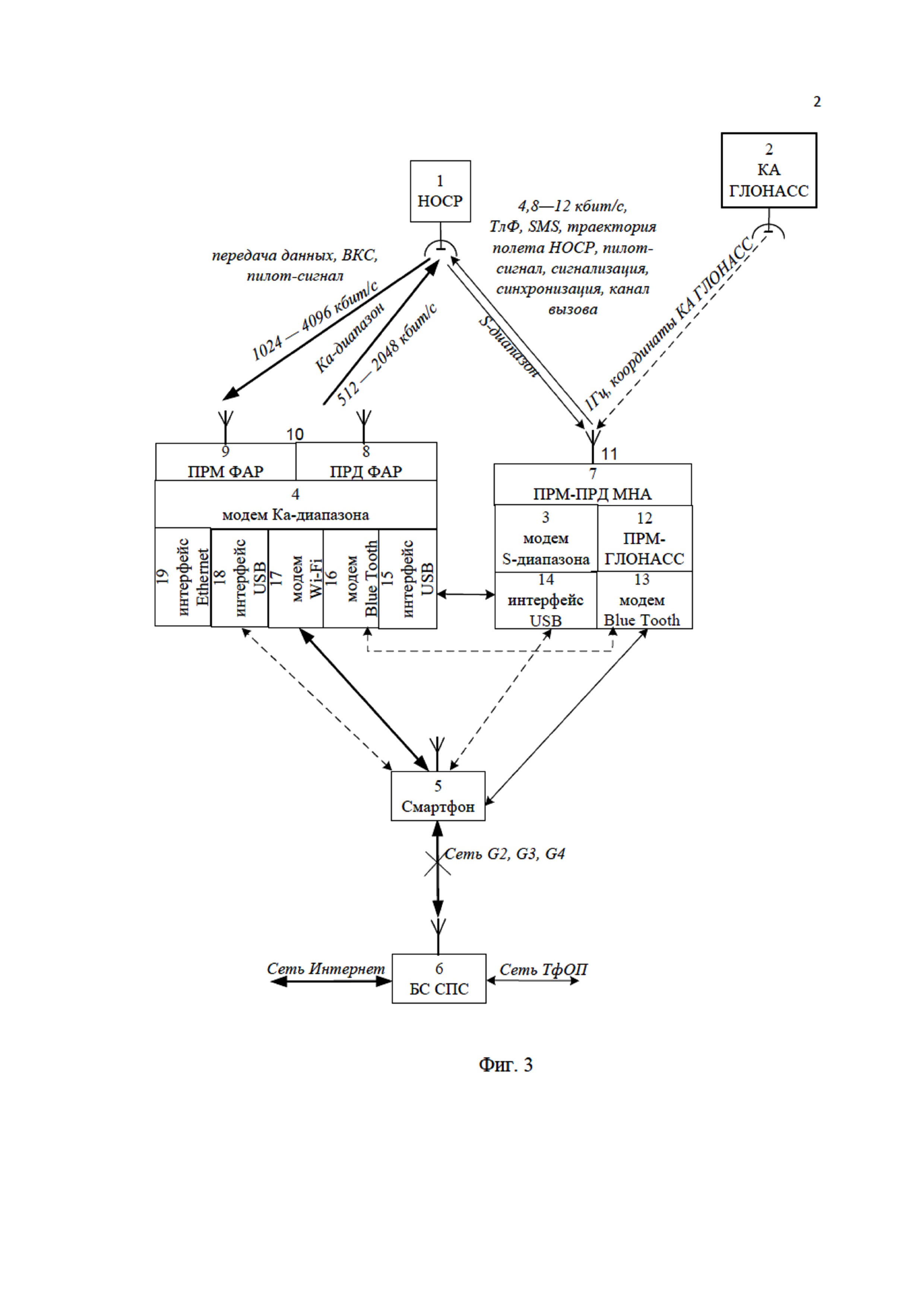
Позиции на фиг. 1 - 9 обозначают следующее:

[30]

1 –НОСР;

[31]

2 –КА ГЛОНАСС;

[32]

3 – модем S-диапазона ТДУ;

[33]

4 – модем Ка-диапазона точки доступа к широкополосному каналу связи ТДШ;

[34]

5 – смартфон или планшетный компьютер;

[35]

6 – базовая станция (БС) СПС;

[36]

7 – приемо-передающая малонаправленная антенна (МНА) S-диапазона;

[37]

8 – передающая ФАР Ka-диапазона ТДШ;

[38]

9 – приемная АФАР Ka-диапазона ТДШ;

[39]

10 –ТДШ;

[40]

11 –ТДУ;

[41]

12 – ГЛОНАСС-приемник ТДУ;

[42]

13 – модем Blue Tooth ТДШ;

[43]

14 – интерфейса USB ТДШ;

[44]

15 – интерфейс USB ТДУ;

[45]

16 – модем Blue Tooth ТДУ;

[46]

17 – модема Wi-Fi ТДУ;

[47]

18 – второй интерфейс USB ТДУ;

[48]

19 – интерфейс Ethernet ТДУ;

[49]

20 – ГЛОНАСС-приемник ТДУ;

[50]

21 – кварцевый генератор частоты ТДУ;

[51]

22 – малошумящий антенный усилитель-конвектор (МШУ-К) S-диапазона ТДУ;

[52]

23 – усилитель мощности-конвектор (УМ-К) S-диапазона ТДУ;

[53]

24 – модулятор ТДШ;

[54]

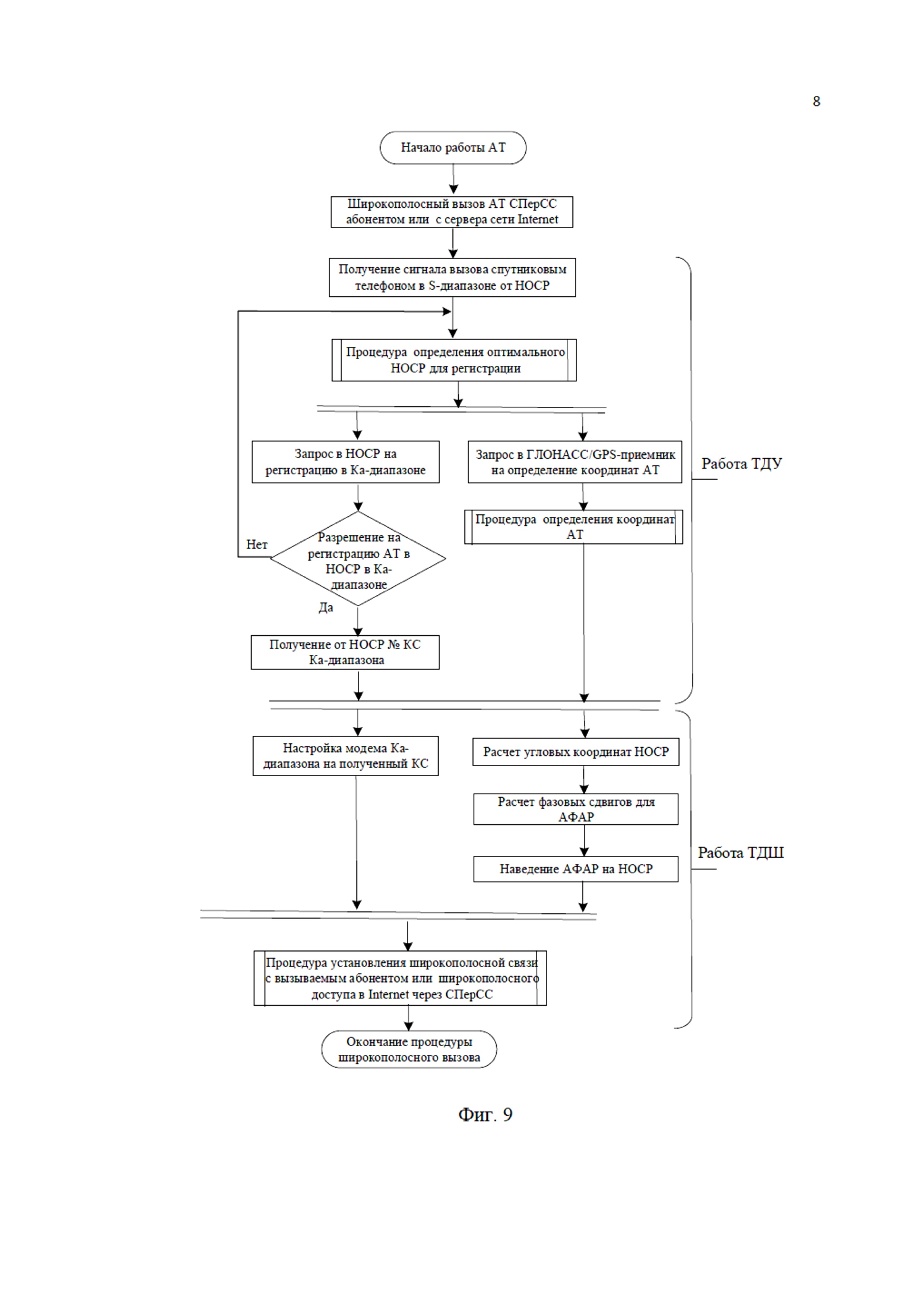
25 – демодулятор ТДШ;

[55]

26 – маршрутизатор ТДУ;

[56]

27 – интерфейс USB ТДУ;

[57]

28 – интерфейс Blue Tooth ТДУ;

[58]

29 – контролер управления работой ТДУ;

[59]

30 – кварцевый генератор частоты ТДШ;

[60]

31.1 – 31.N – МШУ-К Ка-диапазона ТДШ;

[61]

32 – предварительные МШУ Ка-диапазона ТДШ;

[62]

33 – усилитель мощности-конвектор (УМ-К) Ка-диапазона ТДШ;

[63]

34 – модулятор ТДШ;

[64]

35 – демодулятор ТДШ;

[65]

36 – маршрутизатор ТДШ;

[66]

37 – интерфейс USB ТДШ;

[67]

38 – интерфейс Blue Tooth ТДШ;

[68]

39 – контролер управления работой ТДШ;

[69]

40 – интерфейс Ethernet ТДШ;

[70]

41 – интерфейс Wi-Fi ТДШ;

[71]

42 – сумматор высокочастотных сигналов (ВЧ) ТДШ;

[72]

43 – делитель ВЧ-сигналов ТДШ;

[73]

44.1 – 44.N – фазовращатели (ФВ) приемной ФАР ТДШ;

[74]

45.1 – 45.N – ФВ передающей ФАР ТДШ;

[75]

46 – диаграммообразующая схема ТДШ;

[76]

47 – блок автосопровождения частоты ТДШ.

[77]

Заявленное устройство выполнено следующим образом.

[78]

АТ состоит из: смартфона или планшетного компьютера 5, ТДУ 11 и ТДШ 10, которые соединяются между собой проводными соединениями USB или беспроводными соединениями Blue Tooth, ТДУ 11 может подключаться непосредственно как к USB-порту ТДШ 10, так и к смартфону или планшетному компьютеру 5, кроме того, к ТДШ 10 беспроводными соединениями Wi-Fi могут быть подключены смартфоны, планшеты и ноутбуки, а по проводным соединениям Ethernet могут быть подключены ноутбуки и компьютеры.

[79]

Три варианта исполнения АТ:

[80]

6 дюймов1) для ношения в одном чехле смартфона размером 6 дюймов, ТДШ 10, размером 6 дюймов и ТДУ 11;

[81]

8 дюймов2) для ношения в одном чехле планшетного компьютера размером 8 дюймов, ТДШ 10 размером 8 дюймов и ТДУ 11;

[82]

10 дюймов3) для ношения в одном чехле планшетного компьютера размером 10 дюймов, ТДШ 10 размером 10 дюймов и ТДУ 11.

[83]

Во всех трех вариантах исполнения размеры и форма ТДШ 10 повторяет размеры и форму смартфона (или планшетного компьютера) 5, а ТДУ 11 имеет форму малогабаритного параллелепипеда, цилиндра или усеченного конуса с расположенной в верхней части раздвижной антенны на выдвигающемся стержне. Такая конструкция позволяет хранить и переносить АТ в одном чехле.

[84]

ТДУ 11 состоит из: приемо-передающей МНА S-диапазона 7, выполненной из спиральной антенны на выдвигающемся стержне, модема S-диапазона 3, ГЛОНАСС-приемника 12, модема Blue Tooth 13 и интерфейса USB 14.

[85]

ТДШ 10 состоит из: передающей ФАР Ka-диапазона 8, приемной АФАР Ka-диапазона 9, модема Ka-диапазона 4, модема Blue Tooth 16, модема Wi-Fi 17, двух интерфейсов USB 15 и 18, интерфейса Ethernet 19.

[86]

Более подробно состав АТ представлен на обобщенной функциональной схеме.

[87]

Модем S-диапазона 3 ТДУ состоит из: приемо-передающей МНА 7 ГЛОНАСС-приемник S-диапазона, соединенной внутренними коаксиальными кабелями с МШУ-К 22 S-диапазона, усилителем мощности-конвектором (УМ-К) 23 S-диапазона и ГЛОНАСС-приемником 20; МШУ-К 22, соединен внутренним коаксиальным кабелем с демодулятором 25 и внутренней шиной с кварцевым генератором частоты 21; демодулятор 25, соединен внутренней шиной передачи данных информационного канала с маршрутизатором 26, внутренней шиной передачи данных канала управления с контролером управления работой 29 и внутренней шиной с кварцевым генератором частоты 21; маршрутизатор 26, соединен внутренней шиной передачи данных информационного канала с интерфейсом USB 27 и интерфейсом Blue Tooth 28, а так же соединен, внутренней шиной передачи данных канала управления с контролером управления работой 29;

[88]

УМ-К 23 S-диапазона соединен с соединен внутренним коаксиальным кабелем с модулятором 24 и внутренней шиной с кварцевым генератором частоты 21; модулятор 24 соединен внутренней шиной передачи данных информационного канала с маршрутизатором 36, внутренней шиной передачи данных канала управления с контролером управления работой 29 и внутренней шиной кварцевым генератором частоты 21.

[89]

Модем Ка-диапазона 3 ТДШ состоит из: приемной АФАР Ka-диапазона 9, соединенной волноводными трактами с предварительными МШУ 31.1 – 31.N, соединенных волноводными трактами с фазовращателями (ФВ) 44.1 – 44.N, соединенных с сумматором ВЧ-сигналов 42, соединенным волноводными трактами с МШУ-К Ка-диапазона 31, соединенным внутренним коаксиальным кабелем с демодулятором 35 и внутренней шиной с кварцевым генератором частоты 30; демодулятор 35 соединен внутренней шиной передачи данных информационного канала с маршрутизатором 36, внутренней шиной передачи данных канала управления с контролером управления работой 39 и внутренней шиной с кварцевым генератором частоты 30; маршрутизатор 36, соединен внутренними шинами передачи данных информационного канала с интерфейсами: USB 37, Blue Tooth 38, Ethernet 40 и Wi-Fi 41, а так же соединен, внутренней шиной передачи данных канала управления с контролером управления работой 49;

[90]

ФВ 44.1 – 44.N приемных АФАР соединены с диаграммообразующей схемой 46, соединенной с блоком автосопровождения частоты 47, соединенным внутренней шиной передачи данных канала управления с контролером управления работой 39, а так же соединен внутренней шиной с кварцевым генератором частоты 30;

[91]

передающая ФАР 8 Ka-диапазона соединена с ФВ 45.1 – 45.N, соединённых с делителем ВЧ-сигналов 43, соединенного с УМ-К Ка-диапазона 32, соединенного с модулятором 34, соединённого внутренней шиной передачи данных информационного канала с маршрутизатором 36, внутренней шиной передачи данных канала управления с контролером управления работой 39 и внутренней шиной с кварцевым генератором частоты 30;

[92]

ФВ (45.1 – 45.N) передающие ФАР соединены с диаграммообразующей схемой 46.

[93]

Далее в качестве неисключающего примера приведены основные технические характеристики заявляемого устройства:

[94]

1) технические характеристики ТДУ:

[95]

1.1) Синхронизация встроенного кварцевого синтезатора частоты – внешняя от 1Гц, принимаемого внешним GPS/ГЛОНАСС-приемником и передаваемого через внешний разъем.

[96]

1.2) Характеристики радиоинтефейса абонентской спутниковой радиолинии в S-диапазоне:

[97]

1.2.1) протокол передачи информации – CDMA, применяемый в наземных сетях подвижной связи второго поколения (2G) стандарта IS-95;

[98]

1.2.2) способы модуляции – QPSK, BPSK;

[99]

1.2.3) способы кодирования: внутреннее – сверточное, внешнее – турбокод Рида-Соломона, широкополосное расширение спектра на основании кодов Уолша ;

[100]

1.2.4) способ разделения каналов – (MF-CDMA) множественный доступ с частотно-кодовым разделением каналов;

[101]

1.2.5) структура сигналов – шумоподобные широкополосные сигналы;

[102]

1.2.6) частотный диапазон:

[103]

– радиолиния вниз: 21,7 ÷ 2,2 ГГц;

[104]

– радиолиния вверх: 1,98 ÷ 2,01 ГГц;

[105]

1.2.7) мощность излучения – до 0,5 Вт;

[106]

1.2.8) скорость передачи информации:

[107]

– радиолиния вниз: 12 ÷ 24 кбит/с;

[108]

– радиолиния вверх: 6 ÷ 12 кбит/с.

[109]

1.3) габариты ТДУ:

[110]

– minium – 145*10÷20*8 ÷15 мм;

[111]

– medium – 185*10÷20*10÷20 мм;

[112]

– maximum – 250*10÷20*10÷20 мм.

[113]

2) технические характеристики ТДШ:

[114]

2.1) Синхронизация встроенного кварцевого синтезатора частоты – внешняя от 1Гц, принимаемого от ТДУ и через внешний разъем.

[115]

2.2) Характеристики радиоинтефейса абонентской спутниковой радиолинии в Ка-диапазоне:

[116]

2.2.1) технология – W-CDMA, применяемая в наземных сетях подвижной связи третьего поколения (3G) стандарта UMTS или ортогональное частотное мультиплексирование (OFDMA) WiMAX стандарта IEEE 802.16;

[117]

2.2.2) способы модуляции – QPSK, BPSK;

[118]

2.2.3) способы кодирования: внутреннее – сверточное, внешнее – турбокод Рида-Соломона, широкополосное расширение спектра на основании кодов Уолша ;

[119]

2.2.4) способ разделения каналов –множественный доступ с частотно-кодовым разделением каналов (MF-CDMA) для технологии W-CDMA или ортогональное частотное мультиплексирование (OFDMA) для технологии WiMAX;

[120]

2.2.5) структура для технологии W-CDMA сигналов – шумоподобные широкополосные сигналы, а для технологии WiMAX – радиосигналы на ортогональных поднесущих частотах;

[121]

2.2.6) частотный диапазон:

[122]

– радиолиния вниз: 17,7 ÷ 20,2 ГГц;

[123]

– радиолиния вверх: 27,5 ÷ 30 ГГц;

[124]

2.2.7) мощность излучения – до 0,5 – Вт;

[125]

2.2.8) скорость передачи информации:

[126]

– радиолиния вниз: 512 ÷ 4096 Мбит/с;

[127]

– радиолиния вверх: 128 ÷ 1024 Мбит/с.

[128]

2.3) габариты ТДШ без блока питания:

[129]

– minium – 145*75*8÷15 мм;

[130]

– medium – 185*105*10÷20 мм;

[131]

– maximum – 250*158*10÷25 мм.

[132]

Далее описана работа заявленного устройства.

[133]

Режимы работы АТ:

[134]

1) в узкополосном режиме работы в S-диапазоне:

[135]

1.1) прием АТ сигнала вызова в узкополосном режиме работы (УРР);

[136]

1.2) передача сигнала вызова в УРP;

[137]

2) в широкополосном режиме работы:

[138]

2.1) прием АТ сигнала вызова в широкополосном режиме работы (ШРР) от абонента или сервера сети Internet;

[139]

2.2) передача сигнала вызова абонента в ШРP или передача запроса серверу сети Internet.

[140]

АТ может работать только как смартфон в СПС, а при пропадании связи в СПС, переходит на режим работы в S-диапазоне (узком канале связи) абонентской радиолинии (АРЛ) спутниковой связи (СС), при этом активируется работа приемного тракта ТДУ. Для обеспечения работы в АРЛ спутниковой связи необходимо выйти на открытое место и установить ТДУ и ТДШ, направив их антенны вверх, при этом ТДУ в работе можно иметь при себе или подключить к интерфейсу USB ТДШ. Для обеспечения работы ТДШ необходимо установить её на горизонтальную площадку, т.к. антенны ТДШ остронаправленные. Смартфон с применением ТДУ в АРЛ СС может работать только на прием телефонии и SMS-сообщений, а если необходим широкополосный доступ в сеть Internet, то отдельно необходимо приобрести, установить и активировать ТДШ. На выбор пользователя можно приобрести только ТДУ и не приобретать ТДШ, но ТДШ отдельно от ТДУ работать не может, а ТДУ без ТДШ работать может.

[141]

ТДУ при активации переходит в дежурный режим приема пилот-сигналов и сигналов вызова в служебном канале АРЛ СС от НОСР. Принимая постоянно IP-пакеты в служебном канале, ТДУ читает их заголовки и определив, что в поле IP-адрес получателя указан его IP-адрес инициирует сперва процедуру выбора НОСР для регистрации, затем отсылает к выбранному НОСР запрос на регистрацию, получив положительный ответ, настраивает свой ВЧ-тракт для работы с предоставленным ресурсом бортового-ретрансляционного комплекса (БРК) НОСР (частота и код последовательности ШПС), затем формирует сигнал ответа вызывающему абоненту и передает его на НОСР, который ретранслирует его вызывающему абоненту.

[142]

Если ТДУ получает вызов, требующий ответа в широкополосном канале, то ТДУ по интерфейсу USB или радиоинтерфейсу Blue Tooth передает сигнал вызова на ТДШ, кроме того ТДУ активирует прием сигналов с баллистической информацией о трассе пролета НОСР в служебном канале и затем передает эту информацию на ТДШ. ТДШ, получив сигнал вызова и баллистическую информацию от ТДУ, формирует на передающей ФАР направленный на НОСР луч, а приемную АФАР настраивает на прием сигналов в определенном направлении от НОСР. Приемная АФАР и передающая ФАР ТДШ постоянно отслеживают свое направление на НОСР в режиме автосопровождения. При переключении на другой НОСР, приемная АФАР и передающая ФАР ТДШ переходят на его отслеживание. При окончании сеанса широкополосного доступа ТДШ переходит в дежурный режим приема сигналов вызова от ТДУ.

[143]

Обобщая вышесказанное, еще раз остановимся на отличительных особенностях заявленного изобретения:

[144]

1) состоит из трех модулей:

[145]

смартфона, или планшета, или ноутбука;

[146]

точки доступа к узкополосному спутниковому каналу связи, работающей в S-диапазоне для приема на малонаправленную спиральную антенну пилот-сигналов, сигналов вызова и синхронизации в служебном канале и для обеспечения режима телефонной связи и SMS-сообщений;

[147]

точки доступа к широкополосному спутниковому каналу связи работающего в Ка-диапазоне для обеспечения широкополосного доступа в сеть Internet через СПерСС с использованием фазированной антенной решетки (ФАР);

[148]

2) точка доступа к узкополосному спутниковому каналу связи и точка доступа к широкополосному спутниковому каналу связи не содержит встроенного модуля для работы в сети СПС поколений 2G, 3G и 4G, а подключается к любому смартфону, планшетному компьютеру или ноутбуку по беспроводным соединениям Blue Tooth или Wi-Fi, что уменьшает стоимость АТ, позволяет пользователю не держать при себе ТДУ и ТДШ СПерСС, а достаточно находиться в зоне действия радиосетей Blue Tooth или Wi-Fi, разрешает увеличить мощность передачи АТ выше допустимой в мобильном телефоне санитарными требованиями для увеличения скорости передачи информации;

[149]

3) в отличие от подобных решений в АТ «Thuraya SatSleeve» предлагаемая точка доступа к узкополосному спутниковому каналу связи может работать как подключенной к корпусу смартфона, так отдельно от него, что позволяет абоненту свободно перемещаться в зоне радиодоступа сети “Blue Tooth”, не задумываясь о необходимости нахождения в ЗРС НОСР;

[150]

4) в отличие от подобных решений в АТ «IridiumGO» и «Inmarsat IsatHub» предлагаемая точка доступа к широкополосному спутниковому каналу связи оснащена ФАР, а не малонаправленными антеннами и поэтому обеспечивает широкополосный доступ в сеть Internet;

[151]

5) в отличие от подобных решений в АТ «Iridium Pilot» предлагаемая точка доступа к широкополосному спутниковому каналу связи оснащена ФАР, работающих в Ка-диапазоне и поэтому имеющая меньшие габариты, позволяющие сделать АТ персональным (носимым), а не автомобильным (возимым);

[152]

6) кроме того, работа предлагаемой точки доступа к широкополосному спутниковому каналу связи в Ка-диапазоне позволяет обеспечить в несколько раз большую скорость передачи информации при сопоставимых с в АТ «Iridium Pilot», «IridiumGO» и «Inmorsat IsatHub» энергетических затратах;

[153]

Заявленное изобретение обеспечивает:

[154]

1) широкополосной доступ к сети Internet через СПерСС в местах где отсутствует доступ к сети Internet через неземные проводные или радиосети;

[155]

2) небольшие размеры и вес делают АТ персональным (носимым) и позволяют переносить ТДУ и ТДШ в одном чехле со смартфоном или планшетом;

[156]

3) наличие ТДУ и ТДШ позволяет абоненту свободно перемещаться в зоне радиодоступа сети “Blue Tooth” или “Wi-Fi”, не задумываясь о необходимости нахождения в ЗРС НОСР;

[157]

4) наличие ТДУ и ТДШ позволяет создать алгоритм работы при котором постоянно в СПерСС работает только ТДУ, потребляющая значительно меньше электроэнергии чем точка доступа к широкополосному каналу связи, позволяет снизить энергетические затраты АТ в целом;

[158]

5) применение сразу двух диапазонов S и Ка позволяет абоненту при обильных атмосферных осадках всегда быть на связи, но без широкополосного доступа к сети Internet (т.к. в Ка-диапазоне во время дождя существенно ухудшается прохождение сигналов).

[159]

Заявляемый технический результат достигается следующим:

[160]

1) применением ТДУ, постоянно работающей в СПерСС и обеспечивающей прием в S-диапазоне сигналов вызова, пилот-сигналов и сигналов синхронизации, а, так же, обеспечивающей работу в режиме телефонии и приема SMS-сообщений;

[161]

2) применением ТДШ, включающуюся в работу в СПерСС в Ka-диапазоне и обеспечивающей широкополосный доступ к сети Internet;

[162]

3) применением радиосетей Blue Tooth или Wi-Fi для доступа к СПерСС со смартфона через точки доступа, а, так же возможностью подключения к ТДУ по протоколу USB и возможностью подключения к ТДШ по протоколам USB и Ethernet.

Как компенсировать расходы
на инновационную разработку
Похожие патенты