патент
№ RU 2658879
МПК H04W40/00

Способ зональной регистрации абонентского терминала сети персональной спутниковой связи

Авторы:
Пантелеймонов Игорь Николаевич
Номер заявки
2017131748
Дата подачи заявки
12.09.2017
Опубликовано
25.06.2018
Страна
RU
Как управлять
интеллектуальной собственностью
Чертежи 
8
Реферат

Изобретение относится к регистрации абонентского терминала сети персональной спутниковой связи. Технический результат - сокращение энергетических потерь при регистрации терминала сети персональной спутниковой связи и экономия ресурсов служебного канала бортового ретрансляционного комплекса низкоорбитального спутника-ретранслятора. Для этого способ зональной регистрации абонентского терминала сети спутниковой связи включает регистрацию терминала в зоне радиосвязи, поверхность земного шара разбивают на зоны радиосвязи, образуя матрицу радиосвязи, где размер самой большой зоны радиосвязи, расположенной у экватора, не больше зоны радиопокрытия низкоорбитального спутника-ретранслятора, перерегистрация терминала осуществляется тогда, когда терминал меняет свое местоположение, переходя из одной зоны радиосвязи в другую, для регистрации в зоне радиосвязи терминал сообщает о своем местонахождении в одной из зон радиосвязи серверам местоположения абонентов, находящимся в центре управления сетью, в каждой шлюзовой станции и в каждом низкоорбитальном спутнике-ретрансляторе, а регистрация в низкоорбитальном спутнике-ретрансляторе происходит только при передаче информации. 2 з.п. ф-лы, 9 ил., 3 табл.

Формула изобретения

1. Способ зональной регистрации абонентского терминала сети спутниковой связи, включающий регистрацию абонентского терминала в зоне радиосвязи, для этого поверхность земного шара разбивают на зоны радиосвязи, образуя матрицу радиосвязи, таким образом, чтобы размер самой большой зоны радиосвязи, которая расположена у экватора, был не больше зоны радиопокрытия низкоорбитального спутника-ретранслятора, при этом перерегистрация абонентского терминала осуществляется только тогда, когда абонентский терминал меняет свое местоположение таким образом, что переходит из одной зоны радиосвязи в другую, для регистрации в зоне радиосвязи абонентский терминал сообщает о своем местонахождении в одной из зон радиосвязи серверам местоположения абонентов, находящимся в центре управления сетью, в каждой шлюзовой станции и в каждом низкоорбитальном спутнике-ретрансляторе, а регистрация в низкоорбитальном спутнике-ретрансляторе происходит только при передаче информации.

2. Способ по п.1, отличающийся тем, что абонентский терминал сообщает серверам местоположения абонентов о своем местонахождении одним из следующих способов: в автоматическом режиме по сети подвижной связи, в автоматическом режиме по сети персональной спутниковой связи, в ручном режиме пользователем абонентского терминала по сети Internet или телефонной сети общего пользования.

3. Способ по п.1, отличающийся тем, что абонентский терминал определяет свое местоположение относительно матрицы распределения зоны радиосвязи одним из следующих способов: от навигационных систем ГЛОНАСС/GPS, от базовых станций сетей подвижной связи 2G, 3G и 4G, от низкоорбитального спутника-ретранслятора.

Описание

[1]

Изобретение относится к области выбора пути связи, а именно к способу регистрации абонентского терминала сети персональной спутниковой связи.

[2]

Из уровня техники известен выбранный в качестве наиболее близкого аналога способ регистрации абонентского терминала (АТ) в сетях подвижной связи (СПС) (см. US9094921B1, 28.07.2015), который осуществляется следующим образом: АТ СПС, находясь в движении, постоянно принимает пилот-сигнал от различных базовых станций (БС) и оценивает значения отношения мощности принимаемого сигнала к мощности шума (далее по тексту – значение отношения сигнал/шум). Для регистрации выбирается БС, от которой принимается пилот-сигнал с большим значением отношения сигнал/шум. Когда АТ находится в неподвижном состоянии, то он постоянно зарегистрирован в одной выбранной БС. При движении АТ и соответственно изменении значения отношения сигнал/шум от БС АТ приходится постоянно перерегистрироваться и соответственно излучать в адрес БС сигнал запроса на регистрацию. Так как скорость изменения положения АТ относительно БС невелика (учитывается скорость перемещения из зоны радиопокрытия (ЗРП) одной БС в ЗРП соседней БС со скорости ходьбы пешком или скорости движения наземного транспортного средства), к тому же пользователь АТ не всегда может находится в движении, то энергетические затраты на излучение запросных сигналов на регистрацию не являются столь существенными.

[3]

Недостатком указанного способа является то, что при использовании в качестве БС низкоорбитальных спутников ретрансляторов (НОСР) в сетях персональной спутниковой связи (СПерСС) необходимо учитывать тот факт, что НОСР движутся по орбите с космическими скоростями и АТ в ЗРП одного НОСР, находящегося на полярной круговой орбите высотой 950 км, будет находиться в среднем около 10–15 минут. Следовательно, в течение одного часа АТ даже если он находится на одном месте необходимо будет пройти процедуру перерегистрации в среднем около 4–6 раз. Отличительно особенностью СПерСС по сравнению с наземными мобильными сетями является то, что в наземных сетях расстояние от АТ до БС составляет от 15 до 30 километров, в СПерСС минимальное расстояние от АТ до НОСР равно высоте обриты и в рассматриваемом случае составляет 950 км. Для излучения сигналов на такие расстояния требуются гораздо большие энергетические затраты. Исходя из вышесказанного следует, что метод регистрации применяемый в СПС не применим в СПерСС.

[4]

Техническим результатом указанного изобретения является сокращение энергетических потерь при регистрации абонентского терминала сети персональной спутниковой связи.

[5]

Заявленный технический результат достигается за счет применения способа зональной регистрации абонентского терминала сети спутниковой связи, включающего регистрацию абонентского терминала в зоне радиосвязи, для этого поверхность земного шара разбивают на зоны радиосвязи, образуя матрицу радиосвязи, таким образом, чтобы размер самой большой зоны радиосвязи, которая расположена у экватора, был не больше зоны радиопокрытия низкоорбитального спутника-ретранслятора, при этом перерегистрация абонентского терминала осуществляется только тогда, когда абонентский терминал меняет свое местоположение таким образом, что переходит из одной зоны радиосвязи в другую, для регистрации в зоне радиосвязи абонентский терминал сообщает о своем местонахождении в одной из зон радиосвязи серверам местоположения абонентов, находящимся в центре управления сетью, в каждой шлюзовой станции и в каждом низкоорбитальном спутнике-ретрансляторе, а регистрация в низкоорбитальном спутнике-ретрансляторе происходит только при передаче информации.

[6]

Абонентский терминал постоянно определяет свое местоположение относительно матрицы распределения зоны радиосвязи одним из следующих способов: от навигационных систем ГЛОНАСС/GPS, от базовых станций сетей подвижной связи 2G, 3G и 4G, от низкоорбитального спутника-ретранслятора и в случае изменения своего местоположения абонентский терминал сообщает серверам местоположения абонентов о своем местонахождении одним из следующих способов: в автоматическом режиме по сети подвижной связи, в автоматическом режиме по сети персональной спутниковой связи, в ручном режиме пользователем абонентского терминала по сети Internet или телефонной сети общего пользования.

[7]

Заявленное изобретение проиллюстрировано следующими чертежами.

[8]

Фиг.1 - распределение зонах радиосвязи (ЗРС).

[9]

Фиг.2 - распределение орбитальных плоскостей (ОП) по поверхности земного шара относительно полюсов.

[10]

Фиг.3 - граф состояний системы связи, описывающий процедуры сообщения о нахождении в ЗРС АТ при работе в наземной сети подвижной связи (СПС) и при работе в СПерСС.

[11]

Фиг.4 - алгоритм сообщения о нахождении в ЗРС АТ при работе в наземной сети подвижной связи (СПС) и при работе в СПерСС.

[12]

Фиг.5 - обобщенный алгоритм передачи сигнала вызова на АТ СПерСС абонентом наземных сетей и установления связи с ним.

[13]

Фиг.6 - обобщенный алгоритм передачи сигнала вызова на АТ СПерСС от АТ и установления связи с ним.

[14]

Фиг.7 - подробный алгоритм передачи сигнала вызова на АТ СПерСС абонентом наземных сетей.

[15]

Фиг.8 - подробный алгоритм передачи сигнала вызова на АТ СПерСС от АТ СПерСС.

[16]

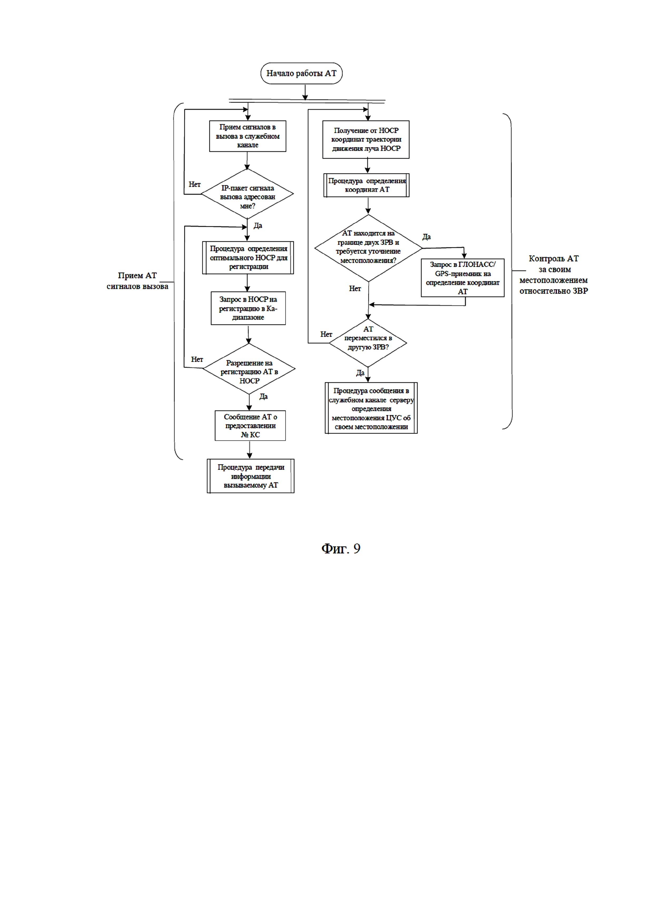
Фиг.9 - подробный алгоритм приема сигнала вызова на АТ СПерСС.

[17]

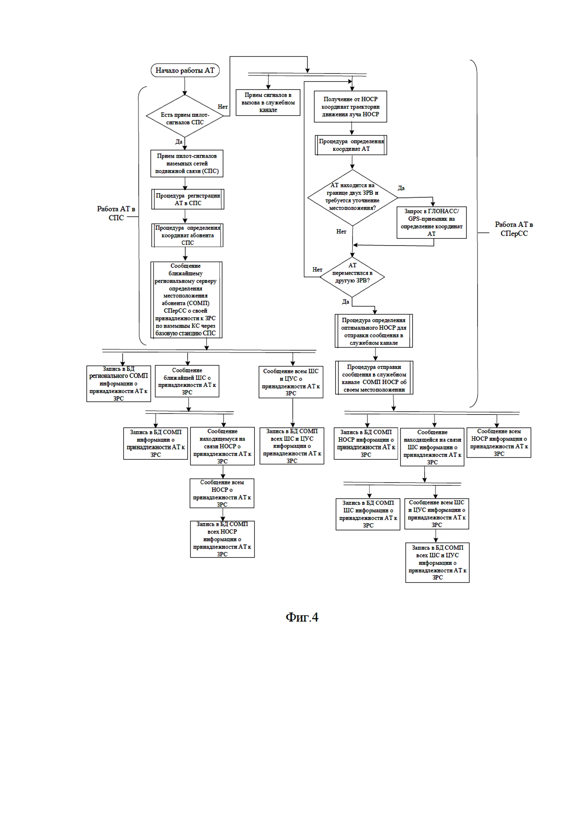
На фигуре 3:

[18]

– S100 – стояние работы в СПС;

[19]

– S101 – состояние определения первичного местоположения АТ относительно ЗРС или состояние определения перехода АТ в другую ЗРС;

[20]

– S102 – состояние передачи сообщения информации о своем местоположении АТ на базовую станцию (БС), зарегистрировавшую АТ, для дальнейшей ретрансляции по наземным каналам связи (КС) ближайшему региональному СОМП;

[21]

– S103 – состояние передачи информации о местоположении АТ по наземным каналам связи (КС) ближайшему региональному СОМП;

[22]

– S104 – состояние записи информации о местоположении АТ в базы данных (БД) ближайшего регионального СОМП;

[23]

– S105 – передачи сообщения информации о местоположении АТ на ближайшую ШС;

[24]

– S106 – состояние записи информации о местоположении АТ в базы данных (БД) СОМП ближайшей ШС;

[25]

– S107 – передачи сообщения информации о местоположении АТ на все ШС;

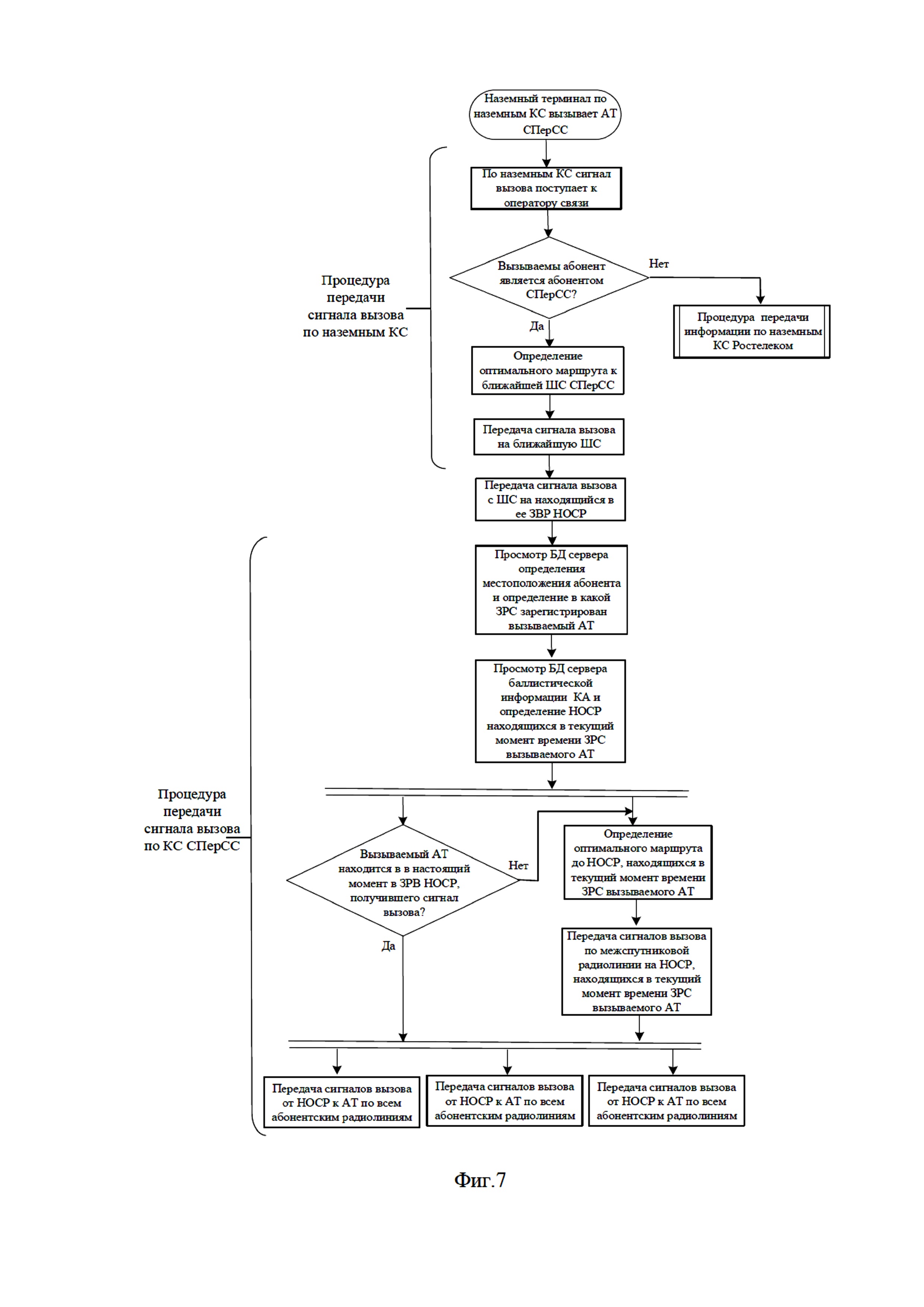
[26]

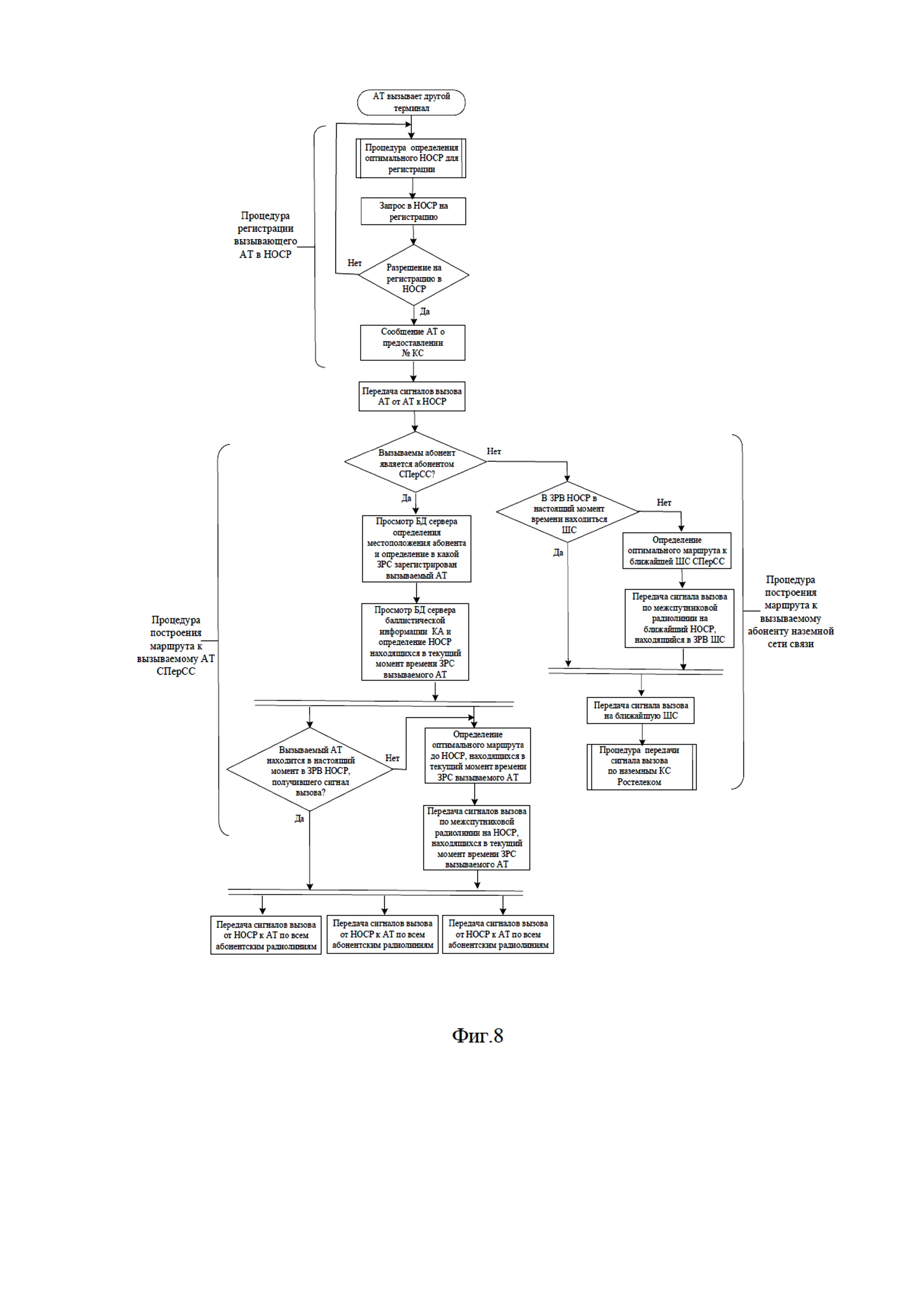
– S108 – состояние записи информации о местоположении АТ в БД СОМП всех ШС;

[27]

– S109 – передачи сообщения информации о местоположении АТ на ЦУС;

[28]

– S110 – состояние записи информации о местоположении АТ в БД СОМП ЦУС;

[29]

– S111 – передачи сообщения информации о местоположении АТ на находящийся на связи НОСР;

[30]

– S112 – состояние записи информации о местоположении АТ в БД СОМП находящегося на связи НОСР;

[31]

– S113 – передачи сообщения информации о местоположении АТ на все НОСР;

[32]

– S114 – состояние записи информации о местоположении АТ в БД СОМП всех НОСР.

[33]

– S1 – состояние работы на прием в СПерСС;

[34]

– S51 – состояние определения первичного местоположения АТ относительно ЗРС или состояние определения перехода АТ в другую ЗРС;

[35]

– S52 – состояние определения АТ оптимального НОСР для передачи по служебному каналу информации о своем местоположении;

[36]

– S53 – состояние передачи АТ информации о своем местоположении на находящийся на связи НОСР, для дальнейшей ретрансляции НОСР и ШС;

[37]

– S54 – состояние записи информации о местоположении АТ в БД СОМП находящегося на связи НОСР;

[38]

– S55 – передачи сообщения информации о местоположении АТ на все НОСР;

[39]

– S56 – состояние записи информации о местоположении АТ в БД СОМП всех НОСР.

[40]

– S57 – передачи сообщения информации о местоположении АТ на находящуюся на связи ШС;

[41]

– S58 – состояние записи информации о местоположении АТ в БД СОМП находящейся на связи ШС;

[42]

– S59 – передачи сообщения информации о местоположении АТ на все ШС;

[43]

– S60 – состояние записи информации о местоположении АТ в БД СОМП всех ШС;

[44]

– S61 – передачи сообщения информации о местоположении АТ на ЦУС;

[45]

– S62 – состояние записи информации о местоположении АТ в БД СОМП ЦУС.

[46]

Заявленный способ зональной регистрации абонентского терминала сети персональной спутниковой связи осуществляется следующим образом. Регистрация АТ осуществляется не в базовой станции, функции которой выполняет НОСР, а в зонах радиосвязи (ЗРС) и поэтому перерегистрация АТ в ЗРС осуществляется только, когда АТ меняет свое место положение, т.е. переходит из одной ЗРС в другую. Непосредственно в НОСР АТ регистрируется, только тогда, когда ему необходимо передать информацию, а именно: перед установлением связи с другим АТ, для выхода в телефонную сеть общего пользования (ТфОП), для выхода в Интернет или при ответе сигнал вызова.

[47]

Поверхность земного шара разбивается на зоны радиосвязи (ЗРС), таким образом, чтобы размер самой большой ЗРС (у экватора) был не больше зоны радиопокрытия (ЗРП) низкоорбитального спутника-ретранслятора (НОСР).

[48]

При выборе орбитальной группировки (ОГ) с шестью орбитальными плоскостями (ОП) угловой диаметр зоны радиообзора (ЗРО) по широте равен 30°, т.к. 180°/6=30° и тогда диаметр ЗРО по широте равен 3340 км, т.к. 111,32*30°=3340.

[49]

При выборе ОГ по шесть космических аппаратов (КА) в одной ОП угловой диаметр зоны радиообзора (ЗРО) по долготе равен 30°, т.к. 360°/12=30° и тогда диаметр ЗРО по долготе равен 3334 км, т.к. 111,135*30°=3334.

[50]

Диаметр ЗРО по долготе не изменяется, диаметр ЗРО по широте уменьшается с ростом значения широты в градусах, т.к. 1 градус широты зависит от широты и рассчитывается по формуле: . Изменение диаметра ЗРО dро по широте при угловом диаметре радиообзора β=30° приведены в таблице 1.

[51]

Таблица 1

[52]

широтаград102030405060708090
1 град широтыкм1101059685725638190
Диаметр
ЗРО
км3 2893 1382 8922 5582 1471 6701 1425800

[53]

При значениях углового диаметра по широте равному 30° и углового диаметра по долготе равному 30° поверхность земного шара покрывается сетью ЗРС, которую можно представить в виде матрицы из 12 столбцов (по количеству трасс ОП) по 6 строк (по количеству КА в одной ОП и находящимся в одном полушарии). Строки матрицы обозначим цифрами от 1 до 6 с изменением нумерации от южного полюса на северный полюс. Столбцы матрицы обозначим буквами латинского алфавита от A до F с изменением от нулевого меридиана на восток и запад.

[54]

Размеры ЗРС будут изменяться в зависимости от широты. Распределение строк матрицы относительно градусной сетки земного шара по широте и размеры ЗРС для строк 1–6 указаны в таблице 2.

[55]

Распределение столбцов матрицы относительно градусной сетки земного шара по долготе указаны в таблице 3.

[56]

Таблица 2

[57]

Наименование параметраЕд. изм.Номер строки
1 и 62 и 53 и 4
Широтамаксимальнаяград90°60°30°
минимальнаяград60°30°
Длина стороны ЗРС по долготекм3 3343 3343 334
Длина стороны ЗРС по широтемаксимальнаякм1 6702 8923340
минимальнаякм01 6702 892

[58]

Таблица 3

[59]

ПолушариеДолготаABCDEF
Восточное мин.15°в.д.15°в.д.45°в.д.75°в.д.105°в.д.135°в.д.
макс.15°з.д.45°в.д.75°в.д.105°в.д.135°в.д.165°в.д.
Западноемин.165°в.д.135°з.д.105°з.д.75°з.д.45°з.д.15°з.д.
макс.165°з.д.165°з.д.135°з.д.105°з.д.75°з.д.45°з.д.

[60]

Для простоты отображения на фиг.1 все ЗРС имеет форму квадрата, а в реальности ЗРС имеют формы трапеций и треугольников, стороны которых представляют собой дуги широты и долготы.

[61]

В зависимости от высоты орбиты изменяется диаметр мгновенной ЗРП и поэтому изменятся количество ОП и количество КА в одной ОП, следовательно, может изменяться количество строк и столбцов в матрице.

[62]

Распределение ОП по поверхности земного шара относительно полюсов показано на фиг.2.

[63]

АТ постоянно определяет свое местоположение относительно предложенной выше матрицы распределения ЗРС. Для регистрации в ЗРС АТ сообщает о своем нахождении в той или иной ЗРС серверам определения местоположения (СОМП) абонентов, находящемся в центре управления сетью (ЦУС), в каждой шлюзовой станции (ШС) и в каждом НОСР.

[64]

АТ может сообщать СОМП следующим образом:

[65]

1) в автоматическом режиме по сети СПС;

[66]

2) в автоматическом режиме по сети СПерСС;

[67]

3) в ручном режиме пользователем АТ по сети Internet или телефонной сети общего пользования (ТфОП).

[68]

АТ может определять свое местоположение относительно матрицы распределения ЗРС следующими способами:

[69]

1) от навигационных систем ГЛОНАСС/GPS – самый точный способ, но требует больших энергозатрат из-за большой вычислительной нагрузки на микропроцессор АТ;

[70]

2) от базовых станций (БС) сетей подвижной связи (СПС) 2G, 3G и 4G – менее точный способ; не требует больших энергозатрат, т.к. координаты определяют БС СПС, но необходимо наличие СПС и работа на излучение модема СПС в составе АТ;

[71]

3) от НОСР – способ, дающий приблизительные значения координат.

[72]

В служебном канале каждого луча НОСР излучает на землю пилот-сигналы, в которых передаются текущие мгновенные координаты трассы прохождения этих лучей по земной поверхности. По уровню принимаемого пилот-сигнала АТ определяет наиболее близкий луч и по принимаемой от него информации о трассе прохождения определяет свое приблизительное местоположение.

[73]

Если АТ оказывается на границе двух ЗРВ, то для уточнения своих координат он делает запрос в ГЛОНАСС-приемник.

[74]

АТ постоянно находится в режиме приема радиосигналов служебных каналов от всех лучей всех НОСР, находящихся в мгновенной зоне радиовидимости (ЗРВ) АТ.

[75]

При необходимости вызвать АТ пользователь другого АТ, смартфона, планшета или подключенного к сети интернет персонального компьютера (ПК) набирает ID вызываемого АТ (имя, номер телефона или IP-адрес) и нажимает вызов. Для вызова АТ по сети ТфОП можно набирать только номер телефона вызываемого АТ.

[76]

При вызове АТ с наземного терминала (по смартфона, планшета, или подключенного к сети интернет ПК) по протоколу сигнализации SIP, применяемого в IP-сетях, маршрутизатор по IP-адресу вызываемого АТ определяет, что вызываемый абонент является абонентом СПерСС и строит маршрут к ближайшей ШС СПерСС.

[77]

СОМП ШС, ЦУС и НОСР постоянно обмениваются своими базами данных зарегистрированных абонентов (БДЗА). ЦУП рассчитывает баллистические прогнозы (БП) положения КА на орбите, времени прохождения трасс КА относительно ЗРС и рассылает данную баллистическую информацию серверам БП ЦУС, ШС и НОСР.

[78]

СОМП ШС по собственным базам данных зарегистрированных абонентов (БДЗА) определяет в какой ЗРС находится вызываемый АТ и затем по БД баллистических прогнозов (БДБП) положения КА вычисляет трассы каких НОСР проходят в текущий момент в данной ЗРС. На основании этой информации маршрутизатор ШС выбирает оптимальный для ретрансляции сигналов вызова НОСР, находящийся в его ЗРВ, и модем ШС ретранслирует сигнал вызова по фидерной радиолинии (ФРЛ) на находящийся в его ЗРВ НОСР.

[79]

НОСР, принявший от ШС, сигнал вызова по собственным базам данных зарегистрированных абонентов (БДЗА) определяет в какой ЗРС находится вызываемый АТ и затем по БД баллистической информации (БДБИ) (прогнозов положения КА) вычисляет трассы каких НОСР проходят в текущий момент в ЗРС, вызываемого АТ. Затем маршрутизатор НОСР, получившего сигнал вызова от ШС, строит маршруты ко всем НОСР, находящимся в ЗРС вызываемого АТ, и БРК НОСР ретранслирует сигнал вызова по межспутниковым каналам связи, т.к. все КА связаны между собой межспутниковыми каналам связи, маршрутизируется на все НОСР, трассы которых в текущий момент проходят через ЗРС вызываемого АТ.

[80]

Все НОСР, находящиеся в заданной ЗРС и получившие сигнал вызова, транслируют сигналы вызова АТ со всех лучей в режиме широковещательной рассылки IP-пакетов (Broadcast) до тех пор, пока один из НОСР не получит ответ от вызываемого АТ. Длительность вызова АТ может быть различной в зависимости от категории срочности вызова, от категории вызывающего или вызываемого АТ.

[81]

АТ постоянно находится в режиме приема радиосигналов служебных каналов от пролетающих над ним НОСР. В служебном канале каждого луча передается пилот-сигнал и сигнализация канала вызова IP-телефонии. Маршрутизатор АТ постоянно читает заголовки IP-пакетов сигналов вызова и определив, IP-пакет вызова предназначен ему, начинает готовить ответ вызвавшему его терминалу.

[82]

Сначала АТ определяет наиболее оптимальный НОСР для отправки ему сигнала запроса на регистрацию. Затем АТ отправляет в служебном канале обратной связи сигнал запроса на регистрацию. НОСР, принявший сигнал запроса на регистрацию, при наличии свободного ресурса бортового ретрансляционного комплекса (БРК) абонентской радиолинии (АРЛ), предоставляет запрашиваемый ресурс БРК АРЛ. В зависимости от применяемого способа разделения каналов в АРЛ, может предоставляться: частотный ресурс, временное окно (Time Slot) или код псевдослучайной последовательности (ПСП).

[83]

НОСР сообщает АТ о предоставленном ему ресурсе в служебном канале. АТ принимает IP-пакеты с информацией о предоставлении ему ресурса БРК АРЛ и настраивает свой приемопередающий модуль для работы в указанном информационном канале.

[84]

Затем АТ формирует ответ о готовности принять вызов и передает его на БРК НОСР, в котором он только что зарегистрировался.

[85]

IP-пакеты ответа на вызов поступают в БРК АРЛ НОСР, бортовой маршрутизатор которого читает в заголовках IP-пакетов IP-адрес получателя и обращается к бортовому СОМП для определения местоположения вызывающего терминала.

[86]

Если вызывающий терминал является абонентом наземных сетей, то бортовой маршрутизатор определяет маршрут по межспутниковой радиолинии (МРЛ) до ближайшей ШС, а ШС маршрутизирует IP-пакеты ответа на вызывающий терминал по наземным каналам связи (НКС).

[87]

Если вызывающий терминал является абонентом СПерСС, то бортовой маршрутизатор делает запрос в бортовой СОМП для определения в какой ЗРВ зарегистрирован вызываемый АТ, затем бортовой маршрутизатор делает запрос в бортовой сервер баллистической информации (СБИ) для определения какие НОСР находятся в данный момент в ЗРВ вызываемого АТ. После этого бортовой маршрутизатор строит маршруты ко всем НОСР, находящимся в ЗРВ вызываемого АТ.

[88]

БРК НОСР, зарегистрировавшего вызывающий АТ, передает сигналы вызова по межспутниковым радиолиниям (МРЛ) на НОСР, находящимся в ЗРВ вызываемого АТ.

[89]

БРК НОСР, находящееся в ЗРВ вызываемого АТ, получив сигнал вызова, ретранслируют его по всем АРЛ на Землю.

[90]

Таким образом, применение заявляемого способа позволит сократить энергетические затраты при работе АТ в СПерСС и позволит более экономно задействовать ресурс служебного канала БРК НОСР.

Как компенсировать расходы
на инновационную разработку
Похожие патенты