патент
№ RU 2810194
МПК G01W1/00

Устройство для определения показателя пожарной опасности по погодным условиям

Авторы:
Иванов Валерий Александрович
Номер заявки
2023129281
Дата подачи заявки
13.11.2023
Опубликовано
22.12.2023
Страна
RU
Как управлять
интеллектуальной собственностью
Чертежи 
1
Реферат

[18]

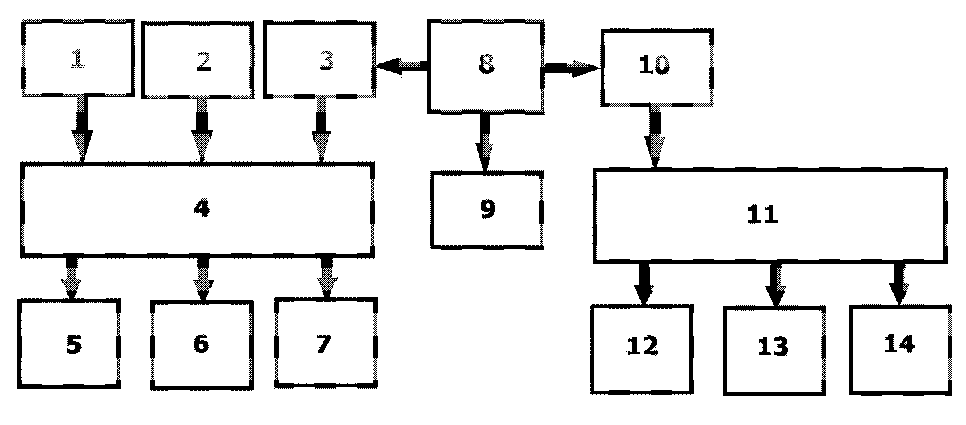
Изобретение относится к области метеорологии и может быть использовано для определения показателя пожарной опасности. Сущность: устройство содержит датчик (1) температуры, датчик (2) относительной влажности воздуха, первый датчик (3) количества выпавших осадков, первый микроконтроллер (4) с подключенными к нему индикатором (5), регистратором (6) и передатчиком (7); приемное устройство (8) осадков с краном (9) для слива суточных осадков, второй датчик (10) количества выпавших осадков, второй микроконтроллер (11) с подключенными к нему индикатором (12), регистратором (13) и передатчиком (14). Первый (3) и второй (10) датчики количества выпавших осадков размещены в приемном устройстве (8) осадков. Первый микроконтроллер (4) предназначен для вычисления показателя пожарной опасности, второй микроконтроллер (11) предназначен для приема и обработки данных со второго датчика (10) осадков. Технический результат: автоматическое определение показателя пожарной опасности по погодным условиям. 1 ил.

Формула изобретения

Устройство для определения показателя пожарной опасности по погодным условиям, включающее приемное устройство осадков, отличающееся тем, что содержит два микроконтроллера, первый микроконтроллер связан с датчиком температуры, датчиком относительной влажности воздуха и датчиком количества выпавших осадков, расположенным в приемном устройстве осадков, и обрабатывает данные, поступающие в установленное время суток с этих датчиков, вычисляя показатель пожарной опасности, этот микроконтроллер связан также с экраном индикатора, регистратором и передатчиком, второй микроконтроллер связан со вторым датчиком осадков, который находится в том же приемном устройстве осадков, и измеряет количество осадков через заданные промежутки времени в течение суток, а также связан со вторым экраном индикатора, регистратором и передатчиком, при этом приемное устройство осадков содержит кран для слива суточных осадков.

Описание

[1]

Изобретение относится к области защиты лесов и других народнохозяйственных объектов от пожаров.

[2]

Известен ГОСТ Р 22.1.09-99. Мониторинг и прогнозирование лесных пожаров. Общие требования. Для вычисления комплексного показателя (КП) пожарной опасности в лесу по условиям погоды необходимы следующие данные: температура воздуха (в градусах Цельсия) и точки росы на 12 ч по местному времени; количество выпавших осадков (в мм) за предшествующие сутки, то есть за период с 12 ч предыдущего дня. Температура воздуха определяется по сухому термометру психрометра, температура точки росы - по психрометрическим таблицам на основании отсчетов по сухому и смоченному термометрам. Количество выпавших осадков определяется по осадкомеру.

[3]

Известный комплексный показатель (КП) определяется по формуле:

[4]

КПn= КПn-1× К0+ t0× (t0- r), (1)

[5]

где КПn - комплексный показатель текущего дня; КПn-1 - комплексный показатель предыдущего дня; К0 - коэффициент, зависящий от количества осадков за последние сутки. t0 - температура воздуха, °С (показатель сухого термометра); r - точка росы для температуры воздуха.

[6]

Недостатками известного аналога являются: невысокая достоверность при редкой сети метеостанций; точка росы определяется по таблице, исходя из данных сухого и смоченного термометров; ошибки при неравномерном выпадении осадков.

[7]

Наиболее близким аналогом является прибор для определения показателя пожарной опасности погоды для леса [Авторское свидетельство № 300862, МПК G01w1/00, опубл. 07.04.1971], который непосредственно определяет искомый параметр. Для этого предлагаемый прибор снабжен расположенной внутри осадкосборной воронки на уровне ее верхнего края испарительной головкой из пористого материала, в полость которой вставлена заполненная водой вертикальная стеклянная трубка, помещенная нижним концом в мерный сосуд с водой. Прибор также может быть снабжен заполненным водой дополнительным мерным сосудом большего, чем основной, диаметра, который размещен на уровне основного и сообщен с ним в верхней части свободно, а в нижней - через поплавковый клапан. Уровень столбика воды в малой и большой трубках связаны с испарением воды и изменением пожарной опасности. Прибор тарирован по показателю пожарной опасности, вычисляемому по формуле (1).

[8]

В данном приборе основным недостатком является погрешность определения показателя при длительной засухе. Если после длительной засухи, когда в большом цилиндре прибора уровень воды будет не на самой высшей отметке, пойдут небольшие, но частые дожди в течение длительного времени, они будут заполнять лишь малый цилиндр. При этом пожарная опасность по показанию прибора будет отсутствовать. При наступлении вновь бездождного периода после того, как вода из малого цилиндра испарится, прибор будет моделировать скачкообразное возрастание пожарной опасности на тот уровень, который был зафиксирован по большому цилиндру до начала выпадения частых небольших осадков. В природе же в этом случае будет постепенное нарастание пожарной опасности, так как лесные горючие материалы достаточно увлажнены и высыхают постепенно. Кроме того, прибор не может работать при минусовых температурах из-за замерзания воды в трубках.

[9]

Техническим результатом является создание устройства, автоматически определяющего показатель пожарной опасности по погодным условиям.

[10]

Технический результат достигается тем, что устройство для определения показателя пожарной опасности по погодным условиям, включает приемное устройство осадков, новым является то, что устройство содержит два микроконтроллера, первый микроконтроллер связан с датчиком температуры, датчиком относительной влажности воздуха и датчиком количества выпавших осадков, расположенным в приемном устройстве осадков, и обрабатывает данные, поступающие в установленное время суток с этих датчиков, вычисляя показатель пожарной опасности, этот микроконтроллер связан также с экраном индикатора, регистратором и передатчиком, второй микроконтроллер связан со вторым датчиком осадков, который находится в том же приемном устройстве осадков и измеряет количество осадков через заданные промежутки времени в течение суток, а также связан со вторым экраном индикатора, регистратором и передатчиком, при этом приемное устройство осадков содержит кран для слива суточных осадков.

[11]

Сопоставительный анализ с наиболее близким аналогом показывает, что заявляемое устройство отличается наличием двух микроконтроллеров, первый микроконтроллер связан с датчиком температуры, датчиком относительной влажности воздуха и датчиком количества выпавших осадков, расположенным в приемном устройстве осадков, и обрабатывает данные, поступающие в установленное время суток с этих датчиков, вычисляя показатель пожарной опасности, этот микроконтроллер связан также с экраном индикатора, регистратором и передатчиком, второй микроконтроллер связан со вторым датчиком осадков, который находится в том же приемном устройстве осадков и измеряет количество осадков через заданные промежутки времени в течение суток, а также связан со вторым экраном индикатора, регистратором и передатчиком, при этом приемное устройство осадков содержит кран для слива суточных осадков.

[12]

На фигуре схематически изображена принципиальная схема устройства. Устройство содержит датчики температуры 1 и относительной влажности воздуха 2. Суточное количество осадков определяется по датчику осадков 3, расположенному в приемном устройстве осадков 8. Для обработки данных, поступающих от датчиков 1, 2, 3, используется микроконтроллер 4, который работает по определенному алгоритму, заложенному в программе. Для визуализации данных применяется индикатор 5, а для хранения полученных данных используется регистратор 6. Передатчик 7 используется для передачи данных потребителям информации по системе сотовой связи или на серверы. Микроконтроллер 11 получает данные от датчика осадков 10 через определенные промежутки времени, визуализирует на экране индикатора 12 с указанием даты и времени, сохраняет данные на регистраторе 13 и передает данные об осадках на передатчик 14. Устройство 9 используется для слива воды из приемного устройства осадков 8.

[13]

Устройство работает следующим образом. Устройство включается автоматически по таймеру в 12 ч дня по заложенной программе в микроконтроллере 4. Температура и относительная влажность воздуха определяются по датчикам 1, 2 и передаются в программу микроконтроллера 4, где вычисляется точка росы, входящая в формулу (1). Суточное количество осадков определяется по датчику осадков 3 в приемном устройстве осадков 8 и передается в микроконтроллер 4. Если суточное количество осадков превышает пороговое значение, при котором исчезает пожарная опасность, то в формуле (1) коэффициент К0= 0. С учетом этого граничного условия вычисляется показатель пожарной опасности по формуле (1) по программе, заложенной в микроконтроллере 4. Полученные данные обрабатываются в микроконтроллере по программе и значения температуры воздуха, относительной влажности, точки росы, показателя пожарной опасности с указанием даты, времени определения передаются для наглядности на экран индикатора 5, сохраняются в регистраторе данных 6 и передаются через передатчик 7 на сервер заинтересованных организаций для принятия противопожарных мероприятий.

[14]

Второй датчик осадков 10 находится в том же приемном устройстве осадков и измеряет количество осадков через заданные промежутки времени в течении суток и передает на микроконтроллер 11, который обрабатывает и передает данные о количестве жидких осадков с указанием даты и времени измерения на экран индикатора 12, сохраняет их на регистраторе данных 13 и передает все полученные показания на передатчик 14. После этого, по таймеру открывается кран сливного устройства 9 и вода выливается из приемника осадков 8. Затем через определенное время, необходимое для полного слива воды, закрывается кран сливного устройства и начинается новый отсчет суточного количества осадков, попадающих в приемное устройство 8. Устройство готово к работе для определения показателя пожарной опасности по погоде на следующие сутки.

[15]

Таким образом, предлагаемое устройство позволит оперативно автоматически определять показатель пожарной опасности по погоде и количество выпавших осадков для принятия решений по противопожарным мероприятиям.

[16]

Изготовлен макет устройства, который успешно испытан на экспериментальной базе ИЛ СО РАН в пожароопасный сезон 2023 г.

[17]

Использование предлагаемого устройства позволит оперативно определять пожарную опасность по погодным условиям в местах, где отсутствуют метеостанции. Устройство может быть использовано не только в системе лесного хозяйства, но и в системе МЧС, ООПТ, заповедниках, где необходимо определение пожарной опасности по условиям погоды для принятия противопожарных мероприятий. Кроме того, устройство будет полезно для составления (районных) местных шкал пожарной опасности в лесу.

Как компенсировать расходы
на инновационную разработку
Похожие патенты