Изобретение относится к технологии передачи данных в сети персональной спутниковой связи. Технический результат изобретения заключается в упрощении механизма динамического автоматического присвоения номера подсети в зависимости от местоположения низкоорбитального спутника и абонентского терминала. Способ назначения IP-адресов включает назначение цифр в первом, втором и третьем октетах IP-адреса в соответствии с адресом сети персональной спутниковой связи на низкоорбитальных спутниках ретрансляторах, одинаковым для всех объектов сети персональной спутниковой связи на низкоорбитальных спутниках ретрансляторах. Цифры четвертого квартета IP-адреса назначают в соответствии с адресом подсети, который определяется зонами радиосвязи, которые образуют матрицу радиосвязи, таким образом, чтобы размер самой большой зоны радиосвязи, которая расположена у экватора, был не больше зоны радиопокрытия низкоорбитального спутника ретранслятора. 1 з.п. ф-лы, 2 табл., 3 ил.
1. Способ назначения IP-адресов в сети персональной спутниковой связи на низкоорбитальных спутниках ретрансляторах с зональной регистрацией абонентских терминалов, включающий назначение цифр в первом, втором и третьем октетах IP-адреса в соответствии с адресом сети персональной спутниковой связи на низкоорбитальных спутниках ретрансляторах, одинаковым для всех объектов сети персональной спутниковой связи на низкоорбитальных спутниках ретрансляторах, отличающийся тем, что цифры четвертого квартета IP-адреса назначают в соответствии с адресом подсети, который в сети персональной спутниковой связи на низкоорбитальных спутниках ретрансляторах определяется зонами радиосвязи, которые образуют матрицу радиосвязи, таким образом, чтобы размер самой большой зоны радиосвязи, которая расположена у экватора, был не больше зоны радиопокрытия низкоорбитального спутника ретранслятора, которые в свою очередь делятся на подсети, определяемые подзонами радиосвязи. 2. Способ назначения IP-адресов по п.1, отличающийся тем, что третья и четвертая цифры в пятом квартете обозначают номер низкоорбитального спутника ретранслятора, в котором первая буква обозначает орбитальную плоскость, а вторая цифра обозначает номер рабочей точки в орбитальной плоскости, или номер шлюзовой станции, первую цифру в шестом квартете назначают в соответствии с видом радиолинии, вторая цифра в шестом квартете символизирует диапазоны, которые могут быть радиочастотным или оптическим, третья цифра в шестом квартете обозначает номер антенной системы, четвертая цифра в шестом квартете обозначает вид радиочастотного оборудования, которое может быть приемником или передатчиком, первая цифра седьмого квартета символизирует номер комплекта радиочастотного оборудования, вторая цифра седьмого квартета обозначает номер диапазона, а третья и четвертая цифры седьмого квартета символизируют номер поддиапазона, первая и вторая цифры восьмого квартета символизируют номер луча в абонентской радиолинии.
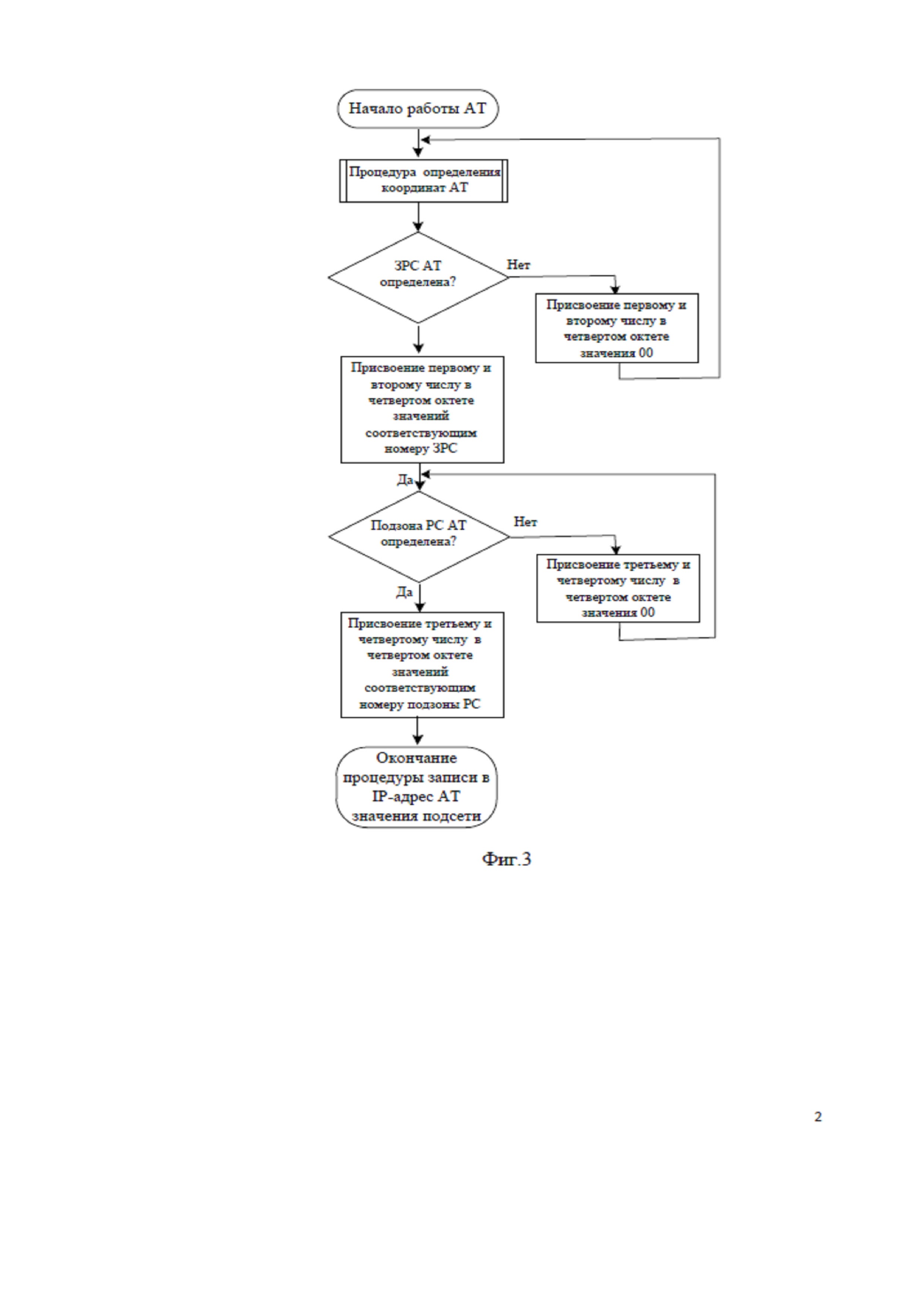
Изобретение относится к технологии передачи данных в сети персональной спутниковой связи на низкоорбитальных спутниках ретрансляторах с зональной регистрацией абонентских терминалов, а именно к способу назначения IP-адресов в сети персональной спутниковой связи на низкоорбитальных спутниках ретрансляторах с зональной регистрацией абонентских терминалов. Из области техники известны следующие способы назначения IP-адресов протокола IP v. 6 сетевым узлам: - DHCP-сервером, если в настройках сетевой карты указано получить IP-адрес автоматически; - администратором сети в ручную; - непосредственно узлом, имеющим уже IP-адрес протокола IP v.4, который прописывается в узловой части IP-адреса; - непосредственно узлом, когда МАС-адрес сетевой карты прописывается в узловой части IP-адреса (формат EUI-64). Наиболее близким аналогом заявленного способа может быть выбран метод автоматического назначения IP-адресов (см. US 2012/0173646 от 05.07.2012) включающий назначение цифр в первом, втором и третьем октетах IP-адреса в соответствии с адресом сети персональной спутниковой связи. Недостатком вышеуказанных способов назначения IP-адресов протокола IP v. 6 узлам, включая способ, выбранный в качестве наиболее близкого аналога, является то, что они не коррелируют с номером смартфона (или планшетного компьютера), получаемого от оператора сети подвижной связи и поэтому требуют применения дополнительных сервисов для обеспечения маршрутизации потоков информации в сетях персональной спутниковой связи на низкоорбитальных спутниках ретрансляторах с зональной регистрацией (далее по тексту - СПерСС) абонентских терминалов (AT). Кроме того, выше указанные способы назначения IP-адресов протокола IP v. 6 не учитывают зону радиосвязи, в которой находиться AT. В СПерСС низкоорбитальные спутники ретрансляторы (НОСР) выступают по отношению к AT в роли базовых станций и являются для них: шлюзом по умолчания (Default Gateway), маршрутизатором (Router), DNS-сервером, прокси-сервером (proxy), SIP-сервером и сервером определения местоположения вызываемого абонента. В отличие от наземных сетевых устройств, с перечисленными выше функциями, НОСР находятся в постоянном движении и постоянно меняют зоны радиосвязи (ЗРС), которые имеют собственные номера подсети и поэтому возникает потребность в упрощенном механизме динамического автоматического присвоения номера подсети в зависимости от местоположения НОСР и AT. Техническим результатом заявленного изобретения является упрощение механизма динамического автоматического присвоения номера подсети в зависимость от местоположения НОСР и AT. Указанный технический результат достигается посредством создания способа назначения IP-адресов в СПерСС на НОСР с зональной регистрацией абонентских терминалов, который включает назначение цифр в первом, втором и третьем октетах IP-адреса в соответствии с адресом СПерСС на НОСР, одинаковым для всех объектов СПерСС, при этом цифры четвертого квартета IP-адреса назначают в соответствии с адресом подсети, который в СПерСС на НОСР определяется зонами радиосвязи (ЗРС), которые в свою очередь делятся на подсети, определяемые подзонами радиосвязи (ПЗРС). В частном варианте выполнения способа третья и четвертая цифры в пятом квартете обозначают номер рабочей точки (РТ) НОСР, в котором первая буква обозначает орбитальную плоскость, а вторая цифра обозначает номер РТ в орбитальной плоскости, или номер шлюзовой станции (ШС), первую цифру в шестом квартете назначают в соответствии с видом радиолинии, вторая цифра в шестом квартете символизирует диапазоны, которые могут быть радиочастотным или оптическим, третья цифра в шестом квартете обозначает номер антенной системы, четвертая цифра в шестом квартете обозначает вид радиочастотного оборудования, которое может быть приемником или передатчиком, первая цифра седьмого квартета символизирует номер комплекта радиочастотного оборудования, вторая цифра седьмого квартета обозначает номер диапазона, а третья и четвертая цифра седьмого квартета символизирует номер поддиапазона, первая и вторая цифры восьмого квартета символизируют номер луча в абонентской радиолинии. Заявленное изобретение проиллюстрировано следующими чертежами: Фиг. 1 - распределение зон радиосвязи (ЗРС). Фиг. 2 - распределение орбитальных плоскостей (ОП) по поверхности Земного шара относительно полюсов. Фиг. 3 - алгоритм записи индификаторов подсети в IP-адрес абонентского терминала. Способ назначения IP-адресов в СПерСС на НОСР с зональной регистрацией абонентских терминалов осуществляется следующим образом. Заявленный способ реализуется посредством зональной регистрации AT СПерСС. Регистрация AT при зональной регистрации осуществляется не в базовой станции, функции которой выполняет НОСР, а в ЗРС и поэтому перерегистрация AT в ЗРС осуществляется только, когда AT меняет свое место положение, т.е. переходит из одной ЗРС в другую. Непосредственно в НОСР AT регистрируется, только тогда, когда ему необходимо передать информацию, а именно: перед установлением связи с другим AT, для выхода в телефонную сеть общего пользования (ТфОП), для выхода в Интернет или при ответе сигнал вызова. Поверхность земного шара разбивается на ЗРС, таким образом, чтобы размер самой большой ЗРС (у экватора) был не больше зоны радиопокрытия (ЗРП) НОСР. Для простоты отображения на фиг. 1 все ЗРС имеет форму квадрата, а в реальности ЗРС имеют формы трапеций и треугольников, стороны которых представляют собой дуги широты и долготы. Распределение орбитальных плоскостей (ОП) по поверхности Земного шара относительно полюсов показано на фиг. 2. В СПерСС на НОСР с зональной регистрацией абонентских терминалов IP-адреса присваиваются следующим образом: 1) для адресации в сети персональной спутниковой связи на низкоорбитальных спутниках ретрансляторах с зональной регистрацией абонентских терминалов применяют протокол IP v. 6. и функцию самостоятельного присвоения адресов; 2.1) первые 48 бит IP-адреса - адрес сети и присваивается международным комитетом (агентством ICAN или RIR) всей сети; 2.2) последние 64 бит IP-адреса - адрес узла и представляют собой номер мобильного телефона в сетях подвижной связи (СПС) (формат Е.164) и присваивается спутниковому телефону и маршрутизатору при подключении к ним смартфона (планшета), а так же включают в себя условный номер страны получения SIM-карты (страны постоянного пребывания), страны, в которой в текущий момент времени находится AT СПерСС, категория приоритета абонента, который присваивается оператором СПерСС и категория приоритета трафика, которая определяется программным обеспечением AT. 2.3) средние 16 бит IP-адреса - адрес подсети, присваивается НОСР или ШС при регистрации AT в ЗРС ГМИСС и содержат информацию: - в первых 8 битах подсети - номер ЗРС в которой зарегистрирован AT; - в следующих 8 битах подсети - при необходимости указывается номер подзоны радиосвязи (ПЗРС) в которой зарегистрирован AT; Для адресации в СПерСС применяется три типа IP-адресов: 1) глобальный индивидуальный (Global Unicast) IP-адрес - для вызова конкретного AT; 2) групповой IP-адрес вызова (Multycast) - для вызова группы (определенной категории) AT; 3) широковещательный вызов (Broadcast Unicast) конкретного AT по всей СПерСС; 4)) любой (Anycast) - это глобальный индивидуальный IP-адрес любого AT в наземной сети (Internet или СПС). Общие правила назначения IP-адресов: - если какой-либо параметр не определен или не задан, то в этой области IP-адреса указывается цифра 0. - если в какой-либо области IP-адреса указывается цифра F, то данный IP-адрес является групповым или широковещательным. Способ IP-адресации AT Структура IP-адреса AT для наглядности представлена в виде таблицы 1. Цифры в первом, втором и третьем октетах представляет собой адрес сети СПерСС и одинаковый у всех объектов СПерСС. Четвертый квартет представляет собой адрес подсети, который в СПерСС определяется зонами радиосвязи (ЗРС), которые в свою очередь делятся на подсети, определяемые подзонами радиосвязи (ПЗРС). В способе зональной регистрации абонентского терминала сети персональной спутниковой связи AT регистрируется не в базовой станции, функции которой выполняет НОСР, а в зонах радиосвязи (ЗРС) и поэтому перерегистрация AT в ЗРС осуществляется только, когда AT меняет свое место положение, т.е. переходит из одной ЗРС в другую. Непосредственно в НОСР AT регистрируется, только тогда, когда ему необходимо передать информацию, а именно: перед установлением связи с другим AT, для выхода в телефонную сеть общего пользования (ТфОП) или для выхода в сеть Internet. Для осуществления регистрации в ЗРС (или в ПЗРС) AT постоянно определяет свои координаты и сверяет их с привязкой к ЗРС (ПЗРС) и затем присваивает значение ЗРС и ПЗРС в четвертом октете своего IP-адреса, тем самым прописывая себя в той или иной подсети СПерСС. Первая и вторая цифра в четвертом квартете символизирует номер ЗРС, который представляет собой буквенно-цифровое обозначение (первая цифра символизирует цифру шестнадцатеричной системы счисления от А до F, а вторая цифра принимает значения от 1 до 12). Третья и четвертая цифра в четвертом квартете символизирует номер ПЗРС. AT сообщает о своем нахождении в той или иной подсети, т.е. ЗРС (ПЗРС), серверу определения местоположения (СОМП) абонента СПерСС, который вносит информацию о нахождении AT в базу данных (БД) зарегистрированных абонентов. Первая цифра в пятом квартете символизирует номер категории приоритета абонента и принимает значения от 1 до 8. Вторая в пятом квартете символизирует номер категории приоритета трафика и принимает значения от 1 до 8. Третья и четвертая цифра в пятом квартете символизирует условный номер страны, в которой в текущий момент времени находится абонентский терминал СПерСС (AT). Это поле IP-адреса AT заполняется программным обеспечением автоматически после определения координат. Первая и вторая цифра в шестом квартете символизирует условный номер страны получения SIM-карты (страны постоянного пребывания). Третья и четвертая цифра в шестом квартете и первая цифра в седьмом квартете символизирует код оператора СПС, который выдал SIM-карту для смартфона (или планшета). Остальные позиции шестого и седьмого квартетов - это номер телефона, согласно приобретенной SIM-карте оператора СПС. Поля IP-адреса AT, символизирующие код оператора и номер телефона, заполняется программным обеспечением автоматически после установки и активации в смартфон (планшет) SIM-карты. Виды IP-адресов AT в СПерСС: 1) глобальный индивидуальный (Global Unicast) IP-адрес AT, зарегистрированного в СПерСС может принимать вид: 1.1) глобальный индивидуальный (Global Unicast) IP-адрес, ЗРС которого не определена, например: IP-адрес AT с номером телефона+7-966-080-99-98, ЗРС которого не определена, и имеющего приоритет AT равным 0 (т.е. минимальный приоритет), приоритет трафика 0 (т.е. минимальный приоритет): ХХХХ: ХХХХ: ХХХХ: 0000: 0007: 0796: 6080: 9998: 1.2) глобальный индивидуальный (Global Unicast) IP-адрес в определенной ЗРС, подзона которого не определена, например: IP-адрес AT с номером телефона +7-966-080-99-98, находящегося в ЗРС В6, ПЗРС не определена, и имеющего приоритет AT равным 8 (т.е. максимальный приоритет), приоритет трафика 8 (т.е. максимальный приоритет): ХХХХ: ХХХХ: ХХХХ: В600: 8807: 0796: 6080: 9998: 1.3) глобальный индивидуальный (Global Unicast) IP-адрес в определенной ПЗРС, например: IP-адрес AT с номером телефона+7-966-080-99-98, находящегося в ПЗРС 02 ЗРС В6, и имеющего приоритет AT равным 4, приоритет трафика 2: ХХХХ: ХХХХ: ХХХХ: В602: 4207: 0796: 6080: 9998: Таким образом, для вызова AT (Unicast), зарегистрированного в конкретной ПЗРС ЗРС СПерСС используется глобальный индивидуальный (Global Unicast) IP-адрес в определенной ПЗРС; 2) широковещательные IP-адреса вызова определенного AT (Broadcast Unicast): 2.1) широковещательный вызов (Broadcast Unicast) конкретного AT по всей ЗРС A3, например: широковещательный вызов (Broadcast Unicast) конкретного AT +7-966-080-99-98 по всей ЗРС A3: ХХХХ: ХХХХ: ХХХХ: A3FF: 0007: 0796: 6080: 9998: 2.2) широковещательный вызов (Broadcast Unicast) конкретного AT по всей СПерСС, например: ХХХХ: ХХХХ: ХХХХ: FFFF: 0007: 0796: 6080: 9998: 2.3) Широковещательный (Broadcast) IP-адрес вызова всех АТ по всей СПерСС: ХХХХ: ХХХХ: ХХХХ: FFFF: FFFF: FFFF: FFFF: FFFF: FFFF: 3) Вызов определенной группы AT (Групповой IP-адрес вызова, Multycast) в СПерСС: 3.1) вызов всех AT в СПерСС одного оператора СПС, например: Вызов всех AT оператора 966 в ЗРС А1: ХХХХ: ХХХХ: ХХХХ: A1FF: 0007: 07966: FFFF: FFFF: 3.2) вызов всех AT в СПерСС, получивших SIM-карту в одной стране, например: вызов всех AT страны с кодом 7 в ЗРС А1: ХХХХ: ХХХХ: ХХХХ: A1FF: 0007: FFFF: FFFF: FFFF: 3.3) вызов всех AT, находящихся в определенной стране в текущее время, например: вызов всех AT, находящихся стране с кодом 7 в текущее время: ХХХХ: ХХХХ: ХХХХ: A1FF: FF07: FFFF: FFFF: FFFF: 3.4) вызов всех AT, находящихся в определенной ЗРС, например: вызов всех AT, находящихся в ЗРС А1: ХХХХ: ХХХХ: ХХХХ: A1FF: FFFF: FFFF: FFFF: FFFF: 3.5) вызов всех AT, находящихся в определенной ПЗРС, например: вызов всех AT, находящихся в подзоне 7 ЗРС А2: ХХХХ: ХХХХ: ХХХХ: А107: FFFF: FFFF: FFFF: FFFF: 3.6) вызов всех AT, с определенным приоритетом находящихся в определенной стране в текущее время, например: вызов всех AT с приоритетом 8 по всей СПерСС, находящихся в определенной стране в текущее время в стране с кодом 7: ХХХХ: ХХХХ: ХХХХ: FFFF: 8007: FFFF: FFFF: FFFF: 3.7) вызов всех AT с определенным приоритетом, получивших SIM-карту в одной стране, например: вызов всех AT с приоритетом 8 по всей СПерСС, получивших SIM-карту в стране, с кодом 7: ХХХХ: ХХХХ: ХХХХ: FFFF: 80FF: 07FF: FFFF: FFFF: 3.8) вызов всех AT с определенным приоритетом в конкретной ЗРС, например: вызов всех AT с приоритетом 8 в ЗРС Е5: ХХХХ: ХХХХ: ХХХХ: E5FF: 80FF: 07FF: FFFF: FFFF: 3.9) вызов всех AT с определенным приоритетом в конкретной ПЗРС, например: вызов всех AT с приоритетом 8 в ПЗРС 12 ЗРС Е5: ХХХХ: ХХХХ: ХХХХ: Е512: 80FF: 07FF: FFFF: FFFF: 3.10) вызов всех AT одного оператора СПС по всей СПерСС, например: вызов всех AT оператора СПС с кодом 966 по всей СПерСС ХХХХ: ХХХХ: ХХХХ: FFFF: FFFF: 07966: FFFF: FFFF: 3.11) вызов всех AT одного оператора СПС находящихся в текущее время в определенной стране, например: вызов всех AT одного оператора СПС находящихся в текущее время в стране с кодом 7: ХХХХ: ХХХХ: ХХХХ: FFFF: FF07: 07966: FFFF: FFFF: 3.12) вызов всех AT определенной страны по всей СПерСС, например: вызов всех AT страны с кодом 7 по всей СПерСС: ХХХХ: ХХХХ: ХХХХ: FFFF: 00FF: 07FFF: FFFF: FFFF: 3.13) вызов всех AT, находящихся в текущее время в определенной стране, например: вызов всех AT, находящихся в текущее время в стране с кодом 7: ХХХХ: ХХХХ: ХХХХ: FFFF: 0007: FFFF: FFFF: FFFF: 4) неопределенный глобальный индивидуальный (Unspecified Global Unicast) ЗРС конкретного AT не определена, например: ХХХХ: ХХХХ: ХХХХ: 0000: 0007: 0796: 6080: 9998: 5) любой ближайший (Anycast) - это глобальный индивидуальный IP-адрес любого AT в наземной сети (Internet или СПС), т.к. в наземной сети он всегда маршрутизируется на ближайшую шлюзовую станцию (ШС) для передачи на любой НОСР, для дальнейшей передачи по СПерСС. Способ IP-адресации НОСР в СПерСС Структура IP-адреса НОСР и ШС в СПерСС для наглядности представлена в виде таблицы 2. Цифры в первом, втором и третьем октетах представляет собой адрес сети СПерСС и одинаковый у всех объектов СПерСС. Четвертый квартет представляет собой адрес подсети, который в СПерСС определяется ЗРС, которые в свою очередь делятся на подсети, определяемые ПЗРС. Третья и четвертая цифры в пятом квартете символизирует номер НОСР (КА), в котором первая буква обозначает орбитальную плоскость, а вторая цифра обозначает номер РТ в орбитальной плоскости, например: А2. Для ШС в этом поле указывается номер ШС. Первая цифра в шестом квартете символизирует вид радиолинии (РЛ) и принимает следующие значения: - 1 - для фидерной РЛ (ФРЛ) со ШС; - 2 - для межспутниковой РЛ (МРЛ); - 3 - для абонентской (АРЛ); - 4 - для ФРЛ с геостационарным спутником-ретранслятором (ГСР). Вторая цифра в шестом квартете символизирует диапазоны, которые могут быть радиочастотным или оптическим: - цифра 1 символизирует оптический диапазон, - цифра 2 - S-диапазон, - цифра 3 - К-диапазон, - цифра 4 - Ка-диапазон. Третья цифра в шестом квартете символизирует номер антенной системы (АС): 1) в МРЛ принимает значения: 1 - АС для связи с соседним снизу НОСР в одной ОП, расположена в оси минус X КА; 2 - АС для связи с соседним сверху НОСР в одной ОП, расположена в оси +Х КА; 3 - АС для связи с соседним слева НОСР в разных ОП, расположена в оси минус Z КА; 4 - АС для связи с соседним справа НОСР в разных ОП расположена в оси +Z КА; 2) в АРЛ: - 1 - это приемная ФАР; - 2 - это передающая ФАР; 3) в ФРЛ с ГСР и ШС, используется по одной АС и поэтому они номера не имеют, значения цифры всегда равно 0. Четвертая цифра в шестом квартете символизирует вид радиочастотного оборудования, которое может быть приемником или передатчиком: - 1 - приемник; - 2 - передатчик. Первая цифра седьмого квартета символизирует номер комплекта радиочастотного оборудования: - 1; 2; 3. Вторая цифра седьмого квартета символизирует номер диапазона, а третья и четвертая цифра седьмого квартета символизирует номер поддиапазона. Первая и вторая цифры восьмого квартета символизируют номер луча в АРЛ. Виды IP-адресов НОСР в СПерСС: 1) глобальный индивидуальный (Global Unicast) IP-адрес НОСР в фидерной РЛ (ФРЛ) с ШС, например: IP-адрес приемника 1 НОСР А1, находящегося в ЗРВ А1 в подзоне 2, в фидерной РЛ с ШС, в радиочастотном спектре, в диапазоне 4: ХХХХ: ХХХХ: ХХХХ: А102: 00А1: 1101: 1400: 0000: IP-адрес передатчика 2 НОСР А1, находящегося в ЗРВ А2 в подзоне 5, в фидерной РЛ с ШС, в оптическом спектре, в диапазоне 2: ХХХХ: ХХХХ: ХХХХ: А205: 00А1: 1202: 2100: 0000: 2) глобальный индивидуальный (Global Unicast) IP-адрес НОСР в фидерной РЛ с ГСР, например: IP-адрес приемника 1 НОСР А1, находящегося в ЗРВ А1 в подзоне 2, в фидерной РЛ с ГСР, в радиочастотном спектре, в диапазоне 3: ХХХХ: ХХХХ: ХХХХ: А102: 00А1: 4101: 1300: 0000: IP-адрес передатчика 2 НОСР А1, находящегося в ЗРВ А2 в подзоне 5, в фидерной РЛ с ГСР, в оптическом спектре, в диапазоне 2: ХХХХ: ХХХХ: ХХХХ: А205: 00А1: 4202: 2200: 0000: 3) глобальный индивидуальный (Global Unicast) IP-адрес НОСР в межспутниковой РЛ (МРЛ), например: IP-адрес приемника 1 НОСР А1, находящегося в ЗРВ А1 в подзоне 2, в МРЛ с соседним снизу НОСР в одной ОП (ось -X), в радиочастотном спектре, в диапазоне 1: ХХХХ: ХХХХ: ХХХХ: А102: 00А1: 2111: 1300: 0000: IP-адрес приемника 1 НОСР А1, находящегося в ЗРВ А1 в подзоне 2, в МРЛ с соседним сверху НОСР в одной ОП (ось +Х), в радиочастотном спектре, в диапазоне 1: ХХХХ: ХХХХ: ХХХХ: А102: 00А1: 2121: 1300: 0000: IP-адрес приемника 1 НОСР А1, находящегося в ЗРВ А1 в подзоне 2, в МРЛ с соседним слева НОСР в разных ОП (ось -Z), в радиочастотном спектре, в диапазоне 1: ХХХХ: ХХХХ: ХХХХ: А102: 00А1: 2131: 1300: 0000: IP-адрес приемника 1 НОСР F12, находящегося в ЗРВ А1 в подзоне 2, в МРЛ с соседним справа НОСР в разных ОП (ось +Z), в оптическом спектре, в диапазоне 1, приоритет абонента 8, приоритет трафика 8: ХХХХ: ХХХХ: ХХХХ: FC02: 88А1: 2241: 1100: 0000: 4) глобальный индивидуальный (Global Unicast) IP-адрес НОСР в абонентской РЛ (АРЛ), например: IP-адрес приемника 1 НОСР D10, находящегося в ЗРВ Е12 в подзоне 5, в АРЛ, в радиочастотном спектре, в диапазоне 2, в поддиапзоне 14, в 5 луче: ХХХХ: ХХХХ: ХХХХ: DA05: 00ЕС: 3111: 1214: 0500: IP-адрес передатчика 1 НОСР D10, находящегося в ЗРВ Е12 в подзоне 5, в АРЛ, в радиочастотном спектре, в диапазоне 2, в поддиапзоне 14, в 5 луче: ХХХХ: ХХХХ: ХХХХ: DA05: 00ЕС: 3222: 1214: 0500: 5) IP-адрес определенной группы НОСР (групповой IP-адрес, Multycast) 5.1) IP-адрес всех НОСР в МРЛ, находящимся в определенной ЗРВ, например: IP-адрес всех НОСР в МРЛ, находящимся в ЗРВ Е12, в оптическом спектре: ХХХХ: ХХХХ: ХХХХ: EBFF: 00FF: 2101: 0300: 0000: 5.2) IP-адрес всех НОСР в МРЛ, находящимся в определенной ПЗРВ, например: передача в МРЛ всем НОСР, находящимся в ЗРВ Е12, в подзоне 12, в радиочастотном спектре: ХХХХ: ХХХХ: ХХХХ: ЕВ12: 00FF: 2201: 0300: 0000: 5.3) IP-адрес всех НОСР в ФРЛ от ГСР, находящимся в определенной ЗРВ, например: передача в ФРЛ от ГСР всем НОСР, находящимся в ЗРВ Е12, в оптическом спектре: ХХХХ: ХХХХ: ХХХХ: EBFF: 00FF: 4101: 0300: 0000: 5.4) IP-адрес всех НОСР в ФРЛ от ГСР, находящимся в определенной ПЗРВ, например: передача в ФРЛ от ГСР всем НОСР, находящимся в ЗРВ Е12, в подзоне 12, в радиочастотном спектре: ХХХХ: ХХХХ: ХХХХ: ЕВ12: 00FF: 4201: 0300: 0000: 6) широковещательный (Broadcast) IP-адрес для передачи всем НОСР: 6.1) широковещательный (Broadcast) IP-адрес для передачи всем НОСР в МРЛ, например: передача в МРЛ всем НОСР, в радиочастотном спектре: ХХХХ: ХХХХ: ХХХХ: FFFF: 00FF: 2201: 0300: 0000: передача в МРЛ всем НОСР, в оптическом спектре: ХХХХ: ХХХХ: ХХХХ: FFFF: 00FF: 2101: 0000: 0000: 6.2) широковещательный (Broadcast) IP-адрес для передачи всем НОСР в ФРЛ от ГСР, например: передача в ФРЛ от ГСР всем НОСР, в радиочастотном спектре: ХХХХ: ХХХХ: ХХХХ: FFFF: 00FF: 4201: 0300: 0000: передача в ФРЛ от ГСР всем НОСР, в радиочастотном спектре: ХХХХ: ХХХХ: ХХХХ: FFFF: 00FF: 4101: 0000: 0000: Широковещательный (Broadcast) IP-адрес для передачи всем НОСР от ШС отсутствует, т.к. ШС может одновременно работать только с одним НОСР. Способ IP-адресации ШС в СПерСС Структура IP-адреса ШС в СПерСС для наглядности так же представлена в виде таблицы 2 с той лишь разницей, что третья и четвертая цифры в пятом квартете символизирует номер ШС, а не номер НОСР. Таким образом, способ назначения IP-адресов протокола IP v. 6 в СПерСС отличается тем, что AT сам назначает себе номер узла и номер подсети. Предлагаемый способ назначения IP-адресов AT в СПерСС создает очень гибкую и многофункциональную систему IP-адресации и передачи данных абонентам СПерСС. Полезным эффектом предлагаемого способа назначения IP-адресов AT с применением протокола IP v. 6 в СПерСС с зональной регистрацией AT является: - упрощение процедуры интеграции AT СПС для работы в СПерСС, т.к. не требует дополнительного индификатора AT для регистрации в СПерСС, а применяет в качестве узловой части IP-адреса номер AT, присвоенный в СПС; - упрощение процедуры маршрутизации потоков информации в СПерСС без использования дополнительных сервисов привязки номеров AT (формата Е.164) к IP-адресам; позволяет обеспечить приоритезацию абонентов без внесения дополнительного поля в заголовок IP-пакета; - повышает наглядность и простату работы администратора, т.к. в IP-адресе видны номер ЗРС (ПЗРС) и номер телефона. Таким образом, предлагаемый способ назначения IP-адресов AT с применением протокола IP v. 6 в СПерСС с зональной регистрацией AT обеспечивает применение простого механизма назначения IP-адресов AT за счет записи в узловой части IP-адреса номера телефона, а так же -применение простого механизма назначения номера подсети за счет записи в области подсети IP-адреса номера ЗРС и ПЗРС, необходимых для маршрутизации потоков информации в СПерСС. Одновременно предлагаемый способ назначения IP-адресов НОСР с применением протокола IP v. 6 в СПерСС с зональной регистрацией AT обеспечивает: - автоматизацию и простоту процедуры присвоения номера подсети в адресе НОСР; - упрощение процедуры маршрутизации потоков информации в СПерСС без использования дополнительных сервисов привязки НОСР к ЗРС, в которых они в текущий момент времени находятся; - повышает наглядность и простоту работы администратора, т.к. в IP-адресе видны номер ЗРС (ПЗРС), номер НОСР, режимы работы и комплектация бортового ретрансляционного комплекса (БРК). Также посредством предлагаемого способа назначения IP-адресов НОСР с применением протокола IP v. 6 в СПерСС с зональной регистрацией AT обеспечивается применение простого механизма назначения IP-адресов НОСР за счет записи в узловой части IP-адреса номера НОСР, режимов работы и комплектации БРК, а так же применение простого механизма назначения номера подсети за счет записи в области подсети IP-адреса номера ЗРС и ПЗРС, необходимых для маршрутизации потоков информации в СПерСС.
