патент
№ RU 2360379
МПК H05K5/00
Номер заявки
2008106552/09
Дата подачи заявки
19.02.2008
Опубликовано
27.06.2009
Страна
RU
Как управлять
интеллектуальной собственностью
Чертежи 
7
Реферат

Изобретение относится к области приборостроения и может быть использовано для наружного наблюдения в большом диапазоне температурных воздействий. Техническим результатом является достижение равномерности и селективности нагрева и охлаждения внутренней полости устройства. Видеоаппаратуру помещают во внешний и внутренний защитные термокожухи с оптическими окнами. В зависимости от внешней температуры нагревают или охлаждают конвективным и ламинарным потоком воздуха видеоаппаратуру и окна. Изменяют температуру потока воздуха электротермическим элементом. При разности давления внутри и снаружи кожуха часть объема воздуха стравливают в замкнутый объем, или запускают из него. Устройство климатической защиты регистрирующей видеоаппаратуры состоит из внешнего и внутреннего защитных термокожухов, внутри которых смонтирована видеоаппаратура, система терморегулирования и блок управления. Видеоаппаратура в устройстве равномерно и селективно нагревается, или охлаждается по необходимости. Происходит дополнительная защита устройства от перепадов давления. 2 н. и 11 з.п. ф-лы, 8 ил.

Формула изобретения

1. Способ климатической защиты регистрирующей видеоаппаратуры, заключающийся в помещении ее во внешний защитный термокожух с входным оптическим окном, терморегулировании поверхностей входного оптического окна и воздуха внутри внешнего защитного термокожуха посредством их конвективного нагрева электротермическим элементом и конвективного охлаждения за счет теплообмена с внешней средой, отличающийся тем, что помещают регистрирующую видеоаппаратуру в дополнительный внутренний защитный термокожух с входным оптическим окном, а в процессе терморегулирования организуют конвективный и ламинарный поток воздуха, циркулирующий по восходящей и нисходящей линии вдоль продольной оси термокожухов, при этом поток воздуха нагревают или охлаждают электротермическим элементом в зависимости от температуры внешней среды.

2. Способ климатической защиты регистрирующей видеоаппаратуры по п.1, отличающийся тем, что при повышении давления внутри термокожухов относительно давления внешней среды часть объема воздуха из термокожухов автоматически стравливают, а при понижении давления внутри термокожухов относительно давления внешней среды часть объема воздуха впускают внутрь термокожухов через электротермический элемент.

3. Способ климатической защиты регистрирующей видеоаппаратуры по п.2, отличающийся тем, что воздух из внешнего термокожуха стравливают в замкнутый объем и запускают из него же во внешний термокожух.

4. Устройство климатической защиты регистрирующей видеоаппаратуры, состоящее из закрепленного на основании внешнего защитного термокожуха с входным оптическим окном, внутри которого смонтированы регистрирующая видеоаппаратура и система терморегулирования, состоящая из подключенных к блоку управления системой терморегулирования датчиков температуры, электротермического элемента и вентилятора теплоотдачи, отличающееся тем, что регистрирующая аппаратура смонтирована в дополнительном внутреннем защитном термокожухе с входным оптическим окном, который помещен во внешний защитный термокожух, при этом электротермический элемент с радиатором встроен в днище внешнего защитного термокожуха, является нагревателем и охладителем воздуха в зависимости от температуры окружающей среды, и снабжен теплоотводящим конденсором.

5. Устройство климатической защиты регистрирующей видеоаппаратуры по п.4, отличающееся тем, что внутренний защитный термокожух состоит из нескольких отдельных частей, размещаемых радиально внутри внешнего защитного термокожуха.

6. Устройство климатической защиты регистрирующей видеоаппаратуры по п.4 или 5, отличающееся тем, что основание, на которое крепится устройство, имеет внутренний замкнутый объем, который изолирован от внешней среды и сообщается с внутренним объемом термокожухов через ряд отверстий и каналов, снабженных клапанами.

7. Устройство климатической защиты регистрирующей видеоаппаратуры по п.6, отличающееся тем, что электротермический элемент установлен на теплоотводящий конденсор, являющийся конструктивной частью основания, на которое крепится устройство, при этом конденсор изолирован от внешнего защитного термокожуха и окружающей среды воздушным зазором и тонкой оболочкой.

8. Устройство климатической защиты регистрирующей видеоаппаратуры по п.7, отличающееся тем, что радиатор электротермического элемента выполнен с радиальными канавками, направляющими воздушный поток от радиатора к входным оптическим окнам.

9. Устройство климатической защиты регистрирующей видеоаппаратуры по п.4, отличающееся тем, что вентилятор теплоотдачи располагается на оси, перпендикулярной основанию внешнего защитного термокожуха.

10. Устройство климатической защиты регистрирующей видеоаппаратуры по п.4, отличающееся тем, что входное оптическое окно внешнего защитного термокожуха панорамное.

11. Устройство климатической защиты регистрирующей видеоаппаратуры по п.4, отличающееся тем, что входное оптическое окно внешнего защитного термокожуха купольное.

12. Устройство климатической защиты регистрирующей видеоаппаратуры по п.11, отличающееся тем, что между внешним и внутренним защитным термокожухом установлен дополнительный потокоотклоняющий щиток.

13. Устройство климатической защиты регистрирующей видеоаппаратуры по п.12, отличающееся тем, что потокоотклоняющий щиток выполнен из оптически прозрачного материала.

Описание

[1]

Область техники

[2]

Изобретение относится к корпусам электрических приборов, а именно к корпусам видео- и телеаппаратуры, работающих в большом диапазоне температурных воздействий.

[3]

Предшествующий уровень техники

[4]

Для ведения наружного наблюдения широко применяются видеокамеры. Находящаяся в незащищенных условиях видеокамера при смене температур, при низких температурах, запотевает, замерзает, и как следствие, качество получаемой видеокартинки снижается. Для защиты видеоаппаратуры применяются защитные корпуса. Но при низких температурах и прозрачные окна корпусов могут покрываться инеем.

[5]

Известен «Радиоэлектронный блок преимущественно для телевизионной камеры» [патент РФ №2017354 от 30.07.1994., кл. 5 Н05К 5/00, авторы Пустовалов Е.Г., Скоморов М.И., Виноградов Л.А.], содержащий центральное основание в виде корпуса, механизм сканирования, субблоки, расположенные по периметру поперечного сечения центрального основания и закрепленные на нем. Основания и дополнительные субблоки установлены с возможностью образования коробчатой конструкции и жестко соединены между собой.

[6]

Недостатком данного изобретения можно считать то, что он не пригоден для продолжительной работы при очень низких температурах, до -70°С, так как конструкция корпуса не предусматривает защиты от перепадов давления и от промерзания. При таких условиях требуется дополнительный обогрев корпуса, который отсутствует в изобретении.

[7]

В качестве аналога можно представить футляр для телевизионной камеры [патент РФ №2280959, кл. H04N 5/225, от 26.03.2002, опубл. 27.07.2006, авторы Гротто Алессио (IT), Менеготто Фабио (IT)]. Это устройство состоит из контейнера, состоящего из верхней выпуклой и нижней плоской частей, внутри которого смонтирована телевизионная камера, фидер, электрические соединения, вентилятор теплоотдачи, применяемый для охлаждения.

[8]

Недостатком аналога можно считать то, что для охлаждения в конструкции использован только вентилятор, поэтому использование футляра при высоких температурах ограничено.

[9]

В качестве прототипа были выбраны видеокамеры наблюдения серии CiberDome компании GE Security, предназначенные для оперативного видеонаблюдения за охраняемой территорией. Видеокамера состоит из прозрачной полусферы (купола), которая крепится к корпусу с помощью специального уплотнительного кольца. Внутренняя полость герметично изолирована от внешней среды и может быть дополнительно заполнена азотом под повышенным давлением. Внутри купола монтируется обогреватель и вентилятор для поддержания плюсовой температуры внутри корпуса при внешней температуре до -25°С.

[10]

Эти же видеокамеры наблюдения были выбраны в качестве прототипа для способа климатической защиты регистрирующей видеоаппаратуры (РВА). Способ заключается в помещении РВА в защитный кожух с оптическим окном, нагревании воздуха в кожухе нагревательным элементом, турбулентном перемешивании воздуха вентилятором, охлаждении за счет теплообмена с внешней средой.

[11]

Невозможность использования при высоких температурах здесь такая же, как у предыдущего аналога. Еще одним недостатком данных видеокамер можно считать то, что температура, на которую они рассчитаны, не позволяет использовать их в условиях крайнего севера, где температура воздуха опускается временами до -60°С. При этом происходит обледенение оптических окон. При нагреве или охлаждении воздуха внутри устройства образуется перепад давления воздуха относительно внешней среды, что может привести к разрушению корпуса.

[12]

Раскрытие изобретения.

[13]

Задачей заявляемого технического решения является создание способа и устройства климатической защиты регистрирующей видеоаппаратуры с расширенным диапазоном рабочих температур и повышенной долговечностью.

[14]

Технический результат заключается в равномерности, а так же селективности нагрева и охлаждения внутренней полости устройства (сначала оптического окна, затем регистрирующей видеоаппаратуры), интенсификации охлаждения внутренней полости устройства, выравнивании разности давления воздуха внутри и снаружи устройства в зависимости от колебания температур.

[15]

Этот результат достигается тем, что в способе климатической защиты регистрирующей видеоаппаратуры, заключающемся в помещении ее во внешний защитный термокожух с входным оптическим окном, терморегулировании поверхностей входного оптического окна и воздуха внутри внешнего защитного термокожуха посредством их конвективного нагрева электротермическим элементом и конвективного охлаждения за счет теплообмена с внешней средой, согласно изобретению, помещают регистрирующую видеоаппаратуру в дополнительный внутренний защитный термокожух с входным оптическим окном, а в процессе терморегулирования организуют конвективный и ламинарный поток воздуха, циркулирующий по восходящей и нисходящей линии вдоль продольной оси термокожухов, при этом поток воздуха нагревают или охлаждают электротермическим элементом в зависимости от температуры внешней среды.

[16]

Организованное таким образом движение воздуха внутри термокожуха равномерно нагревает его внутреннюю полость, селективно нагревает сначала оптическое окно, а затем регистрирующую видеоаппаратуру, и таким образом расширяет диапазон рабочих температур регистрирующей видеоаппаратуры.

[17]

При повышении давления внутри термокожухов относительно давления внешней среды можно часть объема воздуха из термокожухов автоматически стравливать, а при понижении давления внутри термокожухов относительно давления внешней среды часть объема воздуха впускать внутрь термокожухов через электротермический элемент.

[18]

Можно воздух из внешнего термокожуха стравливать в замкнутый объем и запускать из него же во внешний термокожух.

[19]

Возможность стравливать и впускать воздух выравнивает давление воздуха внутри термокожуха и тем самым понижает механические нагрузки от давления воздуха на стенки термокожуха. Это расширяет диапазон рабочих температур и увеличивает долговечность заявляемого устройства.

[20]

Технический результат достигается тем, что в устройстве климатической защиты регистрирующей видеоаппаратуры, состоящем из закрепленного на основании внешнего защитного термокожуха с входным оптическим окном, внутри которого смонтированы регистрирующая видеоаппаратура и система терморегулирования, состоящая из подключенных к блоку управления системой терморегулирования датчиков температуры, электротермического элемента и вентилятора теплоотдачи, согласно изобретению, регистрирующая аппаратура смонтирована в дополнительном внутреннем защитном термокожухе, с входным оптическим окном, который помещен во внешний защитный термокожух, при этом электротермический элемент с радиатором встроен в днище внешнего защитного термокожуха, является нагревателем и охладителем воздуха в зависимости от температуры окружающей среды и снабжен теплоотводящим конденсором.

[21]

Организация внутреннего пространства термокожуха, расположение в нем видеоаппаратуры и систем нагрева и вентиляции обеспечивает равномерность нагрева внутренней полости внешнего термокожуха, а так же селективность нагрева сначала оптического окна, а затем регистрирующей видеоаппаратуры.

[22]

Внутренний защитный термокожух может состоять из нескольких отдельных частей, размещаемых радиально внутри внешнего защитного термокожуха.

[23]

Основание, на которое крепится устройство, может иметь внутренний объем, который изолирован от внешней среды и сообщается с внутренним объемом термокожухов через ряд отверстий и каналов, снабженных клапанами.

[24]

Электротермический элемент может быть установлен на теплоотводящий конденсор, являющийся конструктивной частью основания, на которое крепится устройство, при этом конденсор изолирован от внешнего защитного термокожуха и окружающей среды воздушным зазором и тонкой оболочкой.

[25]

Радиатор электротермического элемента может быть выполнен с радиальными канавками, направляющими воздушный поток от радиатора к входным оптическим окнам.

[26]

Вентилятор теплоотдачи может располагаться на оси, перпендикулярной основанию внешнего защитного термокожуха.

[27]

Входное оптическое окно внешнего защитного термокожуха может быть панорамным.

[28]

Входное оптическое окно внешнего защитного термокожуха может быть купольным.

[29]

Между внешним и внутренним защитным термокожухами может быть установлен дополнительный потокоотклоняющий щиток.

[30]

Потокоотклоняющий щиток может быть выполнен из оптически прозрачного материала.

[31]

Краткое описание фигур и чертежей.

[32]

На фиг.1 представлен первый вариант исполнения устройства климатической защиты (вид спереди в разрезе).

[33]

На фиг.2 показан первый вариант исполнения устройства климатической защиты в разрезе А-А, показанного на фиг.1.

[34]

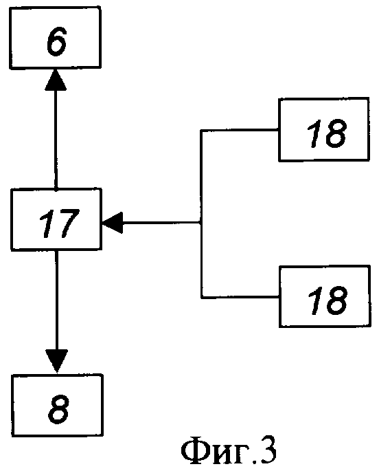
На фиг.3 изображена блок-схема управления системой терморегулирования устройства климатической защиты.

[35]

На фиг.4 представлен вариант исполнения радиатора электротермического элемента.

[36]

На фиг.5 показан второй вариант исполнения устройства климатической защиты (вид спереди в разрезе).

[37]

На фиг.6 показан второй вариант исполнения устройства климатической защиты в разрезе Б-Б, показанного на фиг.5.

[38]

На фиг.7 показан третий вариант исполнения устройства климатической защиты (вид спереди в разрезе).

[39]

На фиг.8 показан третий вариант исполнения устройства климатической защиты в разрезе В-В, показанного на фиг.7.

[40]

Варианты осуществления изобретения.

[41]

На фиг.1 и 2 показан первый вариант исполнения устройства климатической защиты регистрирующей видеоаппаратуры, где позициями обозначены следующие конструктивные элементы устройства климатической защиты, а также полости, отверстия, каналы:

[42]

1 - внешний защитный термокожух;

[43]

2 - внутренний защитный термокожух;

[44]

3 - регистрирующая видеоаппаратура (РВА);

[45]

4 - входное оптическое окно внешнего защитного термокожуха;

[46]

5 - входное оптическое окно внутреннего защитного термокожуха;

[47]

6 - электротермический элемент;

[48]

7 - радиатор электротермического элемента;

[49]

8 - вентилятор теплоотдачи;

[50]

9 - автоматический клапан;

[51]

10 - теплоотводящий конденсор;

[52]

11 - тонкая оболочка;

[53]

12 - замкнутый внутренний объем основания;

[54]

13 - основание;

[55]

14 - центральный канал;

[56]

15 - ламинарный конвективный потока воздуха;

[57]

16 - узкие сквозные каналы и отверстия круглого сечения;

[58]

17 - блок управления терморегулированием;

[59]

18 - датчики температуры.

[60]

Внешний защитный термокожух 1 представляет собой разъемную оболочку, выполненную из металла или полимерного пластика. Форма защитного термокожуха 1 осесимметричная. Во внешний защитный термокожух 1 монтируется внутренний защитный термокожух 2. Внутренний защитный термокожух 2 представляет собой разъемную осесимметричную оболочку со сквозным каналом на ее продольной оси. Во внутренний защитный термокожух 2 устанавливается регистрирующая видеоаппаратура 3.

[61]

Светопрозрачные входные оптические окна 4 и 5 вставляются во внешний 1 и внутренний 2 защитные термокожухи, соответственно. Окна 4 и 5 панорамные и имеют конической форму.

[62]

В качестве электротермического элемента 6 может использоваться элемент Пельтье, жестко встроенный в днище термокожуха 1. Электротермический элемент 6 снабжен радиатором 7, закрепленным на днище термокожуха 1. Вентилятор теплоотдачи 8 устанавливается на оси, перпендикулярной основанию внешнего термокожуха 1 над радиатором 7, и формирует поток воздуха, направленный на радиатор. Вентилятор 8 может состоять из серийно выпускаемого промышленностью электродвигателя с установленной на его валу крыльчаткой.

[63]

Автоматические клапаны 9 монтируются на внешней поверхности теплоотводящего конденсора 10. В качестве автоматического клапана 9 (с функцией осушения внутреннего замкнутого объема) может использоваться серийно выпускаемый промышленностью мембранный насос. Теплоотводящий конденсор 10 представляет собой массивную металлическую деталь точения, имеющую форму усеченного конуса. Конденсор 10 своей плоской поверхностью усеченной вершины жестко прикреплен к поверхности основания электротермического элемента 6, при этом он жестко прикреплен к основанию внешнего защитного термокожуха 1 тонкой оболочкой 11. Конденсор 10 изолирован от внешнего защитного термокожуха 1 и окружающей среды воздушным зазором и тонкой оболочкой 11. Тонкая воронкообразная оболочка 11 жестко крепится на винтах к основанию внешнего защитного термокожуха 1 и теплоотводящему конденсору 10. Внутренний объем 12 основания 13, представляющего собой трубу, изолирован от внешней среды и сообщается с внутренним объемом термокожухов 1 и 2. Конденсор 10 является конструктивной частью основания 13. На основании 13 крепятся внешний 1 и внутренний 2 защитные термокожухи, а само основание 13 фиксируется на земле (вкапывается и бетонируется).

[64]

Кабель электропитания (на фиг. не показано) РВА и устройства климатической защиты, а также сигнальные провода РВА прокладываются внутри основания 13.

[65]

Полость между внешним 1 и внутренним 2 защитными термокожухами имеет центральный канал 14, по которому вдоль продольной оси термокожухов 1 и 2 циркулирует конвективный поток воздуха 15. За счет сглаженности внутренней полости конвективный поток 15 получается ламинарным. При этом ряд малых каналов и отверстий 16 для сообщения внутреннего объема термокожухов 1 и 2 с объемом 12 (пунктирная линия) не нарушают ламинарности конвективного потока 15.

[66]

Во внутреннем защитном термокожухе 2 устанавливают блок управления терморегулированием 17 (например, программируемая логическая интегральная схема - ПЛИС). Термодатчики 18 устанавливают на основание внешнего термокожуха 1 по направлению циркуляции конвективного ламинарного потока 15.

[67]

В показанной на фиг.3 блок-схеме управления устройством климатической защиты сигнальные выходы термодатчиков 18 подключены к сигнальным входам блока управления терморегулированием 17, управляющие выходы которого подключены к управляющим входам вентилятора теплоотдачи 8 и электротермического элемента 6.

[68]

На фиг.4 отдельно показан радиатор 7, в котором выполнены радиальные канавки, направляющие воздушный поток 15 от радиатора 7 к входным оптическим окнам 4 и 5. Данное решение позволяет упорядочить конвективный поток 15.

[69]

На фиг.5, 6 представлен второй вариант исполнения устройства климатической защиты РВА, в котором входное оптическое окно 4 внешнего защитного термокожуха 1 выполнено купольным, а внутренний защитный термокожух 2 представляет деталь, состоящую из нескольких отдельных радиально размещенных оболочек, скрепленных вместе и образующих центральный канал 14. Также отличие составляет расположение вентилятора теплоотдачи 8, который размещается на продольной оси термокожухов 1 и 2 выше внутреннего защитного термокожуха 2.

[70]

На фиг.7 и 8 представлен третий вариант исполнения устройства климатической защиты РВА, в котором входное оптическое окно 4 внешнего защитного термокожуха 1 выполнено купольным. Внутренний защитный термокожух 2 представляет разъемную осесимметричную оболочку без сквозного канала на его продольной оси. Кроме того, на основании внешнего защитного термокожуха 1 размещен потокоотклоняющий щиток 19, выполненный из светопрозрачного материала и организующий конвективный поток 15.

[71]

Геометрия данного варианта исполнения устройства позволяет размещать РВА 3, которую невозможно разместить во внутреннем защитном термокожухе 2 с центральным сквозным отверстием.

[72]

Автоматическая работа устройства климатической защиты осуществляется следующим образом. От термодатчиков 18 поступает электрический сигнал на блок управления терморегулированием 17. В блоке управления 17 обрабатываются поступившие сигналы, после чего формируется управляющий электрический сигнал, передаваемый на сигнальный вход электротермического элемента 6 и сигнальный вход вентилятора теплоотдачи 8.

[73]

Электротермический элемент 6 является нагревателем или охладителем (в зависимости от управляющего электрического сигнала блока управления 17) конвективного потока воздуха 15, создаваемого вентилятором теплоотдачи 8 внутри внешнего термокожуха 1. Поток 15, созданный вентилятором 8 и направленный к радиатору 7 электротермического элемента 6, проходит через радиатор 7 к входным оптическим окнам 4 и 5, после чего через центральный канал 14 вновь приходит к вентилятору 8. В третьем варианте устройства климатической защиты, показанном на фиг.7 и 8, поток воздуха, прошедший через радиатор 7, направляется потокоотклоняющим щитком 19 непосредственно к входному оптическому окну 4, после чего он проходит между потокоотклоняющим щитком 19 и внутренним защитным термокожухом 2.

[74]

В результате проведенных операций образуется замкнутый ламинарный конвективный поток воздуха 15, циркулирующий по восходящей и нисходящей линии вдоль продольной оси термокожухов 1 и 2, а внутренняя конфигурация канала, по которому проходит поток воздуха 15, обеспечивает его ламинарность.

[75]

Данный поток воздуха 15 при понижении температуры внешней среды (относительно рабочей температуры РВА 3) или образовании наледи на окне 4 размораживает наиболее прогретым воздухом от радиатора 7 электротермического элемента 6 входное оптическое окно 4, после чего поток отапливает РВА 3. Данное решение позволяет селективно размораживать окно 4, при этом отапливая РВА 3, исключает перегрев электронных компонентов РВА 3 и выход их из строя. Аналогично при повышенных температурах внешней среды (относительно рабочей температуры РВА) образуется тепловой барьер между внешней средой и РВА 3, и одновременно предотвращается переохлаждение электронных компонентов РВА 3.

[76]

Нагрев (или охлаждение) воздуха внутри устройства климатической защиты может привести к значительному градиенту температур между внешней средой и внутренним объемом термокожухов 1 и 2, что вызовет перепад внешнего и внутреннего давления и приведет к критическим механическим нагрузкам, разрушающим оптические окна 4 и 5, или нарушающим герметичность устройства. Для стабилизации давления внутренний объем термокожухов 1 и 2 сообщается с объемом 12 основания 13 через ряд отверстий и каналов 16, снабженных клапанами 9, которые срабатывают при достижении критического давления. При этом объемы термокожухов 1 и 2 и объем 12 непосредственно не связаны с внешней средой, что препятствует насыщению заключенного в них воздуха влагой, а использование в качестве автоматического клапана 9 мембранного насоса, который при стравливании воздуха не пропускает через себя пары жидкостей, препятствует перемещению по объему случайно проникшей влаги. Это исключает возможность запотевания окон 4 и 5 при высоких температурах и обледенения их при низких температурах.

[77]

Промышленная применимость.

[78]

Изобретение относится к корпусам электрических приборов, а именно к корпусам видео- и телеаппаратуры, работающим в большом диапазоне температурных воздействий. Использование предлагаемого технического решения оправдано в случае ведения наружного наблюдения в условиях резких перепадов температур окружающей среды и крайне низких температур северного региона. Автоматическое нагревание и охлаждение внутренней полости устройства климатической защиты позволяет избавиться от помех в виде льда и конденсируемой влаги на оптике видеоаппаратуры. Кроме этого поддерживается оптимальная температура для работы автоматики и самой видеоаппаратуры.

[79]

Из приведенных вариантов выполнения способа вытекает реальность его применения в промышленности.

Как компенсировать расходы
на инновационную разработку
Похожие патенты