Изобретение относится к способам подготовки сероводородсодержащей нефти, к транспорту и может быть использовано в нефтегазодобывающей промышленности при подготовке нефти с высоким содержанием сероводорода. Способ подготовки сероводородсодержащей нефти включает многоступенчатую сепарацию, нагрев, обезвоживание и обессоливание, подачу нефти по подводящему трубопроводу в сепаратор концевой ступени, нейтрализацию остаточного сероводорода реагентом. По первому варианту дополнительно осуществляют ультразвуковое воздействие на сероводородсодержащую нефть в течение 1-3 мин на конечном участке подводящего трубопровода. Далее разделяют потоки нефтяной пены и нефти, поток нефтяной пены вводят в сепаратор концевой ступени или подают в отдельную емкость, поток нефти вводят в сепаратор концевой ступени отдельным потоком. Поток нефтяной пены разделяют на множество наклонных или горизонтальных потоков и объединяют перед подачей в сепаратор концевой ступени. По второму варианту дополнительно осуществляют ультразвуковое воздействие на сероводородсодержащую нефть в сепараторе концевой ступени в течение времени пребывания нефти в сепараторе концевой ступени. Перед подачей в сепаратор концевой ступени разделяют потоки нефтяной пены и нефти, при этом поток нефтяной пены вводят в сепаратор концевой ступени или подают в отдельную емкость, а поток нефти вводят в сепаратор концевой ступени отдельным потоком. Поток нефтяной пены разделяют на множество наклонных или горизонтальных потоков и объединяют перед подачей в сепаратор концевой ступени. Изобретение обеспечивает повышение эффективности очистки нефти от сероводорода физическими методами и производительности сепаратора концевой ступени, а также уменьшение расхода реагента-нейтрализатора сероводорода. 2 н. и 2 з.п. ф-лы, 3 ил., 3 табл.
1. Способ подготовки сероводородсодержащей нефти, включающий многоступенчатую сепарацию, нагрев, обезвоживание и обессоливание, подачу нефти по подводящему трубопроводу в сепаратор концевой ступени, сепарацию нефти в нем при температуре 30-65°С и абсолютном давлении 0,03-0,10 МПа, нейтрализацию остаточного сероводорода реагентом, отличающийся тем, что дополнительно осуществляют ультразвуковое воздействие на сероводородсодержащую нефть в течение 1-3 мин на конечном участке подводящего трубопровода, далее разделяют потоки нефтяной пены и нефти, поток нефтяной пены вводят в сепаратор концевой ступени или подают в отдельную емкость, поток нефти вводят в сепаратор концевой ступени отдельным потоком. 2. Способ по п. 1, отличающийся тем, что разделяют поток нефтяной пены на множество наклонных или горизонтальных потоков и объединяют перед подачей в сепаратор концевой ступени. 3. Способ подготовки сероводородсодержащей нефти, включающий многоступенчатую сепарацию, нагрев, обезвоживание и обессоливание, подачу нефти по подводящему трубопроводу в сепаратор концевой ступени, сепарацию нефти в нем при температуре 30-65°С и абсолютном давлении 0,03-0,10 МПа, нейтрализацию остаточного сероводорода реагентом, отличающийся тем, что дополнительно осуществляют ультразвуковое воздействие на сероводородсодержащую нефть в сепараторе концевой ступени в течение времени пребывания нефти в сепараторе концевой ступени, причем перед подачей в сепаратор концевой ступени разделяют потоки нефтяной пены и нефти, при этом поток нефтяной пены вводят в сепаратор концевой ступени или подают в отдельную емкость, а поток нефти вводят в сепаратор концевой ступени отдельным потоком. 4. Способ по п. 3, отличающийся тем, что разделяют поток нефтяной пены на множество наклонных или горизонтальных потоков и объединяют перед подачей в сепаратор концевой ступени.
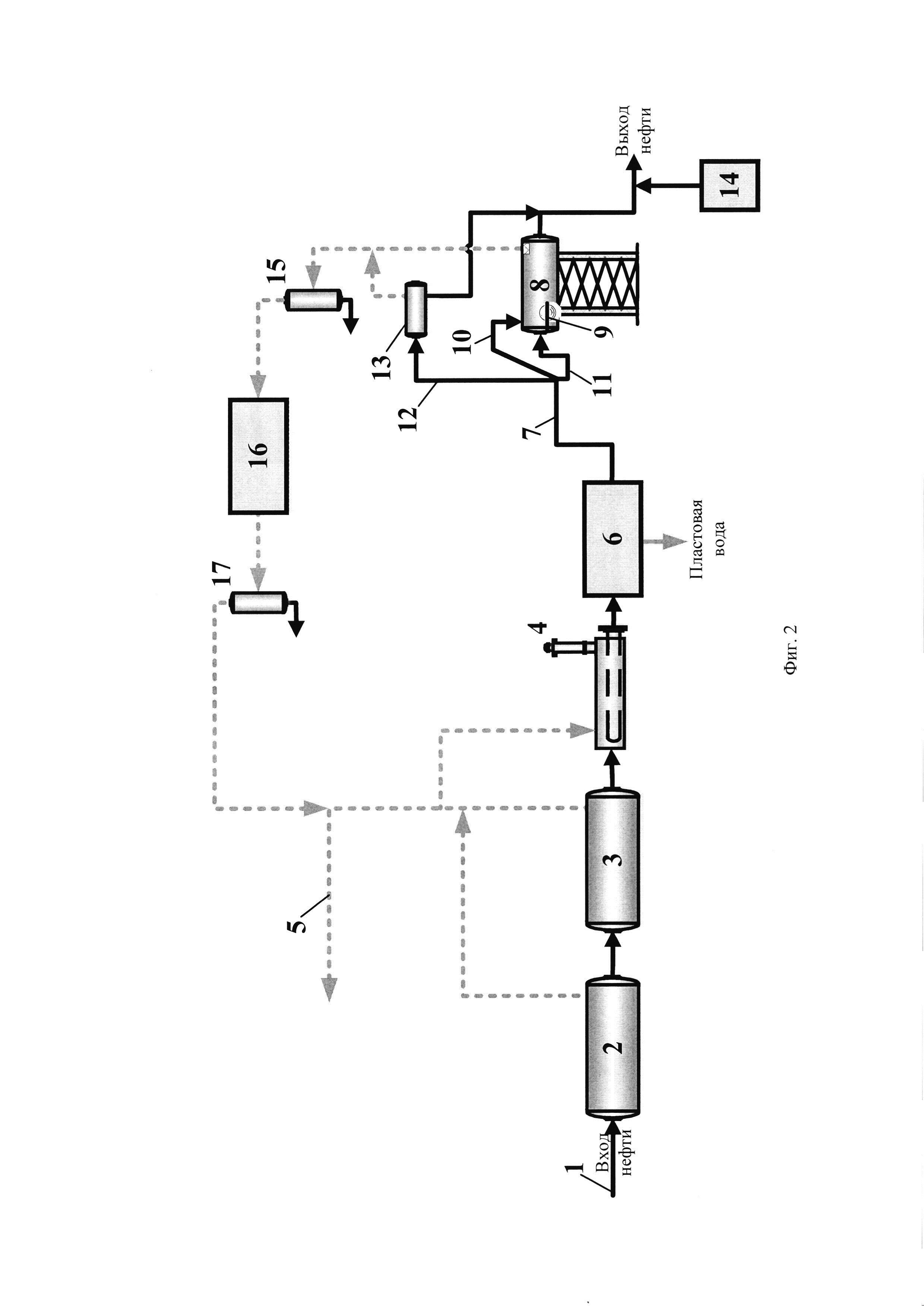
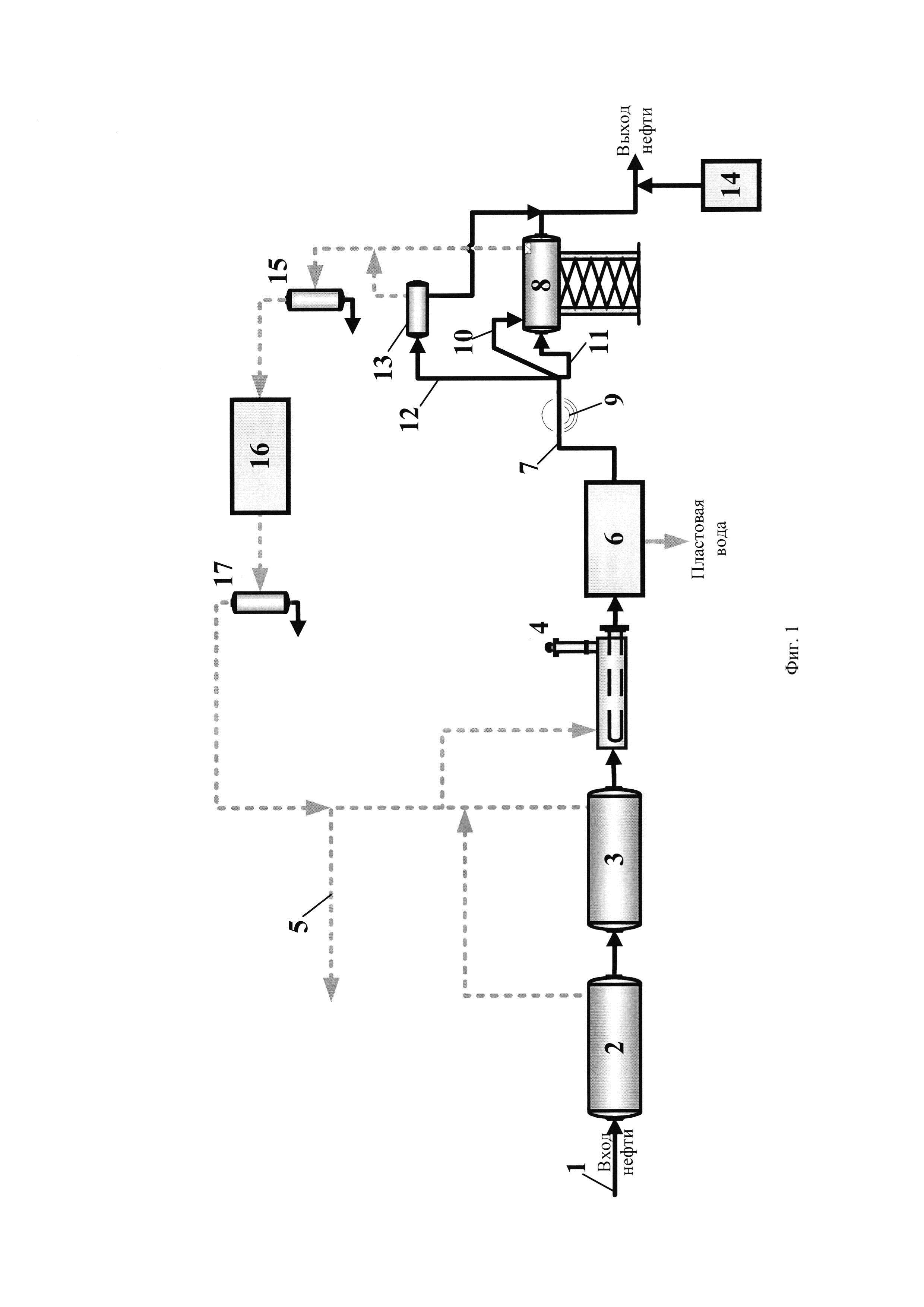
Изобретение относится к способам подготовки сероводородсодержащей нефти к транспорту и может быть использовано в нефтегазодобывающей промышленности при подготовке нефти с высоким содержанием сероводорода. Известен способ подготовки сероводородсодержащей нефти, включающий ее сепарацию с последующей нейтрализацией сероводорода реагентом (Сахабутдинов Р.З. и др. Решение проблемы удаления сероводорода из товарной нефти // Технологии нефти и газа. - 2007. - №2. - С. 13). Недостатком данного способа является малая эффективность удаления сероводорода с помощью физических процессов, вследствие чего требуется подача в нефть большого количества реагента, ухудшающего качество нефти и приводящего к значительным затратам. Известен способ подготовки и очистки нефти от сероводорода (пат. РФ №2417247, МПК C10G 29/20, опубл. 27.04.2011 в бюл. №12), включающий ступенчатую сепарацию, нейтрализацию остаточного количества сероводорода введением в нефть реагента-нейтрализатора с последующим их смешением с помощью смесителя и выдержку полученной жидкости в емкостях, при этом подогрев дегазированной нефти осуществляют после первой ступени сепарации, ввод в дегазированную нефть реагента-нейтрализатора после второй ступени сепарации, а выдержку полученной смеси в емкостях осуществляют в динамических условиях. Недостатком данного способа является то, что после сепарации сероводородсодержащей нефти при избыточном давлении в нефти остается большое количество сероводорода, вследствие чего для доведения качества товарной нефти до требований ГОСТ 51858-2002 необходим большой расход реагента-нейтрализатора, продукты реакции которого с сероводородом негативно влияют на качество нефти. Известен способ подготовки сероводородсодержащей нефти (пат. РФ №2262975, МПК B01D 19/00, опубл. 27.10.2005 в бюл. №30) путем ее многоступенчатой сепарации, включающий удаление содержащегося в нефти сероводорода сепарацией при пониженном давлении (в вакууме), сепарацию проводят при давлении, обеспечивающем достижение не более 85%-ной степени удаления содержащегося сероводорода, после чего в нефть вводят водно-щелочной раствор нитрита натрия, или пиросульфита, или гидросульфита натрия, или гидроксиламинсульфата, или водный раствор сульфита и гидросульфита натрия, взятый в эффективных количествах, и полученную смесь выдерживают при температуре 15-65°С в течение не менее 0,5 ч. Недостатком данного способа является использование эжектора для создания вакуума в сепараторе, который требует значительных затрат электроэнергии вследствие низкого КПД. Для стабильной работы эжектора необходимо поддерживать постоянный расход откачиваемого газа, что является затруднительным из-за изменения во времени как расхода, так и состава нефти. Эффективность удаления сероводорода из нефти физическими методами ограничена 85%, поэтому для доведения качества нефти по содержанию сероводорода до требуемых норм необходима подача в нефть большого количества реагента. Наиболее близким по технологической сущности к предлагаемому способу является способ подготовки сероводородсодержащей нефти (пат. РФ №2597092, МПК B01D 19/00, опубл. 10.09.2016 в бюл. №25), включающий многоступенчатую сепарацию, нагрев, обезвоживание и обессоливание нефти пресной водой, подачу нефти по подводящему трубопроводу в сепаратор концевой ступени, сепарацию на концевой ступени при температуре 30-65°С и абсолютном давлении 0,03-0,10 МПа, которое поддерживают за счет откачки из него газа водокольцевым насосом, причем в качестве рабочего агента для откачки и сжатия газа используют пресную воду в количестве 1-5% от массы очищаемой нефти, после сжатия проводят разделение газа от воды в газоводоотделителе, при этом газ подают в газопровод, а пресную воду с выделившимся из газа углеводородным конденсатом - в нефть для ее обессоливания. Недостатком вышеописанного способа является малая эффективность процесса десорбции сероводорода из нефти в газовую фазу, которая ограничена равновесными условиями. Достижение равновесных условий требует значительного времени пребывания жидкости в сепараторе и в реальных условиях не наблюдается. Для доведения качества товарной нефти до требуемых норм по содержанию сероводорода необходима подача повышенного расхода реагента-нейтрализатора сероводорода в нефть. За счет снижения давления на подводящем трубопроводе образуется большой объем пены, которая заполняет весь объем газового пространства сепаратора и негативно влияет на процесс разделения газожидкостной смеси на отдельные фазы, а также существенно снижает производительность сепарационного оборудования. Техническими задачами изобретения являются повышение эффективности очистки нефти от сероводорода физическими методами и производительности сепаратора концевой ступени, а также уменьшение расхода реагента-нейтрализатора сероводорода. Технические задачи решаются способом подготовки сероводородсодержащей нефти, включающим многоступенчатую сепарацию, нагрев, обезвоживание и обессоливание, подачу нефти по подводящему трубопроводу в сепаратор концевой ступени, сепарацию нефти в нем при температуре 30-65°С и абсолютном давлении 0,03-0,10 МПа, нейтрализацию остаточного сероводорода реагентом. По первому варианту новым является то, что дополнительно осуществляют ультразвуковое воздействие на сероводородсодержащую нефть в течение 1-3 мин на конечном участке подводящего трубопровода, далее разделяют потоки нефтяной пены и нефти, поток нефтяной пены вводят в сепаратор концевой ступени или подают в отдельную емкость, поток нефти вводят в сепаратор концевой ступени отдельным потоком. Также новым является то, что разделяют поток нефтяной пены на множество наклонных или горизонтальных потоков и объединяют перед подачей в сепаратор концевой ступени. По второму варианту новым является то, что дополнительно осуществляют ультразвуковое воздействие на сероводородсодержащую нефть в сепараторе концевой ступени в течение времени пребывания нефти в сепараторе концевой ступени, причем перед подачей в сепаратор концевой ступени разделяют потоки нефтяной пены и нефти, при этом поток нефтяной пены вводят в сепаратор концевой ступени или подают в отдельную емкость, а поток нефти вводят в сепаратор концевой ступени отдельным потоком. Также новым по второму варианту является то, что разделяют поток нефтяной пены на множество наклонных или горизонтальных потоков и объединяют перед подачей в сепаратор концевой ступени. На фиг. 1 изображена схема осуществления способа подготовки сероводородсодержащей нефти по первому варианту. На фиг. 2 - схема осуществления способа подготовки сероводородсодержащей нефти по второму варианту. На фиг. 3 приведены результаты исследования влияния времени обработки нефти ультразвуком на эффективность удаления сероводорода. Сущность способа подготовки сероводородсодержащей нефти заключается в следующем. Для реализации способа подготовки сероводородсодержащей нефти по первому варианту сероводородсодержащую нефть по трубопроводу 1 (фиг. 1) подают в сепаратор 2 первой ступени сепарации. Нефть с сепаратора первой ступени 2 через сепаратор второй ступени 3 направляют в установку нагрева нефти 4. Нефтяной газ, выделившийся в процессе сепарации нефти в сепараторах первой 2 и второй 3 ступеней сепарации, направляют в газопровод 5. Нагретую нефть направляют в блок обезвоживания и обессоливания 6, после которого по подводящему трубопроводу 7 сероводородсодержащую нефть подают в сепаратор концевой ступени 8. На конечном участке подводящего трубопровода 7 сепаратора концевой ступени 8 на нефть воздействуют ультразвуком в течение 1-3 мин. Для осуществления воздействия ультразвука на нефть можно использовать, например, ультразвуковой излучатель 9 - УЗТА-10/18-ОПг. За счет снижения давления и воздействия ультразвука происходит образование нефтяной пены на конечном участке подводящего трубопровода 7. Ультразвуковые колебания интенсифицируют процесс выделения растворенного и окклюдированного газа из нефти. Конечный участок подводящего трубопровода 7, в котором устанавливают ультразвуковой излучатель 9, размещают на одной высоте с сепаратором концевой ступени 8. Это необходимо для снижения разницы между значениями давлений в подводящем трубопроводе 7 и сепараторе концевой ступени 8 для уменьшения образования пены. Протяженность конечного участка подводящего трубопровода 7 должна обеспечивать требуемое время воздействия ультразвука на нефть (1-3 мин). В зависимости от расхода нефти, диаметра конечного участка подводящего нефтепровода и требуемого времени воздействия ультразвука устанавливают один или более ультразвуковых излучателей. Для исключения негативного влияния образовавшейся нефтяной пены на процесс сепарации потоки нефтяной пены и нефти подают раздельно в сепаратор концевой ступени 8. Нефтяную пену отбирают с верхней части подводящего трубопровода 7 и вводят в сепаратор концевой ступени 8 отдельным потоком по трубопроводу 10. Жидкую фазу нефти отбирают с нижней части подводящего трубопровода 7 и поток нефти вводят в сепаратор концевой ступени 8 отдельным потоком по трубопроводу 11. Для нефти, характеризующейся высокой стойкостью нефтяной пены, осуществляют разрушение пены: - в трубопроводе 10 разделяют поток нефтяной пены на множество наклонных или горизонтальных потоков и объединяют перед подачей в сепаратор концевой ступени. Разделить потоки можно, например, за счет заполнения наклонных или горизонтальных участков трубопровода 10 пеногасящей насадкой, представляющей собой пучок труб диаметром меньшим, чем трубопровод 10; - нефтяную пену отбирают с верхней части подводящего трубопровода 7 и по трубопроводу 12 подают в отдельную емкость 13 для разрушения. Газ, образовавшийся в емкости 13 после разрушения нефтяной пены, направляют на прием газосепаратора 15, а нефть - на выход сепаратора концевой ступени 8. В сепараторе концевой ступени 8 осуществляют окончательную сепарацию нефти при температуре 30-65°С. В процессе дегазации нефти вместе с углеводородными компонентами происходит и переход сероводорода из жидкой фазы в газовую. С узла дозирования 14 подают реагент-нейтрализатор сероводорода, расход которого регулируется в зависимости от содержания сероводорода в нефти после сепаратора концевой ступени 8. Попутный нефтяной газ, выделившийся из нефти в сепараторе концевой ступени 8 при абсолютном давлении 0,03-0,10 МПа, поступает в газосепаратор 15 и далее на прием вакуумного насоса 16. Нефтяной газ с выкида вакуумного насоса 16 через газосепаратор 17 подают в газопровод 5. Для откачки газа, выделившегося в сепараторе концевой ступени 8, и поддержания в нем требуемого давления используют, например, водокольцевой, пластинчато-роторный или любой другой тип вакуумного насоса. Для реализации способа подготовки сероводородсодержащей нефти по второму варианту сероводородсодержащую нефть по трубопроводу 1 (фиг. 2) подают в сепаратор 2 первой ступени сепарации. Нефть с сепаратора первой ступени 2 через сепаратор второй ступени 3 направляют в установку нагрева нефти 4. Нефтяной газ, выделившийся в процессе сепарации нефти в сепараторах первой 2 и второй 3 ступеней сепарации, направляют в газопровод 5. Нагретую нефть направляют в блок обезвоживания и обессоливания 6, после которого по подводящему трубопроводу 7 сероводородсодержащую нефть подают в сепаратор концевой ступени 8. За счет снижения давления происходит образование нефтяной пены на конечном участке подводящего трубопровода 7. Для исключения негативного влияния образовавшейся нефтяной пены на процесс сепарации разделяют потоки нефтяной пены и жидкой фазы нефти перед подачей в сепаратор концевой ступени 8. Нефтяную пену отбирают с верхней части подводящего трубопровода 7 и вводят поток нефтяной пены в сепаратор концевой ступени 8 по трубопроводу 10. Для нефти, характеризующейся высокой стойкостью нефтяной пены, осуществляют разрушение пены: - в трубопроводе 10 разделяют поток нефтяной пены на множество наклонных или горизонтальных потоков и объединяют перед подачей в сепаратор концевой ступени. Разделить потоки можно, например, за счет заполнения наклонных или горизонтальных участков трубопровода 10 пеногасящей насадкой, представляющей собой пучок труб диаметром меньшим, чем трубопровод 10; - нефтяную пену отбирают с верхней части подводящего трубопровода 7 и по трубопроводу 12 подают в отдельную емкость 13 для разрушения. Газ, образовавшийся в емкости 13 после разрушения нефтяной пены, направляют на прием газосепаратора 15, а нефть - на выход сепаратора концевой ступени 8. Жидкую фазу нефти отбирают с нижней части подводящего трубопровода 7 и поток нефти вводят в сепаратор концевой ступени 8 отдельным потоком по трубопроводу 11. В сепараторе концевой ступени 8 осуществляют ультразвуковое воздействие на сероводородсодержащую нефть в течение всего времени пребывания нефти в емкости и окончательную сепарацию нефти при температуре 30-65°С. Ультразвуковой излучатель размещают в сепараторе концевой ступени 8, в нижней части крышки сепаратора, и закрепляют с помощью фланцевого соединения на расстоянии от нижней части обечайки сепаратора концевой ступени 8, не превышающем минимальный уровень жидкости в сепараторе концевой ступени 8. С узла дозирования 14 подают реагент-нейтрализатор сероводорода, расход которого регулируется в зависимости от содержания сероводорода в нефти после сепаратора концевой ступени 8. Попутный нефтяной газ, выделившийся из нефти в сепараторе концевой ступени 8 при абсолютном давлении 0,03-0,10 МПа, поступает в газосепаратор 15 и далее на прием вакуумного насоса 16. Нефтяной газ с выкида вакуумного насоса 16 через газосепаратор 17 подают в газопровод 5. Повышение эффективности удаления сероводорода из нефти при воздействии на нее ультразвука достигают за счет того, что ультразвуковые волны создают в слое нефти зоны повышенного и пониженного давления. В зоне низкого давления образуются пузырьки газа, давление в которых ниже давления в жидкости. Растворенный газ мигрирует в эти вакуумные пузырьки через площадь поверхности и увеличивает их размер. Акустические волны способствуют соприкосновению пузырьков, что ведет к ускоренному их росту. Также под действием ультразвуковых волн зародыши стабильных пузырьков газа (окклюдированный газ) начинают вбирать в себя растворенный газ из нефти, что способствует их росту и увеличению подъемной силы. Предлагаемый способ и способ по наиболее близкому аналогу апробированы в лабораторных условиях. Исследования по влиянию времени обработки сероводородсодержащей нефти ультразвуком на эффективность удаления сероводорода проведены с пробами, отобранными на установке подготовки высокосернистой нефти (УПВСН) ПАО «Татнефть». Плотность и вязкость отобранной нефти составили 915 кг/м3 и 170 мПа-с соответственно. Исследования проводили по следующей схеме: сероводородсодержащую нефть наливали в герметичную емкость и термостатировали при температуре 40 и 60°С и атмосферном давлении. Газ, образующийся в процессе термостатирования нефти, отводили в герметичную емкость. Горячую сепарацию осуществляли до тех пор, пока величина массовой доли сероводорода в нефти не становилась постоянной, что свидетельствовало о достижении равновесных условий. Далее термостатированную нефть обрабатывали ультразвуком в течение 5 мин с отбором и анализом проб через определенные промежутки времени. Результаты, полученные при исследованиях, приведены на фиг. 3, из которой видно, что максимальная эффективность удаления сероводорода достигается через одну минуту воздействия ультразвука на нефть. Последующее увеличение продолжительности воздействия ультразвука дает меньшее приращение эффективности удаления сероводорода из нефти. Так, воздействие ультразвука на нефть с удельной акустической мощностью 200 Вт/дм3 в течение 1 мин (при температуре 60°С) позволяет снизить массовую долю сероводорода в нефти на 225 ppm, 3 мин - на 274 ppm, 5 мин - на 294 ppm. Обработка нефти ультразвуком более 3 мин нецелесообразна вследствие незначительного повышения эффективности. Поэтому оптимальным диапазоном продолжительности воздействия ультразвука на нефть является 1-3 мин. Опыты 1-3 (табл. 1,2) по подготовке сероводородсодержащей нефти выполнены согласно наиболее близкому аналогу предлагаемого способа. Герметично закрытую пробу нефти термостатировали при температуре 30, 50, 65°С. После нагрева нефть с помощью перистальтического насоса подавали в модель сепаратора с постоянным расходом. Модель сепаратора перед началом испытаний продували углеводородным газом, не содержащим сероводород, в течение 10 мин для исключения окисления сероводорода кислородом воздуха. Процесс сепарации нефти осуществляли при абсолютном давлении 0,10 и 0,03 МПа. Для создания вакуума в модели сепаратора использовали мембранный двухступенчатый насос. Массовую долю сероводорода в нефти определяли периодически на входе и выходе из сепаратора. Полученные данные усредняли и заносили в таблицу. Опыты 4-21 (табл. 1, 2) выполнены согласно предлагаемому способу. Герметично закрытую пробу сероводородсодержащей нефти термостатировали при температуре 30, 50, 65°С. После нагрева нефть с постоянным расходом подавали в емкость, в нижней части которой был смонтирован ультразвуковой излучатель. После ультразвуковой обработки нефть поступала в модель сепаратора. Модель сепаратора и емкости с ультразвуковым излучателем перед началом испытаний продували углеводородным газом, не содержащим сероводород, в течение 10 мин для исключения окисления сероводорода кислородом воздуха. Процесс сепарации нефти осуществляли при абсолютном давлении 0,03-0,10 МПа. Для создания вакуума в модели сепаратора использовали мембранный двухступенчатый насос. Массовую долю сероводорода в нефти определяли периодически на входе в емкость, снабженную ультразвуковым излучателем, и выходе из модели сепаратора. Результаты, полученные при испытаниях известного и предлагаемого способов подготовки сероводородсодержащей нефти, приведены в табл. 1, 2. По данным, представленным в табл. 1, 2, видно, что предлагаемый способ подготовки сероводородсодержащей нефти позволяет существенно повысить эффективность очистки нефти от сероводорода. Так, обработка нефти ультразвуком с удельной мощностью 10 Вт/дм3 при температуре 65°С и абсолютном давлении 0,10 МПа (табл. 1, опыт 9) позволяет повысить эффективность десорбции сероводорода из нефти на 4% по сравнению с вариантом осуществления способа подготовки сероводородсодержащей нефти по наиболее близкому аналогу (табл. 1, опыт 3). Обработка сероводородсодержащей нефти ультразвуком с удельной акустической мощностью 200 Вт/дм3 (при температуре 65°С и абсолютном давлении 0,10 МПа, табл. 1, опыт 18) позволяет снизить массовую долю сероводорода в нефти на 73%, тогда как при осуществлении способа подготовки сероводородсодержащей нефти по наиболее близкому аналогу (табл. 1, опыт 3) массовая доля H2S снижается всего на 39%, т.е. эффективность повышается на 34%. Эффективность удаления сероводорода из нефти по предлагаемому способу при температуре 65°С, абсолютном давлении 0,03 МПа и удельной акустической мощности не менее 50 Вт/дм3 может достигать 99%, тогда как при осуществлении способа по наиболее близкому аналогу она не превышает 93%. Данное обстоятельство при подготовке нефти по первому виду согласно ГОСТ 51858-2002 позволяет почти полностью исключить необходимость подачи дорогостоящего реагента-нейтрализатора сероводорода. Повышение эффективности удаления сероводорода из нефти начинает проявляться даже при самой минимальной удельной акустической мощности ультразвукового воздействия (табл. 1, 2, опыты 4-6), которое начинает существенно влиять на эффективность удаления сероводорода из нефти при удельной акустической мощности более 10 Вт/дм3. Увеличение удельной акустической мощности более 200 Вт/дм3 (табл. 1, 2, опыты 16-21) не приводит к последующему существенному снижению массовой доли сероводорода в нефти. Поэтому можно сделать вывод, что эффективным диапазоном удельной акустической мощности ультразвукового воздействия является 10-200 Вт/дм3. Как отмечалось выше, разрушение нефтяной пены путем ввода ее в сепаратор отдельным потоком позволяет существенно уменьшить ее объем. Особенно это актуально для сепарации нефти при давлении ниже атмосферного, а также воздействии на нее ультразвука. За счет этих двух факторов происходит активное образование пены, которая занимает большой объем газового пространства в сепараторе и ухудшает процесс разделения газожидкостной смеси. Исследования по влиянию раздельного ввода нефтяной пены и жидкой фазы нефти на производительность сепарационного оборудования проведены в промысловых условиях на УПВСН «Андреевка» ПАО «Татнефть». Исследования проводились по следующей схеме: нефть после ступени обезвоживания и обессоливания с температурой 60°С подавали в подводящий трубопровод пилотного сепаратора концевой ступени. В концевой части подводящего трубопровода осуществляли ультразвуковое воздействие на нефть в течение 90 сек. Далее в зависимости от осуществления способа: - нефтяную пену и жидкую фазу нефти подавали в пилотный сепаратор единым потоком (по наиболее близкому аналогу); - разделяли потоки - нефтяную пену отбирали с верхней части подводящего нефтепровода, а жидкую фазу нефти - с нижней части и вводили в пилотный сепаратор концевой ступени двумя отдельными потоками (по предлагаемому способу). В пилотном сепараторе проводили сепарацию нефти при различных абсолютных давлениях (0,03, 0,07 и 0,10 МПа) и фиксировали высоту столба пены. Результаты исследований представлены в табл. 3. Из табл. 3 видно, что подготовка сероводородсодержащей нефти по наиболее близкому аналогу приводит к образованию большого количества пены в сепараторе (45-95% занято пеной). Раздельный ввод нефтяной пены и жидкой нефти позволяет существенно уменьшить высоту столба пены в сепараторе (примерно в 2,5-3,2 раза). Снижение объема пены в сепараторе позволяет повысить производительность сепарационного оборудования и эффективность удаления сероводорода из нефти. Осуществление предлагаемого способа подготовки сероводородсодержащей нефти позволяет повысить эффективность очистки нефти от сероводорода, производительность сепарационного оборудования, уменьшить расход реагента-нейтрализатора сероводорода и, как следствие, снизить затраты, связанные с доведением качества нефти до требований ГОСТ Р 51858-2002 по содержанию сероводорода в нефти.

