Изобретение относится к области оптического приборостроения и касается способа получения и обработки изображений дистанционного зондирования Земли (ДЗЗ), искажённых турбулентной атмосферой. Способ включает в себя получение в широком поле зрения одного спектрально фильтруемого коротко-экспозиционного изображения ДЗЗ, пространственно-неинвариантного к атмосферным искажениям, статистическую обработку его изопланатичных субизображений и их фрагментов, определение мгновенных оптических передаточных функций системы атмосфера – телескоп ДЗЗ для каждой области изопланатичности каждого субизображения зарегистрированного изображения ДЗЗ. Полученные данные используются для последующей пространственной фильтрации соответствующих субизображений и комбинирования результатов фильтрации субизображений в одном кадре для восстановления неискажённого атмосферой дифракционно-ограниченного объекта дистанционного зондирования Земли – протяжённого неизопланатичного участка зондируемой земной поверхности. Технический результат заключается в упрощении и ускорении процесса получения изображений и повышении качества изображений. 2 ил.
Способ получения и обработки изображений дистанционного зондирования Земли, искаженных турбулентной атмосферой, заключающийся в том, что на борту космического аппарата дистанционного зондирования Земли получают в широком поле зрения телескопа дистанционного зондирования Земли спектрально фильтруемое коротко-экспозиционное изображение объекта Iи(l) - протяженного участка зондируемой земной поверхности, пространственно-неинвариантного к атмосферным искажениям, и передают его на Землю для цифровой обработки, при которой сначала определяют размер мгновенной области изопланатичности системы атмосфера-телескоп дистанционного зондирования Земли в зарегистрированном изображении выделяют в нем N субизображений а в каждом j-том субизображении выделяют М фрагментов преобразуют каждое j-тое субизображение выделяют квадраты модулей осуществляют их раздельную статистическую обработку, для чего сначала усредняют квадраты модулей пространственных спектров М фрагментов изображений по i и получают средний квадрат модуля пространственного спектра фрагментов изображения в пределах j-того субизображения усредняют квадраты модулей пространственных спектров N фрагментов изображения по j и получают средний квадрат модуля пространственного спектра фрагментов изображения по N субизображениям формируют средний квадрат модуля оптической передаточной функции системы атмосфера-телескоп дистанционного зондирования Земли используя его для инверсной фильтрации среднего квадрата модуля пространственного спектра фрагментов изображения, усредненного по N субизображениям получают средний квадрат модуля пространственного спектра фрагментов объекта, усредненного по N субизображениям учитывая далее статистическую однородность объекта дистанционного зондирования Земли, приравнивают средний квадрат модуля пространственного спектра фрагментов объекта, усредненного по N субизображениям среднему квадрату модуля пространственного спектра фрагментов объекта, усредненному по М фрагментам j-того субизображения используют его восстанавливая при этом квадрат модуля мгновенной оптической передаточной функции системы атмосфера-телескоп дистанционного зондирования Земли для j-того субизображения извлекая из него квадратный корень, получают модуль мгновенной оптической передаточной функции системы атмосфера-телескоп дистанционного зондирования Земли для j-того субизображения для восстановления фазы мгновенной оптической передаточной функции j-того субизображения сначала усредняют фазы пространственных спектров фрагментов изображения получают среднюю фазу усредняют фазы пространственных спектров фрагментов изображения, относящихся к разным субизображениям, то есть усредняют учитывая, что среднее от атмосферных флуктуаций фазы оптической передаточной функции системы атмосфера-телескоп дистанционного зондирования Земли тождественно равно нулю учитывая статистическую однородность объекта дистанционного зондирования Земли, при которой вычитают из средней фазы пространственного спектра фрагментов изображения, усредненной по получают при этом фазу мгновенной оптической передаточной функции системы атмосфера-телескоп дистанционного зондирования Земли для j-того субизображения по полученным модулю используя ее для инверсной фильтрации пространственного спектра j-того субизображения получают неискаженный атмосферой пространственный спектр j-той области изопланатичности объекта при обратном Фурье преобразовании от которого восстанавливают неискаженное атмосферой дифракционно-ограниченное субизображение j-того изопланатичного участка объекта осуществляя аналогичную обработку остальных N-1 субизображений зарегистрированного изображения дистанционного зондирования Земли, восстанавливают N-1 дифракционно-ограниченных изопланатичных участков объекта, комбинируют их в одном кадре между собой и с восстановленным ранее j-тым субизображением, учитывая их местоположение и ориентацию в зарегистрированном изображении, и восстанавливают неискаженное атмосферой дифракционно-ограниченное изображение объекта дистанционного зондирования Земли - протяженного неизопланатичного участка зондируемой земной поверхности
и
, соизмеримых с размером области изопланатичности,
, соизмеримых с элементом разрешения системы атмосфера-телескоп дистанционного зондирования Земли
, затем
и каждый ij-тый фрагмент
по Фурье в область их пространственных спектров
и
, где
и фазы
полученных MN пространственных спектров
и одновременно
, а затем аналогично
, далее
, являющийся для заданных условий наблюдения аналитически известным, и
,
,
, к
и
для инверсной фильтрации среднего квадрата модуля пространственного спектра фрагментов изображения, усредненного по i в пределах j-того субизображения
,
, а,
, одновременно с этим
по i, то есть в пределах j-того субизображения, и
, а затем
по j и получают среднюю фазу
, далее
, а также
,
, среднюю фазу пространственного спектра фрагментов изображения, усредненную по
, и
, затем
и фазе
формируют мгновенную оптическую передаточную функцию системы атмосфера-телескоп дистанционного зондирования Земли для j-того субизображения
, и
,
,
,
.
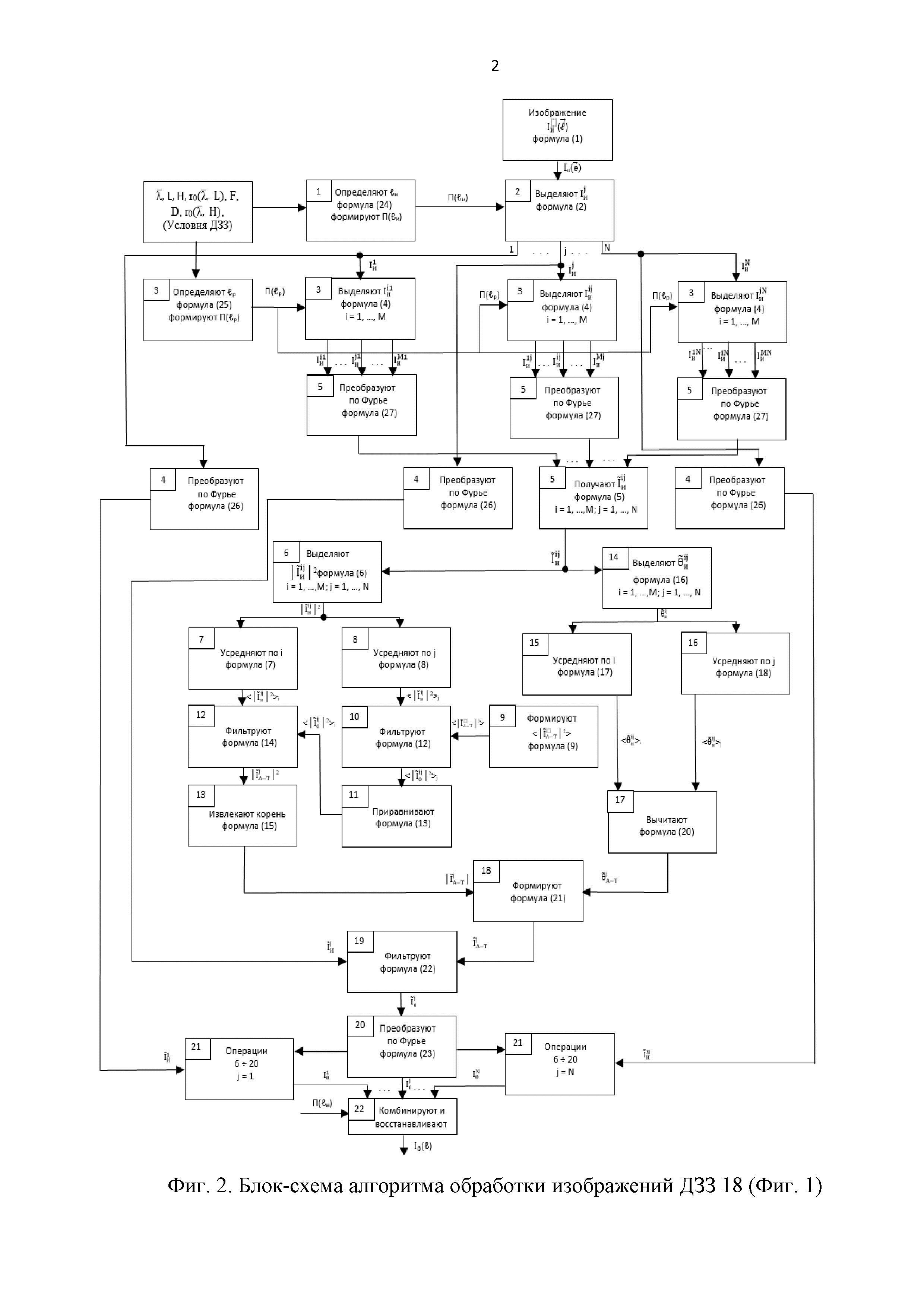
Заявленное изобретение относится к области оптического приборостроения и предназначено для оперативного получения и цифрового восстановления неискаженного атмосферой изображения объекта - протяженного участка зондируемой земной поверхности, пространственно-неинвариантного к атмосферным искажениям. Рассмотрим особенности влияния турбулентной атмосферы на системы дистанционного зондирования Земли (ДЗЗ). Наличие турбулентной атмосферы Земли между зондируемым участком земной поверхности и космическим аппаратом ДЗЗ существенно ограничивает информационные возможности систем ДЗЗ. Возникают две проблемы: проблема «видения» через турбулентную атмосферу и проблема «изопланатичности» системы атмосфера-телескоп ДЗЗ [1] (Свиридов К.Н. Технологии достижения высокого углового разрешения оптических систем атмосферного видения. М.: Знание, 2005). Суть этих проблем состоит в том, что проблема «видения» накладывает ограничения на минимальный размер деталей, разрешаемых системой атмосфера-телескоп ДЗЗ на зондируемом участке земной поверхности, а проблема «изопланатичности» ограничивает максимальный размер зондируемого участка земной поверхности, который еще является пространственно-инвариантным к атмосферным искажениям, то есть эта проблема ограничивает поле зрения системы атмосфера-телескоп ДЗЗ. Эти проблемы существенно зависят от условий наблюдения, и, в частности, от условий регистрации изображений ДЗЗ. Если время регистрации (экспонирования) τЭ превышает интервал временной корреляции атмосферных флуктуаций τА (так называемого времени «замороженности» турбулентностей атмосферы), говорят о длинно-экспозиционной регистрации, а, если время регистрации τЭ меньше τА, то говорят о коротко-экспозиционной регистрации. Эти два крайних случая существенно отличаются характером атмосферных искажений. Так, если длинно-экспозиционное изображение, усредненное по атмосферным искажениям за время τЭ>τА, обладает худшим разрешением, чем мгновенное коротко-экспозиционное изображение, регистрируемое за время τЭ<τА, то оно является пространственно-инвариантным к атмосферным искажениям во всем поле зрения системы атмосфера-телескоп ДЗЗ, в отличии от коротко-экспозиционного изображения, состоящего в этом поле из ряда мгновенных областей изопланатичности, пространственно-неинвариантных к атмосферным искажениям. В соответствии с этими особенностями влияния турбулентности атмосферы на системы ДЗЗ на ранней стадии развития технологий ДЗЗ желание работать в широком поле зрения стимулировало получение длинно-экспозиционных изображений ДЗЗ, как в отечественных космических аппаратах ДЗЗ: «Ресурс-ДК1» [2] (Петри Г. Российский спутник «Ресурс-ДК1»: альтернативный источник данных сверхвысокого разрешения. Геоматика, №4, с. 38-42, 2010) и «Ресурс-П» [3] (Кирилин А.Н. и др. Космический аппарат «Ресурс-П». Геоматика, №4, с. 23-26, 2010), так и в американских космических аппаратах ДЗЗ: «Quick Bird», «World View» и «Geo Еуе» [4] (Лавров В.В. Космические съемочные системы сверхвысокого разрешения. Геоинформационный портал ГИС Ассоциации, №2, 2010). Эти публикации [2, 3, 4] мы рассмотрим здесь, как аналоги предлагаемого способа в части получения изображений. Используемая в них при детектировании технология временной задержки и накопления (ВЗН) приводит к регистрации длинно-экспозиционного изображения ДЗЗ, усредненного по атмосферным искажениям. Недостатком существующих технологий [2, 3, 4] дистанционного зондирования Земли, рассматриваемых нами в качестве аналогов получения изображений, является отсутствие в них какой-либо обработки, осуществляющей коррекцию атмосферных искажений зарегистрированного длинно-экспозиционного изображения. С развитием техники ДЗЗ появились новые технологии, позволяющие определять и корректировать атмосферные искажения. Эти технологии условно можно отнести к двум классам: аппаратурных и алгоритмических технологий. Рассмотрим эти аналоги предлагаемого здесь способа. Первая аппаратурная технология повышения пространственного разрешения систем ДЗЗ основана на изменении телескопа ДЗЗ, а именно, на замене стеклянного телескопа-рефрактора, отечественных телескопов ДЗЗ [2, 3] на зеркальные телескопы-рефлекторы [4], а главное, на увеличении диаметра приемной апертуры телескопа D до величины D>2r0(λ,H). Здесь В соответствии с исследованиями, проведенными в [5], величина где Это обстоятельство привело к разработке новой аппаратурной технологии повышения пространственного разрешения систем ДЗЗ. Она основана на преддетекторной адаптивной компенсации упомянутых выше случайных наклонов волнового фронта, обусловленных влиянием турбулентной атмосферы, за время «замороженности» турбулентности атмосферы τА. Эта технология (аналог) предложена в [6] (Свиридов К.Н., Волков С.А. Способ дистанционного зондирования Земли. Заявка на изобретение RU2015129353 от 17.07.2014, заявитель - АО «Российские космические системы») и исследована в [7] (Свиридов К.Н. Дистанционное зондирование Земли с адаптивной компенсацией случайных наклонов волнового фронта. Журнал «Ракетно-космическое приборостроение и информационные системы», т. 2, вып. 3, с. 12, 2015). Этот способ ДЗЗ позволяет получать среднее коротко-экспозиционное изображение. Его средняя коротко-экспозиционная оптическая передаточная функция (ОПФ) превалирует над средней ОПФ длинно-экспозиционного изображения во всей области пространственных частот, обеспечивая выигрыш в разрешении среднего коротко-экспозиционного изображения ДЗЗ. Исследования показали, что при оптимальном диаметре апертуры телескопа ДЗЗ, равном Более простой путь достижения положительных результатов по улучшению пространственного разрешения и увеличению изопланатичного поля зрения систем ДЗЗ обеспечивают алгоритмические технологии. Рассмотрим две алгоритмические технологии, причем одну рассмотрим в качестве аналога, в другую в качестве прототипа предлагаемого здесь способа. В качестве аналога предлагаемого способа берем алгоритмическую технологию повышения пространственного разрешения изображений ДЗЗ, предложенную в [8] (Свиридов К.Н. Способ получения и обработки изображений искаженных турбулентной атмосферой. Заявка на изобретение RU 2016100934 от 14.01.2016, заявитель - АО «Российские космические системы»). Эта технология не требует изменения стратегии детектирования ВЗН и основана на последетекторной адаптивной фильтрации зарегистрированного длинно-экспозиционного изображения ДЗЗ, пространственно-инвариантного к атмосферным искажениям во всем поле зрения системы атмосфера-телескоп ДЗЗ. Проведенные исследования [9] (Свиридов К.Н. Адаптивная фильтрация средних изображений, искаженных турбулентной атмосферой. Журнал «Ракетно-космическое приборостроение информационные системы», т. 2, вып. 4, с. 40, 2015), подтвердили эффективность адаптивной фильтрации длинно-экспозиционного изображения по повышению его пространственного разрешения. При этом получено, что выигрыш в разрешении не превышает 2 раза, но этот выигрыш может оказаться достаточным для повышения пространственного разрешения отечественных данных ДЗЗ, равного сегодня 1 м, до зарубежного уровня пространственного разрешения, равного сегодня 0,5 м. Другая алгоритмическая технология ДЗЗ, взятая нами в качестве прототипа, предложена в [10] (Свиридов К.Н. Способ дистанционного зондирования Земли (ДЗЗ). Патент на изобретение RU2531024 от 20.08.2014 по заявке RU 2013125540 от 03.06.2013, заявитель и патентообладатель - АО «Российские космические системы») и основана на получении и обработке серии из N спектрально-фильтруемых коротко-экспозиционных изображений ДЗЗ. Проведенные исследования [11] (Свиридов К.Н. О новом подходе к получению и обработке изображений ДЗЗ, искаженных турбулентной атмосферой. Журнал «Ракетно-космическое приборостроение и информационные системы», т. 1, вып. 4, с. 28, 2014) показали, что в результате получения серии мгновенных изображений ДЗЗ, независимых друг от друга по атмосферным искажениям, и их последующей по фрагментной статистической обработки, восстанавливают среднее коротко-экспозиционное изображение, характеризуемое по разрешению средней коротко-экспозиционной ОПФ, а по изопланатичности поля зрения средней ОПФ длинно-экспозиционного изображения. Таким образом, прототип позволяет повысить пространственное разрешение при одновременном увеличении пространственно-инвариантного поля зрения систем ДЗЗ. К недостаткам прототипа можно отнести, во-первых, сложность практической реализации, которая обусловлена необходимостью изменения процесса детектирования изображений ДЗЗ и перехода от традиционного детектирования средних длинно-экспозиционных изображений стратегии ВЗН к стратегии выборочного детектирования мгновенных коротко-экспозиционных изображений ДЗЗ, независимых друг от друга по атмосферным искажениям. Вторым недостатком прототипа является увеличенное время на получение исходной для обработки серии N мгновенных изображений, обусловленное упомянутой выше стратегией выборочного детектирования независимых изображений. Для устранения отмеченных недостатков прототипа предлагается данный способ, основанный на получении в широком поле зрения одного спектрально-фильтруемого, коротко-экспозиционного изображения ДЗЗ, пространственно-неинвариантного к атмосферным искажениям, статистической обработке его изопланатичных субизображений и их фрагментов, апостериорном определении мгновенных ОПФ системы атмосфера-телескоп ДЗЗ для каждой области изопланатичности (каждого субизображения) исходного изображения ДЗЗ, их использовании для последующей пространственной фильтрации соответствующих субизображений и комбинировании результатов фильтрации субизображений в одном кадре для восстановления неискаженного атмосферой дифракционно-ограниченного объекта ДЗЗ. Техническим результатом заявляемого способа является упрощение и ускорение процесса получения изображений ДЗЗ в широком пространственно-неинвариантном поле зрения системы атмосфера-телескоп ДЗЗ, а главное, восстановление при обработке неискаженного атмосферой изображения ДЗЗ, обладающего дифракционным разрешением телескопа ДЗЗ в его широком поле зрения. Технический результат достигается тем, что на борту космического аппарата ДЗЗ получают в широком поле зрения телескопа ДЗЗ одно спектрально-фильтруемое (Δλ≤ΔλА=250 А0) коротко-экспозиционное (τЭ≤τА = 1 мсек) изображение объекта - протяженного участка зондируемой земной поверхности, пространственно-неинвариантного к атмосферным искажениям, и передают его по радиолинии на Землю для цифровой обработки, при которой сначала определяют размер мгновенной области изопланатичности системы атмосфера-телескоп в зарегистрированном изображении и выделяют в нем N субизображений Iиj, соизмеримых с размером области изопланатичности, а в каждом субизображении выделяют М фрагментов преобразуют каждое j-тое субизображение и каждый ij-тый фрагмент по Фурье в область их пространственного спектра выделяют квадраты модулей сначала усредняют квадраты модулей пространственных спектров М фрагментов изображений по i и получают средний квадрат модуля пространственного спектра фрагментов изображения в пределах j-го субизображения аналогично усредняют квадраты модулей пространственных спектров N фрагментов изображения по j и получают средний квадрат модуля пространственного спектра фрагментов изображения по N субизображениям формируют средний квадрат модуля ОПФ системы атмосфера-телескоп используя его для инверсной фильтрации среднего квадрата модуля пространственного спектра фрагментов изображения усредненного по N субизображениям получают средний квадрат модуля пространственного спектра фрагментов объекта, усредненного по N субизображениям учитывая далее статистическую однородность объекта ДЗ3-зондируемого участка земной поверхности, приравнивают средний квадрат модуля пространственного спектра фрагментов объекта, усредненного по N субизображениям используют его восстанавливая при этом квадрат модуля мгновенной ОПФ системы атмосфера-телескоп для j-того субизображения, а, извлекая из него квадратный корень, получают модуль мгновенной ОПФ для j-того субизображения одновременно с этим для восстановления фазы мгновенной ОПФ j-того субизображения сначала усредняют фазы пространственных спектров фрагментов изображения получают среднюю фазу усредняют фазы пространственных спектров фрагментов изображения, относящихся к разным субизображениям, то есть усредняют по j и получают среднюю фазу учитывая, что средняя атмосферная фаза ОПФ системы атмосфера-телескоп тождественно равна нулю вычитают из средней фазы пространственного спектра фрагментов изображения, усредненной по i, получают при этом фазу мгновенной ОПФ системы атмосфера-телескоп для j-того субизображения по полученным модулю используя ее для инверсной фильтрации пространственного спектра j-того субизображения, получают неискаженный атмосферой пространственный спектр j-той области изопланатичности объекта при обратном Фурье преобразовании, от которого восстанавливают неискаженное атмосферой дифракционно-ограниченное субизображение j-того изопланатичного участка объекта осуществляя аналогичную обработку для остальных (N-1) субизображений зарегистрированного изображения ДЗЗ, восстанавливают N-1 дифракционно-ограниченных изопланатичных субизображений объекта, комбинируют их в одном кадре между собой и с восстановленным ранее j-тым субизображением, учитывая их местоположение и ориентацию в зарегистрированном изображении, и восстанавливают неискаженное атмосферой дифракционно-ограниченное изображение объекта (протяженного участка зондируемой земной поверхности) Суть заявляемого изобретения поясняется в последующем описании. На фиг. 1 представлен вариант схемы практической реализации заявляемого способа, где изображено следующее: на фиг. 1а - структурная схема канала формирования изображения ДЗЗ, в которой: 1 - широкоугольный телескоп космического аппарата ДЗЗ; 2 - коллимирующая оптика; 3 - турель с узкополосными интерференционными светофильтрами (Δλ≤ΔλА=250 А0); 4 - фокусирующая оптика; 5 - фокальная плоскость изображения; на фиг. 1б - структурная схема канала детектирования и регистрации изображений ДЗЗ, в которой: 5 - фокальная плоскость изображения; 6 - электромеханический затвор; 7 - усилитель яркости изображения; 8 - оптика переноса изображения; 9 - квадратичный панорамный детектор; 10 - цифровая система обработки видеосигнала; 11 - бортовой компьютер; 12 - кодирующее устройство; 13 - бортовая радиолокационная станция (РЛС); на фиг. 1в - структурная схема канала обработки изображений ДЗЗ, в которой: 14 - наземная РЛС; 15 - декодирующее устройство; 16 - вычислительные средства; 17 - программное обеспечение; 18 - алгоритмическое обеспечение обработки изображений ДЗЗ; 19 - АРМ оператора; 20 - потребители изображений ДЗЗ высокого разрешения. При этом следует отметить, что канал формирования изображений ДЗЗ и канал детектирования и регистрации изображений ДЗЗ находятся на борту космического аппарата ДЗЗ, а канал обработки изображений ДЗЗ находится на Земле и связан с ними по радиолинии. Работа системы ДЗЗ по представленным на фиг. 1 структурным схемам осуществляется следующим образом. Широкоугольный телескоп космического аппарата ДЗЗ 1 осуществляет формирование оптического изображения протяженного участка зондируемой земной поверхности, наблюдаемого из космоса через турбулентную атмосферу. Коллимирующая оптика 2 создает параллельный пучок света, необходимый для правильной работы последующих оптических элементов. Турель с интерференционными светофильтрами 3, каждый из которых при солнечном подсвете зондируемого участка земной поверхности позволяет выделить необходимый спектральный диапазон Фокусирующая оптика 4 формирует отфильтрованное изображение объекта в фокальной плоскости 5, содержащей затвор 6 канала детектирования и регистрации изображений. Электромеханический затвор 6 синхронизирован с частотой кадров квадратичного панорамного детектора 9 и обеспечивает требуемое время экспонирования коротко-экспозиционного изображения τЭ для получения мгновенного коротко-экспозиционного изображения. Усилитель яркости изображения 7 компенсирует ослабление принимаемого светового излучения при спектральной фильтрации в 3 и обеспечивает оптимальную по шумам работу квадратичного панорамного детектора 9 с квантовыми шумами, преобладающими над другими шумами процесса детектирования [1]. В качестве усилителя яркости изображения 7 на борту космического аппарата ДЗЗ целесообразно использовать микроканальную пластину (МКП), которая обладает меньшим весом и габаритами, чем электронно-оптический преобразователь (ЭОП). Оптика переноса 8 проецирует изображение объекта с выхода усилителя яркости изображения 7 на вход квадратичного панорамного детектора 9 без изменения ракурса. В качестве оптики переноса можно использовать, например, набор линз или волоконную оптику, обладающую меньшими потерями света при передаче изображения. Квадратичный панорамный детектор 9 предназначен для детектирования спектрально-фильтруемого коротко-экспозиционного изображения. В качестве квадратичного панорамного детектора на борту космического аппарата ДЗЗ целесообразно использовать матрицу на основе технологии приборов с зарядовой связью (ПЗС матрицу), обладающую меньшим весом и габаритами, чем, ТВ детектор типа супер-кремникон. Цифровая система обработки видеосигнала 10 предназначена для оцифровки коротко-экспозиционного изображения ДЗЗ, поступающего с квадратичного панорамного детектора 9. Оцифрованные в 10 видеосигналы с квадратичного панорамного детектора 9 регистрируются в цифровую память бортового компьютера 11. Далее оцифрованное коротко-экспозиционное изображение из памяти компьютера 11 поступает в кодирующее устройство 12 и с помощью РЛС 13 по радиолинии передается на Землю для последующей обработки. Обработка спектрально-фильтруемого коротко-экспозиционного изображения зондируемого участка земной поверхности, полученного на борту космического аппарата ДЗЗ в соответствии с Фиг. 1а и Фиг. 1б и переданного по радиолинии на Землю, осуществляется по схеме, представленной на Фиг. 1в. Наземная РЛС 14 принимает по радиолинии информацию с бортовой РЛС 13. Декодирующее устройство 15 преобразует сигналы от наземной РЛС 14 к виду, удобному для записи в память наземных вычислительных средств 16. Вычислительные средства 16 предназначены для реализации алгоритма обработки изображений ДЗЗ 18. Программное обеспечение 17 вычислительных средств 16 предназначено для организации процесса их работы и реализации алгоритма обработки изображений ДЗЗ 18. Алгоритмическое обеспечение 18 обработки изображений ДЗЗ, предлагаемое в данной заявке на изобретение представляет последовательность операций над зарегистрированным спектрально-фильтрованным коротко-экспозиционным изображением ДЗЗ, пространственно-неинвариантным к атмосферным искажениям, обеспечивающих достижение поставленной цели - восстановления неискаженного атмосферой изображения объекта, обладающего дифракционным разрешением телескопа ДЗЗ в его широком поле зрения. АРМ оператора 19 предназначено для контроля процесса обработки и анализа пространственного разрешения обрабатываемого изображения в процессе реализации алгоритма обработки изображений 18. После обработки восстановленное изображение ДЗЗ сверхвысокого (дифракционного) разрешения передается потребителям 20. Дадим краткое математическое обоснование предлагаемого способа в части алгоритмического обеспечения 18 цифровой обработки зарегистрированного изображения. При дистанционном зондировании подсвеченной Солнцем земной поверхности распределение интенсивности зарегистрированного спектрально-фильтруемого (Δλ≤ΔλА) коротко-экспозиционного (τЭ≤τА) изображения объекта (протяженного неизопланатичного участка земной поверхности), пренебрегая аддитивными шумами, можно представить интегралом суперпозиции вида где В силу пространственной неинвариантности зарегистрированного изображения (1), функция Для осуществления пространственной фильтрации полученного неизо-планатичного изображения его разбивают на N субизображений, соизмеримых с размером области изопланатичности системы атмосфера-телескоп ДЗЗ, то есть на N областей, в пределах каждой их которых система пространственно-инвариантна. Тогда для каждого j-того субизображения выражение (1) можно представить интегралом свертки вида где j=1, 2 …, N - индекс, указывающий на номер j-того субизображения и атмосферной реализации, принимавшей участие в формировании j-того субизображения. Теперь при наличии пространственной инвариантности каждого субизображения, преобразуя обе части уравнения (2) по Фурье, получаем его описание в пространственно-частотной области в виде Здесь Далее каждое субизображение разбивают на М фрагментов, соответствующих числу элементов разрешения системы атмосфера-телескоп в пределах области изопланатичности. По аналогии с (2) и (3) можно записать выражение для i-того фрагмента j-того субизображения в виде и его пространственного спектра в виде Здесь i=1, 2 …, М - индекс, указывающий на номер фрагмента субизображения, а М - их число в области изопланатичности (субизображении), Далее в соответствии с предлагаемым способом обработку фазовой и амплитудной информации в области пространственного спектра осуществляют раздельно. Квадрат модуля пространственного спектра каждого ij-того фрагмента изображения определяется как: Усредним эту величину по индексу i, то есть найдем средний квадрат модуля пространственного спектра каждого фрагмента изображения в пределах j-того субизображения где Усредним теперь (6) по индексу j, то есть усредним фрагменты по N субизображениям Здесь функция где а где Используя далее Большинство реальных протяженных объектов ДЗЗ статистически однородно, то есть для них выполняется равенство Подставляя полученную с учетом (12) и (13) величину извлекая из которого корень квадратный, получаем модуль мгновенной ОПФ системы атмосфера-телескоп для j-того субизображения (j-той области изопланатичности зарегистрированного изображения) Одновременно с восстановлением модуля мгновенной ОПФ восстанавливают ее фазу. Легко видеть из (5), что Для получения фазы мгновенной ОПФ системы атмосфера-телескоп для j-той области изопланатичности сначала усредняют фазы (16) по i, то есть для фрагментов, относящихся к одному субизображению, тогда Затем, для того, чтобы устранить в (17) среднюю фазу пространственного спектра объекта Учитывая, что Вычитают (18) из (17) и получают фазу мгновенной ОПФ для j-того субизображения Итак, восстановив модуль (15) и фазу (20) мгновенной ОПФ системы атмосфера-телескоп для j-того субизображения, формируют его мгновенную ОПФ в виде Осуществляя далее инверсную фильтрацию пространственного спектра j-того субизображения (3) сформированной ОПФ (21), получают дифракционно ограниченный пространственный спектр j-того отфильтрованного субизображения объекта и при обратном Фурье преобразовании от него восстанавливают неискаженное атмосферой дифракционно ограниченное субизображение j-того изопланатичного участка земной поверхности Производя аналогичную описанной выше обработку для остальных (N-1) областей изопланатичности зарегистрированного спектрально-отфильтрованного коротко-экспозиционного изображения (1) восстанавливают (N-1) субизображений вида (23), комбинируют их в одном кадре между собой и с восстановленным ранее j-тым субизображением, учитывая их местоположение и ориентацию в зарегистрированном изображении, и восстанавливают неискаженное атмосферой дифракционно-ограниченное изображение объекта (протяженного участка зондируемой земной поверхности) I0. Рассмотрим практическую реализацию предлагаемого способа получения и обработки изображений ДЗЗ, искаженных турбулентной атмосферой, по схеме, представленной на Фиг. 1. Для получения спектрально-фильтруемого коротко-экспозиционного изображения объекта, пространственно-неинвариантного к атмосферным искажениям, на космическом аппарате ДЗЗ необходимо иметь широкоугольный телескоп 1. При этом мгновенное изображение объекта ДЗЗ, получаемое в широком поле зрения, будет состоять из N мгновенных областей изопланатичности системы атмосфера-телескоп ДЗЗ. В качестве широкоугольного зеркального телескопа-рефлектора с кольцевой апертурой необходимо использовать, например, апланатическую систему Ричи-Кретьена с главным гиперболическим зеркалом, обеспечивающим значительно большее поле зрения по сравнению с традиционными параболическими зеркальными телескопами. В прямом фокусе крупного Ричи-Кретьена телескопа с помощью трех линзового корректора можно обеспечить поле зрения диаметром >1° [14] (Щеглов П.В. Проблемы оптической астрономии. М.: Наука, 1980). При получении мгновенного (коротко-экспозиционного) изображения объекта для устранения частотного усреднения атмосферных искажений в формируемом изображении необходимо осуществлять спектральную фильтрацию принимаемого светового излучения. В соответсвии с проведенными ранее исследованиями [15] (Свиридов К.Н. и др. Статическая оценка спектральной полосы метода пятенной интерферометрии. Оптика и спектроскопия, т. 54, вып. 5, стр. 890, 1983 г.) полоса частот Δλ, турели с интерференционными светофильтрами 3 выбирается, исходя из величины среднеквадратичного отклонения σθ атмосферных искажений фазы θA светового излучения и определяется соотношением Требуемая полоса спектральной фильтрации оказывается достаточно узкой и заметно ослабляет яркость формируемого изображения. Для компенсации этого ослабления перед детектированием усиливают яркость сформированного изображения в усилителе яркости изображения 7. Для детектирования в квадратичном панорамном детекторе 9 коротко-экспозиционного изображения ДЗЗ, время экспонирования (регистрации) τЭ должно быть меньше времени «замороженности» турбулентностей атмосферы τА. В соответствии с экспериментальными данными величина τА изменяется в широких пределах τА=(1÷100) мсек, и имеет минимальное значение τAmin = 1 мсек. Учитывая это, при коротко-экспозиционной регистрации изображения ДЗЗ необходимо затвором 6 обеспечивать τЭ≤τА = 1 мсек. В качестве квадратичного панорамного детектора 9 необходимо использовать твердотельный электронный детектор типа ПЗС на базе фотопроводимости. Твердотельные диодные матрицы с электронным сканированием растра обладают преимуществами, как по сравнению с фотодетектором, так и по сравнению с ТВ вакуумным электронным детектором [1], и хорошо согласуются с МКП усилителем изображения 7. Для детектирования и регистрации изображения ДЗЗ в широком поле зрения телескопа квадратичный панорамный приемник (детектор) 9 должен обладать широким рабочим полем диаметра Dп. Учитывая, что поле зрения системы телескоп-приемник определяется соотношением [1] В соответствии с предлагаемым способом для реализации алгоритма 18 при обработке зарегистрированного спектрально-фильтруемого коротко-экспозиционного изображения ДЗЗ, пространственно-неинвариантного к атмосферным искажениям, осуществляют следующую последовательность операций, представленную на Фиг. 2: 1) для заданных условий наблюдения Земли определяют размер мгновенной области изопланатичности где величины: и формируют «скользящее окно» в виде П-образной функции 2) используя сформированное в операции 1) «скользящее окно», выделяют в зарегистрированном изображении ДЗЗ [формула(1)] N субизображений [формула(2)], соизмеримых с размером мгновенной области изопланатичности системы атмосфера-телескоп 3) для заданных условий наблюдения определяют размер элемента разрешения системы атмосфера-телескоп ДЗЗ в фокальной плоскости изображения где 4) преобразуют каждое j-тое субизображение (2), пространственно-инвариантное к атмосферным искажениям, по Фурье в область его пространственного спектра где и получают пространственный спектр каждого j-того субизображения (26) в виде выражения (3); 5) аналогично преобразуют каждый ij-тый фрагмент (4) по Фурье в область его пространственного спектра где i=1, 2, … М; j=1, 2, … N, и получают пространственный спектр каждого фрагмента изображения (27) в виде выражения (5). Далее в соответствии с предлагаемым способом обработку амплитудной и фазовой информации пространственных секторов фрагментов изображения (5) осуществляют раздельно; 6) выделяют квадраты модулей 7) усредняют величину 8) затем усредняют величину 9) формируют средний квадрат модуля ОПФ системы атмосфера-телескоп 10) осуществляют инверсную фильтрацию среднего квадрата модуля пространственного спектра фрагментов изображения, усредненного по N субизображениям 11) учитывая статистическую однородность объекта, приравнивают средний квадрат модуля пространственного спектра фрагментов объекта, усредненного по N субизображениям, 12) учитывая формулы (12) и (13), осуществляют инверсную фильтрацию среднего квадрата модуля пространственного спектра фрагментов изображения 13) извлекают корень квадратный из 14) одновременно с восстановлением модуля мгновенной ОПФ для j-того субизображения восстанавливают ее фазу, для чего выделяют в формуле (5) фазы пространственных спектров фрагментов изображений 15) усредняют фазы 16) затем усредняют фазы 17) учитывая в (18), что 18) восстановив в операции 13) модуль (15), а в операции 17) фазу (20) мгновенной ОПФ системы атмосфера-телескоп для j-того субизображения, формируют его мгновенную ОПФ 19) инверсно фильтруют пространственный спектр j-того субизображения 20) осуществляют обратное (26) Фурье преобразование от 21) одновременно осуществляют аналогичную выполненной в соответствии с операциями 3)÷20) обработку для остальных (N-1) субизображений (2), полученных в операции 2), и восстанавливают (N-1) дифракционно-ограниченных субизображений вида (23); 22) сучетом использованной ранее в 2) П-образной функции «скользящего окна» осуществляют комбинирование в одном кадре всех N восстановленных в операциях 20) и 21) субизображений для всех выделенных в операции 2) областей изопланатичности с учетом их местоположения и ориентации в исходном зарегистрированном изображении объекта (1) и восстанавливают при этом неискаженное атмосферой дифракционно-ограниченное изображение объекта (протяженного участка зондируемой земной поверхности) Реализация предлагаемого способа позволяет упростить и ускорить процесс получения изображений, так как здесь, в отличие от прототипа, не требуется получение серии из N изображений объекта, независимых друг от друга по атмосферным искажениям, и регистрируется в широком поле зрения только одно спектрально-фильтруемое коротко-экспозиционное изображение объекта, пространственно-неинвариантное к атмосферным искажениям. При его последующей цифровой обработке компенсируют атмосферные искажения и восстанавливают изображение объекта с разрешением, определяемым дифракционным разрешением телескопа ДЗЗ в его широком поле зрения. Легко убедиться, что по сравнению с прототипом предлагаемый способ позволяет ускорить процесс получения изображений и обеспечивает временной выигрыш, равный ТВ = (N-1)(τЭ+τП) сек, где τП - введенный в прототипе промежуток времени между изображениями в серии, независимыми по атмосферным искажениям. Тогда при N=103,τЭ=1 мсек и τП=140 мсек временной выигрыш в получении изображений предлагаемого способа по сравнению с прототипом составляет ТВ = 141 сек = 2,35 мин, что является существенным техническим результатом при учете скорости движения космического аппарата ДЗЗ. Другим важным техническим результатом предлагаемого способа по сравнению с прототипом и аналогами является компенсация в нем атмосферных искажений и достижение дифракционного разрешения восстановленного при обработке изображения в широком поле зрения. Так, если в прототипе разрешение восстановленного изображения определялось средней коротко-экспозиционной ОПФ системы атмосфера-телескоп, то в предлагаемом способе разрешение восстановленного изображения определяется ОПФ телескопа. В зависимости от диаметра D приемной апертуры телескопа ДЗЗ и высоты Н аэрокосмического аппарата ДЗЗ над земной поверхностью выигрыш в разрешении предлагаемого способа может составлять от 10 до 15 раз при Источники информации 1. Свиридов К.Н. Технологии достижения высокого углового разрешения оптических систем атмосферного видения. М.: Знание, 2005. 2. Петри Г. Российский спутник «Ресурс-ДК1»: альтернативный источник данных сверхвысокого разрешения. Геоматика, №4, с. 38-42, 2010. 3. Кирилин А.Н. и др. Космический аппарат «Ресурс-П». Геоматика, №4, с. 23-26, 2010. 4. Лавров В.В. Космические съемочные системы сверхвысокого разрешения. Геоинформационный портал ГИС Ассоциации, №2, 2010. 5. Свиридов К.Н. О предельном разрешении аэрокосмических систем дистанционного зондирования Земли (ДЗЗ). Журнал «Ракетно-космическое приборостроение и информационные системы», т. 1, вып. 1, с. 34, 2014. 6. Свиридов К.Н., Волков С.А. Способ дистанционного зондирования Земли. Заявка на изобретение №2015129353 от 17.07.2014, заявитель - АО «Российские космические системы». 7. Свиридов К.Н. Дистанционное зондирование Земли с адаптивной компенсацией случайных наклонов волнового фронта. Журнал «Ракетно-космическое приборостроение и информационные системы», т. 2, вып. 3, с. 12, 2015. 8. Свиридов К.Н. Способ получения и обработки изображений искаженных турбулентной атмосферой. Заявка на изобретение RU 2016100934 от 14.01.2016, заявитель АО «Российские космические системы». 9. Свиридов К.Н. Адаптивная фильтрация средних изображений, искаженных турбулентной атмосферой. Журнал «Ракетно-космическое приборостроение и информационные системы», т. 2, вып. 4, с. 40, 2015. 10. Свиридов К.Н. Способ дистанционного зондирования Земли (ДЗЗ). Патент на изобретение RU 2531024 от 20.08.2014 по заявке RU 2013125540 от 03.06.2013, заявитель и патентообладатель АО «Российские космические системы». 11. Свиридов К.Н. О новом подходе к получению и обработке изображений ДЗЗ, искаженных турбулентной атмосферой. Журнал «Ракетно-космическое приборостроение и информационные системы», т. 1, вып. 4, с. 28, 2014. 12. Korff D. Analysis of a method for obtaining near-diffraction-limited information in the presence of atmospheric turbulence, JOSA, v. 63, p. 971, 1973. 13. Бакут П.А., Свиридов K.H., Устинов H.Д. О возможности восстановления неискаженного атмосферой изображения объекта по N его пятенным интерферограммам. Оптика и спектроскопия, т. 50, вып. 6, с. 1191, 1981. 14. Щеглов П.В. Проблемы оптической астрономии. М.: Наука, 1980. 15. Свиридов К.Н. и др. Статическая оценка спектральной полосы метода пятенной интерферометрии. Оптика и спектроскопия, т. 54, вып. 5, стр. 890, 1983.
- пространственный радиус корреляции атмосферных флуктуаций светового излучения на высоте Н космического аппарата ДЗЗ, а
- средняя длина волны солнечного излучения подсвета земной поверхности
. Эта технология, исследованная в работе [5] (Свиридов К.Н. О предельном разрешении аэрокосмических систем дистанционного зондирования Земли (ДЗЗ). Журнал «Ракетно-космическое приборостроение и информационные системы», т. 1, вып. 1, с. 34, 2014), позволяет в условиях атмосферного «видения» и при длинно-экспозиционной регистрации изображений ДЗЗ достигать предельного разрешения, равного 4,6 см. Недостаток этого аналога заключается в трудности его практической реализации, так как он требует создания телескопа апертурного синтеза концепции МЗТ (многозеркального телескопа) с диаметром апертуры: D=7м при Н=350 км; D=10м при Н=500 км и D=15 м при Н=750 км.
определяется соотношением
- величина пространственного радиуса корреляции атмосферных флуктуации светового излучения на границе турбулентного слоя L (L≈10 км). Отсюда видно, что при H=350 км
оказывается равной 3,5 м, при Н=500 км
, и при Н=750 км величина
оказывается равной 7,5 м. Полученные значения
, во-первых, объясняют требуемые величины диаметров для телескопов ДЗЗ апертурного синтеза: D=7, 10 и 15 м, и, во-вторых, оказываются существенно большими диаметра D=1,1 м существующих телескопов ДЗЗ [4]. Поэтому атмосферные искажения волнового фронта светового излучения на приемной апертуре телескопа ДЗЗ представляют собой случайные наклоны волнового фронта.
система с адаптивной компенсации случайных наклонов волнового фронта по сравнению с системой без компенсации обеспечивает максимальный выигрыш разрешения в 4 раза [7]. Недостаток этого аналога предлагаемого здесь способа, как и предыдущего аналога, заключается в том, что, хотя аппаратурные технологии обеспечивают потенциально хорошие результаты по разрешению, но они требуют существенной модернизации аппаратуры систем ДЗЗ.
, соизмеримых с элементом разрешения системы атмосфера-телескоп, затем
и
, где
и фазы
полученных MN пространственных спектров
и одновременно осуществляют их раздельную статистическую обработку, для чего
, затем
, далее
, являющийся для заданных условий наблюдения аналитически известным, и,
,
,
, к среднему квадрату модуля пространственного спектра фрагментов объекта, усредненному по М фрагментам j-го субизображения
и
для инверсной фильтрации среднего квадрата модуля пространственного спектра фрагментов изображения, усредненного по i в пределах j-того субизображения
,
,
по i, то есть в пределах j-того субизображения, и
, затем
, далее,
, а также, учитывая статистическую однородность объекта, при которой
,
, среднюю фазу пространственного спектра фрагментов изображения, усредненную по j
, и
, затем
и фазе
формируют мгновенную ОПФ системы атмосфера-телескоп для j-того субизображения в виде
, и,
,
,
.
и полосу принимаемого светового излучения Δλ, причем здесь при спектральной фильтрации Δλ≤ΔλА, а
, где σθ - среднеквадратичное отклонение атмосферных искажений фазы θА светового излучения. Выполнение условия Δλ≤ΔλА обеспечивает отсутствие частотного усреднения атмосферных искажений фазы волнового фронта светового излучения в изображении ДЗЗ, формируемом фокусирующей оптикой 4.
- истинное распределение интенсивности объекта,
- мгновенный импульсный отклик системы атмосфера-телескоп ДЗЗ (функция рассеяния точки).
является различной для разных точек
объекта
что не позволяет применить теорему свертки теории Фурье преобразований к выражению (1) и получить соответствующее его описание в пространственно-частотной области.

- модуль пространственно-частотного спектра искаженного j-того субизображения;
- модуль пространственного спектра истинного j-того субизображения объекта и модуль ОПФ (оптической передаточной функции) системы атмосфера-телескоп ДЗЗ для j-того участка изопланатичности, а
,
,
- фазы соответствующих спектров и ОПФ системы атмосфера-телескоп ДЗЗ.

и
- модуль и фаза пространственного спектра ij-того фрагмента истинного распределения интенсивности объекта, а звездочка * обозначает операцию свертки, аналогичную (2).

обозначает операцию усреднения.
представляет собой средний квадрат модуля ОПФ системы атмосфера-телескоп, которая в общем случае является аналитически известной для данных условий наблюдения [12] (Korff D. «Analysis of a method for obtaining near-diffraction-limited information in the presence of atmospheric turbulence», JOSA,v. 63, p. 971, 1973) и с учетом принципа «взаимности» распространения [1] определяется соотношением
- пространственно-частотный вектор в апертуре
телескопа ДЗЗ,
,
- радиусы-векторы положения (координат), соответственно, точек 1 и 2 плоскости апертуры
телескопа ДЗЗ,
- средняя длина волны солнечного излучения подсвета
, F - фокусное расстояние телескопа ДЗЗ,
- оптическая передаточная функция (ОПФ) телескопа ДЗЗ, определяемая для круглой апертуры телескопа диаметра D соотношением
- пространственный радиус корреляции атмосферных флуктуаций светового излучения, отраженного от земной поверхности, на высоте Н космического аппарата ДЗЗ, определяемый [5], как
- величина пространственного радиуса корреляции атмосферных флуктуаций светового излучения на границе турбулентного слоя L (L≈10 км).
, определяемый (9), для инверсной фильтрации
, определяемого (8), получаем средний квадрат модуля пространственного спектра фрагментов объекта 


в (7), в результате инверсной фильтрации получаем квадрат модуля мгновенной ОПФ системы атмосфера-телескоп для j-того субизображения



усредняют (16) по j, то есть усредняют фазы пространственных спектров фрагментов, относящихся к разным субизображениям
(Бакут П.А., Свиридов К.Н., Устинов Н.Д. О возможности восстановления неискаженного атмосферой изображения объекта по N его пятенным интерферограммам. Оптика и спектроскопия, т. 50, вып. 6, с. 1191, 1981), с учетом статистической однородности объекта ДЗЗ




. Согласно экспериментальных данных величина σθ может изменяться в широких пределах и имеет значения порядка (10÷20) рад., что для
(
мкм) дает величину ΔλА=(500÷250)А0, откуда Δλ≤250 А0.
, для достижения упомянутого выше поле зрения телескопа 1° при фокусном расстоянии телескопа F=10 м, размер рабочего поля приемника должен быть равен Dпз = 0,0175 рад. × 10 м = 17,5 см. Такое рабочее поле приемника изображения - 9 является практически достижимым, например, путем комбинирования нескольких диодных матриц меньшего размера. Далее оцифрованное в цифровой системе обработки видеосигналов 10 и зарегистрированное в цифровой памяти бортового компьютера 11 изображение ДЗЗ кодируется в 12 и с помощью 13 по радиолинии передается на Землю для последующей обработки.
системы атмосфера-телескоп ДЗЗ в фокальной плоскости
изображения 5 широкоугольного телескопа 1, как
и F определены выше,
размера
;
;
, как
определено в формуле (11), и, используя аналогичное операции 2) «скользящее окно» в виде П-образной функции размера
выделяют в каждом j-том субизображении (2) М фрагментов (4), соизмеримых с элементом разрешения системы атмосфера-телескоп ДЗЗ -
;
пространственно-частотный вектор в апертуре
телескопа ДЗЗ, j=1, 2, … N,
пространственных спектров фрагментов изображения (5) в соответствии с выражением (6);
по индексу i, то есть формируют величину
и получают средний квадрат модуля пространственного спектра фрагментов изображения в пределах j-того субизображения
в соответствии с выражением (7);
по индексу j, то есть формируют величину
и получают средний квадрат модуля пространственного спектра фрагментов изображения по N субизображениям
в соответствии с выражением (8);
, определяемый для данных условий наблюдения соотношением (9);
, определяемого выражением (8), сформированным средним квадратом модуля ОПФ системы атмосфера-телескоп (9) и получают средний квадрат модуля пространственного спектра фрагментов объекта, усредненного по N субизображениям,
в соответствии с выражением (12);
к среднему квадрату модуля пространственного спектра фрагментов объекта, усредненному по М фрагментам в пределах одного субизображения,
в соответствии с выражением (13);
, полученного в операции 7) в соответствии с выражением (7), средним квадратом модуля пространственного спектра фрагментов объекта, получаемым в операции 11) в соответствии с выражением (13), и получают при этом квадрат модуля мгновенной ОПФ системы атмосфера-телескоп ДЗЗ для j-того субизображения
в соответствии с (14);
и получают модуль мгновенной ОПФ системы атмосфера-телескоп для j-того субизображения в соответствии с выражением (15);
вида (16);
(16) сначала по i, то есть по фрагментам одного j-того субизображения и получают среднюю фазу
в соответствии с выражением (17);
(16) по j, то есть, усредняют фазы пространственный спектров фрагментов изображения, относящихся к разным субизображениям, и получают
в соответствии с выражением (18);
, а так же, статистическую однородность объекта ДЗЗ в соответствии с (19), вычитают (18) из (17) и получают фазу мгновенной ОПФ для j-того субизображения
в соответствии с выражением (20);
в виде выражения (21);
(3), полученного в операции 2), мгновенной ОПФ (21), сформированной в операции 18), и получают при этом дифракционно-ограниченный пространственный спектр j-того отфильтрованного изображения объекта
, определяемого выражением (22);
(22), полученного в операции 19), и восстанавливают при этом неискаженное атмосферой дифракционно-ограниченное телескопом ДЗЗ изображение j-того изопланатичного участка зондируемой земной поверхности
в соответствии с формулой (23);
.
.