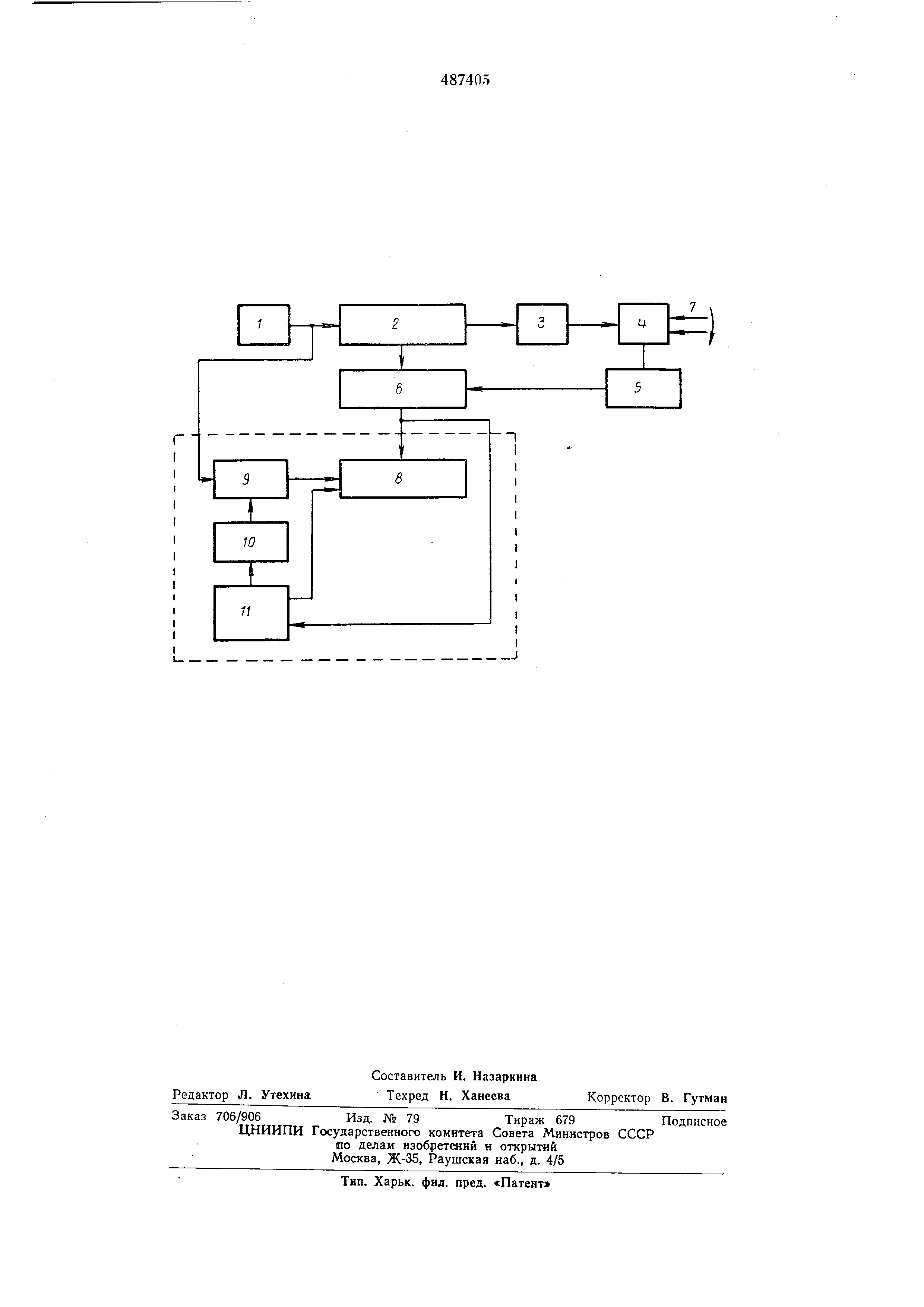
времени шкалу преобразователя. Источник 3 фор|М|Ирует€И|Нусоидальное:Многофазное напряжение
, синхронизированное ПО частоте - и фазе импульсами € делителя частоты. Синусоидальное
многофазное напряжение с источника 3 запитывает фазовращатель 4.
Синусоидальное напряжение с выхода фазовращателя 4, сдвинутое по фазе относительно
выходного налряжения фазовращателя на угол, пропорциональный развороту вала фазовращателя
, поступает на формирователь фазового импульса 5. Формирователь 5 формирует
нмнульсы .в момент перехода синусоидального напряжения через нуль от отрицательного
.к положительному значению. Имлульсы с фор.мирователя 5 поступают на схемы
совпадения 6, на вторые входы которых поступают им1пульсы с делителя частоты 2,
являющиеся временной шкалой преобразователя . Со схем совпадения код, соответствующий
угол -поворота оси фазовращателя 4, записывается в реверсивный счетчик (регистр кода).
Комленсация динамической ошибки осуществляется блоком компенсации динамической
ошибии следующи1М образо.м. Импульсы с генератора / с частотой / поступают на
счетчик 9. С выхода счетчика импульсы переполнения с частотой (где К - коэффициент
пересчета), записываются в реверсивный счетчик 8.
Коэффициент пересчета определяется следующим образом. С выхода схем совпадений
б значения кодов .поступают на схему выявления величины и знака .приращения угла 11.
Приращение угла определяется как разность текущего Ni и предыдущего Л,-- значения угла &N Ni-N;-i
Одновременно выявляется знак приращения угла. Если .i, -приращение положительно
, при приращение отрицательно . iC выхода схемы // знак приращения
.поступает на реверсивный счетчик 8, определяя сложение или вычитание импульсов со
счетчика 9. Величина приращения угла ДЛ со схемы поступает на блок коэффициентов
ilO, представляющий собой дешифратор. Коэффициент пересчета К, поступающий с
блока коэффициентов 10 на счетчик 9, равен Он гг
ДуУ + г с выхода счетчика 9 поступают равномер2
но распределенные по периоду Т -j импульсы , число которых за период преобразования
равно и суммируются или вычитаются в реверсивном счетчике. Таким образом, в
р1еверсив,но|М счетчп.ке 8 (регистра 1кода) в любой .момент объема кода динамическая ошибка
, обусловленная вращением выходшого вала , частично или полностью скомпенсироваd (u 2т - 2Тна , если --тт Предмет изобретения
.Преобразователь угол-код, содержащий фазовращатель, источник питания фазовращателя
, соединенный с выходом делителя частоты , .подключенного к выходу генератора
импульсов, формирователь фазового сдвига, вход которого соединен с выходом фазовращателя
, а выход - с одними входами схем совпадения, другие входы которых подключены
к делителю частоты, отличающийс я тем, что, с -целью повышения точности работы
, в него введены реверсивный счетчик, схема выявления величины и знака приращения
угла, блох (коэффициентов и счетчик с переменным :козффициенто.м пересчета; причем
выходы схем совпадения соединены со входами схемы выявления величины и знака приращения
угла и реверсивным счетчиком, импульсный вход которого соединен через счетчик
с переменным коэффициентом пересчета с выходом генератора им1пульсав, а знаковый
вход - со схемой выявления величины и знака приращения угла, соединенной через блок
коэффициентов со счетчиком с переменным коэффициентом пересчета.