Предложенное изобретение относится к области сельского хозяйства и предназначено для очистки основного отделяемого материала от лёгких примесей с помощью вертикального воздушного потока перпендикулярного движению основного очищаемого материала, который имеет направление: из устройства ввода по горизонтальной поверхности аспирационного канала к осадочной камере. Воздушный сепаратор включает установленные на раме и соединенные между собой аспирационный канал с загрузочным бункером и распределительным устройством ввода материала, вентилятор, осадочную камеру и пылеуловитель. Сепаратор снабжен гибкой вставкой, установленной между загрузочным бункером и аспирационным каналом и выполненной с возможностью осуществления изменения угла наклона аспирационного канала, а также расположенными в общем ящике электронными модулями, в которые входят драйвер распределительного устройства, выполненного автоматизированным и содержащего электромотор, драйвер линейного актуатора, управляющий изменением угла наклона аспирационного канала, регулятор скорости воздуха вентилятора, регулятор скорости воздуха пылеуловителя, датчик углового положения аспирационного канала, подключенный к блоку управления и индикации, с возможностью контроля угла наклона аспирационного канала и блок питания. Блок управления и индикации выполнен с возможностью воздействия через драйверы на электромотор автоматизированного распределительного устройства и линейный актуатор, а через регуляторы скорости воздуха - на вентилятор и пылеуловитель. Автоматизированное распределительное устройство ввода материала установлено между загрузочным бункером и гибкой вставкой. Технический результат - минимизация потерь основного отделяемого материала во фракцию с примесями, а также увеличение качества очистки от лёгких примесей вертикальным воздушным потоком. 1 ил.
Воздушный сепаратор, включающий установленные на раме и соединенные между собой аспирационный канал с загрузочным бункером и распределительным устройством ввода материала, вентилятор, осадочную камеру и пылеуловитель, отличающийся тем, что снабжен гибкой вставкой, установленной между загрузочным бункером и аспирационным каналом и выполненной с возможностью осуществления изменения угла наклона аспирационного канала, а также расположенными в общем ящике электронными модулями, в которые входят драйвер распределительного устройства, выполненного автоматизированным и содержащего электромотор, драйвер линейного актуатора, управляющий изменением угла наклона аспирационного канала, регулятор скорости воздуха вентилятора, регулятор скорости воздуха пылеуловителя, датчик углового положения аспирационного канала, подключенный к блоку управления и индикации, с возможностью контроля угла наклона аспирационного канала и блок питания, при этом блок управления и индикации выполнен с возможностью воздействия через драйверы на электромотор автоматизированного распределительного устройства и линейный актуатор, а через регуляторы скорости воздуха - на вентилятор и пылеуловитель, причем автоматизированное распределительное устройство ввода материала установлено между загрузочным бункером и гибкой вставкой.
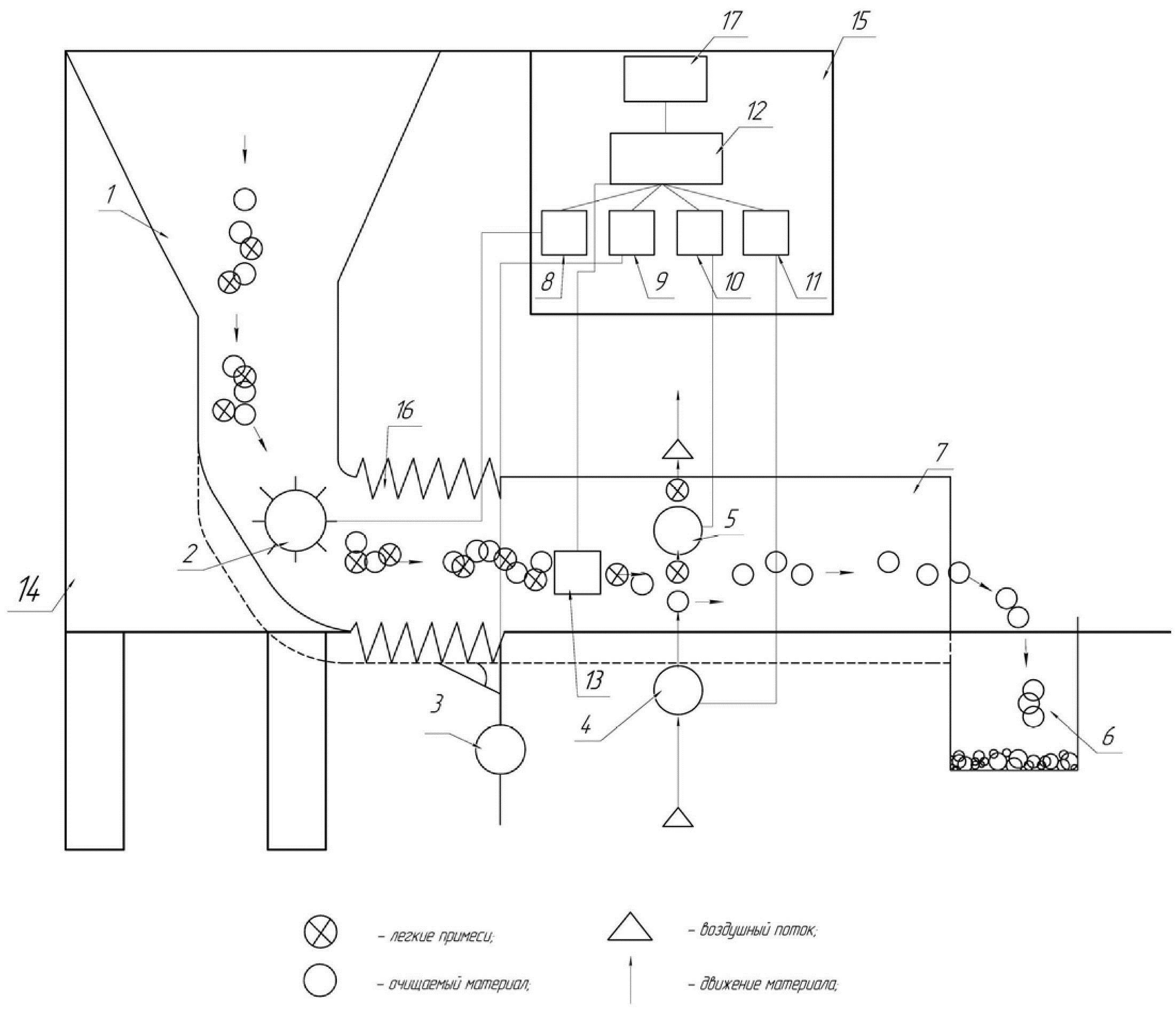
Изобретение относится к области сельского хозяйства и предназначено для очистки основного отделяемого материала от лёгких примесей с помощью вертикального воздушного потока перпендикулярного движению основного очищаемого материала, который имеет направление: из устройства ввода по горизонтальной поверхности аспирационного канала к осадочной камере. Известен (см. RU 2671382 С1, B07B 4/02, опубл. 30.10.2018) зерноаспиратор, обеспечивающий своей конструкцией повышение качества очистки зернового материала, удаление из циркулирующего воздуха трудноосаждаемых примесей (пыли) и повышение эффективности работы устройства с замкнутой системой циркуляции воздуха. Эффект достигается путём доработки формирователей струй следующим образом: формирователи струй выполнены с монотонным утолщением сечения, заканчивающиеся торцевой поверхностью и расположенные напротив полок жалюзийной сепарационной решетки с рассеивателями зерна (каждая из которых выполнена в виде в виде гребенки из прутков круглого сечения, расстояние между которыми больше размера очищаемых зерен) и перфорированием отверстий цилиндрической поверхности барабана-уловителя гексагональной формы. Недостатками данного устройства является отсутствие механической регулировки заслонки потока зерна, появление статического заряда и при заполненности жалюзийной сепарационной решетки налипание примесей. Вследствие чего происходит травмирование зерна. Известно (см. RU 2641534 С2, B07B 4/00, опубл. 18.01.2018) устройство для пневматического разделения и очистки зерновых материалов, относящееся к устройствам для двухступенчатого разделения зерновых материалов в системах пневмотранспорта, совмещенных с зерноочистительным оборудованием, повышение эффективности разделения и очистки зерновых материалов достигается путем разделения технологической схемы по следующему принципу: устройство для пневматического разделения и очистки зерновых материалов включает вентилятор, шлюзовый затвор, в корпусе которого расположены, соединенные друг с другом радиусными стенками входное и выходное окна и вращающийся лопастной барабан, по крайней мере один регулировочный клапан, отделитель, снабженный в верхней части патрубком ввода аэросмеси и выхлопным патрубком, подсоединенным к всасывающему патрубку вентилятора, и в нижней части - выгрузным окном, подсоединенным к входному окну шлюзового затвора, и соединенные между собой и отделителем обводной канал и пневмосепарирующий канал, нижняя и верхняя части которого разделены устройством ввода. Нижняя часть пневмосепарирующего канала расположена под выходным окном шлюзового затвора. Входное и выходное окна шлюзового затвора смещены в разные стороны таким образом, что связывающая их радиусная стенка перекрывает половину или часть барабана, расположенную под входным окном шлюзового затвора. Регулировочный клапан расположен в корпусе шлюзового затвора над его выходным окном выше оси барабана и образует с последним обводной канал. Лопастной барабан служит устройством ввода в пневмосепарирующий канал. Пневмосепарирующий канал через обводной канал подсоединен к выхлопному патрубку отделителя и/или всасывающему патрубку вентилятора в обход отделителя. Недостатками данного устройства является высокий процент повреждения очищаемого материала об стенки устройства и низкий процент очистки примесей за счет статического заряда об трущуюся поверхность. Наиболее близким техническим решением является (см. RU 2286854 C1, B07B 4/00, опубл. 10.11.2006) пневмосепарирующее устройство зерноочистительной машины, включающее вентилятор, пневмосепарирующий канал, осадочную камеру, пылеуловитель, регулятор скорости воздуха, механизмы загрузки исходной зерновой смеси и вывода ее фракций. Для повышения эффективности очистки отработанного воздуха в диапазоне расходов пылеуловитель выполнен ротационным поперечно-поточным, при этом его входной патрубок непосредственно соединен с выходным патрубком вентилятора, в котором установлен регулятор скорости воздуха, но при этом во входном патрубке пылеуловителя под острым углом к его продольной оси установлены расположенные выше относительно друг друга в направлении движения воздушного потока отражательные плоскости. Недостатком данного устройства является нецелесообразное отделение примесей в несколько этапов. Сначала происходит отделение зернового вороха от примесей, затем воздушный поток очищают от пыли. Также в выходном патрубке регулятор скорости находится на минимальном расстоянии от входного патрубка, соединяющего корпус с выходным каналом и снабженным отражательными плоскостями, что создает статический заряд между зернами, вследствие чего происходит налипание пыли и вороха на стенки канала. В аспирационный канал Технический результат - минимизация потерь основного отделяемого материала во фракцию с примесями, а также увеличение качества очистки от лёгких примесей вертикальным воздушным потоком за счет сокращения механического воздействия на основной отделяемый материал. Технический результат предполагаемого изобретения достигается за счет того, воздушный сепаратор включает вентилятор, аспирационный канал, осадочную камеру, пылеуловитель, регуляторы скорости воздуха, автоматизированное распределительное устройство ввода материала. Аспирационный канал расположен горизонтально, угол наклона которого контролируется датчиком углового положения, подключенного к блоку управления и индикации, выполненный с возможностью воздействия через драйверы на электромотор автоматизированного распределительного устройства и линейный актуатор, а через регуляторы скорости воздуха на вентилятор и пылеуловитель. Воздушный сепаратор снабжен электронными модулями (в которые входят драйвер 8 автоматизированного распределительного устройства, драйвер 9 линейного актуатора, регулятор скорости воздуха 10, регулятор скорости воздуха 11, блок управления и индикации 12, датчик углового положения 13), которые обеспечивают изменение параметров работы машины при очистке: скорость ввода материала, скорость перпендикулярного воздушного потока относительно очищаемого материала, угол наклона горизонтального аспирационного канала; автоматизированное распределительное устройство уменьшает кучность очищаемого материала и задаёт скорость ввода материала, контроль и изменение угла наклона горизонтального аспирационного канала позволяет задавать скорость движения очищаемого материала, а корректировка скорости перпендикулярного воздушного потока в процессе очистки позволяет увеличить производительность воздушного сепаратора. На Фиг. представлен общий вид воздушного сепаратора. Воздушный сепаратор включает в себя следующие элементы: - 1 - загрузочный бункер; - 2 - электромотор М автоматизированного распределительного устройства; - 3 - линейный актуатор; - 4 - вентилятор; - 5 - пылеуловитель; - 6 - осадочная камера; - 7 - горизонтальный аспирационный канал; - 8 - драйвер автоматизированного распределительного устройства; - 9 - драйвер линейного актуатора; - 10 - регулятор скорости воздуха пылеуловителя; - 11 - регулятор скорости воздуха вентилятора; - 12 - блок управления и индикации; - 13 - датчик углового положения; - 14 - рама; - 15 - общий ящик; - 16 - гибкая вставка; - 17 - блок питания. Подача материала в аспирационный канал из загрузочного бункера 1 осуществляется автоматизированным распределительным устройством (на Фиг. не обозначен), которое включает в себя электромотор 2, приводящий в действие устройство ввода материала через ремённую передачу, что обеспечивает подачу материала порционно. Для обеспечения скорости движения материала происходит регулировка угла наклона горизонтального аспирационного канала 7 с помощью линейного актуатора 3 и гибкой вставки 16. Контроль угла наклона осуществляется с помощью датчика угла наклона 13, который позволяет менять угол горизонтального аспирационного канала 7, а отделение лёгких примесей от основного очищаемого материала осуществляется перпендикулярной подачей воздушного потока к движению очищаемого материала. Нагнетание воздушного потока осуществляется вентилятором 4 и пылеуловителем 5, который улавливает воздушный поток с лёгкими примесями, а их силовое управление - регуляторами скорости 11 и 10 соответственно. Оставшийся очищаемый материал попадает в осадочную камеру 6 из горизонтального аспирационного канала 7. Силовое управление автоматизированным распределительным устройством и линейным актуатором 3 осуществляется драйверами автоматизированного распределительного устройства 8 и линейного актуатора 9, управляющие сигналы для драйверов 8,9 задаются блоком управления и индикации 12. Вся установка (загрузочный бункер, горизонтальный аспирационный канал, линейный актуатор, осадочная камера) может быть зафиксирована на раме 14 и жестко скреплена с общим ящиком 15, где располагаются модули: драйвер автоматизированного распределительного Каждый представленный модуль на чертеже связан жёстко между собой. Исключение одного модуля из установки приводит к неработоспособности предлагаемого решения. Движение очищаемого материала происходит по горизонтальной поверхности аспирационного канала 7 и имеет минимальное повреждение зерна это достигается тем, что имеется возможность изменение угла наклона канала, что уменьшит скорость движения и трение материала о стенки горизонтального аспирационного канала 7, кроме этого, автоматизированное распределительное устройство задаёт начальное ускорение материалу, что минимизирует взаимодействие с поверхность горизонтального аспирационного канала 7 и соответственно уменьшает трение, и уменьшает кучность, что увеличивает качество очистки от лёгких примесей вертикальным воздушным потоком. Минимизация потерь основного отделяемого материала во фракцию с примесями достигается, это связано с тем, что разделение лёгких примесей от основного очищаемого материала происходит на наклонной поверхности (горизонтальном канале) перпендикулярным воздушным потоком к верху аспирационного канала 7. Регулировка скорости воздушного потока позволяет отделять только лёгкие примеси, а очищаемый материал под своим весом движется по горизонтальному аспирационного каналу 7 в осадочную камеру.
устройства - 2, драйвер линейного актуатора - 9, регулятор скорости воздуха пылеуловителя - 10 , регулятор скорости воздуха вентилятора - 4, блок управления и индикации 12, блок питания 17.