Изобретение относится к технике связи и может использоваться в системах ионосферной радиосвязи. Технический результат состоит в повышении помехоустойчивости приема радиосигналов. Для этого заблаговременно вносятся все необходимые данные для работы, затем производят включение связного приемника, периодически измеряют качество канала связи и сравнивают его с допустимым уровнем, осуществляют обмен данными о новых параметрах адаптации и переход канала связи на новые параметры адаптации, оценивают пространственный спектр помех на каждой из резервных частот, рассчитывают усредненные параметры канала связи на текущий момент времени, измеряют мощность принимаемого сигнала на частоте ведения связи, рассчитывают фактический коэффициент ослабления сигнала слоем D-ионосферы на основании прогноза мощности, рассчитывают коэффициенты поглощения для всех резервных частот связи, уточняют значения ожидаемой мощности принимаемого сигнала, загружают в имитатор канала связи данные прогноза на резервных частотах, уточняют значения мощности принимаемого сигнала, характеристики пространственного спектра помех, во всех допустимых режимах работы модема передачи данных пропускают через имитатор сигнал используемого модема передачи данных, передающего текстовую последовательность данных, производят подсчет ошибок в тестовой последовательности на ее длине, на основе чего ранжируют список резервных частот и производят запись данных в виде ранжированного списка резервных частот на носитель в машиночитаемом виде. Для каждой из рабочих и резервных частот определяются параметры трассы, измеряют фазовые пути и определяют характеристики ионосферы и с учетом возможных значений ширины спектра передаваемых сигналов формируются служебные сообщения, содержащие информацию о назначении рабочей частоты радиолинии. 2 ил.
Способ адаптации декаметровой радиосвязи по ширине спектра передаваемых сигналов за счет мониторинга текущего состояния ионосферы, включающий подключение к антеннам связного приемника многоканального обзорного приемника и последовательную настройку его на резервные частоты связи, оценку пространственного спектра помех на каждой из резервных частот, расчёт усредненных параметров канала связи на текущий момент времени устройством прогнозирования характеристик канала связи для каждой из резервных частот, измерение мощности принимаемого сигнала на частоте ведения связи по сигналу, принимаемому связным приемником, расчет фактического коэффициента ослабления сигнала слоем D-ионосферы на основании прогноза мощности и измеренной мощности принимаемого сигнала на частоте ведения связи, расчет коэффициентов поглощения для всех резервных частот связи, уточнение значений ожидаемой мощности принимаемого сигнала по известным величинам поглощения для каждой из резервных частот, загрузку в имитатор канала связи данных прогноза на резервных частотах, уточненных значений мощности принимаемого сигнала, характеристик пространственного спектра помех, во всех допустимых режимах работы модема передачи данных пропуск через имитатор сигнала используемого модема передачи данных, передающего текстовую последовательность данных, подсчет ошибок в тестовой последовательности на ее длине, достаточной для обеспечения требуемой статистической точности оценки, ранжирование списка резервных частот путем сравнения их величин BER для выбора резервной частоты с минимальным значением BER, отличающийся тем, что ранжированный список резервных частот записывают на носитель в машиночитаемом виде и заблаговременно для проведения расчетов вводят исходные данные, после ввода исходных данных для каждой из рабочих и резервных частот определяют параметры трассы, для каждой из рабочих и резервных частот определяют значения дифракционного параметра, принимают радионавигационные сигналы ГЛОНАСС/GPS с помощью двухчастотной аппаратуры приема ГЛОНАСС/GPS, измеряют фазовые пути на частотах приема сигналов ГЛОНАСС/GPS, вычисляют значения полного электронного содержания в отдельные моменты времени, определяют значения регулярной составляющей полного электронного содержания и среднеквадратического отклонения полного электронного содержания, определяют значение интенсивности неоднородностей ионосферы и значения среднеквадратического отклонения флуктуаций фазового фронта волны для каждой из рабочих и резервных частот; для каждой из рабочих и резервных частот определяют интервалы частотной корреляции, для каждой из рабочих и резервных частот проверяют выполнение условия отсутствия частотно-селективных замираний с учетом возможных значений ширины спектра передаваемых сигналов и отсеивают все значения ширины спектра передаваемых сигналов на каждой из рабочих частот, для которых условие отсутствия частотно-селективных замираний не выполняется, формируют списки разрешенных и запрещенных значений ширины спектра для каждой из рабочих и резервных частот и записывают их на носитель в машиночитаемом виде, выбирают наилучшие по критерию BER частоты для назначения их рабочими и для выбранных частот назначают режимы работы исходя из ширины спектра сигналов с учетом списков запрещенных значений ширины спектра, разрешенных значений ширины спектра и ранжированного списка резервных частот, формируют служебные сообщения, содержащие информацию о назначении рабочей частоты радиолинии, режиме работы и времени смены и выводят данные для организации связи в виде рассылки служебных сообщений для установления требуемых рабочих частот, режимов работы и времени смены.
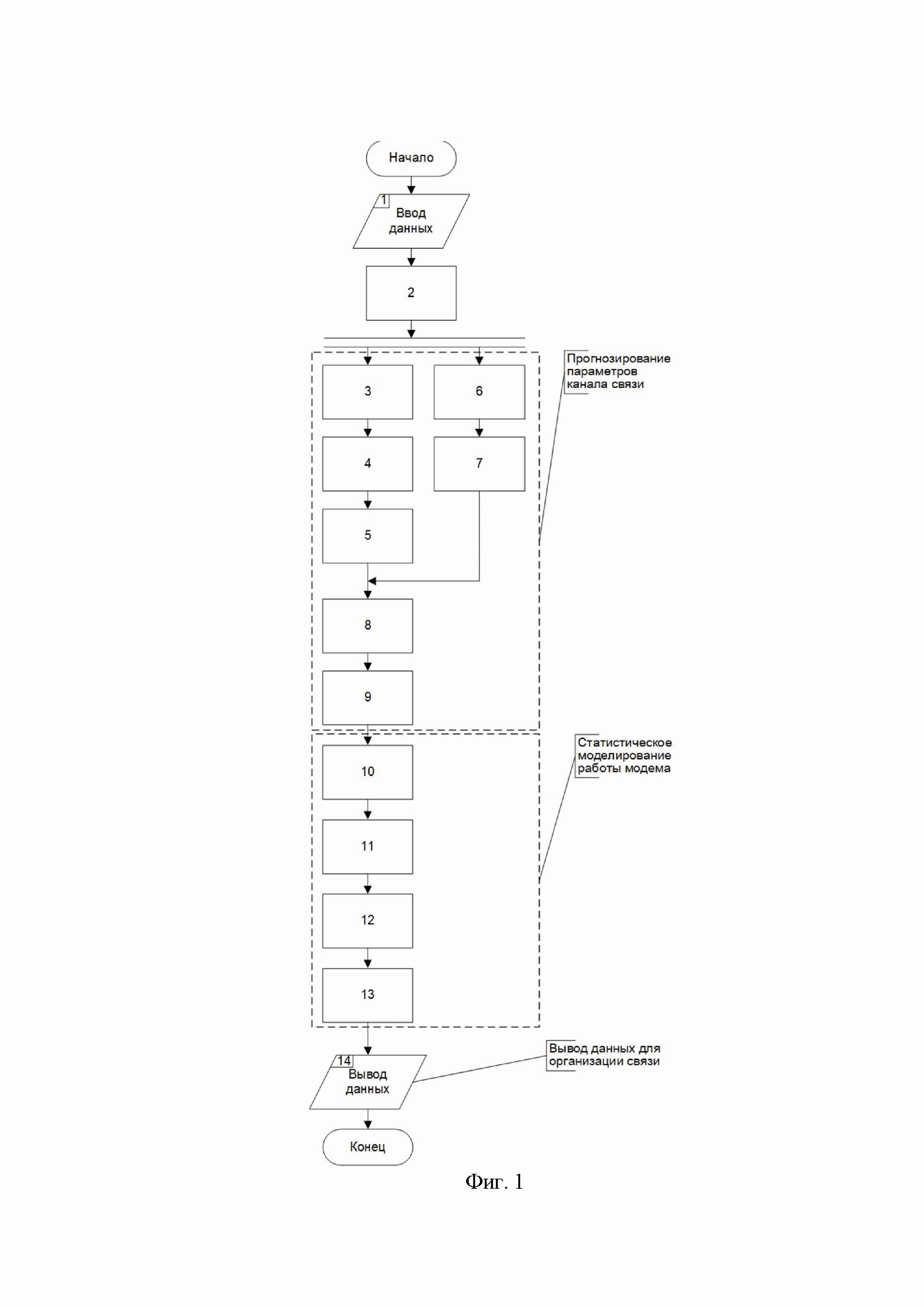
Область техники, к которой относится изобретение Изобретение относится к области ионосферной радиосвязи, использующей радиоволны декаметрового (ДКМ) диапазона (далее – ионосферная ДКМ радиосвязь), задачей является повышение эффективности работы системы частотной и многопараметрической адаптации ДКМ радиолинии, использующей современные технологии формирования и обработки сигналов в высокоскоростном модеме передачи данных. Изобретение может использоваться как в составе аппаратуры ионосферно-волновой и диспетчерской службы (ИВЧДС) на приемных радиоцентрах, так и непосредственно в аппаратуре комплекса ведения радиосвязи, в том числе, и в самом модеме передачи данных. Уровень техники Ионосферная ДКМ радиосвязь использует, как правило, верхние ионизированные слои атмосферы (F1, F2), которые не обладают стационарными характеристиками и под действием излучения Солнца изменяют свое состояние. Особенно сильно изменение характеристик ионосферных слоев проявляется в высоких широтах (авроральные зоны), экваториальных и в областях ионосферы, возмущенных искусственным образом. Для обеспечения устойчивой радиосвязи необходимо знать предельно высокую частоту, называемую максимально применимой частотой (МПЧ), при которой обеспечивается отражение волны от ионосферы и работа радиолинии [1]. Слой F2, от которого в основном происходит отражение радиоволн, наиболее часто подвержен ионосферным возмущениям, вследствие чего при сеансе радиосвязи могут изменяться значения МПЧ ( Известно, что при спокойном состоянии ионосферы связь в течение 90% времени можно обеспечить на рабочих частотах С понижением частоты при неизменной мощности излучения мощность сигнала на входе приемника уменьшается из-за увеличения поглощения (в освещенное время суток), возрастает уровень атмосферных помех и увеличивается число дискретных лучей (мод) в точке приема. Следовательно, для повышения устойчивости ионосферной ДКМ радиосвязи необходимо с высокой точностью осуществлять зондирование ионосферы и оперативное прогнозирование МПЧ (в идеале - в реальном масштабе времени) и выбирать значение ОРЧ ближе к МПЧ ( Это обуславливает появление интерференционных замираний сигналов в точке приема, что приводит к снижению надежности связи [2]. Наиболее глубокие замирания сигналов и снижение надежности ДКМ связи наблюдаются в условиях диффузности ионосферы, которая характеризуется увеличением интенсивности ее ММН на 1-2 порядка [5]. В этих условиях наибольшая надежность ДКМ связи может достигаться при существенном понижении ОРЧ относительно МПЧ ( В стационарных комплексах ДКМ радиосвязи задача частотной адаптации решается путем использования в составе комплекса радиосвязи дополнительного приемника идентичного штатному связному или более простого обзорного (панорамного) приемника. Дополнительный приемник используется для измерения уровня шумов на резервных (запасных) частотах для связи. Приемник автоматически перестраивается на каждую из резервных частот для анализа уровня помех и шума на ней (если он аналогичен штатному), либо одновременно измеряет уровни шумов на всех резервных частотах, фильтруя цифровыми методами сигнал, получающийся в результате оцифровки всего частотного диапазона (так работают обзорные панорамные приемники). Как правило, анализ уровня шумов ведется в достаточно узкой области частот, доступных для прохождения радиоволн в данное время суток по условиям прогнозирования их прохождения. По умолчанию предполагается, что условия прохождения радиоволн во всем частотном диапазоне расположения резервных частот примерно одинаковые, а частотная адаптация, таким образом, производится только по уровню шумов на резервных частотах. Результатом работы алгоритма частотной адаптации является постоянно обновляемый ранжированный список резервный частот для радиосвязи, так что при принятии решения на смену рабочей частоты, совершаемого по тому или иному критерию смены частоты (текущая частота стала хуже наилучшей из списка, качество текущей частоты стало ниже порогового и т.д.) из ранжированного списка всегда выбирается первая (наилучшая) частота. ОРЧ, традиционно определяемая как 0,85-0,95 от МРЧ ( Особо стоит отметить случай, когда для передачи информации в радиолиниях могут применяться относительно широкополосные (с шириной спектра Известно, что проблема повышения помехоустойчивости ионосферной ДКМ радиосвязи может быть решена различными методами с использованием собственного или дополнительного ресурса по активному зондированию ионосферы для учета динамики ее состояния. Известны комплексы и системы управления коротковолновой радиосвязью, реализующие различные способы адаптации: 1. Патент RU № 2405265, опубл. 27.11.2010. Способ адаптации каналов радиосвязи с использованием искусственного интеллекта и устройство для его осуществления [6]. 2. Патент RU № 2685286, опубл. 17.04.2019 Способ реализации частотной и многопараметрической адаптации в многоантенной ДКМВ системе связи [7]. 3. Патент RU № 2565768, опубл. 20.10.2015. Способ повышения помехоустойчивости передачи данных по коротковолновому радиоканалу в ведомственной системе связи [8]. 4. Патент RU № 2663200, опубл. 02.08.2018. Способ ведения двухсторонней высокоскоростной радиосвязи с эффективным использованием радиочастотного спектра в ведомственной системе связи [9]. 5. Патент RU № 2604817, опубл. 10.12.2016. Автоматизированный радиопередающий узел [10]. Наиболее близкими к предлагаемому способу являются способы, реализованные в патентах № 2405265, который взят за аналог и № 2685286, который взят за прототип. Способ адаптации канала радиосвязи с использованием искусственного интеллекта [6], описанный в аналоге, заключается в периодическом измерении качества канала радиосвязи и сравнении его с допустимым уровнем, обмене с корреспондентом данными о новых параметрах адаптации и переходе в заданное время на новые параметры адаптации, причем для адаптации канала радиосвязи канала используется система искусственного интеллекта, предназначенная для накопления опыта успешной работы канала радиосвязи и использования его для последующей адаптации. Недостатком аналога является отсутствие учета динамики изменения состояния среды распространения радиоволн, так как оценка качества канала связи происходит после передачи сигналов по самой радиолинии. Способ реализации частотной и многопараметрической адаптации в многоантенной ДКМВ системе связи [7], описанный в прототипе, включает этапы: периодическое измерение качества канала связи и сравнение его с допустимым уровнем; обмен данными о новых параметрах адаптации и переход канала связи на новые параметры адаптации; подключение к антеннам связного приемника многоканального обзорного приемника; последовательная настройка его на резервные частоты связи; оценка пространственного спектра помех; расчёт усреднённых параметров канала связи; измерение мощности принимаемого сигнала; расчет фактического коэффициента ослабления сигнала слоем D-ионосферы; расчет коэффициента поглощения; уточнение значения ожидаемой мощности принимаемого сигнала; загрузка прогноза в имитатор канала связи данных; пропускание через имитатор сигнала используемого модема передачи данных, передающего текстовую последовательность данных; подсчет ошибок в тестовой последовательности на ее длине, достаточной для обеспечения требуемой статистической точности оценки; ранжирование списка резервных частот путем сравнения их величин BER (bit error rate, частота ошибочных битов). Алгоритм работы способа-прототипа можно представить в виде Фиг. 1, где на шаге 1 вводятся все необходимые данные для его работы, включая данные прогноза мощности сигналов, на шаге 2 осуществляется включение связного приемника, многоканального обзорного приемника. На шаге 3 происходит подключение к антеннам связного приемника многоканального обзорного приемника и последовательная настройка его на резервные частоты связи, на шаге 4 производится оценка пространственного спектра помех на каждой из резервных частот. На шаге 5 производится расчёт усредненных параметров канала связи на текущий момент времени устройством прогнозирования характеристик канала связи для каждой из резервных частот. На шаге 6 производится измерение мощности принимаемого сигнала на частоте ведения связи по сигналу, принимаемому связным приемником, на шаге 7 производится расчет фактического коэффициента ослабления сигнала слоем D-ионосферы на основании прогноза мощности и измеренной мощности принимаемого сигнала на частоте ведения связи (необходимые для шага 8). Шаги 6 и 7 производятся параллельно шагам 3-5 и независимо от них. На шаге 8 производится расчет коэффициентов поглощения для всех резервных частот связи, на шаге 9 осуществляется уточнение значений ожидаемой мощности принимаемого сигнала по известным величинам поглощения для каждой из резервных частот. На шаге 10 производится загрузка в имитатор канала связи данных прогноза на резервных частотах, уточненных значений мощности принимаемого сигнала и характеристик пространственного спектра помех. На шаге 11 во всех допустимых режимах работы модема передачи данных производится пропуск через имитатор сигнала используемого модема передачи данных передающего текстовую последовательность данных. На шаге 12 осуществляется подсчет ошибок в тестовой последовательности на ее длине, достаточной для обеспечения требуемой статистической точности оценки. На шаге 13 производится ранжирование списка резервных частот путем сравнения их величин BER для выбора резервной частоты с минимальным значением BER и на шаге 14 производится вывод данных для организации связи в виде ранжированного списка резервных частот. Недостатком прототипа также является отсутствие учета влияния замираний, возникающих за счет диффузного рассеяния на мелкомасштабных неоднородностях ионосферы, и, как следствие – отсутствие учета влияния ЧСЗ на прием сигналов с шириной спектра более 5…10 кГц. Технический результат заключается в повышении помехоустойчивости приема радиосигналов. Технический результат достигается посредством адаптации по ширине спектра передаваемых радиосигналов за счет мониторинга текущего состояния ионосферы. Суть изобретения состоит в разработке способа, в котором, на основании оценки состояния среды распространения (ионосферы) по результатам зондирования производится расчет параметров замираний в ДКМ радиолинии для любого значения рабочей частоты из имеющегося ранжированного списка и производится расчет допустимой ширины спектра сигналов на основе определения интервала частотной корреляции замираний с целью устранения влияния ЧСЗ. Цель предлагаемого Исходя из того, что ионосфера является средой с нестационарными во времени параметрами, при этом в определенных условиях (возмущения ионосферы естественного и искусственного происхождения, работа радиолиний в полярных и экваториальных областях) время стационарности составляет единицы – десятки минут. Для оперативной оценки состояния ионосферы применяют активные и пассивные способы, такие как вертикальное, наклонное и возвратно-наклонное зондирование (активные, т.к. оценка производится путем обработки специально излучаемых зондирующих импульсов, либо пачек импульсов) и трансионосферное зондирование на основе приема и обработки радионавигационных сигналов ГЛОНАСС/GPS (пассивный, т.к. специальные зондирующие импульсы при этом не излучаются). Для обеспечения скрытности канала радиосвязи и условий электромагнитной совместимости средств радиосвязи объекта для зондирования ионосферы в предлагаемом изобретении выбран пассивный способ с использованием радионавигационных сигналов ГЛОНАСС/GPS. Частотно-селективные замирания проявляются в случаях, когда ширина спектра передаваемых в радиолинии сигналов Причиной, приводящей к сужению интервала частотной корреляции замираний, является увеличение флуктуаций фазового фронта приходящей в место приема волны. При этом, значение интервала частотной корреляции в ДКМ радиолиниях с диффузной многолучевостью может быть определено на основе выражения где Обычно считают, что пространственная спектральная плотность ионосферных неоднородностей описывается гауссовским законом с характерным (средним) масштабом где При расчетах принимают статистический размер ионосферных неоднородностей Значение СКО ФФФ волны на выходе слоя F ионосферы при этом описывается выражением: где – коэффициент сферичности и эквивалентного однородного пути распространения волны с рабочей частотой – коэффициент понижения Эквивалентный Здесь – реальный ( Путь где Значение интенсивности неоднородностей ионосферы где Значение ПЭС при двухчастотном режиме работы спутниковой радионавигационной системы (СРНС) ГЛОНАСС определяется по результатам измерений фазовых путей Здесь индекс «1» означает прием сигнала на частоте В условиях диффузного рассеяния в ионосфере ПЭС вдоль линии распространения радиоволны будет определяться средним значением ПЭС где среднее значение ПЭС Тогда СКО флуктуаций ПЭС ионосферы определяется как В двухчастотных радионавигационных приемниках СРНС ГЛОНАСС/GPS имеется возможность проведения измерения ПЭС с периодичностью в 0,02 с. При получении выборки значений ПЭС происходит определение регулярной составляющей ПЭС Суть предлагаемого способа адаптации декаметровой радиосвязи по ширине спектра передаваемых сигналов заключается в следующем. На первом этапе, заблаговременно, для проведения расчетов вносятся все необходимые данные для работы, включая данные прогноза мощности сигналов (как и в прототипе) и дополнительные исходные данные - значения эквивалентной толщины ионосферы На втором этапе производят включение связного приемника, многоканального обзорного приемника, двухчастотного приемника сигналов ГЛОНАСС/GPS и все операции, производимые прототипом, а именно – периодическое измерение качества канала связи и сравнение его с допустимым уровнем, обмен данными о новых параметрах адаптации и переход канала связи на новые параметры адаптации, для чего подключают к антеннам многоканальный обзорный приемник и последовательно настраивают его на резервные частоты связи На третьем этапе для каждой из рабочих и резервных частот определяются параметры трассы ( На основе полученных данных для каждой из рабочих и резервных частот производится оценка дифракционного параметра На четвертом этапе производят выбор наилучших по критерию BER частот для назначения их рабочими и для выбранных частот производят назначение режимов работы исходя из ширины спектра сигналов с учетом выполнения условия отсутствия ЧСЗ и ранжированного списка частот, полученного по итогам второго этапа. После этого формируются служебные сообщения, содержащие информацию о назначении рабочей частоты радиолинии, режиме работы и времени смены, и производят вывод данных для организации связи в виде рассылки служебных сообщений для установления требуемых рабочих частот, режимов работы и времени смены. Алгоритм предлагаемого способа можно представить в виде Фиг. 2, где на шаге 1 вводятся все необходимые данные для его работы, включая данные прогноза мощности сигналов (как и в прототипе) и дополнительные исходные данные – значения эквивалентной толщины ионосферы На шаге 15 для каждой из рабочих и резервных частот производится определение параметров трассы, на шаге 16 для каждой из рабочих и резервных частот производится определение значений дифракционного параметра. На шаге 17 осуществляется прием радионавигационных сигналов ГЛОНАСС/GPS с помощью двухчастотной аппаратуры приема ГЛОНАСС/GPS, на шаге 18 производится измерение фазовых путей на частотах приема сигналов ГЛОНАСС/GPS. На шаге 19 производится вычисление значений полного электронного содержания в отдельные моменты времени, а на шаге 20 производится определение значений регулярной составляющей полного электронного содержания и среднеквадратического отклонения полного электронного содержания. На шаге 21 определяется значение интенсивности неоднородностей ионосферы и значения среднеквадратического отклонения флуктуаций фазового фронта волны для каждой из рабочих и резервных частот. С учетом полученных на шагах 16 и 21 значений, а также с учетом исходных данных на шаге 22 для каждой из рабочих и резервных частот производится оценка интервалов частотной корреляции. На шаге 23 для каждой из рабочих и резервных частот производится проверка выполнения условия отсутствия частотно-селективных замираний с учетом возможных значений ширины спектра передаваемых сигналов и отсеивание на шаге 24 всех значений ширины спектра передаваемых сигналов на каждой из рабочих частот, для которых условие отсутствия частотно-селективных замираний не выполняется, после чего осуществляют формирование списков разрешенных (на шаге 25) и запрещенных (на шаге 26) значений ширины спектра для каждой из рабочих и резервных частот и их запись на носитель в машиночитаемом виде. На шаге 27 производится выбор наилучших по критерию BER частот для назначения их рабочими и для выбранных частот производится назначение режимов работы исходя из ширины спектра сигналов с учетом списков запрещенных значений ширины спектра, разрешенных значений ширины спектра и ранжированного списка резервных частот (сформированного на шаге 14). После чего, на шаге 28 формируются служебные сообщения, содержащие информацию о назначении рабочей частоты радиолинии, режиме работы и времени смены и на шаге 29 производится вывод данных для организации связи в виде рассылки служебных сообщений для установления требуемых рабочих частот, режимов работы и времени смены. В алгоритме первый этап реализуется на шаге 1. Второй этап реализуется на шагах 2-14. Третий этап заключает в себя шаги 15-26, а четвертый – шаги 27-29. Список использованных источников 1. Головин О. В., Простов С. П. Системы и устройства коротковолновой радиосвязи. М.: Горячая линия-Телеком, 2006. – 598 с. 2. Серков В. П., Слюсарев П. В. Теория электромагнитного поля и распространение радиоволн. Часть 2. Распространение радиоволн. – Л.: ВАС, 1973. – 255 с. 3. Bakhmetieva N. V., Grigoryev G. I., Tolmacheva A. V., Zhemyakov I. N. Investigations of Atmospheric Waves in the Earth Lower Ionosphere by Means of the Method of the Creation of the Artificial Periodic Irregularities of the Ionospheric Plasma // Atmosphere. 2019. Vol. 10. № 450. doi:10.3390/atmos10080450. 4. Zakharenkova I., Astafyeva E. Topside ionospheric irregularitiesas seen from multisatellite observations // Journal of Geophysical Research: Space Physics. 2015. Vol. 120. P. 807-824. doi: 10.1002/2014JA020330. 5. Пашинцев В. П., Скорик А. Д., Коваль C. А., Киселев Д. П., Сенокосов М. А. Зависимость надежности связи в декаметровой радиолинии от выбора рабочей частоты с учетом сигнально-помеховой обстановки и диффузности ионосферы // Системы управления, связи и безопасности. 2019. № 4. С. 300-322. DOI: 10.24411/2410-9916-2019-10412. 6. Патент RU № 2405265 Способ адаптации каналов радиосвязи с использованием искусственного интеллекта и устройство для его осуществления. 7. Патент RU № 2685286 Способ реализации частотной и многопараметрической адаптации в многоантенной ДКМВ системе связи. 8. Патент RU № 2565768 С1., кл. Н04В 7/02, 01/2006. Способ повышения помехоустойчивости передачи данных по коротковолновому радиоканалу в ведомственной системе связи. 9. Патент RU № 2663200 С1., кл. Н04В 7/00, 01/2006. Способ ведения двухсторонней высокоскоростной радиосвязи с эффективным использованием радиочастотного спектра в ведомственной системе связи. 10. Патент RU № 2604817 С1., кл. Н04В 7/00, 01/2006. Автоматизированный радиопередающий узел.































































и
по формуле




, (12) 


















































