патент
№ RU 2745455
МПК A61L2/20

Многофункциональный озоновый стерилизатор

Авторы:
Волгин Александр Викторович
Номер заявки
2020139593
Дата подачи заявки
02.12.2020
Опубликовано
25.03.2021
Страна
RU
Как управлять
интеллектуальной собственностью
Чертежи 
4
Реферат

Изобретение относится к медицине, а именно к многофункциональным озоновым стерилизаторам. Стерилизатор содержит источники питания (1), блок коммутации и управления (2), ультразвуковой генератор с излучателем (3), датчики уровня жидкости, генератор озона (5), воздушный компрессор (6), нагреватель воздуха с датчиком температуры, датчики окислительно-восстановительного потенциала, датчики концентрации озона, линейный актуатор с датчиком положения (10), датчики инфракрасные, стерилизационную камеру, деструктор озона, модуль вывода данных (12), осмотический фильтр (15), емкость для реагента, ручной вентиль подачи воды (13), электромагнитные жидкостные клапаны входа и выхода осмотического фильтра и емкости для реагента, байпасные электромагнитные жидкостные клапаны осмотического фильтра (16) и емкости для реагента (20), ручной вентиль слива воды (25), электромагнитный жидкостный клапан слива стерилизационной камеры и электромагнитный жидкостный клапан слива концентрата осмотического фильтра. Блок коммутации и управления выполнен в виде микроконтроллера с программой управления с подключенным к нему сенсорным дисплеем. К микроконтроллеру подключены входы данных модуля вывода данных, а к каждому каналу выхода модуля вывода данных подключены электромагнитные жидкостные клапаны. Достигается повышение качества стерилизации. 4 ил.

Формула изобретения

Многофункциональный озоновый стерилизатор, содержащий источники питания, блок коммутации и управления, ультразвуковой генератор с излучателем, датчики уровня жидкости, генератор озона, воздушный компрессор, нагреватель воздуха с датчиком температуры, датчики окислительно-восстановительного потенциала, датчики концентрации озона, линейный актуатор с датчиком положения, датчики инфракрасные, стерилизационную камеру, деструктор озона, при этом блок коммутации и управления выполнен в виде микроконтроллера с программой управления с подключенным к нему сенсорным дисплеем, отличающийся тем, что дополнительно снабжен модулем вывода данных, осмотическим фильтром, емкостью для реагента, ручным вентилем подачи воды, электромагнитными жидкостными клапанами входа и выхода осмотического фильтра и емкости для реагента, байпасными электромагнитными жидкостными клапанами осмотического фильтра и емкости для реагента, ручным вентилем слива воды, электромагнитным жидкостным клапаном слива стерилизационной камеры, электромагнитным жидкостным клапаном слива концентрата осмотического фильтра, при этом к микроконтроллеру блока коммутации и управления подключены входы данных модуля вывода данных, а к каждому каналу выхода модуля вывода данных подключены электромагнитные жидкостные клапаны; также последовательно соединены ручной вентиль подачи воды, электромагнитный жидкостный клапан входа осмотического фильтра, осмотический фильтр, электромагнитный жидкостный клапан выхода осмотического фильтра, электромагнитный жидкостный клапан входа емкости для реагента, емкость для реагента, электромагнитный жидкостный клапан выхода емкости для реагента, вход для залива жидкости в стерилизационную камеру, и дополнительно вход электромагнитного жидкостного клапана входа осмотического фильтра и выход электромагнитного жидкостного клапана выхода осмотического фильтра соединены через байпасный клапан осмотического фильтра, вход электромагнитного жидкостного клапана входа емкости для реагента и выход электромагнитного жидкостного клапана выхода емкости для реагента соединены через байпасный клапан емкости для реагента, также последовательно соединены ручной вентиль слива воды, электромагнитный жидкостный клапан слива стерилизационной камеры, выход для слива жидкости из стерилизационной камеры, и дополнительно, между ручным вентилем слива воды и электромагнитным клапаном слива стерилизационной камеры, последовательно подключены электромагнитный жидкостный клапан слива концентрата осмотического фильтра и выход слива концентрата осмотического фильтра.

Описание

[1]

Изобретение относится к медицинской технике, а именно к медицинским аппаратам, применяемым для отмывки в жидкой среде (предстерилизационной очистки) с последующей стерилизацией озоном в воздушной среде многоразового хирургического инструмента и имплантатов, изделий из резины, металлической, пластиковой и стеклянной посуды, из химически устойчивых соединений, в том числе и сложной формы имеющих полузакрытые полости, протяженные каналы.

[2]

Существует различные установки, обеспечивающие предстерилизационную очистку или стерилизацию медицинских имплантов и инструментария, основанных на физических и химических методах. Основной целью предстерилизационной очистки является удаление с медицинских изделий подлежащих стерилизации белковых, жировых, механических загрязнений и остатков лекарственных препаратов, в том числе и остатков моющих средств, освобождение от микроорганизмов внутренних и внешних поверхностей медицинских изделий, подлежащих стерилизации. Основной целью стерилизации является умерщвление на медицинских изделиях подлежащих стерилизации всех патогенных и непатогенных микроорганизмов, в том числе их споровых форм, а также вирусов.

[3]

Известно оборудование для ультразвуковой обработки медицинского инструментария, как пример группа ультразвуковых ванн «Сапфир» разной емкости и мощности (https://www.sapphire.ru/vcd-501/catalog.html). Возможна проведение предстерилизационной очистки, как этап очистки от видимых и скрытых загрязнений, в полу ручном режиме, когда требуется промывка дистиллированной водой. Стерилизация инструментария в таких устройствах из-за особенностей конструкции - открытого контура для нужд хирургии и стоматологии невозможна.

[4]

Известно устройство ультразвуковой очистки (RU 2184625), которое может быть использовано для очистки медицинских инструментов. Устройство содержит ванну с жидкой средой и размещенным в ней контейнером для очищаемых предметов, в крышку которого встроен ультразвуковой пьезоизлучатель, соединенный с металлической излучающей пластиной, контактирующей с жидкой средой и задающий генератор с блоками управления и контроля за уровнем рабочей жидкости в ванной. Данное устройство также, возможно использовать для предстерилизационной подготовки. Однако устройство не обеспечивает качественную очистку медицинского инструментария сложной конструкции и медицинских имплантов.

[5]

Исторически первым видом стерилизационных устройств были устройства, основанные на принципе температурной обработки. Примером могут служить сухожаровые шкафы, например, стерилизатор СТ-ИК «РЭЛМА-3С» или стерилизатор портативный СТ-ИК-МАИ (https://relma-gc.com/стерилизатор.html), которые возможно использовать в хирургической, стоматологической практике. Главным недостатком данных стерилизационных устройств является отрицательное воздействие на металлические, пластиковые, резиновые изделия, приводящее к ускоренному старению, снижению технических и внешних характеристик стерилизуемых инструментов и к раннему выходу из эксплуатации.

[6]

Следующие по распространенности – стерилизационные аппараты, основанные на высоком давлении и температуре водяного пара – паростерилизационные камеры. Пример – аппарат с вакуумной сушкой IcanClave STE-8. Аппараты работают с повышенным давлением, и как показала практика они достаточно эффективные и экономичные. Отрицательными свойства аппаратов является небезопасность работы с ними для эксплуатирующего персонала, необходимость применения специализированных устройств хранения, жесткие требования к технологическому процессу, сохранение высокой влажности в контейнере с инструментарием, что может приводить к коррозии инструментария, сохранение относительно высоких рабочих температур, что в итоге ведет к повышенному разрушению пластиковых изделий и изменению кристаллической решетки металлических инструментов и соответственно их разрушению и преждевременному износу нагруженных механических узлов и режущих кромок инструментария.

[7]

Известны устройства стерилизации этиленоксидом и формальдегидом, (RU 2538681) в которых применяется газовая среда антисептического препарата, основным недостатком является загрязнение токсичными парами антисептика инструментария, что исключает возможность применения данной методики в стерилизации медицинских имплантов, а также не безопасны для эксплуатирующего персонала.

[8]

Известна установка для стерилизации медицинских и лабораторных инструментов (RU 2242995), разработки ООО «Система-Сервис» (г. Калининград), обеспечивающая стерилизацию озоно-воздушной смесью. Недостатками устройства является усложнённая конструкция стерилизационной камеры и отсутствие контроля качества стерилизации.

[9]

Известны комбинированные системы инфракрасной или ультрафиолетовой стерилизации инструментария с применением аэрозолей антисептиков, например, устройство для дезинфекции и стерилизации предметов (RU 2296585). Устройство содержит камеру с внутренней поверхностью, отражающей ультрафиолетовое излучение, с размещенными внутри камеры импульсными ультрафиолетовыми лампами, которые помещены в кварцевые трубки и расположены рядами не менее двух ламп в каждом, сетчатые лотки для обрабатываемых объектов, блок электропитания, соединенный высоковольтными проводниками с импульсными ультрафиолетовыми лампами, блок автоматики и управления, выполненный с возможностью установки времени следования высоковольтных импульсов из блока электропитания, устройство распыления антисептического вещества. Недостатками таких приборов служит невозможность очистки скрытых загрязнений, расход дорогостоящего антисептика и отсутствие обработки поверхности, находящейся непосредственно на лотке стерилизационной камеры, а также высокая опасность для эксплуатирующего персонала.

[10]

Наиболее близким по совокупности существенных признаков является многофункциональный озоновый стерилизатор (RU 2700919), принятый за прототип. Многофункциональный озоновый стерилизатор содержит стерилизационную камеру, блок источников питания, блок коммутации и управления, блок озонаторов, блок насосов циркуляции воздуха, блок деструкторов озона, дополнительно снабженный блоком ультразвуковых излучателей, блоком жидкостных насосов, блоком жидкостных емкостей, блоком жидкостных фильтров, блоком датчиков уровней жидкости в стерилизационной камере, блоком электродов для измерения окислительно-восстановительного потенциала, блоком датчиков концентрации озона, блоком датчиков-замков стерилизационной камеры, который включает инфракрасные датчики и подъемники крышки стерилизационной камеры, а блок коммутации и управления имеет дисплей и встроенный микроконтроллер с программой управления, блок насосов циркуляции воздуха снабжен нагревателями воздуха с датчиками температуры воздуха.

[11]

Достоинством прототипа является наличие возможности проведения предстерилизационной очистки и стерилизации медицинских инструментов и изделий в автоматизированном режиме, с минимально возможными временными сроками и минимальной стоимостью за счет использования простейших средств предстерилизационной очистки.

[12]

Недостатками известного устройства являются:

[13]

– необходимость ручной периодической замены раствора с моющим средством для осуществления предстерилизационной очистки;

[14]

– необходимость частой замены фильтра механической очистки раствора с моющим средством, из-за его постоянного заполнения остатками белковых, жировых, механических загрязнений и остатков лекарственных препаратов, а также, химическими соединениями из моющего раствора;

[15]

– отсутствие возможности обработки инструментария дистиллированной водой для снижения щелочности поверхностей инструментария от моющего средства.

[16]

Задачей, на решение которой направлено изобретение, является создание простого в эксплуатации и обслуживании многофункционального озонового стерилизатора, который обеспечивает автоматический полный цикл предстерилизационной обработки с использованием ультразвука и стерилизации медицинского инструментария и имплантов с использованием озона и с автоматическим контролем качества стерилизации, хранение медицинского инструментария и имплантов до востребования.

[17]

Техническим результатом от реализации заявляемого технического решения является повышение качества стерилизации за счет полностью автоматического цикла предстерилизационной очистки, включающий автоматическую подготовку раствора для предстерилизационной очистки, обработку ультразвуком и промывку в дистиллированной воде, и стерилизации в жидкой и газообразной среде, с автоматическим контролем длительности времени процесса стерилизации, контроля количественных показателей процесса стерилизации: концентрации озона в воздухе и значения окислительно-восстановительного потенциала раствора для предстерилизационной очистки, и дистанционным доступом в стерилизационную камеру.

[18]

Технический результат изобретения достигается за счет того, что многофункциональный озоновый стерилизатор, содержащий источники питания, блок коммутации и управления, ультразвуковой генератор с излучателем, датчики уровня жидкости, генератор озона, воздушный компрессор, нагреватель воздуха с датчиком температуры, датчики окислительно-восстановительного потенциала, датчики концентрации озона, линейный актуатор с датчиком положения, датчики инфракрасные, стерилизационную камеру, деструктор озона, при этом блок коммутации и управления выполнен в виде микроконтроллера с программой управления с подключенным к нему сенсорным дисплеем, дополнительно снабжен модулем вывода данных, осмотическим фильтром, емкостью для реагента, ручным вентилем подачи воды, электромагнитными жидкостными клапанами входа и выхода осмотического фильтра и емкости для реагента, байпасными электромагнитными жидкостными клапанами осмотического фильтра и емкости для реагента, ручным вентилем слива воды, электромагнитным жидкостным клапаном слива стерилизационной камеры, электромагнитным жидкостным клапаном слива концентрата осмотического фильтра, при этом к микроконтроллеру блока коммутации и управления подключены входы данных модуля вывода данных, а к каждому каналу выхода модуля вывода данных подключены электромагнитные жидкостные клапаны; также последовательно соединены ручной вентиль подачи воды, электромагнитный жидкостный клапан входа осмотического фильтра, осмотический фильтр, электромагнитный жидкостный клапан выхода осмотического фильтра, электромагнитный жидкостный клапан входа емкости для реагента, емкость для реагента, электромагнитный жидкостный клапан выхода емкости для реагента, вход для залива жидкости в стерилизационную камеру, и дополнительно вход электромагнитного жидкостного клапана входа осмотического фильтра и выход электромагнитного жидкостного клапана выхода осмотического фильтра соединены через байпасный клапан осмотического фильтра, вход электромагнитного жидкостного клапана входа емкости для реагента и выход электромагнитного жидкостного клапана выхода емкости для реагента соединены через байпасный клапан емкости для реагента, также последовательно соединены ручной вентиль слива воды, электромагнитный жидкостный клапан слива стерилизационной камеры, выход для слива жидкости из стерилизационной камеры, и дополнительно между ручным вентилем слива воды и электромагнитным клапаном слива стерилизационной камеры последовательно подключены электромагнитный жидкостный клапан слива концентрата осмотического фильтра и выход слива концентрата осмотического фильтра.

[19]

1) Снабжение многофункционального озонового стерилизатора следующими устройствами:

[20]

1.1) осмотическим фильтром;

[21]

1.2) емкостью для реагента;

[22]

1.3) ручным вентилем подачи воды;

[23]

1.4) электромагнитными жидкостными клапанами входа и выхода осмотического фильтра и емкости для реагента;

[24]

1.5) байпасными электромагнитными жидкостными клапанами осмотического фильтра и емкости для реагента;

[25]

и соединенных между собой в соответствии с вышеизложенной информацией обеспечивает заполнение стерилизационной камеры жидкостью в трех последовательных автоматизированных режимах:

[26]

Режим 1 – наполнение стерилизационной камеры водопроводной водой, для промывки от растворимых в воде органических и неорганических соединений, а также механически смываемых водой частиц.

[27]

Данный режим осуществляется при прохождении водопроводной воды через ручной вентиль подачи воды, через включенный байпасный электромагнитный жидкостный клапан осмотического фильтра и через включенный байпасный электромагнитный жидкостный клапан емкости для реагента.

[28]

Режим 2.1 – наполнение стерилизационной камеры раствором для предстерилизационной обработки и генерацией ультразвука, для удаления с медицинских изделий подлежащих стерилизации белковых, жировых, механических загрязнений и остатков лекарственных препаратов. Перед загрузкой инструментария в емкость для реагента засыпается или заливается необходимое количество для данного объема стерилизационной камеры средства для предстерилизационной обработки в соответствии с утвержденными методическими указаниями МУ-287-113 от 30.12.1998 г.

[29]

Или

[30]

Режим 2.2 – заполнение стерилизационной камеры раствором и хлорида натрия в концентрации физиологического раствора, насыщения раствора воздушно-озоновой смесью до достижения ОВП 650 мВ по данным датчиков окислительно-восстановительного потенциала ОВП, после чего выполняется генерация ультразвука в течение 30 секунд и дегазация жидкости с целью формирования эффекта микрокавитации и высвобождения растворенных активных форм кислорода в сложных и закрытых узлах обрабатываемого инструментария, что создает эффект дополнительной обработки и выталкивания из полостей и каналов инструментария остаточных частиц загрязнения, разрушенных компонентов клеток микроорганизмов, после чего процесс насыщения озоно-воздушной смесью циклически повторяется. Режим 2.2 предназначен для стерилизации сильно загрязненного инструментария в жидкой среде.

[31]

Режимы 2.1 и 2.2 осуществляется при прохождении водопроводной воды через ручной вентиль подачи воды, через включенный байпасный электромагнитный жидкостный клапан осмотического фильтра, через включенный электромагнитный жидкостный клапан входа емкости для реагента, через емкость для реагента, через включенный электромагнитный жидкостный клапан выхода емкости для реагента.

[32]

Режим 3 – наполнение стерилизационной камеры дистиллированной водой, для удаления остатков моющих средств, и других механических остатков в соответствии с утвержденными методическими указаниями МУ-287-113 от 30.12.1998 г.

[33]

Данный режим осуществляется при прохождении водопроводной воды через ручной вентиль подачи воды, через включенный электромагнитный жидкостный клапан входа осмотического фильтра, через осмотический фильтр, через включенный электромагнитный жидкостный клапан выхода осмотического фильтра, через включенный байпасный электромагнитный жидкостный клапан емкости для реагента.

[34]

Ручной вентиль подачи воды служит для подключения многофункционального озонового стерилизатора к стационарному водопроводу холодной питьевой воды, с возможностью его отключения в аварийном режиме, и при необходимости его перемещения.

[35]

Таким образом, решается две проблемы – отпадает необходимость ручной периодической заливки раствора с моющим средством для осуществления предстерилизационной очистки и осуществляется автоматическая обработка инструментария дистиллированной водой.

[36]

2) Снабжение многофункционального озонового стерилизатора следующими устройствами:

[37]

2.1) ручным вентилем слива воды;

[38]

2.2) электромагнитным жидкостным клапаном слива стерилизационной камеры;

[39]

2.3) электромагнитным жидкостным клапаном слива концентрата осмотического фильтра;

[40]

и соединенных между собой в соответствии с вышеизложенной информацией, обеспечивает автоматизированный слив жидкости из стерилизационной камеры (режим 1-3), а также слив концентрата осмотического фильтра после наполнения стерилизационной камеры дистиллированной водой (режим 3).

[41]

Ручной вентиль слива воды служит для подключения многофункционального озонового стерилизатора к стационарному канализационному водопроводу, с возможностью его отключения в аварийном режиме, и при необходимости его перемещения.

[42]

Таким образом, решается две проблемы – отпадает необходимость ручного периодического слива раствора с моющим средством для осуществления предстерилизационной очистки и отпадает необходимость в повторной фильтрации раствора для предстерилизационной обработки, а следовательно, и потребность как в самом фильтре механической очистки, так и в его периодической замене.

[43]

3) Снабжение многофункционального озонового стерилизатора модулем вывода данных, который подключен входами данных к микроконтроллеру блока коммутации и управления, а к каждому каналу выхода модуля вывода данных подключены электромагнитные жидкостные клапаны, обеспечивает автоматизированное управление всеми электромагнитными жидкостными клапанами для выполнения всех режимов заполнения и слива жидкости из стерилизационной камеры.

[44]

Остальной технический результат в виде стерилизации, с автоматическим контролем длительности времени процесса стерилизации, контроля количественных показателей процесса стерилизации: концентрации озона в воздухе и значения окислительно-восстановительного потенциала рабочего раствора и дистанционным доступом в стерилизационную камеру достигается за счет имеющихся в прототипе составляющих.

[45]

Таким образом, предлагаемый многофункциональный озоновый стерилизатор прост в эксплуатации и обслуживании, позволяет осуществлять полностью автоматизированный режим предстерилизационной очистки и стерилизации, с автоматическим контролем процесса стерилизации, что повышает качество стерилизации медицинского инструмента и имплантатов.

[46]

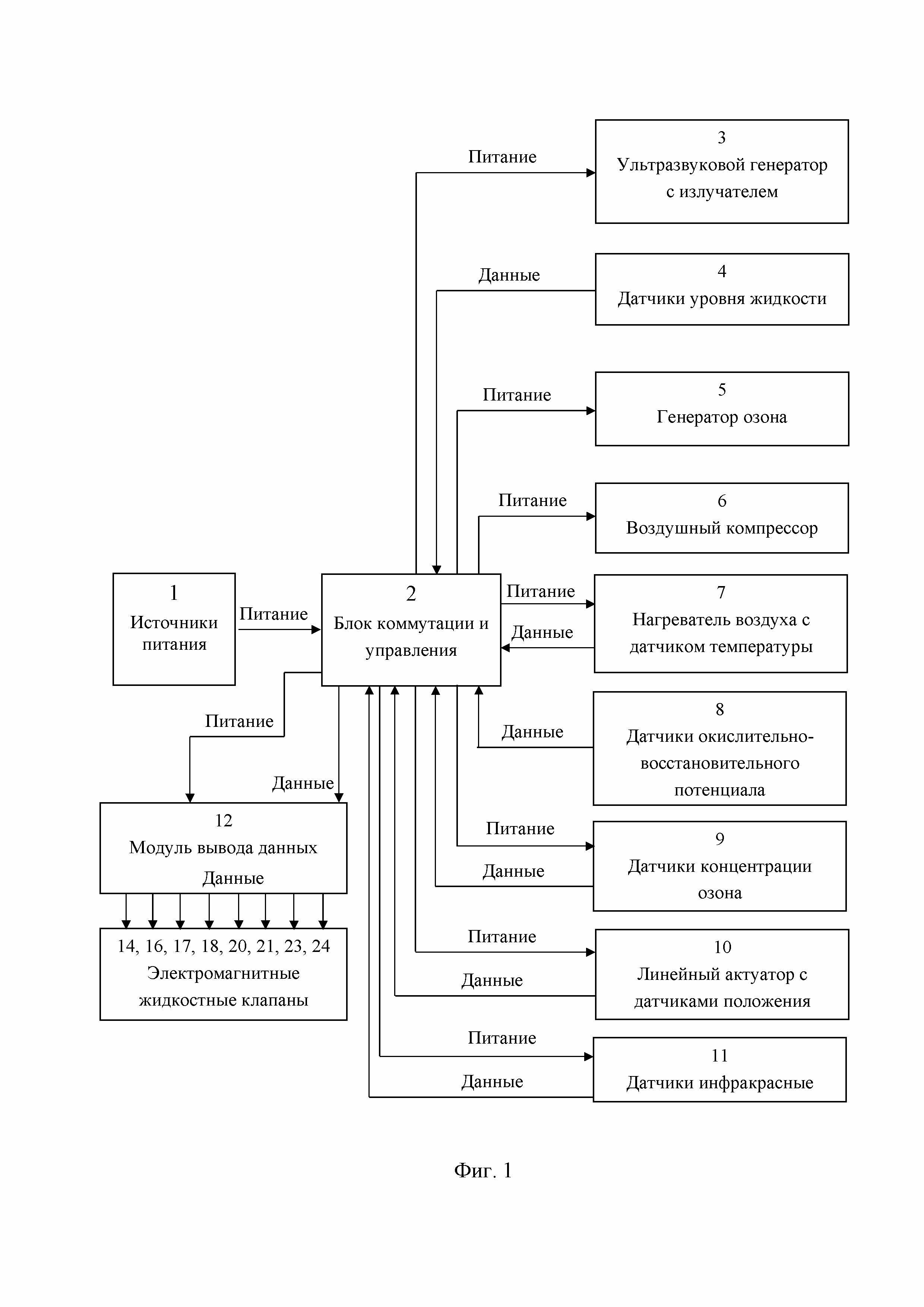
На Фиг. 1 представлена блок-схема электрических соединений многофункционального озонового стерилизатора.

[47]

На Фиг. 2 представлена блок-схема соединений жидкостных трубопроводов многофункционального озонового стерилизатора.

[48]

На Фиг. 3 представлена блок-схема соединений воздушных трубопроводов многофункционального озонового стерилизатора.

[49]

На Фиг. 4 представлен компоновочный эскиз многофункционального озонового стерилизатора.

[50]

Многофункциональный озоновый стерилизатор в соответствии с блок-схемой электрических соединений (Фиг.1) содержит: источники питания 1, блок коммутации и управления 2, ультразвуковой генератор с излучателем 3, датчики уровней жидкости 4, генератор озона 5, воздушный компрессор 6, нагреватель воздуха с датчиком температуры 7, датчики окислительно-восстановительного потенциала 8, датчики концентрации озона 9, линейный актуатор с датчиками положения 10, датчики инфракрасные 11, модуль вывода данных 12, электромагнитные жидкостные клапаны 14, 16, 17, 18, 20, 21, 23, 24 (подробнее по Фиг.2).

[51]

Выход питания источников питания 1 соединен с входом питания блока коммутации и управления 2. Выходы питания блока коммутации и управления 2 соединены с входом питания ультразвукового генератора с излучателем 3, генератора озона 5, воздушного компрессора 6, нагревателем воздуха с датчиком температуры 7, датчиков концентрации озона 9, линейного актуатора с датчиками положения 10, датчиков инфракрасных 11, модуля вывода данных 12.

[52]

Выходы данных датчиков уровней жидкости 4, нагревателя воздуха с датчиком температуры 7, датчиков окислительно-восстановительного потенциала 8, датчиков концентрации озона 9, линейного актуатора с датчиками положения 10, датчиков инфракрасных 11, соединены с входами данных блока коммутации и контроля 2. Выход данных блока коммутации и контроля 2 соединен с входом данных модуля вывода данных 12, каждый канал вывода данных соединен с электромагнитными жидкостными клапанами 14, 16, 17, 18, 20, 21, 23, 24.

[53]

Многофункциональный озоновый стерилизатор в соответствии с блок-схемой жидкостных трубопроводов (Фиг.2) содержит: ручной вентиль подачи воды 13, электромагнитный жидкостный клапан входа осмотического фильтра 14, осмотический фильтр 15, байпасный электромагнитный жидкостный клапан осмотического фильтра 16, электромагнитный жидкостный клапан выхода осмотического фильтра 17, электромагнитный жидкостный клапан входа емкости для реагента 18, емкость для реагента 19, байпасный электромагнитный жидкостный клапан емкости для реагента 20, электромагнитный жидкостный клапан выхода емкости для реагента 21, стерилизационную камеру 22, электромагнитный жидкостный клапан слива стерилизационной камеры 23, электромагнитный жидкостный клапан слива концентрата осмотического фильтра 24, ручной вентиль слива воды 25. Соединены между собой в соответствии с формулой изобретения.

[54]

Многофункциональный озоновый стерилизатор в соответствии с блок-схемой воздушных трубопроводов (Фиг.3) содержит генератор озона 5, воздушный компрессор 6, нагреватель воздуха с датчиком температуры 7, стерилизационную камеру 22, деструктор озона 26. Входы воздушного компрессора 6 соединены с внешним забором воздуха (или подачи кислорода) и выходом стерилизационной камеры 22, выходы воздушного компрессора 6 соединены с входом нагреватель воздуха с датчиком температуры 7 и входом деструктора озона 26. Выход деструктора озона 26 соединен с внешним отводом воздуха. Выход нагреватель воздуха с датчиком температуры 7 соединен с входом генератора озона 5, выход генератора озона 5 соединен с входом стерилизационной камеры 22.

[55]

На Фиг.4 представлен компоновочный эскиз многофункционального озонового стерилизатора с указанием перечисленных позиций 1, 2, 3, 5, 6, 10, 12, 13, 14, 15, 16, 17, 18, 19, 20, 21, 22, 23, 25 (при возможности отображения).

[56]

Техническая реализация заявленного технического решения осуществляется с использованием готовых комплектующих изделий и устройств (например):

[57]

1) источники питания 1 – блоки питания RS-25-24 (24В, 1.05А, 25Вт) и RS-75-12 (12В, 6А, 72Вт) ф. Mean well;

[58]

2) блок коммутации и управления 2 – системная плата Gigabyte GA-E2500N и 5inch HDMI LCD (B) дисплей с резистивной сенсорной панелью ф. Waveshare;

[59]

3) ультразвуковой генератор с излучателем 3 – погружной ультразвуковой излучатель ПСБ-375х300.600-35 с генератором ф. ПСБ-Галс;

[60]

4) датчики уровней жидкости 4 – датчики уровня поплавковый KLS26-MR-L5 0.5F/300VAC;

[61]

5) генератор озона 5 – генератор озона CH-PTF7A ф. CCAWJH;

[62]

6) воздушный компрессор 6 – воздушный компрессор ACO-208 ф. Hailea;

[63]

7) нагреватель воздуха с датчиком температуры 7 – элемент нагревательный 4х контактный ф. Lukey в корпусе;

[64]

8) датчики окислительно-восстановительного потенциала 8 – датчики ORP-101 ф. Yieryi;

[65]

9) датчики концентрации озона 9 – датчики озона MQ131;

[66]

10) линейный актуатор с датчиками положения 10 – линейный актуатор HTA-150-300-400;

[67]

11) датчики инфракрасные 11 – инфракрасные датчики KY-032;

[68]

12) модуль вывода данных 12 – модуль дискретного вывода ADAM-4056SO-AE ф. Advantech;

[69]

13) электромагнитные жидкостные клапаны 14, 16, 17, 18, 20, 21, 23, 24 – клапаны электромагнитные G1/2 Electric Solenoid Valve ф. Seeed Studio;

[70]

14) ручной вентиль подачи воды 13 – кран шаровой G1/2’’ HР/HР (арт. 17298392) ф. Equation;

[71]

15) осмотический фильтр 15 – осмотический фильтр Expert Osmos Stream MOD620 ф. Prio без модуля минерализатора;

[72]

16) емкость для реагента 19 – емкость требуемого объема из нержавеющей стали с соответствующими фитингами;

[73]

17) стерилизационная камера 22 – емкость требуемого объема из нержавеющей стали с соответствующими фитингами;

[74]

18) ручной вентиль слива воды 25 – кран шаровой G1/2’’ HР/HР (арт. 17298392) ф. Equation;

[75]

19) деструктор озона 26 – емкость с медицинским активированным углем в таблетках.

[76]

Многофункциональный озоновый стерилизатор работает в нескольких режимах: предстерилизационная очистка (в жидкой среде) инструментария, стерилизация (в газовой среде) инструментария, стерилизация (в жидкой среде), консервация, полный цикл стерилизации, мойка и сушка. Необходимый режим работы выбирают в зависимости от требуемого результата.

[77]

1. Предстерилизационная очистка в жидкой среде.

[78]

Перед работой в данном режиме в емкость для реагента засыпается (например, Лотос, Астра, Прогресс) или заливается (например, Пероксимед, Россия) требуемое количество средства для предстерилизационной очистки в соответствии с методическими указаниями МУ-287-113 от 30.12.1998 г. Включают сетевое питание источники питания 1, после чего включается блок коммутации и управления 2, после бесконтактного воздействия на датчики инфракрасные 11, активируется линейный актуатор с датчиками положения 10, открывается крышка стерилизационной камеры 22, загружают хирургический инструментарий или импланты в стерилизационную камеру 22, после бесконтактного воздействия на датчики инфракрасные 11, активируется линейный актуатор с датчиками положения 10, и закрывается крышка стерилизационной камеры 22, с помощью его элементов управления на сенсорном дисплее выбирают режим «Предстерилизационная очистка», и устанавливаются параметры режима: время продолжительности предстерилизационной обработки, значение окислительно-восстановительного потенциала, температуру воздушной среды после отмывки, время продолжительности сушки. После старта режима, блок коммутации и управления 2 начинает обратный отсчет времени, проверяет закрытость крышки стерилизационной камеры 22, закрывает крышку в случае необходимости, и блокирует линейный актуатор с датчиками положения 10. Блок коммутации и управления 2 включает электромагнитные жидкостные клапаны 16 и 20 (далее с использованием модуля вывода данных 12) и заполняет стерилизационную камеру по датчикам уровня жидкости 4, после заполнения камеры, отключает электромагнитные жидкостные клапаны 16 и 20, включает электромагнитный жидкостный клапан 23 и осуществляет слив стерилизационной камеры по датчикам уровня жидкости 4, выключает электромагнитный жидкостный клапан 23, цикл повторяется заданное количество раз. Далее, блок коммутации и управления 2 включает электромагнитные жидкостные клапаны 16, 18, 21 и заполняет стерилизационную камеру по датчикам уровня жидкости 4 получившимся раствором средства для предстерилизационной очистки при прохождении воды через емкость для реагента 19, включает ультразвуковой генератор 3 и выдерживает заданное время, выключает ультразвуковой генератор 3, осуществляется контроль величины окислительно-восстановительного потенциала по датчикам окислительно-восстановительного потенциала 8, в случае отклонений от заданных значений осуществляется остановка предстерилизационной очистки, отключает электромагнитные жидкостные клапаны 16, 18, 21, включает электромагнитный жидкостный клапан 23 и осуществляет слив стерилизационной камеры по датчикам уровня жидкости 4, выключает электромагнитный жидкостный клапан 23. Далее, блок коммутации и управления 2 включает электромагнитные жидкостные клапаны 14, 17, 20, 24 и заполняет стерилизационную камеру по датчикам уровня жидкости 4 дистиллированной водой из осмотического фильтра 15, отключает электромагнитные жидкостные клапаны 14, 17, 20, 24, включает электромагнитный жидкостный клапан 23 и осуществляет слив стерилизационной камеры по датчикам уровня жидкости 4, выключает электромагнитный жидкостный клапан 23, цикл повторяется заданное количество раз. Далее, блок коммутации и управления 2 включает воздушный компрессор 6 и нагреватель воздуха с датчиками температуры 7, осуществляется циркуляция воздуха в стерилизационной камере 22 с контролем температуры воздуха с выбросом влажного воздуха вне многофункционального озонового стерилизатора. Режим заканчивает после достижения заданного времени сушки отключением воздушного компрессора 6 и нагревателя воздуха с датчиками температуры 7.

[79]

2. Стерилизация в газовой среде.

[80]

Включают сетевое питание источники питания 1, после чего включается блок коммутации и управления 2, после бесконтактного воздействия на датчики инфракрасные 11, активируется линейный актуатор с датчиками положения 10, открывается крышка стерилизационной камеры 22, загружают хирургический инструментарий или импланты в стерилизационную камеру 22, после бесконтактного воздействия на датчики инфракрасные 11, активируется линейный актуатор с датчиками положения 10, и закрывается крышка стерилизационной камеры 22, или начинают стерилизацию загруженного инструментария после предстерилизационной очистки, с помощью элементов управления на сенсорном дисплее выбирают режим «Стерилизация (газовая среда)», и устанавливаются параметры режима: время продолжительности процесса, концентрация озона, температура газовой среды. После старта режима, блок коммутации и управления 2 начинает обратный отсчет времени, проверяет закрытость крышки стерилизационной камеры 22, закрывает крышку в случае необходимости, и блокирует линейный актуатор с датчиками положения 10. Блок коммутации и управления 2 включает генератор озона 5, воздушный компрессор 6, нагреватель воздуха с датчиком температуры 7, осуществляет измерение концентрации озона с помощью датчиков концентрации озона 9, в случае не достижения заданных значений прекращает стерилизацию, осуществляется циркуляция воздуха с озоном в стерилизационной камере 22. Режим заканчивает после достижения заданного времени стерилизации, отключением генератора озона 5, воздушного компрессора 6, нагревателя воздуха с датчиками температуры 7, выбросом воздуха с озоном из камеры через деструктор озона 26 в течение заданного времени.

[81]

3. Стерилизации в жидкой среде.

[82]

Включают сетевое питание источники питания 1, после чего включается блок коммутации и управления 2, после бесконтактного воздействия на датчики инфракрасные 11, активируется линейный актуатор с датчиками положения 10, открывается крышка стерилизационной камеры 22, загружают хирургический инструментарий или импланты в стерилизационную камеру 22, после бесконтактного воздействия на датчики инфракрасные 11, активируется линейный актуатор с датчиками положения 10, и закрывается крышка стерилизационной камеры 22, или начинают стерилизацию загруженного инструментария после предстерилизационной очистки, с помощью элементов управления на сенсорном дисплее выбирают режим «Стерилизация (жидкая среда)», и устанавливаются параметры режима: время продолжительности процесса, значение окислительно-восстановительного потенциала, температура газовой среды. После старта режима, блок коммутации и управления 2 начинает обратный отсчет времени, проверяет закрытость крышки стерилизационной камеры 22, закрывает крышку в случае необходимости, и блокирует линейный актуатор с датчиками положения 10. Блок коммутации и управления 2 включает электромагнитные жидкостные клапаны 16 и 20 (далее с использованием модуля вывода данных 12) и заполняет стерилизационную камеру по датчикам уровня жидкости 4, после заполнения камеры, отключает электромагнитные жидкостные клапаны 16 и 20. Далее, блок коммутации и управления 2 включает электромагнитные жидкостные клапаны 16, 18, 21 и заполняет стерилизационную камеру по датчикам уровня жидкости 4 получившимся раствором натрия хлорида при прохождении воды через емкость для реагента 19, блок коммутации и управления 2 включает генератор озона 5, воздушный компрессор 6, осуществляет измерение концентрации озона с помощью датчиков концентрации озона 9, в случае не достижения заданных значений прекращает стерилизацию, осуществляется циркуляция воздуха с озоном в стерилизационной камере 22, включает ультразвуковой генератор с излучателем 3 и выдерживает заданное время, выключает ультразвуковой генератор с излучателем 3, осуществляется контроль величины окислительно-восстановительного потенциала по датчикам окислительно-восстановительного потенциала 8, в случае отклонений от заданных значений осуществляется остановка, далее отключает электромагнитные жидкостные клапаны 16, 18, 21, включает электромагнитный жидкостный клапан 23 и осуществляет слив стерилизационной камеры по датчикам уровня жидкости 4, выключает электромагнитный жидкостный клапан 23. Режим заканчивает после достижения заданного времени стерилизации, включением электромагнитного жидкостного клапана 23 и осуществлением слива жидкостного объема стерилизационной камеры по датчикам уровня жидкости 4, выключением электромагнитного жидкостного клапана 23, отключением генератора озона 5, воздушного компрессора 6, выбросом воздуха с озоном из камеры через деструктор озона 26 в течение заданного времени.

[83]

4. Консервация.

[84]

Режим осуществляется после проведения стерилизации и периодическим включением генератора озона 5 и воздушного компрессора 6 с контролем концентрации озона датчиками концентрации озона 9 для обеспечения заданной концентрации консервации в режиме до востребования.

[85]

5. Полный цикл

[86]

Полный цикл включает загрузку хирургического инструментария и имплантов в стерилизационную камеру, загрузка в емкость для реагента средства для предстерилизационной очистки, и последовательное автоматическое выполнение циклов без извлечения инструментария по следующей схеме «Предстерилизационная очистка в жидкой среде» → «Стерилизация в газовой среде» или «Стерилизация в жидкой среде» → «Консервация».

[87]

6. Мойка и сушка.

[88]

Режим аналогичен предстерилизационной очистке в жидкой среде, но промывка осуществляется не дистиллированной водой, а водопроводной.

[89]

Таким образом, многофункциональный озоновый стерилизатор по заявленному техническому решению позволяет осуществлять автоматический цикл предстерилизационной очистки, включающий автоматическую подготовку раствора для предстерилизационной очистки, обработку ультразвуком и промывку в дистиллированной воде, и стерилизации, с автоматическим контролем длительности времени процесса стерилизации, контроля количественных показателей процесса стерилизации: концентрации озона в воздухе и значения окислительно-восстановительного потенциала раствора для предстерилизационной очистки, и дистанционным доступом в стерилизационную камеру, что повышает качество полного цикла стерилизации, снижает трудоемкость и эксплуатационные расходы.

Как компенсировать расходы
на инновационную разработку
Похожие патенты