Группа изобретений относится к области медицины и раскрывает способ получения трехмерного материала на основе октокальцийфосфата каркасов с использованием магнитной левитации частиц фосфата кальция, а так же трехмерный материал, получаемый указанным способом. Способ характеризуется тем, что используются частицы трикальцийфосфата одинакового размера и определенной пористости, которые подвергаются процессу перекристаллизации после магнитной левитационной сборки каркаса для обеспечения сшивания каркаса. Продемонстрирован химический синтез фосфата октакальция в условиях магнитной левитации в неоднородном магнитном поле. Группа изобретений позволяет быстро получать фазу фосфата октакальция в конечном продукте, который является биосовместимым и может быть использован в ортопедии, стоматологии, травматологии, реконструктивно-восстановительной, челюстно-лицевой хирургии. 2 н. и 14 з.п. ф-лы, 1 пр., 9 ил.
1. Способ получения трехмерного материала на основе октокальцийфосфата посредством магнитной левитационной сборки в неоднородном магнитном поле, включающий следующие этапы: 1) сборка частиц альфа-трикальцийфосфата в трехмерные структуры, 2) перекристаллизация полученных структур. 2. Способ по п.1, характеризующийся тем, что магнитную левитационную сборку осуществляют в центральной области неоднородного магнитного поля с наименьшими параметрами напряженности поля из хаотично распределенного в рабочем объеме камеры фабрикации трехмерного материала. 3. Способ по п.1, характеризующийся тем, что неоднородное магнитное поле создают с использованием магнитной системы, состоящей из, по меньшей мере, двух кольцевых неодимовых магнитов, обращенных одноименными полюсами друг к другу. 4. Способ по п.1, характеризующийся тем, что неоднородное магнитное поле создают с использованием магнитов Биттера. 5. Способ по п.1, в котором размер частиц альфа-трикальцийфосфата составляет 250-500 мкм. 6. Способ по п.1, в котором сборка частиц альфа-трикальцийфосфата осуществляется методом левитационного формования с использованием неоднородного магнитного поля в парамагнитной среде. 7. Способ по п.6, в котором парамагнитная среда cодержит соли гадолиния Gd3+. 8. Способ по п.1, в котором сборка частиц альфа-трикальцийфосфата осуществляется при температуре от 0 до 80°С. 9. Способ по п.8, в котором сборка частиц альфа-трикальцийфосфата осуществляется при комнатной температуре. 10. Способ по п.1, в котором частицы альфа-трикальцийфосфата помещают в магнитное поле в буфере №1, при массовом соотношении частиц альфа-трикальцийфосфата к буферу №1 от 1:100 до 1: 400, где буфер №1 представляет собой водный раствор 1,5 ± 0,1 М ацетата натрия и 1,0 ± 0,01 М фосфорной кислоты со значением рН 5,2 ± 0,2, а также содержит 3М Gd3+. 11. Способ по п.10, в котором массовое соотношение частиц альфа-трикальцийфосфата к буферу №1 составляет 1: 400. 12. Способ по п.1, в котором перекристаллизация полученных структур осуществляется в два этапа: на первом этапе полученные трехмерные структуры выдерживают в магнитном поле от 12 до 48 часов, после чего буфер №1 заменяют буфером №2 и выдерживают в магнитном поле еще от 12 до 48 часов, где буфер №2 представляет собой водный раствор ацетата натрия 1,5 ± 0,1 М со значением pH 8,2 ± 0,2, а также содержит 3М Gd3+. 13. Способ по п. 12, в котором на первом этапе полученные трехмерные структуры выдерживают в магнитном поле 20 часов. 14. Способ по. 12, в котором после замены буфера №1 на буфер №2 трехмерные структуры выдерживают в магнитном поле 20 часов. 15. Способ по п.10, характеризующийся тем, что частицы альфа-трикальцийфосфата помещают в магнитное поле в буфере №1 в прозрачном шприце и предварительно его встряхивают. 16. Трехмерный материал на основе октокальцийфосфата для замены и регенерации костного дефекта, полученный способом по любому из пп.1-15.
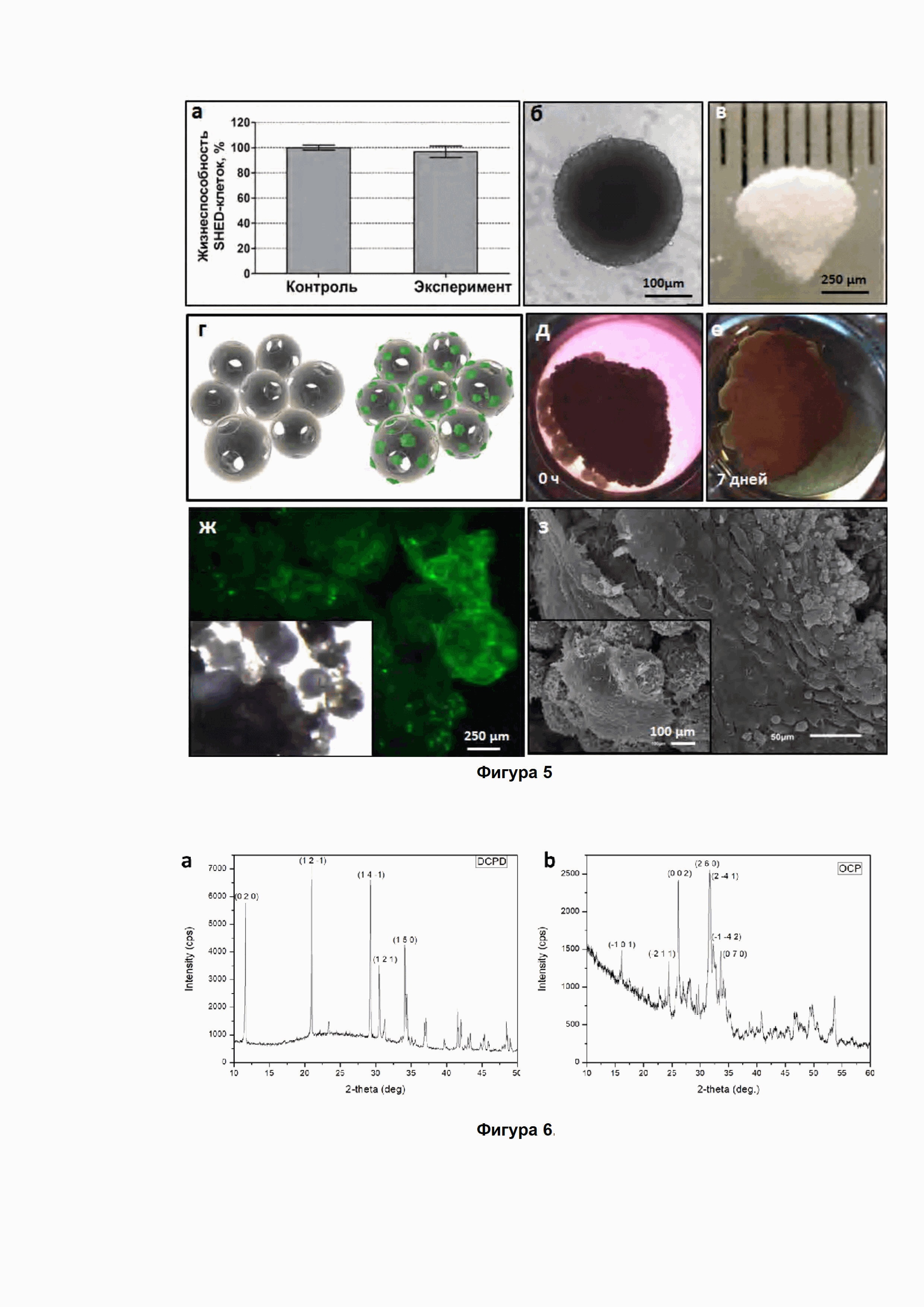
Область техники Настоящая группа изобретений относится к способу создания материалов для замещения дефектов костных тканей в области ортопедии, стоматологии, травматологии, реконструктивно-восстановительной, челюстно-лицевой хирургии и других областях. Уровень техники Кость представляет собой минерально-органический композит и состоит в основном из фосфата кальция (ФК), а также включает белки (в основном коллаген типа I) и воду. В костной ткани ФК представлен в виде кристаллизованного или частично кристаллизованного гидроксиапатита (ГA) [1]. Таким образом, применение 3D каркаса на основе ФК является весьма перспективным для замены костных дефектов. Использование ФК в качестве материалов для костного трансплантата имеет ряд преимуществ, таких как биодеградация, биосовместимость и остеокондуктивные свойства. Большинство синтетических ФК-материалов, используемых в клинической практике, основаны на керамике α-трикальцийфосфат (α-TКФ), которая является надежным остеокондуктивным материалом, коммерчески доступным в форме гранул, цементов или блоков [2-4]. Однако скорость деградации часто ниже, чем скорость остеогенеза, что приводит к скоплению материалов ФК в области дефекта кости. Синтез ГА может быть достигнут несколькими методами, но во всех случаях синтезированная фаза отличается от нативного ГА [5]. В связи с этим был предложен биомиметический подход с использованием октакальцийфосфата (OКФ) в качестве предшественника ГA в естественной костной ткани [6]. Стоит отметить, что производство фазы OКФ в химических реакциях является очень сложной задачей и обычно занимает порядка двух недель [7]. Соответственно, разработка технологии для надежной и более быстрой подготовки фазы OКФ в настоящее время является важной задачей для изготовления каркасов, предназначенных для замены костного дефекта. Кроме того, синтетические гранулы OКФ могут рассматриваться как строительные блоки для быстрого прототипирования, то есть 3D-печати тканеинженерных костных каркасов [7]. За последнее десятилетие было разработано и широко примененяется несколько методов быстрого прототипирования 3D костных трансплантатов на основе керамики [8-11]. Быстрое прототипирование - это аддитивная технология, основанная на послойном изготовлении 3D-объектов, и включает в себя несколько этапов: (i) создание вычислительной модели искомого объекта; (ii) 3D разрезание модели; (iii) послойное изготовление объекта с требуемым размером, формой и внутренней структурой с помощью различных подходов к 3D-печати, таких как лазерная стереолитография [12], экструзионная печать [7], струйная печать [13,14]. Для производства твердых каркасов (скаффолдов) с заданной геометрией струйная печать является наиболее подходящим подходом. Во время процесса струйной печати печатающая головка перемещается в соответствии с заданными траекториями по поверхности, на которой порошок равномерно распределен. Печатающая головка наносит адгезивное вещество на порошок, склеивая частицы порошка послойно, что позволяет изготавливать твердые объекты в соответствии с разработанной трехмерной моделью. Несмотря на это, аддитивный подход отнимает много времени и имеет другие ограничения, такие как ограничение разрешения инструмента и необходимость в вспомогательном материале. В качестве альтернативы аддитивному подходу в последнее время возникла технология формирования, которая включает одновременную сборку во всем объеме рабочей камеры. В формирующем подходе форма и микроструктура каркаса определяются физическими силами, такими как акустические волны, магнитные и электрические поля. Желаемая геометрия трехмерного каркаса в соответствии с предварительной трехмерной моделью достигается путем расчета и моделирования определенного распределения физических полей в трехмерном пространстве. Таким образом, магнитное поле является наиболее часто используемым для левитации и модификации различных объектов (магнитная левитация (MagLev)). Для того, чтобы обеспечить условия для левитации диамагнитных объектов для магнитной сборки, может быть добавлена парамагнитная среда, например, с солями гадолиния. Фармацевтические препараты на основе гадолиния (на основе Gd3+), обычно используемые посредством MagLev подхода, одобрены FDA для клинического использования в качестве контрастных веществ для МРТ и, следовательно, содержат нетоксичные агенты. Недавно магнитная левитационная биосборка была предложена в качестве нового способа изготовления биоматериалов, каркасов для тканевой инженерии [15-18]. В другом исследовании было продемонстрировано магнитное изготовление жизнеспособных каркасов на основе хондросфер с помощью левитации [19]. Раскрытие изобретения Задачей настоящего изобретения является разработка надежного и быстрого способа получения материала для замещения дефектов костных тканей на основе магнитной левитационной сборки в неоднородном магнитном поле, позволяющего получить биосовместимый трехмерный материал на основе фосфата кальция для замены и регенерации костных дефектов. Технический результат заключается в разработке нового надежного способа на основе магнитной левитационной сборки в неоднородном магнитном поле, позволяющего получить биосовместимый трехмерный материал на основе фосфата кальция для замены и регенерации костных дефектов. Данный способ позволяет создавать трехмерные каркасы на основе фаз октокальцийфосфата (ОКФ) быстро, в частности, в течение 40 часов, в условиях левитации, исключая использование любого Указанный технический результат достигается посредством осуществления способа получения трехмерного материала на основе октокальцийфосфата посредством магнитной левитационной сборки в неоднородном магнитном поле, включающий следующие этапы: 1) сборка частиц α-трикальцийфосфата в трехмерные структуры, 2) перекристаллизация полученных структур. В частных вариантах воплощения изобретения магнитную левитационную сборку осуществляют в центральной области неоднородного магнитного поля с наименьшими параметрами напряженности поля из хаотично распределенного в рабочем объеме камеры фабрикации трехмерного материала. В частных вариантах воплощения изобретения неоднородное магнитное поле создают с использованием магнитной системы, состоящей из, по меньшей мере, двух кольцевых неодимовых магнитов, обращенных одноименными полюсами друг к другу. В частных вариантах воплощения изобретения неоднородное магнитное поле создают с использованием магнитов Биттера. В частных вариантах воплощения изобретения размер частиц α-трикальцийфосфата составляет 250-500 мкм. В частных вариантах воплощения изобретения сборка частиц α-трикальцийфосфата осуществляется методом левитационного формования с использованием неоднородного магнитного поля в парамагнитной среде. В частных вариантах воплощения изобретения парамагнитная среда содержит соли гадолиния Gd3+. В частных вариантах воплощения изобретения сборка частиц α-трикальцийфосфата осуществляется при температуре от 0 до 80°С. В других вариантах воплощения изобретения сборка частиц α-трикальцийфосфата осуществляется при комнатной температуре. В частных вариантах воплощения изобретения частицы α-трикальцийфосфата помещают в магнитное поле в буфере №1, при массовое соотношение частиц α-трикальцийфосфата к буферу №1 от 1:100 до 1: 400, где буфер №1 представляет собой водный раствор 1,5±0,1 М ацетата натрия и 1,0±0,01 М фосфорной кислоты со значением рН 5,2±0,2, а также содержит 3М Gd3+. В частных вариантах воплощения изобретения массовое соотношение частиц α-трикальцийфосфата к буферу №1 составляет 1: 400. В частных вариантах воплощения изобретения перекристаллизация полученных структур осуществляется в два этапа: на первом этапе полученные трехмерные структуры выдерживают в магнитном поле от 12 до 48 часов, после чего буфер №1 заменяют буфером №2 и выдерживают в магнитном поле еще от 12 до 48 часов, где буфер №2 представляет собой водный раствор ацетата натрия 1,5±0,1 М со значением pH 8,2±0,2, а также содержит 3М Gd3+. В более конкретных вариантах воплощения изобретения на первом этапе полученные трехмерные структуры выдерживают в магнитном поле 20 часов. В других вариантах воплощения изобретения после замены буфера №1 на буфер №2 трехмерные структуры выдерживают в магнитном поле 20 часов. В частных вариантах воплощения изобретения частицы α-трикальцийфосфата помещают в магнитное поле в буфере №1 в прозрачном шприце и предварительно его встряхивают. Настоящее изобретение также включает трехмерный материал на основе октокальцийфосфата для замены и регенерации костного дефекта, полученный способ по изобретению. Теоретически, магнитный левитационный подход может быть использован для сборки пространственных трехмерных каркасов из одиночных диамагнитных гранул ФК. Однако, чтобы компенсировать гравитацию, левитация ФК требует в несколько раз большей магнитной силы, чем левитация живых клеток, из-за разницы в плотности материала. Эта проблема может быть решена путем использования более высокого градиента магнитного поля, который может быть достигнут путем применения либо сверхпроводящих электромагнитов (или электромагнитов Биттера), либо более высоких концентраций парамагнитных солей в среде. Основная концепция настоящего изобретения основана на обеспечении сборки трехмерных каркасов (скаффолдов) из октокальциевого фосфата (ОКФ) в условиях левитации, исключая использование любого Помимо скорости рекристаллизации, еще одним важным свойством каркаса (материала) по изобретению является его пористость. Сборка каркаса подразумевает наиболее плотную упаковку сферических частиц. Пространство между гранулами называют взаимопроникающими порами, и существует линейная корреляция между взаимопроникающей пористостью при самой плотной гексагональной упаковке сферических частиц и их диаметрами. Таким образом, применение пористых частиц дополнительно обеспечивает остеокондуктивные свойства, и керамика с бимодальным распределением пор по размерам представляется наиболее предпочтительной. Изготовленные способом по изобретению каркасы имеют достаточный уровень пористости, который может обеспечить миграцию стволовых клеток внутри пористых каналов. Альтернативно, в гранулярное пространство трехмерного каркаса могут быть помещены клетки или тканевые сфероиды. В настоящем документе приведены результаты исследования первичных адгезивных культур мезенхимальных стволовых клеток (MSC) из пульпы молочных зубов, собранных после нормального отшелушивания - SHED (стволовые клетки отшелушенных молочных зубов человека). Эти клетки естественным образом участвуют в процессах физиологической регенерации и могут подвергаться остеогенной дифференцировке Подробное описание изобретения Краткое описание чертежей Фигура 1. Изготовление частиц α-ТКФ: (а) Схематическое изображение процесса изготовления α-ТКФ частиц; (б) SEM-изображение частиц α-ТКФ (бар 200 мкм и 20 мкм); (в) Распределение диаметра частиц α-ТКФ; (г) Рентгенофазовый анализ частиц α-ТКФ. Фигура 2. Магнитная установка: (а) Схематическое изображение установки и изготовления каркаса (скаффолда); (б)Горизонтальное сечение магнитного поля (стрелки показывают магнитную яму); (в) Вертикальное сечение магнитного поля; (г) Зависимость расстояния от левитирующего узла до центра магнитного поля от соотношения между магнитофоретической и гравитационной силой, действующей на частицы; (д) Модель магнитного принтера. Фигура 3. Левитационная сборка 3D каркаса на основе ФК в парамагнитной среде с использованием магнитного поля (концентрация соли гадолиния составляет 3 М): (a) Моделирование сборки частиц α-ТКФ и формы каркаса. (б) Динамика сборки частиц α-ТКФ. (в) Кривые площади времени сборки при моделировании и в эксперименте, выделены красным и синим соответственно. Фигура 4. Изготовление трехмерного каркаса (скаффолда) на основе ФК в парамагнитной среде с использованием магнитного поля (концентрация соли гадолиния составляет 3 М): (а) Схематическое изображение стадий перекристаллизации. (б) SEM-изображение показывает поверхность исходных частиц α-TKФ (полоса 10 мкм). (в) SEM-изображение показывает фазу дикальцийфосфата дигидрата ДКДФ (промежуточный продукт) (полоса 10 мкм). (г) SEM-изображение показывает поверхность полученного каркаса (фаза ОКФ) (полоса 10 мкм). Фигура 5. Биосовместимость 3D-каркасов и иллюстрация изготовления 3D-каркасов с использованием магнитоакустического поля: (a) Влияние среды после 4-х дневной инкубации с 3D-каркасом на основе ФК на жизнеспособность клеток (анализ Alamar Blue, 72 часа). (б) SHED тканевой сфероид из 27000 клеток в сфероидальном микропланшете (столбик 100 мкм). (в) 3D-каркас на основе ФК сразу после изготовления (столбик 2000 мкм). (г) Схематическое изображение прикрепления и миграции клеток SHED (зеленого цвета) на поверхности и внутри 3D каркаса. (д) 3D-каркас на основе ФК, инкубированный со сфероидами SHED (0 ч). (е) 3D-каркас на основе ФК, инкубированный со сфероидами SHED в течение 7 дней. (ж) Изображения флуоресцентной и световой микроскопии трехмерного каркаса, инкубированного со сфероидами SHED (зеленого цвета) в течение 7 дней. (з) SEM-изображение трехмерного каркаса со сфероидами SHED на поверхности после 7-дневной инкубации (столбик 50, 100 мкм). Фигура 6. Фазовый анализ трехмерного каркаса (скаффолда): (a) Рентгенофазовый анализ 3D-каркаса изготовленного магнитной левитацией (20 ч в буфере №1) после фазы 1; (б) Рентгенофазовый анализ 3D-каркаса, изготовленного магнитной левитацией, после фазы 1 (20 ч в буфере №1) и фазы 2 (20 ч в буфере №2). Фигура 7. SEM изображение каркаса (скаффолда), изготовленного без воздействия магнитного поля. Фигура 8. Фазоконтрастная микроскопия первичной SHED культуры: (a) до первого пассажа; (б) в пассаже. Фигура 9. SHED многолинейная дифференцировка: (a) Остеогенная дифференциация была обнаружена окрашиванием ализарином красным для визуализации отложений кальция; (б) Остеогенная дифференциация была обнаружена окрашиванием анализом щелочной фосфатазы; (в) Хондрогенная дифференциация была обнаружена окрашиванием Alcian Blue для визуализации продукции матрицы, богатой гликозаминогликаном; (г) Адипогенная дифференциация была обнаружена окрашиванием масляным красным для визуализации внутриклеточных липидных вакуолей. Определение и термины Различные термины, относящиеся к объектам настоящего изобретения, используются выше и также в описании и в формуле изобретения. Если иное не оговаривается, все технические и научные термины, используемые в данной заявке, имеют то же самое значение, которое понятно для специалистов в данной области. Ссылки на методики, используемые при описании данного изобретения, относятся к хорошо известным методам, включая изменения этих методов и замену их эквивалентными методами, известными специалистам. В описании данного изобретения термины «включает» и «включающий» интерпретируются как означающие «включает, помимо всего прочего». Указанные термины не предназначены для того, чтобы их истолковывали как «состоит только из». В данном контексте термин «среда» относится к любой среде, предназначенной для культивирования и/или кристаллизации или перекристаллизации. В описании данного изобретения термины «трехмерный материал на основе фосфата кальция» или «каркас» или «скаффолд» относятся к инженерии костной ткани. Данные материалы должны быть пористыми для благоприятного прорастания биологической кости при замещении костного дефекта. Осуществление изобретения Производство частиц α-ТКФ Сканирующие электронные микрофотографии исходных керамических частиц α- ТКФ, предназначенных для изготовления трехмерного каркаса на основе ФК в магнитном поле, показаны на фигуре 1. Средний размер частиц α-ТКФ составлял около 250-500 мкм. Полученные в результате кристаллы α-ТКФ имели глобулярную морфологию с максимальным диаметром до нескольких микрон. Компьютерное моделирование магнитного поля и сборки частиц Для выполнения сборки авторы настоящего изобретения использовали магнитную установку (фиг. 2а), которая создает неоднородное магнитное поле в рабочей зоне. Магнитное поле, используемое в качестве временного каркаса в этом исследовании, было смоделировано с помощью программного обеспечения COMSOL. Распределение значений магнитной индукции в вертикальном и горизонтальном сечении рабочей зоны показано на графике 3D-модели (фиг. 2б, в). Магнитная установка обеспечивает левитацию частиц на разной высоте в зависимости от соотношения магнитофоретическая сила/сила тяжести, которое, в свою очередь, регулируется концентрацией парамагнитной соли в среде (фиг. 2г). С помощью компьютерного моделирования были определены оптимальная концентрация парамагнитной соли в буферном растворе и требуемая конфигурация магнитного поля, необходимая для обеспечения левитационной сборки. Моделирование также позволяет оценить форму каркаса, время сборки и высоту левитации (фиг. 3). Высота сборки каркаса зависит от концентрации парамагнитной соли в среде, и, если она достаточно высока, генерируемая магнитофоретическая сила может преодолеть гравитацию и вызвать всплывание гранул. Из-за непостоянного градиента магнитного поля в вертикальном направлении взаимодействие между магнитными и гравитационными силами, действующими на каркас, также зависит от высоты сборки. Пиковая величина магнитофоретической силы наблюдается в центре области внутри магнитов, но из-за силы тяжести каркас может быть размещен в области более низкого магнитного поля. Таким образом, величина магнитофоретической силы должна превышать силу тяжести в несколько раз, чтобы удерживать каркас на некоторой высоте над дном. Увеличение этого соотношения приведет к увеличению высоты сборки каркаса. Следует отметить, что точное компьютерное моделирование требует учета характеристик жидкости и частиц. Хотя плотность может быть определена довольно легко, проницаемость ФК не была известна априори. Вязкость среды в данных условиях оценивалась экспериментально: движение гранулы фиксировалось для определения ее скорости, а вязкость рассчитывалась по закону Стокса. В настоящем исследовании скорость была очень низкой, и поэтому число Рейнольдса было меньше 1. В этом случае удельное сопротивление жидкости было достаточно точно описано законом Стокса. Используя все другие известные параметры ФК и среды, магнитную проницаемость частиц можно рассчитать из сравнения времени сборки в пилотном эксперименте и компьютерного моделирования. Он был равен μp = 0,99999, что очень близко к значениям магнитной проницаемости кости. Изготовление каркасов (скоффолдов) с использованием магнитной левитационной сборки Хотя компьютерное моделирование предсказало сферическую форму конечного каркаса (фиг. 3а), после его сборки было визуализировано удлинение вертикальной формы (фиг. 3б). Эта форма может быть объяснена изменением плотности частиц из-за некоторых различий в пористости. Также можно отметить, что после 20 ч. левитации в буфере №1 частицы начали оседать на каркасе из-за заполнения пор. Для сравнения смоделированных и экспериментальных процессов сборки была измерена видимая площадь конгломерата ФК. Результаты показаны на фигуре 3в. Экспериментально измеренная площадь уменьшалась, пока частицы не были компактно упакованы, в то время как конечная площадь каркаса зависела от количества частиц. Компьютерное моделирование сборки проводилось для небольшого числа частиц, поэтому размер конечного каркаса был сопоставим с размером гранул. Несмотря на разницу в конечном размере каркаса между данными эксперимента и компьютерного моделирования, промежуточная зависимость времени для площади конгломерата в обоих случаях была одинаковой. Таким образом, скорость сходимости частиц не зависит от количества частиц и неуклонно уменьшается во времени. Чтобы облегчить перекристаллизацию частиц во время сборки, каркас левитировал в магнитном поле в течение 40 ч. при комнатной температуре. Процесс преобразования α-ТКФ в ОКФ показан на фигуре 4а. В конце фазы 1 начальная структура α-ТКФ (фигура 4б и фигура 1) перекристаллизовалась в дикальцийфосфата дигидрат (брушит, ДКФД) (фигура 4в и фигура 6). α-ТКФ на поверхности трехмерного каркаса начал растворяться в буфере №1 из-за взаимодействия поверхности с продуктами диссоциации ацетата натрия, сопровождающегося выделением Ca2+, H2PO4- (преобладает в растворе) и НPO42- в растворе. Когда концентрация этих ионов в интерфазе достигла своего определенного критического значения, произошла кристаллизация. Уровень насыщения усиливался за счет приложения неоднородного магнитного поля, поскольку концентрация анионов и катионов росла быстрее благодаря эффекту магнитного осаждения. Повышенная концентрация ионов в растворе приводила к образованию кристаллов ДКФД на поверхности α-ТКФ с последующим их ростом. Образование ДКФД происходило по следующей реакции: 2Ca3(PO4)2+2NaH2PO4+2CH3COOH+12H2O=6CaHPO4⋅2H2O+2CH3COONa В конце фазы 2 вся структура была полностью преобразована в ОКФ (фигура 4г и фигура 6). Во-первых, кристаллы ДКФД на поверхности трехмерного каркаса, полученные в результате фазы 1, начали растворяться в буфере №2. Растворение происходило за счет взаимодействия кристаллов ДКФД с продуктами диссоциации уксусной кислоты и гидроксида натрия, которые способствуют увеличению концентрации катионов Ca2+ и анионов H2PO4- и НPO42- в интерфазе. Как и в фазе 1, магнитная седиментация способствовала увеличению концентрации ионов в интерфазе, что привело к осаждению ОКФ и образованию кристаллов ОКФ на поверхности ДКФД. Реакция образования ОКФ может быть выражена следующим образом: 8CaHPO4⋅2H2O+8NaOH+4CH3COOH→Ca8(HPO4)2(PO4)4⋅5H2O+2Na2HPO4+4CH3COONa+19H2O Энергии Гиббса рассчитывали на основе стандартной активности ионов, представленных в растворах. ΔG образования ДКФД составляет -7 кДж/моль, а ΔG образования OКФ составляет -663 кДж/моль. Это подтвердило возможность этих реакций. SEM-изображение трехмерного каркаса, которое было получено в аналогичных буферных условиях, но без приложения магнитного поля (рассматривается как контрольный образец), показано на фигуре 7. На поверхности контрольного образца не наблюдалось образования кристаллов ОКФ, что можно объяснить отсутствием магнитного поля. Действительно, левитационное состояние в магнитном поле способствует формированию ОКФ за довольно короткое время, в частности в течение 40 часов. Биосовместимость 3D-скаффолдов Для оценки цитотоксичности трехмерных каркасов использовали анализ цитотоксичности на основе экстракта, который оценивает цитотоксичность любых выщелачиваемых побочных продуктов из материала. На фигуре 5а показано, что клетки SHED в культуральной среде, предварительно инкубированной с трехмерным каркасом, сохраняли 97% жизнеспособности после 72 ч инкубации в присутствии экстрактов. Поверхностные свойства 3D каркаса в отношении клеточной колонизации были оценены с помощью флуоресцентной микроскопии и SEM. Схематическое изображение миграции клеток SHED из тканевых сфероидов и их прикрепления к поверхности трехмерного каркаса показано на фигуре 4б. Были использованы однодневные тканевые сфероиды из клеток SHED (фиг. 5в), которые затем инкубировали в тесном контакте с 3D каркасом (фиг. 5г) в течение 7 дней (фиг. 5д, е). Можно наблюдать, что тканевые сфероиды прикрепляются к 3D каркасу и равномерно распределяются по его поверхности после 7 дней культивирования (фиг. 5е-ж). Это указывает на нетоксичность и высокую биосовместимость 3D-каркаса на основе ОКФ, полученные способом согласно настоящему изобретению. Примеры осуществления изобретения Следует понимать, что эти и все приведенные в материалах заявки примеры не являются ограничивающими и приведены только для иллюстрации настоящего изобретения. Средства и методы Химические вещества и реагенты Модифицированная по способу Дульбекко среда Игла (DMEM, кат. №: 12491-015), фетальная бычья сыворотка (FBS, кат. №: 16000-044), антибиотик-антимикотик (кат. №: 15240-062), трипсин/ EDTA (кат. №: 25200-114) были получены от Gibco (США). EDTA (кат. №: R080), L-глютамин (кат. №: F032) был получен от PANECO (Россия). Высокочистый нитрат кальция (Кат. №: 13477-34-4), карбонаты аммония (Кат. №: 506-87-6), диаммонийфосфат (Кат. №: 7722-76-1), ацетат натрия (Кат. №: 127-09-3), глутаральдегид (кат. №: G5882) и натриевая соль ресазурина (кат. №: R7017-5G) были получены от Sigma-Aldrich (США). Порошок α-ТКФ синтезировали в водной среде путем медленного добавления раствора фосфата диаммония ((NH4)2HPO4) в раствор нитрата кальция (Ca(NO3)2⋅4H2O), содержащий раствор аммиака (NH4OH), при постоянном перемешивании. Значение рН смеси составляло около 7 с молярным соотношением Ca/P 1,5/1. После полного добавления реагентов суспензию фильтровали, сушили при 80°С и спекали при 900°С в течение 2 часов. Для получения частиц α-ТКФ был использован метод, основанный на сфероидизации капель жидкости под действием сил поверхностного натяжения с использованием смешанной суспензии α-ТКФ, связующего вещества (желатина) и масла (фигура 1). Этот способ позволяет получать пористые гранулы сферической формы с открытыми порами, получаемые при выгорании связующего. Сферические частицы, полученные под действием сил поверхностного натяжения, фильтровали на воронке Бюхнера, промывали от масла, высушивали и затем нагревали до 1300°С. Частицы α-ТКФ со средним размером 250-500 мкм были использованы для сборки каркасов (скаффолдов) (фигура 1). Состав частиц α-ТКФ был подтвержден с помощью рентгенофазового анализа (фигура 1). Два раствора были подготовлены для достижения магнитно-левитационной сборки и перекристаллизации частиц α-ТКФ. Один буферный раствор (называемый в данном документе буфером №1) готовили растворением 1,5±0,1 М ацетата натрия и 1,0±0,01 М фосфорной кислоты в воде (pH 5,2±0,2). Второй буферный раствор (называемый в данном документе буфером №2) готовили растворением CH3COONa (95,2 г) в 700 мл дистиллированной воды (что составляет 1,66 моль л-1) с pH 8,2±0,2. И буфер №1, и буфер №2 содержали 3М Gd3+. Чтобы получить концентрацию 3М, 3 мл 1М Гадовиста (BAYER PHARMA AG, Германия) лиофилизировали с использованием Heto PowerDry LL3000 (Thermo Fisher Scientific, США) и растворяли в 1 мл буфера №1 или буфера №2. Магнитная установка Процесс изготовления проводился в два этапа - сборка частиц α-ТКФ в условиях магнитной левитации и их дальнейшая рекристаллизация. Трехмерные каркасы были собраны методом левитационного формования с использованием неоднородного магнитного поля в присутствии солей Gd3+ при комнатной температуре (RT). Магнитная установка (фиг. 2а) состоит из системы удержания магнитов и 2-х кольцевых магнитов NdFeB (N52). Внешний диаметр магнитов составляет 85 мм; внутренний диаметр - 18 мм; толщина (высота) - 24 мм. Магниты собраны таким образом, чтобы размещать их одинаковыми полюсами друг к другу. Неоднородное магнитное поле создавалось в осевом отверстии магнитной установки (рабочей зоны). Распределение значений магнитной индукции в вертикальном и горизонтальном сечении рабочей зоны показано на диаграмме 3D-модели (фиг. 2б, в). Зависимость расстояния от левитирующего узла до центра магнитного поля от соотношения между магнитофоретической и гравитационной силой, действующей на частицы, показана на фигуре 2г. В центре конструкции перпендикулярно оси магнитных колец было сделано цилиндрическое отверстие для наблюдения за процессом фабрикации с помощью 2-х цифровых камер CMOS, источников света и системы линз. Магнитная установка включает в себя также ферромагнитный экран, экранирующий магнитное поле. Внешний вид магнитной установки показан на фигуре 2д. Геометрия кольцевых магнитов и геометрия сквозного отверстия выбирается исходя из требуемой формы конструкта. Чтобы начать процесс изготовления, прозрачный шприц емкостью 2 мл (SMF, Германия) заполняли буфером №1, содержащим частицы α-TКФ (отношение массы частиц к массе жидкости составляло 1:400). После энергичного встряхивания частицы распределялись по всему объему жидкости в шприце. После того, как этот шприц был вставлен в отверстие системы магнитов, частицы α-TКФ начали собираться в центре рабочей зоны. В результате частицы собирались в трехмерный левитирующий каркас под действием магнитных сил. После того, как частицы α-TКФ собраны в каркас, начинается процесс перекристаллизации. Это можно разделить на два этапа. На первом этапе собранные частицы α-TКФ оставались левитирующими в буфере №1 в течение 20 часов. На втором этапе шприц с 3D-каркасом в буфере №1 был извлечен из принтера, буфер №1 в шприце был заменен буфером №2, после чего шприц был снова помещен в магнитную установку. После этого каркас подвергся дальнейшей перекристаллизации в условиях левитации в течение дополнительных 20 часов. Принцип действия экспериментальной установки предполагает создание локальной зоны микрогравитации, в которой компенсируются воздействия всех сил, действующих на объекты. Магнитофоретическая сила появляется только в том случае, если магнитное поле неоднородно. Это вызывает движение частиц от областей, где сильное магнитное поле. Магнитофоретическая сила применима для частиц с нейтральными зарядами, которые имеют относительную проницаемость, отличную от фоновой жидкости. Тогда эффективная магнитофоретическая сила F, действующая на объект в неоднородном магнитном поле, будет описываться следующим соотношением: где H - магнитное поле, μf - относительная проницаемость жидкости, μp - относительная проницаемость частицы (частиц), В данном эксперименте относительная проницаемость жидкости и частиц очень близка к 1, поэтому магнитофоретическая сила, действующая на частицы, приблизительно линейна с разницей между ними. Поскольку μ>1 для парамагнетиков и μ<1 для диамагнетиков, разница μp - μf определяет направление действия магнитной силы. В результате объекты будут выталкиваться в область с меньшей напряженностью поля (магнитной ловушкой) под действием магнитофоретической силы. В условиях гравитации Земли уравновешивание объектов происходит на определенном расстоянии от локального минимума магнитного поля. Компьютерное моделирование магнитного поля и сборки частиц Моделирование трехмерного неоднородного статического магнитного поля в парамагнитной среде из двух постоянных магнитов проводилось с использованием многофизической вычислительной программы COMSOL методом конечных элементов. Характеристики, использованные при моделировании магнитного поля, были следующими: относительная проницаемость парамагнитной среды составляла μf= 1.00027; и материал класса NdFeB магнит N38 (VG = 1,21 TL). Магнитное поле было рассчитано, а затем помещено в это уравнение траектории частиц поля. Переходный расчет траекторий частиц проводился с использованием COMSOl «Модуль отслеживания частиц». В ходе этого расчета учитывались следующие силы: магнитофоретическая сила, основанная на разнице между магнитной проницаемостью среды и частицы, сила сопротивления, влияющая на время сборки, сила упругости взаимодействия частица-частица и сила тяжести. Из-за низких скоростей частиц закон сопротивления Стокса использовался для описания вязкого сопротивления. Физические характеристики частиц были такими же, как у частиц ФК: диаметр составлял 0,5 мм, плотность принималась равной 2000 кг м-3, форма частиц предполагалась сферической, а общее количество моделируемых частиц составляло 400. Несмотря на то, что плотность твердого ФК составляет 2800 кг м-3, частицы содержали пузырьки воздуха, которые уменьшали эффективную плотность. Особенности парамагнитной жидкости были найдены экспериментально и оказались следующими: плотность составляла 1550 кг м-3, динамическая вязкость составляла 0,01 Па⋅с. Рассчитанные скорости частиц хорошо соответствовали экспериментальным данным. Характеристика материала Фазовый состав анализировали с помощью обычной методики дифракции рентгеновских лучей (XRD) [Shimadzu XRD-6000 (Япония), Ni-фильтрованная мишень CuKα1, λ = 1,54183 Аппаратура сканирующей электронной микроскопии (SEM) (Tescan Vega II, Чешская Республика), работающая в режиме вторичного и обратного рассеяния электронов, использовалась для исследования материалов. Трехмерные каркасы на основе ФК с клетками SHED фиксировали 2,5% v/v Глутаральдегидом / PBS, обезвоживали в серии этанола и затем сушили в сушилке с критической точкой (HCP-2, Hitachi Koki Co. Ltd., Япония) и проводили для наблюдение с помощью микроскопа JSM -6510 LV (JEOL, Япония). Все образцы были покрыты напылением с использованием ионного устройства для нанесения покрытий (IB-3, EIKO, Япония) слоем золота толщиной 25 нм перед визуализацией для придания электропроводности поверхностям. Клеточная культура В настоящем исследовании использовали первичные адгезивные культуры MSC из пульпы молочных зубов, собранных после нормального отшелушивания - SHED (стволовые клетки отшелушенных молочных зубов человека) (фигура 8). Молочные зубы человека были собраны у 3 здоровых детей (от 5 до 8 лет) после их нормального отслоения. Образцы хранили в HBSS, содержащем антибиотик / антимикотик (Gibco, США), до доставки в лабораторию в течение 24 часов. Ткань пульпы механически извлекали из короны, дезинтегрировали и переваривали в 0,1% растворе коллагеназы типа I в HBSS (Gibco, США) в течение 60 минут при 37°C. Клетки SHED (стволовые клетки отшелушенных молочных зубов человека) собирали центрифугированием и суспендировали в ростовой среде (DMEM/F12 с добавлением 10% эмбриональной бычьей сыворотки и 100 единиц/мл пенициллина / стрептомицина (все от Gibco)). Клетки размножали в колбах объемом 75 см2 при стандартных условиях (37°С, увлажненный воздух, содержащий 5% СО2). Для пассирования клетки отделяли путем инкубации с 0,25% v/v раствором трипсина-ЭДТА (Paneco, Россия) в течение 5 мин при 37°С, суспендировали в ростовой среде и пересевали в соотношении 1:3. Клетки были свободны от микоплазменного загрязнения, что подтверждено протоколом окрашивания Hoechst 33258 (Sigma, Cat. No: 861405). Первичную культуру SHED анализировали методом иммунофенотипирования с использованием проточной цитометрии на наличие и отсутствие определенных маркеров, как рекомендовано Международным обществом клеточной терапии (ISCT) [20]. Было обнаружено, что клетки являются сильно положительными (более 95%) для CD29, CD44, CD49b, CD73 и CD90 и отрицательными (менее 2% положительно) для CD34, CD45 и HLA-DR. Авторы настоящего изобретения также проверили клеточные культуры на мультипотентную способность дифференцироваться в остеогенные, адипогенные и хондрогенные линии, поскольку способность дифференцироваться в три различных линии является еще одним обязательным критерием ISCT для MSC (фигура 9). Результаты показали, что мультипотентные мезенхимальные стромальные клетки были преобладающими клетками в наших культурах SHED. Формирование тканевых сфероидов с использованием сфероидных микропланшетов Corning Сфероиды ткани были сформированы с использованием микропланшетов сфероида Corning (Corning, кат. №: 4520) в соответствии с протоколом производителя. Клетки в монослое с 95% слиянием промывали раствором ЭДТА, собирали с субстрата 0,25% трипсином / 0,53 мМ ЭДТА и затем ресуспендировали в среде для культивирования клеток. Концентрация клеток составляла 2,7×105 на миллилитр. 100 мкл клеточной суспензии доставляли в лунки сфероидальных микропланшетов Corning. Сфероидальные микропланшеты Corning инкубировали при 37°C во влажной атмосфере с 5% CO2 в течение 24 часов. Анализ цитотоксичности 3D каркаса на основе фосфата кальция Тестирование экстракта использовалось для оценки цитотоксичности. 3D каркас на основе ФК представлял собой культуральную среду, пропитанную при 37°C в течение 4 дней. Клетки SHED высевали в 96-луночный культуральный планшет в концентрации 1×104 клеток/лунка. Каждая лунка содержала 100 мкл клеточной суспензии, и планшет инкубировали в течение 24 часов при 37°C в увлажненной атмосфере с 5% CO2 для получения культуры перед монослоем. Затем 200 мкл культуральной среды, предварительно инкубированной с трехмерным каркасом, вставляли в экспериментальные лунки и 200 мкл свежей культуральной среды вставляли в контрольные лунки. Планшет инкубировали в течение дополнительных 72 часов при 37°C в увлажненной атмосфере с 5% CO2, после чего аспирировали 200 мкл супернатанта и в каждую лунку планшета добавляли 10 мкл 0,02% раствора резазурина в культуральной среде. Планшет возвращали в CO2-инкубатор на 6 часов, а затем регистрировали флуоресценцию при длине волны возбуждения 555 нм с эмиссией, регистрируемой при 580 нм, с использованием многолучевого планшет-ридера VICTOR X3 (Perkin Elmer, США). Лунки содержали среду для культивирования клеток без каких-либо клеток и использовали для оценки фонового сигнала. Биосовместимость 3D-каркасов Биосовместимость трехмерных каркасов была исследована в отношении сфероидов тканей SHED с помощью флуоресцентной микроскопии (NIKON SMZ18, США) и SEM (JSM-6510 LV, JEOL, Япония). Однодневные тканевые сфероиды из клеток SHED инкубировали в тесном контакте с 3D-каркасом на основе ФК в течение 7 дней. Жизнеспособность клеток контролировали с использованием набора для окрашивания живых/мертвых клеток (Sigma-Aldrich, США) в соответствии с протоколом производителя. Этот анализ использовали для визуального определения того, остаются ли жизнеспособными клетки в тканевых сфероидах после культивирования с использованием 3D-каркаса на основе ФК. После 7-дневного культивирования трехмерный каркас с однодневными тканевыми сфероидами из клеток SHED инкубировали с раствором, содержащим кальцеин AM и йодид пропидия (PI), при 37°C в течение 30 минут. После промывания PBS тканевые сфероиды визуализировали с помощью флуоресцентной микроскопии (NIKON SMZ18, США). Анализ данных Статистические данные были проанализированы с использованием программного обеспечения GraphPad Prism (GraphPad Software, Inc., La Jolla, CA) и представлены как среднее значение ± S.E.M. Тест дисперсионного анализа (ANOVA) использовался для определения значимых различий между средними значениями трех групп с P <0,0001. Несмотря на то, что изобретение описано со ссылкой на раскрываемые варианты воплощения, для специалистов в данной области должно быть очевидно, что конкретные подробно описанные эксперименты приведены лишь в целях иллюстрирования настоящего изобретения и их не следует рассматривать как каким-либо образом ограничивающие объем изобретения. Должно быть понятно, что возможно осуществление различных модификаций без отступления от сути настоящего изобретения. Список литературы, которая включена в настоящее описание изобретения в качестве ссылок 1. Giraud-Guille M.-M., Belamie E., Mosser G. Organic and mineral networks in carapaces, bones and biomimetic materials // Comptes Rendus Palevol. Elsevier Masson, 2004. Vol. 3, № 6-7. P. 503-513. 2. Suba Z. et al. [Quantitative and qualitative comparison of the maxillary bone regeneration after beta-tricalcium phosphate and autogenous bone implantation]. // Fogorv. Sz. 2006. Vol. 99, № 1. P. 21-28. 3. Horowitz R.A. et al. Clinical evaluation alveolar ridge preservation with a beta-tricalcium phosphate socket graft. // Compend. Contin. Educ. Dent. Vol. 30, № 9. P. 588-590, 592, 594 passim; quiz 604, 606. 4. Stavropoulos A. et al. Clinical and histologic evaluation of granular Beta-tricalcium phosphate for the treatment of human intrabony periodontal defects: a report on five cases. // J. Periodontol. 2010. Vol. 81, № 2. P. 325-334. 5. Raksujarit A. et al. Processing and properties of nanoporous hydroxyapatite ceramics // Mater. Des. 2010. Vol. 31, № 4. P. 1658-1660. 6. Elliott J.C. (James C. Structure and chemistry of the apatites and other calcium orthophosphates. 387 p. 7. Komlev V.S. et al. 3D Printing of Octacalcium Phosphate Bone Substitutes. // Front. Bioeng. Biotechnol. 2015. Vol. 3. P. 81. 8. Guo D., Xu K., Han Y. The in situ synthesis of biphasic calcium phosphate scaffolds with controllable compositions, structures, and adjustable properties. // J. Biomed. Mater. Res. A. 2009. Vol. 88, № 1. P. 43-52. 9. Schumacher M. et al. Indirect rapid prototyping of biphasic calcium phosphate scaffolds as bone substitutes: influence of phase composition, macroporosity and pore geometry on mechanical properties. // J. Mater. Sci. Mater. Med. 2010. Vol. 21, № 12. P. 3119-3127. 10. Detsch R. et al. In vitro: osteoclastic activity studies on surfaces of 3D printed calcium phosphate scaffolds. // J. Biomater. Appl. 2011. Vol. 26, № 3. P. 359-380. 11. Rath S.N. et al. Osteoinduction and survival of osteoblasts and bone-marrow stromal cells in 3D biphasic calcium phosphate scaffolds under static and dynamic culture conditions. // J. Cell. Mol. Med. 2012. Vol. 16, № 10. P. 2350-2361. 12. Melchels F.P.W., Feijen J., Grijpma D.W. A review on stereolithography and its applications in biomedical engineering // Biomaterials. 2010. Vol. 31, № 24. P. 6121-6130. 13. Negro A., Cherbuin T., Lutolf M.P. 3D Inkjet Printing of Complex, Cell-Laden Hydrogel Structures // Sci. Rep. 2018. Vol. 8, № 1. P. 17099. 14. Herberg S. et al. Inkjet-based biopatterning of SDF-1β augments BMP-2-induced repair of critical size calvarial bone defects in mice // Bone. 2014. Vol. 67. P. 95-103. 15. Mirica K.A. et al. Using Magnetic Levitation for Three Dimensional Self-Assembly // Adv. Mater. 2011. Vol. 23, № 36. P. 4134-4140. 16. Tasoglu S. et al. Magnetic Levitational Assembly for Living Material Fabrication. // Adv. Healthc. Mater. 2015. Vol. 4, № 10. P. 1469-1476, 1422. 17. Tocchio A. et al. Magnetically Guided Self-Assembly and Coding of 3D Living Architectures // Adv. Mater. 2018. Vol. 30, № 4. P. 1705034. 18. Durmus N.G. et al. Magnetic levitation of single cells // Proc. Natl. Acad. Sci. 2015. Vol. 112, № 28. P. E3661-E3668. 19. Parfenov V.A. et al. Scaffold-free, label-free and nozzle-free biofabrication technology using magnetic levitational assembly. // Biofabrication. 2018. Vol. 10, № 3. P. 034104. 20. Prockop D.J. et al. Minimal criteria for defining multipotent mesenchymal stromal cells. The International Society for Cellular Therapy position statement // Cytotherapy. 2006. Vol. 8, № 4. P. 315-317.
фундамента, насадок и магнитных меток. Более того, согласно данным SEM (сканирующей электронной микроскопии) и рентгеноструктурному анализу, парамагнитные соли, в частности соли гадолиния не остаются в структуре или на поверхности частиц ФК. Кроме того, трехмерный каркас, полученный способом по изобретению, имеет достаточный уровень пористости, который может обеспечить миграцию клеток внутри пористых каналов. Альтернативно, в гранулярное пространство трехмерного каркаса могут быть помещены клетки или тканевые сфероиды. Это делает получаемый трехмерный материал многообещающим кандидатом для использования в тканеинженерных подходах к регенерации кости. Таким образом, способ по изобретению дает возможность быстрой сборки и изготовления материала (или каркаса) на основе ФК. Проектирование и разработка в этом направлении может внести существенный вклад в область инженерии костной ткани.
фундамента, насадок и магнитных меток. Авторы настоящего изобретения полагают, что в результате осуществления настоящего изобретения можно изготовить более совершенные биоразлагаемые каркасы с улучшенными свойствами в условиях магнитной левитации. Авторы настоящего изобретения впервые представляют успешное изготовление с помощью формирующей технологии биосовместимого каркаса для замены и регенерации костного дефекта, а именно способ сборки частиц ФК посредством магнитной левитации с использованием солей гадолиния в специальном буферном растворе с последующей перекристаллизацией в условиях левитации. Данный подход позволяет быстро создавать трехмерные каркасы на основе фаз ОКФ, в частности, в течение 40 часов.

]. Образцы сканировали при 2θ = 3° -60° с шагом 0,02° в течение предварительно установленного времени 5 секунд.