патент
№ RU 2543177
МПК C01B15/013

СПОСОБ КОНЦЕНТРИРОВАНИЯ ВОДНОГО РАСТВОРА ПЕРОКСИДА ВОДОРОДА

Авторы:
АЙКХОФФ Хубертус (DE) ЛОДЕ Флориан (DE) ВАЛЛЕРТ Клаудиа (DE)
Все (5)
Правообладатель:
Номер заявки
2013112789/05
Дата подачи заявки
29.07.2011
Опубликовано
27.02.2015
Страна
RU
Дата приоритета
15.12.2025
Номер приоритета
Страна приоритета
Как управлять
интеллектуальной собственностью
Чертежи 
2
Реферат

Изобретение относится к способу концентрирования водного раствора пероксида водорода. Способ осуществляют в устройстве, включающем в себя предварительный выпарной аппарат, дистилляционную колонну и компрессор вторичного пара. К предварительному выпарному аппарату непрерывно подводят подлежащий концентрированию водный раствор пероксида водорода. Выработанный в предварительном выпарном аппарате за счет испарения вторичный пар подводят к дистилляционной колонне, полученный в предварительном выпарном аппарате кубовый продукт отбирают в виде первого концентрированного потока пероксида водорода, выработанный в дистилляционной колонне вторичный пар отбирают из дистилляционной колонны в верхней части колонны, сжимают в компрессоре вторичного пара и используют для обогрева предварительного выпарного аппарата, и полученный в дистилляционной колонне кубовый продукт отбирают в виде второго концентрированного потока пероксида водорода. Часть полученного в предварительном выпарном аппарате кубового продукта подводят к дистилляционной колонне в жидком состоянии. Изобретение позволяет одновременно изготавливать по меньшей мере два концентрированных водных раствора пероксида водорода с различной концентрацией в диапазоне от 50 до 70 масс.% в свободно выбираемом соотношении. 9 з.п. ф-лы, 2 ил.

Формула изобретения

1. Способ концентрирования водного раствора пероксида водорода в два потока пероксида водорода с различной концентрацией, причем в устройстве, включающем в себя предварительный выпарной аппарат (1), дистилляционную колонну (2) и компрессор (3) вторичного пара, к предварительному выпарному аппарату непрерывно подводят подлежащий концентрированию водный раствор (4) пероксида водорода, выработанный в предварительном выпарном аппарате за счет испарения вторичный пар (5) подводят к дистилляционной колонне, полученный в предварительном выпарном аппарате кубовый продукт (6) отбирают в виде первого концентрированного потока (7) пероксида водорода, выработанный в дистилляционной колонне вторичный пар (8) отбирают из дистилляционной колонны в верхней части колонны, сжимают в компрессоре вторичного пара и используют для обогрева предварительного выпарного аппарата, и полученный в дистилляционной колонне кубовый продукт (9) отбирают в виде второго концентрированного потока (10) пероксида водорода, отличающийся тем, что часть полученного в предварительном выпарном аппарате кубового продукта подводят к дистилляционной колонне в жидком состоянии.

2. Способ по п.1, отличающийся тем, что подводимую к дистилляционной колонне часть полученного в предварительном выпарном аппарате кубового продукта подводят к дистилляционной колонне в средней секции.

3. Способ по п.1, отличающийся тем, что выработанный в предварительном выпарном аппарате за счет испарения вторичный пар подводят к дистилляционной колонне в средней секции.

4. Способ по п.2, отличающийся тем, что выработанный в предварительном выпарном аппарате за счет испарения вторичный пар подводят к дистилляционной колонне в средней секции.

5. Способ по одному из пп.1-4, отличающийся тем, что часть выработанного в предварительном выпарном аппарате за счет испарения вторичного пара конденсируют в дополнительном холодильнике (11) и отбирают в виде третьего концентрированного потока (12) пероксида водорода.

6. Способ по одному из пп.1-4, отличающийся тем, что температура в кубе дистилляционной колонны на 5-15°C выше температуры в кубе предварительного выпарного аппарата.

7. Способ по одному из пп.1-4, отличающийся тем, что концентрация второго концентрированного потока пероксида водорода является более высокой, чем концентрация первого концентрированного потока пероксида водорода.

8. Способ по одному из пп.1-4, отличающийся тем, что в качестве компрессора вторичного пара используют механический компрессор вторичного пара, предпочтительно одноступенчатый механический компрессор вторичного пара.

9. Способ по одному из пп.1-4, отличающийся тем, что в качестве компрессора вторичного пара используют газоструйный насос с водяным паром в качестве рабочего газа.

10. Способ по одному из пп.1-4, отличающийся тем, что используют дистилляционную колонну с загрузкой или засыпкой из металла.

Описание

[1]

Пероксид водорода обычно получают антрахиноновым способом, в котором посредством экстракции использованного в антрахиноновом способе рабочего раствора получается пероксид водорода в форме водного раствора с содержанием от 25 до 40 массовых процентов. Для сокращения транспортных расходов этот сырой продукт антрахинонового способа концентрируют путем выпаривания воды до стандартной концентрации 50, 60 или 70 массовых процентов. Для специальных применений требуется очищенный пероксид водорода, из которого путем дистилляции пероксида водорода отделены труднолетучие загрязнения.

[2]

При концентрировании пероксида водорода затраты энергии на испарение воды могут быть снижены путем сжатия полученного при испарении водяного пара и обогрева выпарного аппарата этим сжатым вторичным паром, как известно из «А. Meili, Proceedings of the 2nd International Conference on Process Intensification in Practice, BHR Group Conference Series 28, 1997, страницы 309-318», а также проспекта «Н2О2 Sulzer Chemtech Distillation and Heat-Pump Technology for the Concentration and Purification of Hydrogen Peroxide» фирмы Sulzer Chemtech.

[3]

Известные из уровня техники способы имеют тот недостаток, что для производства концентрированного пероксида водорода разной концентрации условия дистилляции должны изменяться, и при подобном изменении условий дистилляции временно образуется не соответствующий спецификациям продукт, который должен возвращаться в процесс. Пока у известных способов получаются концентрированный пероксид водорода и перегнанный пероксид водорода разной концентрации, отношение количеств этих обоих продуктов может изменяться лишь в узких пределах. Поэтому существует потребность в энергетически эффективном способе концентрирования водных растворов пероксида водорода, посредством которого могут одновременно изготавливаться по меньшей мере два концентрированных водных раствора пероксида водорода с различной концентрацией в диапазоне от 50 до 70 массовых процентов в свободно выбираемом соотношении.

[4]

Было найдено, что эта задача может быть решена тем, что устройство для концентрирования водных растворов пероксида водорода с предварительным выпарным аппаратом, дистилляционной колонной и компрессором вторичного пара эксплуатируется так, что как вторичный пар из предварительного выпарного аппарата, так и часть полученного в предварительном выпарном аппарате жидкого кубового продукта подводятся к дистилляционной колонне.

[5]

Поэтому предметом изобретения является способ концентрирования водного раствора пероксида водорода в два потока пероксида водорода с различной концентрацией, в котором в устройстве, включающем в себя предварительный выпарной аппарат, дистилляционную колонну и компрессор вторичного пара, к предварительному выпарному аппарату непрерывно подводят подлежащий концентрированию водный раствор пероксида водорода, выработанный в предварительном выпарном аппарате за счет испарения вторичный пар подводят к дистилляционной колонне, часть полученного в предварительном выпарном аппарате кубового продукта подводится в жидком состоянии к дистилляционной колонне, и полученный в предварительном выпарном аппарате кубовый продукт отбирают в виде первого концентрированного потока пероксида водорода, выработанный в дистилляционной колонне вторичный пар отбирают из дистилляционной колонны в верхней части колонны, сжимают в компрессоре вторичного пара и используют для обогрева предварительного выпарного аппарата, и полученный в дистилляционной колонне кубовый продукт отбирают в виде второго концентрированного потока пероксида водорода.

[6]

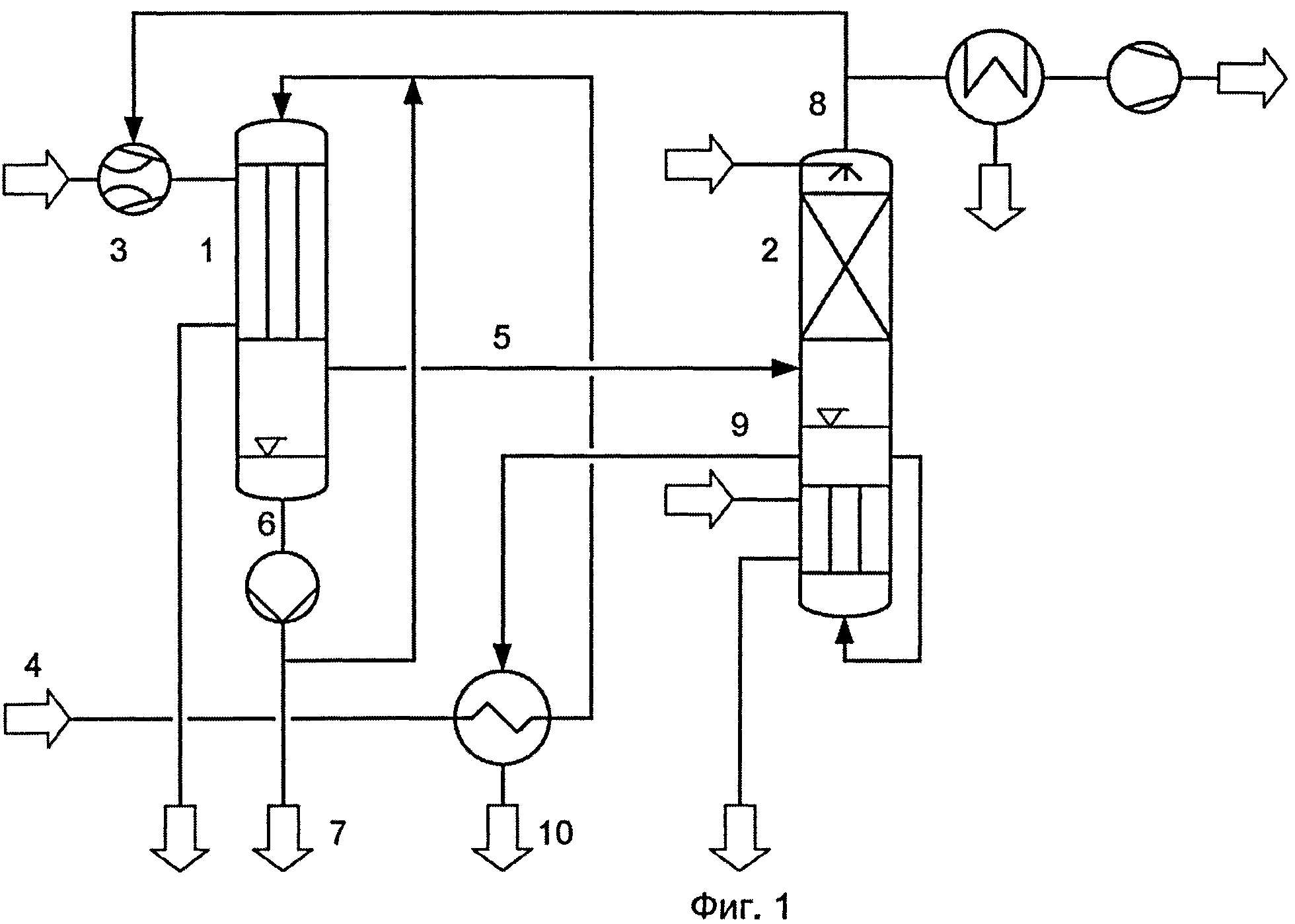
На фиг.1 показан известный из проспекта "Н2О2 Sulzer Chemtech Distillation and Heat-Pump Technology for the Concentration and Purification of Hydrogen Peroxide", страница 6, способ.

[7]

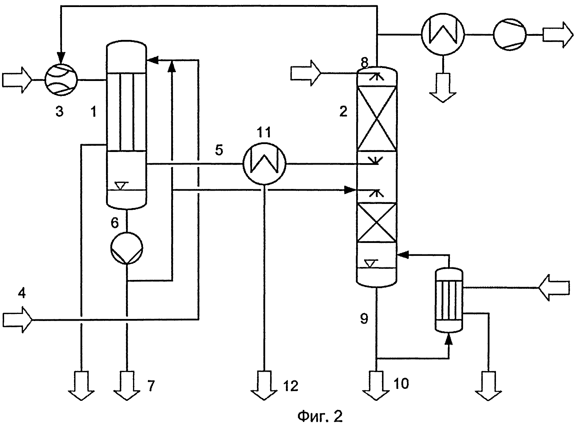
На фиг.2 показан вариант осуществления способа согласно изобретению. Способ согласно изобретению проводится в устройстве, которое включает в себя предварительный выпарной аппарат, дистилляционную колонну и компрессор вторичного пара.

[8]

В качестве предварительного выпарного аппарата могут быть использованы известные из уровня техники устройства, которые известны специалисту как пригодные для выпаривания из водного раствора пероксида водорода.

[9]

Предпочтительно, в качестве предварительного выпарного аппарата используется одноступенчатый выпарной аппарат, предпочтительно одноступенчатый циркуляционный выпарной аппарат. В еще одном варианте осуществления предварительный выпарной аппарат является выпарным аппаратом с падающей пленкой.

[10]

В качестве дистилляционной колонны могут быть использованы все известные из уровня техники колонны, которые известны специалисту как пригодные для дистилляции водного раствора пероксида водорода. Предпочтительно, используется дистилляционная колонна, которая имеет усилительную часть и испарительную часть, а также по меньшей мере одну зону питания между этими частями. Предпочтительно, используется дистилляционная колонна, которая для улучшения разделяющей способности содержит засыпку из элементов насадки или структурированную загрузку. Элементы насадки или структурированная загрузка могут быть из металла, пластмассы или керамического материала, причем особо предпочтительной является загрузка или засыпка из металла. Принадлежащий дистилляционной колонне испаритель может быть выполнен в виде отдельного испарителя, как показано на фиг.2, или может быть выполнен в виде части дистилляционной колонны, как известно согласно фиг.2 в EP 04195406 A1. Предпочтительно, дистилляционная колонна имеет в верхней части питающую линию, с помощью которой может подаваться вода для образования флегмы.

[11]

В качестве компрессора вторичного пара могут быть использованы все известные из уровня техники устройства для сжатия водяного пара. Предпочтительно, в качестве компрессора вторичного пара используется механический компрессор вторичного пара, особо предпочтительно одноступенчатый механический компрессор вторичного пара. С механическим компрессором вторичного пара достигается высокая энергетическая эффективность и становится возможным широкий рабочий диапазон. Альтернативно, в качестве компрессора вторичного пара может быть использован газоструйный насос, причем, предпочтительно, используется газоструйный насос с водяным паром в качестве рабочего газа. Использование газоструйного насоса в качестве компрессора вторичного пара имеет преимущество меньших инвестиционных затрат и более высокой доступности по причине более простой техники.

[12]

В способе согласно изобретению подлежащий концентрированию водный раствор пероксида водорода непрерывно подводится к предварительному выпарному аппарату. Предпочтительно, речь идет при этом о содержащемся в ступени экстракции антрахинонового способа получения пероксида водорода водном растворе пероксида водорода, который содержит от 25 до 40 массовых процентов пероксида водорода. Предпочтительно, подлежащий концентрированию водный раствор пероксида водорода содержит также по меньшей мере один стабилизатор для стабилизации пероксида водорода против разложения. В качестве стабилизатора могут быть использованы все известные для стабилизации пероксида водорода соединения. Предпочтительно, в качестве стабилизатора используются станнаты щелочных металлов, пирофосфаты щелочных металлов, полифосфаты щелочных металлов, а также хелатные комплексообразователи из ряда гидроксикарбоновых кислот, аминокарбоновых кислот, аминофосфоновых кислот, фосфонокарбоновых кислот и гидроксифосфоновых кислот, а также их соли щелочных металлов. Особенно предпочтительными стабилизаторами являются станнат натрия, Na4P2O7, Na2H2P2O7, аминотрис (метиленфосфоновая кислота) и ее натриевые соли, а также 1-гидроксиэтан-2,2-дифосфоновая кислота и ее натриевые соли.

[13]

В предварительном выпарном аппарате часть подведенного подлежащего концентрированию водного раствора пероксида водорода выпаривается, причем выпаривание, предпочтительно, проводится при давлении от 70 до 130 мбар и температуре куба выпарного аппарата от 49 до 69°C. Выработанный в предварительном выпарном аппарате при выпаривании вторичный пар полностью или частично подводится к дистилляционной колонне, причем вторичный пар направляется через дополнительный холодильник, в котором часть вторичного пара конденсируется и отбирается как концентрированный поток пероксида водорода. Благодаря подобной частичной конденсации вторичного пара в способе согласно изобретению с малыми затратами дополнительно к двум концентрированным потокам пероксида водорода с различной концентрацией может быть также получен дистиллированный и, тем самым, очищенный от труднолетучих примесей поток пероксида водорода. Выработанный в предварительном выпарном аппарате при выпаривании вторичный пар подводится к дистилляционной колонне, предпочтительно, в средней секции, то есть между испарительной частью и усилительной частью дистилляционной колонны. Благодаря подводу вторичного пара в средней секции дистилляционной колонны может быть уменьшен расход энергии на дистилляцию.

[14]

Из полученного в предварительном выпарном аппарате кубового продукта одна часть подводится в жидком состоянии к дистилляционной колонне, а остальная часть отбирается в виде первого концентрированного потока пероксида водорода. Подводимый к дистилляционной колонне в жидком состоянии кубовый продукт из предварительного выпарного аппарата подводится к дистилляционной колонне в средней секции, то есть между испарительной частью и усилительной частью. Благодаря подводу жидкого кубового продукта в средней секции дистилляционной колонны может быть уменьшен расход энергии на дистилляцию.

[15]

В дистилляционной колонне благодаря подводу тепла вода испаряется и получающийся вследствие этого кубовый продукт дистилляционной колонны отбирается в виде второго концентрированного потока пероксида водорода. Выработанный при этом вторичный пар отбирается из дистилляционной колонны в верхней части, полностью или частично сжимается компрессором вторичного пара и используется для обогрева предварительного выпарного аппарата. В той мере, в какой отобранный из дистилляционной колонны вторичный пар не подводится к компрессору вторичного пара, он конденсируется в конденсаторе дистилляционной колонны. Предпочтительно, дистилляционная колонна эксплуатируется при давлении в верхней части колонны от 60 до 120 мбар и при температуре куба колонны от 51 до 74°C. Предпочтительно, дистилляционная колонна эксплуатируется так, что температура в кубе дистилляционной колонны на 5-15° выше температуры в кубе предварительного выпарного аппарата, и концентрация второго концентрированного потока пероксида водорода выше, чем концентрация первого концентрированного потока пероксида водорода. Благодаря такому выбору температур в дистилляционной колонне и в предварительном выпарном аппарате расход энергии на сжатие вторичного пара может поддерживаться низким. В одном предпочтительном варианте осуществления для создания флегмы не используется сконденсированный головной продукт колонны, а в верхнюю часть колонны подается вода в жидком состоянии. Этим самым может быть достигнуто особенно низкое содержание пероксида водорода во вторичном паре и минимизированы потери пероксида водорода с вторичным паром. Предпочтительно, необходимое для работы дистилляционной колонны давление создается вакуумным насосом, который соединен с верхней частью колонны, предпочтительно через конденсатор дистилляционной колонны. Предпочтительно, необходимое для работы предварительного выпарного аппарата давление устанавливается посредством выравнивания давления между дистилляционной колонной и предварительным выпарным аппаратом через трубопровод, с помощью которого выработанный в предварительном выпарном аппарате вторичный пар подводится к дистилляционной колонне.

[16]

С помощью способа согласно изобретению, исходя из водного раствора пероксида водорода, могут быть одновременно получены два концентрированных потока раствора пероксида водорода с различной концентрацией, причем концентрация обоих потоков, предпочтительно, находится в диапазоне от 40 до 80 массовых процентов и, особо предпочтительно, в диапазоне от 49 до 75 массовых процентов. При этом соотношение количеств обоих потоков может быть установлено в широких пределах тем, что для полученного в дистилляционной колонне вторичного пара устанавливается соотношение между долей, которая через компрессор вторичного пара используется для обогрева предварительного выпарного аппарата, и долей, которая конденсируется в конденсаторе дистилляционной колонны, и что для полученного в кубе предварительного выпарного аппарата кубового продукта устанавливается соотношение между долей, которая в жидком состоянии подводится к дистилляционной колонне, и долей, которая отбирается в виде первого концентрированного потока пероксида водорода.

[17]

Фиг.1 и фиг.2 иллюстрируют способы согласно изобретению в сравнении с известным из уровня техники способом.

[18]

На фиг.1 показан известный из проспекта «Н2О2 Sulzer Chemtech Distillation and Heat-Pump Technology for the Concentration and Purification of Hydrogen Peroxide» фирмы Sulzer Chemtech, страница 6, способ. При этом подлежащий концентрированию раствор (4) пероксида водорода подводится к предварительному выпарному аппарату (1), и выработанный в предварительном выпарном аппарате за счет испарения вторичный пар (5) подводится к дистилляционной колонне (2). Полученный в предварительном выпарном аппарате (1) кубовый продукт (6) отбирается в виде первого концентрированного потока (7) пероксида водорода и в проспекте фирмы Sulzer обозначен как TG (Purge). Выработанный в дистилляционной колонне (2) вторичный пар (8) отбирается из дистилляционной колонны (2) в верхней части колонны, сжимается компрессором (3) вторичного пара и используется для обогрева предварительного выпарного аппарата (1). Полученный в дистилляционной колонне (2) кубовый продукт (9) отбирается в виде второго концентрированного потока (10) пероксида водорода и в проспекте фирмы Sulzer обозначен как CG (Product). В этом способе весь пероксид водорода, который отбирается с потоком (10) пероксида водорода, должен быть выпарен в предварительном выпарном аппарате (1), и отношение количеств потоков (7) и (10) пероксида водорода при заданной концентрации обоих потоков пероксида водорода может устанавливаться лишь в узких пределах.

[19]

На фиг.2 показан вариант осуществления способа согласно изобретению. В отличие от известного способа согласно фиг.1 в этом способе часть полученного в предварительном выпарном аппарате (1) кубового продукта (6) подводится к дистилляционной колонне в жидком состоянии. Путем установки доли кубового продукта (6), который подводится к дистилляционной колонне, и доли, которая отбирается как концентрированный поток (7) пероксида водорода, в способе согласно изобретению также и при заданных концентрациях потоков (7) и (10) пероксида водорода отношение количеств между этими потоками может устанавливаться в широких пределах. Поскольку доля используемого пероксида водорода, которая подводится к дистилляционной колонне в жидком состоянии, в способе не выпаривается, то по сравнению со способом согласно фиг.1 требуется также меньше энергии. В показанном на фиг.2 варианте осуществления часть выработанного в предварительном выпарном аппарате (1) за счет испарения вторичного пара (5) конденсируется в дополнительном холодильнике (11) и отбирается в виде третьего концентрированного потока (12) пероксида водорода. В этом варианте осуществления способом согласно изобретению может быть дополнительно получен также в значительной мере очищенный дистилляцией от труднолетучих примесей пероксид водорода, причем количество и концентрация этого очищенного пероксида водорода могут быть выбраны в широких пределах путем выбора условий работы для предварительного выпарного аппарата (1) и дополнительного холодильника (11).

[20]

Следующий пример иллюстрирует показанный на фиг.2 вариант осуществления способа согласно изобретению. Предварительный выпарной аппарат (1) эксплуатируется при давлении 120 мбар и температуре куба 61°C. Дистилляционная колонна (2) эксплуатируется при давлении в верхней части колонны 104 мбар и температуре куба 70°C. К предварительному выпарному аппарату подводятся 10000 кг/час подлежащего концентрированию раствора (4) пероксида водорода с концентрацией 40,0 массовых процентов. В предварительном выпарном аппарате производится 2502 кг/час вторичного пара (5) с содержанием пероксида водорода 8,5 массовых процентов. Из вторичного пара частичной конденсацией в дополнительном холодильнике (11) получается концентрированный поток (12) пероксида водорода с концентрацией 45,1 массовых процентов в количестве 152 кг/час, а не сконденсировавшийся вторичный пар в парообразном состоянии подводится дистилляционной колонне (2). Из кубового продукта (6) предварительного выпарного аппарата отбираются 1830 кг/час в качестве концентрированного потока (7) пероксида водорода с концентрацией 50,5 массовых процентов, а оставшийся остаточный кубовый продукт подводится в жидком состоянии к дистилляционной колонне (2). К дистилляционной колонне (2) для создания флегмы подводится 769 кг/час воды. В дистилляционной колонне пероксид водорода путем подвода 1487 кВт тепла к испарителю дистилляционной колонны дополнительно концентрируется и из куба колонны отбирается концентрированный поток (10) пероксида водорода с концентрацией 70,5 массовых процентов в количестве 4173 кг/час. Из выработанного в дистилляционной колонне вторичного пара 1094 кг/час сжимаются компрессором (3) вторичного пара до давления 320 мбар, и посредством сжатого вторичного пара обогревается предварительный выпарной аппарат (1). Остальной выработанный в дистилляционной колонне вторичный пар конденсируется. Расход энергии на сжатие вторичного пара паром в выполненном в виде газоструйного насоса компрессоре вторичного пара составляет 976 кВт.

[21]

ПЕРЕЧЕНЬ ССЫЛОЧНЫХ ОБОЗНАЧЕНИЙ НА ФИГУРАХ

[22]

(1) предварительный выпарной аппарат

[23]

(2) дистилляционная колонна

[24]

(3) компрессор вторичного пара

[25]

(4) подлежащий концентрированию раствор пероксида водорода

[26]

(5) вторичный пар из предварительного выпарного аппарата

[27]

(6) кубовый продукт из предварительного выпарного аппарата

[28]

(7) первый концентрированный раствор пероксида водорода

[29]

(8) вторичный пар из дистилляционной колонны

[30]

(9) кубовый продукт дистилляционной колонны

[31]

(10) второй концентрированный раствор пероксида водорода

[32]

(11) дополнительный холодильник

[33]

(12) третий концентрированный раствор пероксида водорода

Как компенсировать расходы
на инновационную разработку
Похожие патенты