патент
№ RU 2277055
МПК B61L3/20

УСТРОЙСТВО ПРЕДОТВРАЩЕНИЯ СТОЛКНОВЕНИЯ ПОДВИЖНОГОСОСТАВА НА СТАНЦИИ

Авторы:
Никифоров Борис Данилович Рабинович Михаил Даниилович Табунщиков Александр Константинович
Все (5)
Номер заявки
2004135243/11
Дата подачи заявки
03.12.2004
Опубликовано
27.05.2006
Страна
RU
Как управлять
интеллектуальной собственностью
Реферат

[25]

Изобретение относится к железнодорожной технике, а именно к железнодорожной автоматике и телемеханике. Устройство содержит установленные на локомотиве приемные катушки, соединенные с входом приемника, дешифратор, индикатор, блок сравнения, входом соединенный с выходом измерителя скорости, а выход блока сравнения подключен к цепи управления электропневматическим клапаном тормозной системы подвижного состава, блок задания допустимой скорости и блок задания режимов работы с подключенными к нему средством ручного управления машиниста и блоком автоматического управления, вход которого служит для подключения системы автоведения подвижного состава. На пути установлены блоки кодирования, подключенные к рельсовым цепям, которые соединены с блоком электрической централизации станции, а на станции установлены средство выключения блоков кодирования, выполненное с возможностью ручного управления, и блок определения установки маршрутов, вход которого соединен с блоком электрической централизации, выход блока определения установки маршрутов подключен к управляющему входу средства выключения блоков кодирования. Техническим результатом, на достижение которого направлено данное изобретение, является расширение функциональных возможностей и повышение надежности устройства. 1 ил.

Формула изобретения

Устройство предотвращения столкновения подвижного состава на станции, содержащее установленные на локомотиве приемные катушки, соединенные с входом приемника, к выходу которого подключен дешифратор, первый выход дешифратора соединен с первым входом индикатора, а второй выход дешифратора соединен с входом блока сравнения, второй вход которого соединен с выходом измерителя скорости, а выход блока сравнения подключен к цепи управления электропневматическим клапаном тормозной системы подвижного состава, и установленные на пути блоки кодирования, выходы которых подключены к соответствующим рельсовым цепям, а их входы соединены с блоком электрической централизации станции, отличающееся тем, что оно снабжено установленными на локомотиве блоком задания допустимой скорости и блоком задания режимов работы с подключенными к нему средством ручного управления машиниста и блоком автоматического управления, вход которого служит для подключения системы автоведения подвижного состава, при этом первый выход блока задания режимов работы через блок задания допустимой скорости соединен с дополнительным входом дешифратора, а второй выход блока задания режимов работы подключен ко второму входу индикатора, а на станции установлены средство выключения блоков кодирования, выполненное с возможностью ручного управления, и блок определения установки маршрутов, вход которого соединен с блоком электрической централизации, выход блока определения установки маршрутов подключен к управляющему входу средства выключения блоков кодирования.

Описание

[1]

Устройство относится к области железнодорожной автоматики и телемеханики.

[2]

Известно устройство автоматического управления торможением - САУТ (См. Никифоров Б.Д., Головин В.И., Кутыев Ю.Г. «Автоматизация управления тормозами поездов». М.: Транспорт, 1985 г., стр.263). Данная система не позволяет совершать локомотивную работу на станции и не исключает выезд на занятые стрелочные переводы.

[3]

Известно устройство автоматической локомотивной сигнализации и многозначной локомотивной сигнализации (См. Леонов А.А. «Техническое обслуживание автоматической локомотивной сигнализации». М.: Транспорт, 1982, стр.256). Однако и это устройство имеет те же недостатки, что описанное выше.

[4]

Известна система маневровой автоматической локомотивной сигнализации. (См. Кочнев А.В. «Маневровая автоматическая локомотивная сигнализация. Журнал «Автоматика, связь и информатика», №4, 2000 г., стр.43-47).

[5]

В данной системе переключение локомотивных устройств АЛС в разные режимы выполняет машинист. К тому же система предполагает использование относительно сложной аппаратуры как локомотивных, так и стационарных устройств автоматики, что удорожает систему, а в ряде случаев приводит к практической невозможности ее использования, например из-за дефицита частотного диапазона.

[6]

Наиболее близкой по технической сущности является микроэлектронная система АЛС-ЕН, в которой используется автоматическая локомотивная сигнализация совместно с системой автоматического управления тормозами (См. Кравцов Ю.А. и др. «Системы железнодорожной автоматики и телемеханики», учебник для вузов, М., Транспорт, 1996 г., стр.400, рис.5.10, 5.13, 5.14).

[7]

Основным недостатком данной системы является отсутствие в ней элементов переключения путевых и локомотивных устройств АЛС с режима, позволяющего после остановки проследовать закрытый путевой светофор на перегоне с пониженной скоростью (перегонный режим работы АЛС), в станционный режим работы АЛС, абсолютно исключающий передвижение подвижного состава по тем станционным участкам пути, которые ограждаются закрытыми путевыми светофорами (выходными, маршрутными, выходными в поездных передвижениях или маневровыми в маневровых передвижениях).

[8]

Заявляемое устройство направлено на устранение опасных столкновений подвижных единиц из-за проезда закрытого станционного сигнала вследствие несанкционированных действий машиниста.

[9]

Техническим результатом, на достижение которого направлено данное изобретение, является расширение функциональных возможностей и повышение надежности устройства.

[10]

Технический результат достигается тем, что устройство предотвращения столкновения подвижного состава на станции, содержащее установленные на локомотиве приемные катушки, соединенные с входом приемника, к выходу которого подключен дешифратор, первый выход дешифратора соединен с первым входом индикатора, а второй выход дешифратора соединен с входом блока сравнения, второй вход которого соединен с выходом измерителя скорости, а выход блока сравнения подключен к цепи управления электропневматическим клапаном тормозной системы подвижного состава, и установленные на пути блоки кодирования, выходы которых подключены к соответствующим рельсовым цепям, а их входы соединены с блоком электрической централизации станции, снабжено установленными на локомотиве блоком задания допустимой скорости и блоком задания режимов работы с подключенными к нему средством ручного управления машиниста и блоком автоматического управления, вход которого служит для подключения системы автоведения подвижного состава, при этом первый выход блока задания режимов работы через блок задания допустимой скорости соединен с дополнительным входом дешифратора, а второй выход блока задания режимов работы подключен ко второму входу индикатора, и установленными на станции средством выключения блоков кодирования, выполненным с возможностью ручного управления, и блоком определения установки маршрутов, вход которого соединен с блоком электрической централизации, выход блока определения установки маршрутов подключен к управляющему входу средства выключения блоков кодирования.

[11]

Использование предложенного устройства, обладающего более широкими функциональными возможностями и повышенной надежностью, позволяет исключить столкновения подвижного состава на станции и обеспечить повышение безопасности движения в целом.

[12]

При проведении патентных исследований не обнаружено источников информации, опровергающих новизну и изобретательский уровень предлагаемого устройства.

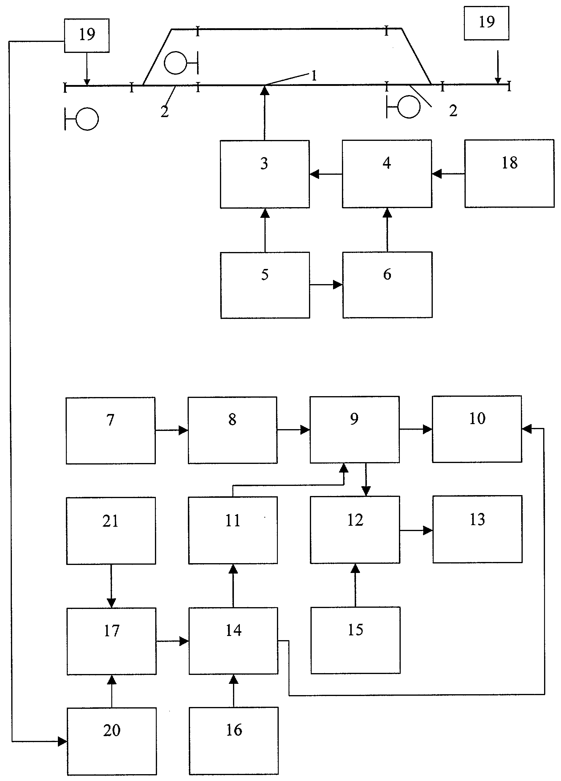
[13]

Структурная схема устройства предотвращения столкновения подвижного состава на станции представлена на чертеже.

[14]

Устройство содержит на станции рельсовые цепи 1 (показаны для одного пути, где находится локомотив) и смежные стрелочные секции 2. Блок 3 кодирования подключен к рельсовой цепи 1. Стрелочная секция 2 не кодируется. Средство 4 выключения блока кодирования прекращает работу блока 3 кодирования при нажатии кнопки 18 ручного управления или по команде блока 6 определения установки маршрутов. Блок 5 электрической централизации управляет работой блока 3 кодирования и выдает информацию о занятии или замыкании стрелочных секций 2 в маршруте на блок 6 определения установки маршрутов.

[15]

На локомотиве установлены приемные катушки 7, соединенные со входом приемника 8, выходом соединенным со входом дешифратора 9, который подключен к индикатору 10. Блок 11 задания допустимой скорости подключен к другому входу дешифратора 9, другой выход которого соединен с блоком 12 сравнения, подключенным выходом к цепи 13 управления электропневматическим клапаном. Блок 14 задания режимов работы выходом подключен к второму входу индикатора 10. При переходе на режим станционной работы осуществляется включение на локомотивном индикаторе 10 дополнительного показания. Измеритель 15 скорости выходом соединен с другим входом блока 12 сравнения. Машинист через кнопку 16 может вручную воздействовать на один вход блока 14 задания режимов работы и перевести его в режим станционной маневровой работы. Другой вход блока 14 задания режимов работы подключен к блоку 17 автоматического управления, для воздействия на который могут использоваться типовые локомотивные устройства 21, имеющие информацию о нахождении локомотива на станции. Например САУТ, САВПЭ (автоведение пригородного электропоезда), которые на линейном выходе имеют единичный сигнал при нахождении на станции. Например в САУТ это выход локомотивного приемника от сигнала путевого шлейфа, расположенного на входе и выходе станции. Если на локомотиве нет САУТ или САВПЭ, то переключение осуществляется по команде с выхода приемника точечного датчика 20, который получает информацию от путевых датчиков точечного канала 19, расположенных на входе и выходе станции.

[16]

Работа устройства происходит следующим образом.

[17]

При вступлении подвижной единицы (поезда или маневрового локомотива) на рельсовую цепь 1 в нее поступает код «КЖ», если выходной светофор закрыт (как в типовой АЛСН). Код вырабатывается блоком 3 кодирования и поступает с двух сторон рельсовой цепи на случай нахождения вагонов впереди локомотива при маневровой работе. Подключение аппаратуры блока 3 кодирования осуществляется по типовым решениям. Код «КЖ» поступает до тех пор, пока смежные к пути 1 стрелочные секции 2 не замкнуты в другом маршруте. В случае если эти секции будут замкнуты в каком-либо маршруте (поездном или маневровом) (на который может выехать несанкционированно локомотив с рельсовой цепи 1), код «КЖ» перестает подаваться в рельсовую цепь 1. Код «КЖ» также перестает подаваться при несанкционированном занятии подвижным составом вышеупомянутых секций.

[18]

Для этого при установке какого-либо маршрута с использованием секции 2 и других смежных секций или при несанкционированном занятии какой-либо вышеуказанной секции блок 6 определения установки маршрутов дает команду на средство 4 выключения блока кодирования и кодирование рельсовой цепи 1 прекращается. Прекратить кодирование может и дежурный по станции (ДСП), воздействуя через кнопку 18 на вход средства 4 выключения блока кодирования, чем достигается при необходимости остановка локомотива.

[19]

На локомотиве код принимается через локомотивные катушки 7 приемником 8 и поступает на дешифратор 9, который, в соответствии с принятым кодом, осуществляет индикацию на локомотивном индикаторе (светофоре) 10, а также выдает значения допустимой скорости при данном огне на блок 12 сравнения, в котором сравнивается допустимая скорость с фактической подаваемой от измерителя 15 скоростью. В случае если фактическая скорость выше допустимой, то происходит воздействие на цепь 13 управления электропневматическим клапаном (ЭПК), как в типовой АЛСН.

[20]

Основной особенностью локомотивных устройств предлагаемого изобретения является наличие двух режимов работы АЛСН: перегонный и станционный. Перегонный режим происходит точно также, как в типовой АЛСН, а станционный имеет другие значения допустимых скоростей движения при различных огнях локомотивного светофора. Так для красного огня допустимая скорость движения равна 0 км/ч, т.е. исключается движение локомотива (в типовой АЛСН при красном огне допустимая скорость равняется 20 км/ч).

[21]

Переключение из перегонного в станционный режим работы осуществляется автоматически по команде от блока 17 автоматического управления устройствами САУТ или САВПЭ (которые всегда «знают» на перегоне или на станции они находятся) сигналом на один вход блока 14 задания режимов работы АЛСН или с выхода приемника 21 точечного канала, который получает информацию от передатчика 19 точечного канала, расположенного на входе и выходе станции. Если локомотив не оборудован вышеперечисленными устройствами, то переключение режимов производит машинист через кнопку 16 ручного управления машиниста, воздействуя на вход блока 14 задания режимов работы.

[22]

При включении станционного режима происходит изменение допустимой скорости движения на станции, которое осуществляет блок 11 задания допустимой скорости, и передача им этого изменения в дешифратор 9. Если используется стандартный дешифратор ДКСВ, то для этого достаточно разорвать цепь контактов скоростемера (0-20). Далее работа локомотивных устройств происходит, как выше рассмотрено. Поэтому если поездная единица стоит на пути и код «КЖ» прекратился, то при попытке тронуться с места сразу происходит экстренное торможение из-за срабатывания ЭПК.

[23]

Аналогично произойдет экстренное торможение, если при получении «КЖ» локомотив проедет закрытый сигнал рельсовой цепи 1. В этом случае на локомотивном светофоре будет загораться красный и сразу происходит экстренное торможение. Максимальная длинна тормозного пути при проезде красного огня в вышерассмотренном случае при известной максимально возможной скорости поезда на красный огонь должна быть меньше длины секций по пути до возможного выезда на поездной маршрут. Это условие позволяет определить количество секций по пути проезда, чтобы не допустить столкновение подвижного состава.

[24]

Блоки 6, 4 строятся из контактов замыкающих и путевых реле смежных секций и включаются в цепи кодовключающих реле, выполненных по типовым решениям для электрической централизации.

Как компенсировать расходы
на инновационную разработку
Похожие патенты