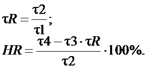
Полезная модель относится к области оптического приборостроения и касается фотометра. Фотометр содержит объектив, за которым расположена светоделительная пластина, с отражательной стороны светоделительной пластины расположена диффузионно-рассеивающая пластина, за которой расположен опорный фотодиод. За светоделительной пластиной расположена диафрагма, за которой расположено входное отверстие первой фотометрической сферы, в которую встроен сигнальный фотодиод. Фотометр дополнительно содержит вторую фотометрическую сферу со встроенными в нее тремя светодиодами, каждый из которых соответственно имеет свою длину волны оптического излучения. Светодиоды соединены с электронными ключами, которые подключены к источнику питания и трем выходам микроконтроллера. Входы микроконтроллера соединены с усилителями фототока сигнального и опорного фотодиодов и клавиатурой. Четвертый выход микроконтроллера соединен с жидкокристаллическим дисплеем. Технический результат заключается в обеспечении возможности выбора длины волны излучения, длительности и скважность световых импульсов. 5 ил.
Фотометр, содержащий объектив, за которым расположена светоделительная пластина, с отражательной стороны светоделительной пластины расположена диффузионно-рассеивающая пластина, за которой расположен опорный фотодиод, за светоделительной пластиной расположена диафрагма, за которой расположено входное первое сквозное отверстие первой фотометрической сферы, имеющей диффузную отражательную внутреннюю поверхность, в которой выполнено второе сквозное отверстие, в которое встроен сигнальный фотодиод, выход которого электрически подключен к входу первого усилителя фототока, а третье сквозное отверстие в первой фотометрической сфере расположено соосно, напротив первого входного сквозного отверстия, отличающийся тем, что в него дополнительно встроена вторая фотометрическая сфера, имеющая диффузную отражательную внутреннюю поверхность, в которой выполнены три сквозные отверстия со встроенными в них светодиодами, каждый из которых соответственно имеет свою отличную длину волны оптического излучения, каждый из трех светодиодов своими входами подключен посредством электрического неразъемного соединения к выходу соответствующих электронных ключей, первый управляющий вход каждого из которых путем неразъемного электрического соединения подключен соответственно к первому, второму и третьему выходу микроконтроллера, а вторые входы каждого из электронных ключей одновременно путем неразъемного электрического соединения подключены к источнику постоянного тока, микроконтроллер своим первым аналоговым входом путем неразъемного электрического соединения подключен к выходу первого усилителя фототока, а вторым своим аналоговым входом микроконтроллер путем неразъемного электрического соединения подключен к выходу второго усилителя фототока, вход которого путем неразъемного электрического соединения подключен к выходу опорного светодиода, к третьему входу микроконтроллера путем неразъемного электрического соединения подключена клавиатура, а к четвертому выходу микроконтроллера путем неразъемного электрического соединения подключен жидкокристаллический дисплей, причем вторая фотометрическая сфера, объектив, светоделительная пластина, диффузионно-рассевающая пластина, опорный фотодиод, диафрагма, первая фотометрическая сфера жестко закреплены на едином основании таким образом, что вторая фотометрическая сфера, объектив, светоделительная пластина, диафрагма, первая фотометрическая сфера расположены соосно.
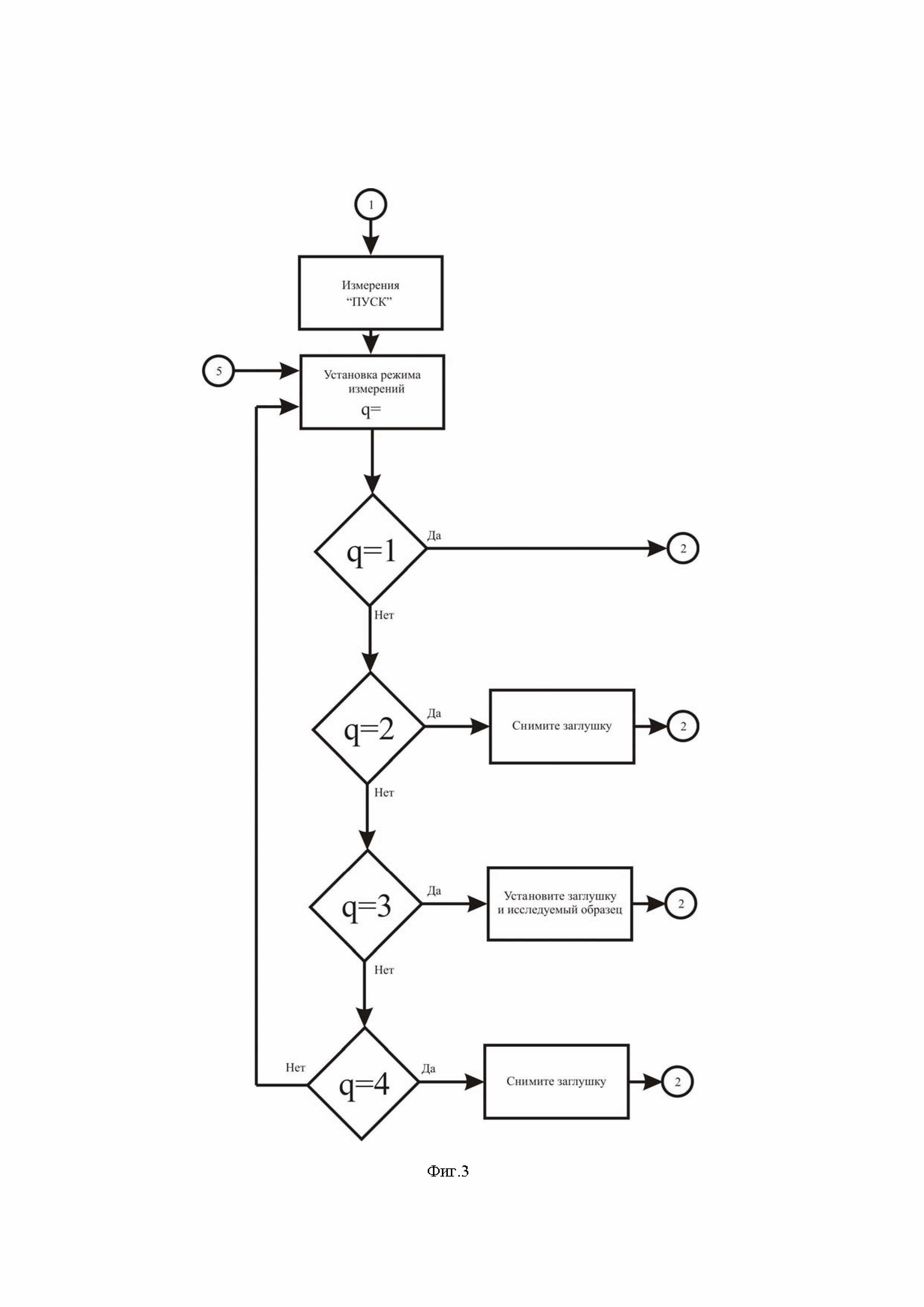
Полезная модель относится к области фотометрии и может быть использована, в частности, для измерения седиментации частиц в растворах, оптических параметров различных сред, где применение существующей техники фотометрии осложнено отсутствием встроенной системы управления параметрами световых импульсов и статистической обработки результатов измерений, позволяющей повысить стабильность измерений и снизить порог чувствительности. Известные аналоги фотометра основаны: - на фотометре для спектрального анализа [Патент РФ №206 533, МПК G01J 3/02, G01J 3/443. Фотометр для спектрального анализа. Авторы: Панин А.М., Темкин В.В., Певгов В.Г., опубл. 15.09.2021, Бюл.№26]. Суть полезной модели заключается в том, что фотометр содержит связанные между собой устройство подачи исследуемого вещества, нагреватель, плазмогенератор, непосредственно примыкающий к нагревателю, оптическую систему передачи светового потока, диспергирующий элемент, фотоприемное устройство и блок обработки и регистрации результатов измерений. Технический результат заключается в обеспечении возможности анализа веществ разного агрегатного состава в небольших концентрациях. Недостатками указанной полезной модели являются: отсутствие возможности неразрушающего измерения оптических характеристик образцов; отсутствие возможности управления параметрами световых импульсов. - на фотометре [Патент РФ №157 154, МПК G01J 1/04. Фотометр. Авторы: Круглова Е.В., Грошев Д.А., опубл. 20.11.2015, Бюл.№32]. Суть полезной модели заключается в том, что фотометр содержит кювету, световод с градиентным профилем показателя преломления, параллельный поток излучения, фотокатод, фотоэлектронный умножитель, импульсы тока, операционный усилитель, цифровой счетчик импульсов, дискриминатор, микропроцессор, и отличается тем, что профиль показателя преломления кварца по радиусу сердцевины световода R изменяется сначала от 0 до R/2 по параболическому закону, а затем от R/2 до R по логарифмическому закону, что обеспечивает сбор света от пробирки с апертурным углом 60° и преобразование его в параллельный поток. Недостатками указанной полезной модели являются: отсутствие возможности управления параметрами светового потока, в том числе, отсутствием возможности выбора длины волны светового потока, отсутствием возможности управления параметрами световых импульсов; отсутствие возможности измерения мутности и прозрачности исследуемых образцов. - на устройстве фотометра с шаровым осветителем [Патент РФ №2 581 429, МПК G01J 1/08, G01J 21/01. Устройство фотометра с шаровым освитителем. Авторы: Панин А.М., Темкин В.В., опубл. 20.04.2016, Бюл.№11]. Суть изобретения заключается в том, что фотометр включает в себя осветитель, систему линз, кюветное отделение, фотоприемное устройство и вычислительную систему. Осветитель выполнен в виде фотометрического шара, имеющего диффузно отражающую внутреннюю поверхность, в которой выполнены сквозные отверстия со встроенными в них импульсными светодиодами, имеющими линейные размеры в пределах 0.003-0.006 диаметра фотометрического шара. Технический результат заключается в повышении точности измерения, снижении порога чувствительности, повышении стабильности и воспроизводимости результатов измерений. Недостатками указанного изобретения являются: отсутствие управления параметрами световых импульсов; отсутствие возможности измерения мутности и прозрачности исследуемых образцов. Наиболее близким к предлагаемому техническому решению является турбиметрический фотометр для исследования седиментации наноразмерных объектов [Данилаев М. П. и др. Турбидиметрический фотометр для исследования седиментации наноразмерных объектов //Научное приборостроение. - 2021. - Т. 31. - №. 2. - С. 35-43.], содержащий светодиод, объектив со светофильтром (при необходимости), светоделительную пластину, диффузно-рассеивающую пластину, кювету, исследуемый объект, диафрагму, фотометрическую сферу, сигнальный фотодиод, опорный фотодиод, блок регистрации и обработки сигналов. Прототип работает следующим образом. В качестве источника света используется светодиод (BL-L101URC). Разнообразие выпускаемых промышленно светодиодов позволяет перекрыть весь видимый световой диапазон. Однако в прототипе используется светодиод только одной длины волны (BL-L101URC, нм). Питание светодиода осуществляется импульсным напряжением с частотой 1522 Гц со стабилизацией тока 15÷20 мА. Частота может изменяться в широких пределах, и ее выбор определяется спектром промышленных помех и фоновой засветки в условиях проведения измерений, с целью повышения помехозащищенности фотометра. После выбора первоначального значения частоты световых импульсов, ее дальнейшее изменение не предусмотрено. Прохождение рассеянного излучения ограничивается диафрагмой и входным отверстием фотометрического шара. Использование диффузно-рассеивающей пластины и фотометрической сферы позволяет ослабить влияние изменений распределения интенсивности света по сечению зондирующего луча на результат измерений. Выходное напряжение с сигнального и опорного фотодиодов (использовались ФД256 с диапазоном спектральной чувствительности 0.4÷1.1 мкм) усиливается усилителем, построенным на микросхеме 544УД2, регистрируется двухлучевым цифровым осциллографом (8-ми разрядный АЦП) с частотой дискретизации 100 кГц и записывается в файл по 10000 отсчетов. При обработке информации с использованием внешней ЭВМ, вычисляется величина нулевой линии Недостатками прототипа являются: - отсутствует возможность управления световыми импульсами, а именно, отсутствует возможность выбора длины волны оптического излучения светового потока, длительности и скважности световых импульсов; - отсутствует возможность автономного проведения измерений. Это обусловлено тем, что для обработки информации требуется использовать внешнюю ЭВМ. То есть отсутствует встроенная в фотометр система управления и обработки информации. Техническая проблема заключается в создании фотометра, в котором обеспечивается управление световыми импульсами, а именно, осуществляется выбор длины волны оптического излучения светового потока, длительность и скважность световых импульсов, а также содержится встроенная система управления и обработки информации, в которой управление световыми импульсами и обработка информации осуществляется по определенному алгоритму. Технический результат предлагаемого фотометра заключается в обеспечении управления световыми импульсами, а именно, осуществляется выбор длины волны оптического излучения светового потока, длительность и скважность световых импульсов за счет включения в единую конструкцию фотометра второй фотометрической сферы, имеющей диффузную отражательную внутреннюю поверхность, в которой выполнены три сквозные отверстия со встроенными в них светодиодами, каждый из которых соответственно имеет свою отличную длину волны оптического излучения светового потока, каждый из светодиодов подключен к соответствующему электронному ключу, управляющий вход каждого из которых подключен к соответствующему аналоговому выходу микроконтроллера, а вторые входы соответствующих электронных ключей одновременно подключены к источнику постоянного тока, временные характеристики коммутации электронных ключей определяются алгоритмом, реализованном в микроконтроллере, который является встроенной системой управления и обработки информации, микроконтроллер включен в единую конструкцию фотометра и своим первым аналоговым входом микроконтроллер подключен к выходу первого усилителя фототока, вход которого подключен к выходу сигнального фотодиода, а вторым своим аналоговым входом микроконтроллер подключен к выходу второго усилителя фототока, вход которого подключен к выходу опорного светодиода, а обработка информации осуществляется по алгоритму, реализованному в микроконтроллере. Технический результат в фотометре, содержащем объектив за которым расположена светоделительная пластина, с отражательной стороны светоделительной пластины расположена диффузионно-рассеивающая пластина, за которой расположен опорный фотодиод, за светоделительной пластиной расположена диафрагма, за которой расположено первое входное сквозное отверстие первой фотометрической сферы, имеющей диффузную отражательную внутреннюю поверхность, в которой выполнено второе сквозное отверстие, в которое встроен сигнальный фотодиод, выход которого электрически подключен к входу первого усилителя фототока, а третье сквозное отверстие в первой фотометрической сфере, расположено соосно, напротив, первого входного сквозного отверстия достигается тем, что в него дополнительно встроена вторая фотометрическая сфера, имеющая диффузную отражательную внутреннюю поверхность, в которой выполнены три сквозных отверстия со встроенными в них светодиодами, каждый из которых соответственно имеет свою отличную длину волны оптического излучения, каждый из трех светодиодов своими входами подключен посредством электрического неразъемного соединения к выходу соответствующих электронных ключей, первый управляющий вход каждого из которых путем неразъёмного электрического соединения подключен соответственно к первому, второму и третьему выходу микроконтроллера, а вторые входы каждого из электронных ключей одновременно путем неразъёмного электрического соединения подключены к источнику постоянного тока, микроконтроллер, своим первым аналоговым входом путем неразъёмного электрического соединения подключен к выходу первого усилителя фототока, а вторым своим аналоговым входом микроконтроллер путем неразъёмного электрического соединения подключен к выходу второго усилителя фототока, вход которого путем неразъёмного электрического соединения подключен к выходу опорного светодиода, к третьему входу микроконтроллера путем неразъёмного электрического соединения подключена клавиатура, а к четвертому выходу микроконтроллера путем неразъёмного электрического соединения подключен жидкокристаллический дисплей, причем вторая фотометрическая сфера, объектив, светоделительная пластина, диффузионно-рассевающая пластина, опорный фотодиод, диафрагма, первая фотометрическая сфера жестко закреплены на едином основании таким образом, что вторая фотометрическая сфера, объектив, светоделительная пластина, диафрагма, первая фотометрическая сфера расположены соосно. На фиг. 1 изображена структурная схема фотометра с исследуемым объектом, на фиг. 2 - фиг. 5 представлен алгоритм работы микроконтроллера управления световыми импульсами и обработки информации. Фотометр с исследуемым объектом (фиг.1) содержит вторую фотометрическую сферу 1, выполненную по требованиям ГОСТ 8.654-2016 (п.2.5.11, стр.9), имеющую диффузную отражательную внутреннюю поверхность, в которой выполнены три сквозные отверстия, например круглой формы, в каждое из которых встроены светодиоды, например, светодиод 2, представляющий собой светодиод BL-L101URC, диаметром 10 мм, с длиной волны оптического излучения 630 нм, например, светодиод 3, представляющий собой светодиод BL-L101PGC, диаметром 10 мм, с длиной волны оптического излучения 525 нм, например, светодиод 4, представляющий собой светодиод BL-L101UBC, диаметром 10 мм, с длиной волны оптического излучения 470 нм, каждый из светодиодов может быть встроен в соответствующие сквозные отверстия путем клеевого неразъёмного соединения, к входу каждого из светодиодов посредством электрического неразъемного соединения подключены электронные ключи, соответственно ко входу светодиода 2 посредством электрического неразъемного соединения подключен выход первого электронного ключа 5, ко входу светодиода 3 посредством электрического неразъемного соединения подключен выход второго электронного ключа 6, ко входу светодиода 4 посредством электрического неразъемного соединения подключен выход третьего электронного ключа 7, все электронные ключи могут быть одинаковыми и представлять собой, например, микросхему MAX4541ESA (низковольтный аналоговый ключ с однополярным питанием), каждый из электронных ключей 5, 6 и 7 своим первым управляющим входом соединен посредством электрического неразъемного соединения с соответствующими первым, вторым и третьем аналоговыми выходами микроконтроллера 8, представляющего собой, например, микроконтроллер ArduinoUno, выполненный на базе микроконтроллера ATmega328, вторые входы каждого из электронных ключей, первого электронного ключа 5, второго электронного ключа 6 и третьего электронного ключа 7 соответственно одновременно соединены посредством электрического соединения с источником постоянного тока 9, представляющего собой, например, Б5-71 КИП, вторая фотометрическая сфера 1 своим выходом, представляющим собой круглое сквозное отверстие, например, диаметром 10±0.1 мм соосно расположена перед объективом 10, представляющим собой, например, коллиматор TS-18-30, соосно, на оптической оси с которым и за которым расположена светоделительная пластина 11, например, марки PHOTONEXPORT [https://photonexport.com/ru], за которой расположен исследуемый объект 12, например, кювета с раствором наночастиц [Данилаев М. П. и др. Турбидиметрический фотометр для исследования седиментации наноразмерных объектов //Научное приборостроение. - 2021. - Т. 31. - №. 2. - С. 35-43.], а с отражательной стороны светоделительной пластины 11 расположена диффузионно-рассеивающая пластина 13, например, акриловая матовая светодиодная рассевающая пленка, которая жестко закреплена на едином основании фотометра. За диффузионно-рассеивающей пластиной 13 расположен опорный фотодиод 14, например, ФД256 с диапазоном спектральной чувствительности 0.4÷1.1 мкм, выход опорного фотодиода 14 соединен посредством неразъемного электрического соединения с входом второго усилителя фототока 15, выполненного, например, на микросхеме 544УД2 по схеме включения, представленной в [Иоффе Д. Хоббс Ф.С.Д. Усилители для фотодиодов на операционных усилителях. // Компоненты и технологии. 2009. №2. С. 42-50], выход второго усилителя фототока 15 соединен посредством неразъемного электрического соединения с первым аналоговым входом микроконтроллера 8, за исследуемым объектом 12 расположена диафрагма 16, представляющая собой, например, непрозрачную пластину из картона, покрашенного в черный цвет, и имеющую круглое сквозное отверстие, например, диаметром 10±0.1 мм, которое соосно расположено с второй фотометрической сферой 1, за диафрагмой 16, соосно расположена первая фотометрическая сфера 17, выполненная по требованиям ГОСТ 8.654-2016 (п.2.5.11, стр.9), имеющая диффузную отражательную внутреннюю поверхность, первое сквозное отверстие которой круглое и имеет диаметр, например, 10±0.1 мм, во второе сквозное отверстие первой фотометрической сферы 17 встроен сигнальный фотодиод 18, например, фотодиод ФД256 может быть встроен посредством клеевого неразъемного соединения, а третье круглое сквозное отверстие первой фотометрической сферы 17, имеет диаметр, например, 10±0.1 мм и расположено соосно, напротив, ее первого входного сквозного отверстия, выход сигнального фотодиода 18 соединен посредством электрического неразъемного соединения с первым усилителем фототока 19, выполненным, например, на микросхеме 544УД2 по схеме включения, представленной в [Иоффе Д. Хоббс Ф.С.Д. Усилители для фотодиодов на операционных усилителях. // Компоненты и технологии. 2009. №2. С. 42-50], а выход первого усилителя фототока 19 соединен с вторым аналоговым входом микроконтроллера 8, к третьему входу микроконтроллера 8 путем электрического соединения подключена клавиатура 20, например, 4x4 Keypad для ArduinoUno, а четвертый выход микроконтроллера 8 соединен посредством электрического соединения с входом жидкокристаллического дисплея 21, например, LCD1602A. Схема электропитания микроконтроллера 8, первого усилителя фототока 19, второго усилителя фототока 15, а также жидкокристаллического дисплея 21 на фиг.1 не показаны. Запись программы управления световыми импульсами, которые формируются светодиодами 2, 3 и 4, и обработки информации с опорного фотодиода 14 и сигнального фотодиода 18 в микроконтроллер 8 производят заранее согласно алгоритму, представленному на фиг. 2 - фиг. 5. Фотометр представляет собой единую конструкцию, в которой вторая фотометрическая сфера 1, объектив 10, светоделительная пластина 11, диафрагма 16, первая фотометрическая сфера 17 жестко закреплены на едином основании друг за другом в указанном порядке таким образом, что выход второй фотометрической сферы 1, представляющей собой круглое сквозное отверстие диаметром 10±0.1 мм, центр объектива 10, представляющий собой коллиматор, например, TS-18-30°, центр светоделительной пластины 11, марки PHOTONEXPORT [https://photonexport.com/ru] имеющий диаметр не менее 10±0.1 мм, центр круглого сквозного отверстия диафрагмы 16, центр первого круглого сквозного отверстия первой фотометрической сферы 17 и центр третьего круглого сквозного отверстия первой фотометрической сферы 17 расположены на одной оптической оси. Такое расположение второй фотометрической сферы 1, объектива 10, светоделительной пластины 11 обеспечивает формирование поперечного размера светового потока, проходящего через исследуемый объект 12. Соответствующее расположение диафрагмы 16 и первой фотометрической сферы 17 обеспечивает наибольшую интенсивность светового потока, прошедшего через исследуемый объект 12, в первую фотометрическую сферу 17 за счет чего снижается порог чувствительности фотометра [Патент РФ №2 581 429, МПК G01J 1/08, G01J 21/01. Устройство фотометра с шаровым освитителем. Авторы: Панин А.М., Темкин В.В., опубл. 20.04.2016, Бюл.№11; Данилаев М.П. и др. Турбидиметрический фотометр для исследования седиментации наноразмерных объектов //Научное приборостроение. - 2021. - Т. 31. - №. 2. - С. 35-43; Борн М., Вольф Э. Основы оптики. М. «Наука». 1973 г.]. Крепление второй фотометрической сферы 1, объектива 10, светоделительной пластины 11, диафрагмы 16, первой фотометрической сферы 17 осуществляется в соответствии с рекомендациями по конструкции оптических приборов, приведенных например, в [Толстоба Н.Д., Цуканов А.А. Проектирование узлов оптических приборов //Учебное пособие. СПб. - 2002; Шехонин А.А., Домненко В.М., Гаврилина О.А. Методология проектирования оптических приборов //СПб.: Политехника. - 2006.]. Например, вторая фотометрическая сфера 1 и первая фотометрическая сфера 17 крепятся к единому основанию посредством винтового соединения через имеющиеся на них крепежные отверстия. Выбор размеров второй фотометрической сферы 1 и первой фотометрической сферы 17 осуществляют в соответствии с ГОСТ Р 55702 - 2013 «Источники света электрические. Методы измерений электрических и световых параметров». Например, диаметры второй фотометрической сферы 1 и первой фотометрической сферы 17 могут быть равными и составлять 120±0.1 мм. Крепление объектива 10, светоделительной пластины 11 и диафрагмы 16 к основанию фотометра осуществляют путем винтового соединения соответствующих оправок через крепежные отверстия оправок. Каждая из оправок представляет собой металлическую или пластмассовую конструкцию, в которой закрепляют соответственно объектив 10, светоделительную пластину 11 и диафрагму 16 [https://lenlasers.ru/moskva/catalog/opravy-dlya-fikskatsii-optiki/]. Причем для объектива 10, светоделительной пластины 11 и диафрагмы 16 используют отдельные оправки. Светодиоды 2, 3 и 4 встраивают в соответствующие сквозные отверстия и закрепляют в них с использованием клеевого неразъемного соединения. Например, используют клей марки Kafuter K-5204K. Сквозные отверстия, в которые встраивают светодиоды соответственно светодиод 2, 3 и 4 могут быть расположены по схеме, предложенной в патенте на изобретение [Патент РФ №2 581 429, МПК G01J 1/08, G01J 21/01. Устройство фотометра с шаровым освитителем. Авторы: Панин А.М., Темкин В.В., опубл. 20.04.2016, Бюл.№11]. Электронные ключи 5, 6 и 7, каждый из которых выполнен, например, на микросхеме MAX4541ESA, устанавливают на единой печатной плате по ГОСТ Р 53429-2009 и используют неразъемные электрические соединения пайкой [ГОСТ 23592-96 Монтаж электрический радиоэлектронной аппаратуры и приборов. Общие требования к объемному монтажу изделий электронной техники и электротехнических]. Соединения выходов соответствующих электронных ключей, первого электронного ключа 5, второго электронного ключа 6 и третьего электронного ключа 7 с соответствующими каждому из них входами светодиодов 2, 3 и 4 отдельно осуществляют посредством неразъемных электрических соединений пайкой с использованием электропроводящих проводов, помещенных в изоляционный материал, например, электропроводящего провода марки ММП (АМП)-Н50-0.2 [ГОСТ 23592-96 Монтаж электрический радиоэлектронной аппаратуры и приборов. Общие требования к объемному монтажу изделий электронной техники и электротехнических]. Соединение соответствующих управляющих входов электронных ключей, первого электронного ключа 5, второго электронного ключа 6 и третьего электронного ключа 7 с соответствующими первым, вторым и третьем выходами микроконтроллера 8, осуществляют посредством неразъемных электрических соединений пайкой с использованием электропроводящих проводов. Соединения осуществляют таким образом, что каждый из электронных ключей 5, 6 и 7 своим первым управляющим входом соединен посредством электрического неразъемного соединения с соответствующими первым, вторым и третьим выходами микроконтроллера 8. Вторые входы каждого из электронных ключей, первого электронного ключа 5, второго электронного ключа 6 и третьего электронного ключа 7 одновременно соединяют между собой электрическим соединением пайкой и посредством электрического соединения соединяют с источником постоянного тока 9, представляющего собой, например, Б5-71 КИП. Электронные ключи, первый электронный ключ 5, второй электронный ключ 6 и третьей электронный ключ 7 соответственно включены в цепь источника постоянного тока 9, например, по схеме, приведенной в [https://tz.ocean-components.com/datasheet/68-MAX4544ESA.pdf]. Печатную плату ГОСТ Р 55693-2013, с размещенными на ней таким образом электронными ключами, первым электронным ключом 5, вторым электронным ключом 6 и третьим электронным ключом 7 крепят к основанию фотометра с использованием винтового соединения. Первый усилитель фототока 19, второй усилитель фототока 15, выполненные, например, на микросхеме 544УД2 по схеме включения [Иоффе Д. Хоббс Ф.С.Д. Усилители для фотодиодов на операционных усилителях. // Компоненты и технологии. 2009. №2. С. 42-50], микроконтроллер 8, например, ArduinoUno [Gingl Z. et al. Driving with an Arduino? Keep the lane! //Physics Education. - 2019. - Т. 54. - №. 2. - С. 025010], выполненный на базе микроконтроллера ATmega328, клавиатура 20, например, 4x4 Keypad для ArduinoUno [https://www.chipdip.ru/product/4x4-keypad?utm_source=google&utm_medium=cpc&position_type={position_type}|k50id|pla-293946777986|cid|13665172750|aid|529905201733|gid|122719220623&utm_campaign=G_tovarnieobjavlenija&utm_content=text1_ga&utm_term=; Блум Д. Изучаем Arduino: инструменты и методы технического волшебства. - БХВ-Петербург, 2015], а также жидкокристаллический дисплей 21, например, LCD1602A [Блум Д. Изучаем Arduino: инструменты и методы технического волшебства. - БХВ-Петербург, 2015], устанавливают на отдельной печатной плате, все электрические соединения на которой выполняют неразъемными, пайкой [ГОСТ 23592-96 Монтаж электрический радиоэлектронной аппаратуры и приборов. Общие требования к объемному монтажу изделий электронной техники и электротехнических]. Выход сигнального фотодиода 18 соединен посредством электрического неразъемного соединения с входом первого усилителя фототока 19 с использование электропроводящих проводов, помещенных в изоляционный материал, например, электропроводящего провода марки ММП (АМП)-Н50-0.2 [ГОСТ 23592-96 Монтаж электрический радиоэлектронной аппаратуры и приборов. Общие требования к объемному монтажу изделий электронной техники и электротехнических]. Выход второго усилителя фототока 19 соединен с первым аналоговым входом микроконтроллера 8, а выход первого усилителя фототока 15 соединен с вторым аналоговым входом микроконтроллера 8 посредством неразъемного электрического соединения пайкой. К третьему входу микроконтроллера 8 путем электрического соединения подключена клавиатура 20, например, 4x4 Keypad для ArduinoUno, а четвертый выход микроконтроллера 8 соединен посредством электрического соединения с входом жидкокристаллического дисплея 21, например, LCD1602A. Печатную плату ГОСТ Р 55693-2013, с размещенными на ней таким образом первым усилителем фототока 19, вторым усилителем фототока 15, микроконтроллером 8, клавиатурой 20 и жидкокристаллическим дисплеем 21 крепят к основанию фотометра с использованием винтового соединения. Соединения входа второго усилителя фототока 15, с выходом опорного фотодиода 14, например, ФД256 с диапазоном спектральной чувствительности 0.4÷1.1 мкм, осуществляют посредством неразъемного электрического соединения пайкой с использованием электропроводящего провода, помещенного в изоляционный материал, например, электропроводящего провода марки ММП (АМП)-Н50-0.2 [ГОСТ 23592-96 Монтаж электрический радиоэлектронной аппаратуры и приборов. Общие требования к объемному монтажу изделий электронной техники и электротехнических]. В качестве источника электропитания микроконтроллера 8 может быть использована аккумуляторная батарею марки 6LF22 «Крона». Опорный фотодиод 14, усилитель фототока 15 могут быть размещены на единой печатной плате по ГОСТ Р 55693-2013, все электрические соединения на которой выполняют неразъемными, пайкой [ГОСТ 23592-96 Монтаж электрический радиоэлектронной аппаратуры и приборов. Общие требования к объемному монтажу изделий электронной техники и электротехнических]. Эта печатная плата путем неразъёмного винтового соединения жестко крепиться к основанию фотометра. Фотометрическая сфера 1, расположенный за ней объектив 10, расположенная за ним светоделительная пластина 11, с отражательной стороны которой расположена диффузионно-рассеивающая пластина 13, за которой расположен опорный фотодиод 14, расположенная за светоделительной пластиной 11 диафрагма 16, расположенная за ней фотометрическая сфера 17 жестко закреплены на едином основании, которое на чертеже (фиг. 1) не показано, а светодиоды 2, 3, 4, электронные ключи 5, 6, 7, микроконтроллер 8, источник постоянного тока 9, опорный фотодиод 14, второй усилитель фототока 15, сигнальный фотодиод 18, первый усилитель фототока 19, клавиатура 20 и жидкокристаллический дисплей 21 связаны между собой по схеме, приведенной на чертеже (фиг. 1), посредством неразъемных электрических соединений. Рассмотрим работу фотометра (фиг. 1 - фиг. 5). Предварительно в микроконтроллер 8, например, ArduinoUno, загружают программу, согласно алгоритму, приведенному на фиг. 2 - фиг. 5. Перед началом работы фотометра устанавливают исследуемый образец 12, который, например, представляет собой кювету, выполненную из кварцевого стекла. В кювете предварительно размещают раствор: жидкость, например, этилацетат, в которой располагают наночастицы оксида алюминия [Airat Z. et al. Polystyrene Molecular Weight Determination of Submicron Particles Shell //Karbala International Journal of Modern Science. - 2021. - Т. 7. - №. 3. - С. Manu.]. Требуется определить коэффициент пропускания оптического излучения и мутность исследуемого объекта 12. Перед проведением измерений задают параметры световых импульсов, формируемых светодиодами 2, 3 и 4 согласно алгоритму (фиг. 2 - фиг. 5). Для этого, согласно алгоритму (фиг. 2 - фиг. 5) устанавливают: - длительность световых импульсов ( - последовательность включения светодиодов 2, 3 и 4 задают посредством установления значения соответствующего «флага» Установку параметров световых импульсов ( После формирования световых импульсов микроконтроллер 8 приступает к выполнению измерения коэффициентов пропускания и мутности исследуемого объекта 12. При этом на жидкокристаллическом дисплее 21 высвечивается надпись «Измерения «ПУСК»». Установкой значения «флага» Величина τ1 определяется отношением напряжения с сигнального фотодиода к напряжению с опорного фотодиода [ГОСТ Р 8.829-2013], что позволяет скомпенсировать временной дрейф интенсивности излучения соответствующего светодиода: при n=1 - светодиода 2, при n=2 - светодиода 3, при n=3 - светодиода 4. Величину τ1 определяют в соответствии с алгоритмом (фиг. 2 - фиг. 5) следующим образом. За время длительности одного светового импульса выбранного светодиода, в соответствии со значением установленного «флага» Среднее значение амплитуды напряжения Далее за время паузы между световыми импульсами выбранного светодиода, в соответствии со значением установленного «флага» Среднее значение амплитуды напряжения За счет такого вычисления значений непосредственно в программе, реализующей алгоритм (фиг. 2 - фиг. 5). При установленном значении «флага» После определения первой промежуточной величины τ1 фотометр переходит в режим ожидания и на жидкокристаллическом дисплее 21 появляется надпись «Снимите заглушку». После чего снимают заглушку, ранее установленную непосредственно за третьим сквозным отверстием первой фотометрической сферы 17 и устанавливают значение «флага» После определения второй промежуточной величины τ3 фотометр переходит в режим ожидания и на жидкокристаллическом дисплее 21 появляется надпись «Установите заглушку и исследуемый объект». После чего устанавливают заглушку непосредственно за третьим сквозным отверстием первой фотометрической сферы 17 и затем устанавливают исследуемый объект 12. После чего устанавливают значение «флага» После определения третьей промежуточной величины τ2 фотометр переходит в режим ожидания и на жидкокристаллическом дисплее 21 появляется надпись «Снимите заглушку». После чего снимают заглушку, ранее установленную непосредственно за третьим сквозным отверстием первой фотометрической сферы 17 и устанавливают значение «флага» После определения четвертой промежуточной величины τ4 в программе, реализующей алгоритм (фиг. 2 - фиг. 5), устанавливают значение «флага» Вычисленные значения коэффициента пропускания τ Далее на жидкокристаллическом дисплее 21 высвечивается надпись «Выбор светодиода» и алгоритм (фиг. 2 - фиг. 5) возвращается к началу. Если значение «флага» Заявляемая полезная модель - фотометр - представляет собой единую конструкцию: фотометрическая сфера 1, расположенный за ней объектив 10, расположенная за ним светоделительная пластина 11, с отражательной стороны которой расположена диффузионно-рассеивающая пластина 13, за которой расположен опорный фотодиод 14, расположенная за светоделительной пластиной 11 диафрагма 16, расположенная за ней фотометрическая сфера 17 жестко закреплены на едином основании. Светодиоды 2, 3, 4 путем неразъемного соединения встроены в сквозные отверстия второй фотометрической сферы 1, и посредством неразъемного электрического соединения подключены соответственно к электронным ключам 5, 6, 7, которые расположены на печатной плате жестко закрепленной к единому основании фотометра, а микроконтроллер 8, второй усилитель фототока 15, первый усилитель фототока 19, клавиатура 20 и жидкокристаллический дисплей 21 расположены на другой печатной плате, которая также жестко закреплена на едином основании фотометра. Светодиоды 2, 3, 4, электронные ключи 5, 6, 7, микроконтроллер 8, источник постоянного тока 9, опорный фотодиод 14, второй усилитель фототока 15, сигнальный фотодиод 18, первый усилитель фототока 19, клавиатура 20 и жидкокристаллический дисплей 21 связаны между собой по схеме, приведенной на чертеже (фиг. 1), посредством неразъемных электрических соединений. Таким образом, возможно говорить о достижении технического результата: фотометр позволяет обеспечить управление световыми импульсами, а именно, имеется возможность выбора длины волны оптического излучения светового потока, длительности и скважности световых импульсов, а также имеется возможность автономного проведения измерений за счет наличия встроенной в фотометр системы управления и обработки информации на базе микроконтроллера, по сравнению с устройством по прототипу, за счет включения в единую конструкцию фотометра фотометрической сферы, имеющей диффузную отражательную внутреннюю поверхность, в которой выполнены три сквозные отверстия со встроенными в них светодиодами, каждый из которых соответственно имеет свою отличную длину волны оптического излучения светового потока, каждый из светодиодов подключен к соответствующему электронному ключу, управляющий вход каждого из которых подключен к соответствующему аналоговому выходу микроконтроллера, а вторые входы соответствующих электронных ключей одновременно подключены к источнику постоянного тока, временные характеристики коммутации электронных ключей определяются алгоритмом, реализованном в микроконтроллере, который является встроенной системой управления и обработки информации, микроконтроллер включен в единую конструкцию фотометра и своим первым аналоговым входом микроконтроллер подключен к выходу первого усилителя фототока, вход которого подключен к выходу сигнального фотодиода, а вторым своим аналоговым входом микроконтроллер подключен к выходу второго усилителя фототока, вход которого подключен к выходу опорного светодиода, а обработка информации осуществляется по алгоритму, реализованному в микроконтроллере.
(1) 
(2) 
(3) 
(4) 
(5)
.(6)
.(7)
.(8)
.(9)
.(10)