патент
№ RU 2387608
МПК C04B22/06

СПОСОБ ПОЛУЧЕНИЯ ТОНКОДИСПЕРСНОГО АМОРФНОГО КРЕМНЕЗЕМА

Авторы:
Ефимов Петр Алексеевич
Номер заявки
2009105177/03
Дата подачи заявки
16.02.2009
Опубликовано
27.04.2010
Страна
RU
Как управлять
интеллектуальной собственностью
Чертежи 
1
Реферат

Изобретение относится к промышленности строительных материалов и, в частности, к производству модифицированных добавок для бетонов, строительных растворов и сухих строительных смесей. Технический результат изобретения - обеспечение однородного продукта обжига по составу, устранение недожога и пережога исходного сырья, повышение прочности бетонов и растворов, повышение стойкости к коррозии. В способе получения тонкодисперсного аморфного кремнезема, включающем измельчение кремнистой породы с последующим обжигом, в качестве кремнистой породы используют опал-кристобалитовую породу, предварительно высушенную до влажности 1-5%, осуществляют измельчение до размера частиц 0-5 мм, обжиг - с температурой газов при входе в печь 650-1000°С, затем - подачу обожженного материала с температурой 70-90°С в мельницу-активатор с помолом его до удельной поверхности 200-4000 м2/кг. 1 ил.

Формула изобретения

Способ получения тонкодисперсного аморфного кремнезема, включающий измельчение кремнистой породы с последующим обжигом, отличающийся тем, что в качестве кремнистой породы используют опал-кристобалитовую породу, предварительно высушенную до влажности 1-5%, осуществляют измельчение до размера частиц 0-5 мм, обжиг с температурой газов при входе в печь 650-1000°С, затем подачу обожженного материала с температурой 70-90°С в мельницу-активатор с помолом его до удельной поверхности 200-4000 м2/кг.

Описание

[1]

Изобретение относится к промышленности строительных материалов и, в частности, к производству модифицирующих добавок для бетонов, строительных растворов и сухих строительных смесей.

[2]

Известен способ получения диоксида кремния, заключающийся в том, что перед кислотной обработкой исходного кремнеземсодержащего раствора затравку кремнезема суспендируют в минеральной кислоте, а обработку раствора ведут путем его дозирования в образовавшуюся суспензию при перемешивании со скоростью 0,1-2,0 л/ч на 1 л суспензии, при этом температуру получаемой пульпы поддерживают не ниже 50°С. Затравку кремнезема суспендируют в минеральной кислоте, имеющей концентрацию не ниже 15%, а количество затравки составляет 20-200% от массы кремнезема, содержащегося в исходном кремнеземсодержащем растворе (RU №2179153, кл. С01В 33/193, от 10.02.2002).

[3]

Известен способ получения модифицированного высокодисперсного кремнезема, в котором производят предварительное гидроксилирование дисперсных кремнеземов с удельной поверхностью 60-730 м2/г парами воды в присутствии каталитических количеств (не более 0,1 мас.%) кислоты при 105-110°С в течение 1.5-2 ч, сушку до содержания остаточной влаги 0.6 мас.%, активацию поверхности карбонатами щелочных металлов или щелочью и последующую химическую модификацию элементоорганическим соединением общей формулы RnSIC14-n, где n=1-3, R=Н, метил, этил, С1 - метил, фенил в соотношении (16-100):1 соответственно и температуре 30-205°С. Активацию и частичную модификацию поверхности кремнеземов производят при механическом перемешивании компонентов в течение 30-120 мин. Образующиеся газообразные продукты реакции удаляют продувкой инертным газом или воздухом через щелочной нейтрализатор. Способ приводит к получению дифильных материалов с гидрофильно-липофильным балансом в диапазоне 0,5-15, обладающих свойствами твердых неионогенных ПАВ (RU №2152903, кл. С01В 33/18 от 20.07.2000).

[4]

Недостаток данного способа заключается в том, что он не обеспечивает получения достаточно однородного продукта по составу.

[5]

Наиболее близким техническим решением является способ получения порошковых масс из кремнистых пород, т.е. тонкодисперсного аморфного кремнезема, включающий измельчение всех разновидностей кремнистых пород в порошок до размера частиц, например, 0-0,14 мм с последующим обжигом (Иванов В.Н. "Строительные материалы и изделия из кремнистых пород". Киев, "Будiвельник", 1978, с.36-37, 98, 107).

[6]

Недостаток данного способа заключается в том, что он не обеспечивает получения однородного продукта по составу, а также повышения прочности бетонов и растворов на их основе и стойкости к коррозии.

[7]

Техническая задача данного изобретения - обеспечение однородного продукта обжига по составу, устранение недожога и пережога исходного сырья, повышение прочности бетонов и растворов на их основе и повышение стойкости к коррозии.

[8]

Техническая задача данного изобретения обеспечивается тем, что способ получения тонкодисперсного аморфного кремнезема включает измельчение кремнистой породы с последующим обжигом, при этом в качестве кремнистой породы используют опал-кристобалитовую породу, предварительно высушивают ее до влажности 1-5%, осуществляют измельчение до размера частиц 0-5 мм, обжиг с температурой газов при входе в печь 650-1000°С, затем - подачу обожженного материала с температурой 70-90°С в мельницу-активатор с помолом его до удельной поверхности 200-4000 м2/кг.

[9]

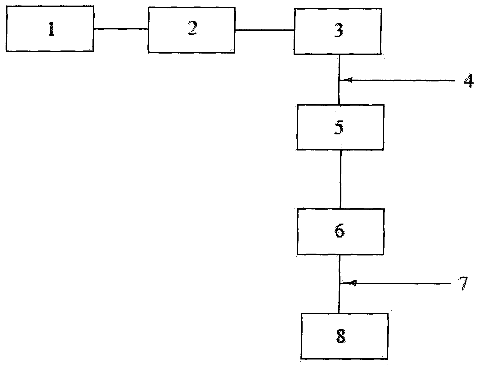
Сущность способа получения тонкодисперсного аморфного кремнезема поясняется технологической линией (см. чертеж), которая содержит сушильный агрегат 1, измельчитель 2, расходный бункер 3, питатель 4, циклонную печь 5, расходный бункер 6, питатель 7, мельницу-активатор 8.

[10]

Способ получения тонкодисперсного аморфного кремнезема обеспечивается следующим образом.

[11]

Исходное сырье - опал-кристобалитовые породы предварительно высушивают в сушильном агрегате до влажности 1-5%, после чего исходный материал направляется на измельчитель 2 до получения размеров частиц 0-5 мм. Полученный опал-кристобалитовый песок направляется в расходный бункер 3, расположенный над циклонной печью 5. Из бункера 3 опал-кристобалитовый песок с помощью питателя 4 тарельчатого или шнекового типа непрерывно с заданной скоростью подачи поступает в циклонную печь 5.

[12]

Обжиг опал-кристобалитов в циклонной печи осуществляется при непосредственном соприкосновении с горячими газами на противотоке, образующимися при сжигании топлива. Печь может работать на жидком или газообразном топливе. Температура газов при входе их в печь - 650-1000°С. В конкретном исполнении оптимальная температура газов составляла 850°С. При выходе из печи 100-110°С. Обожженный материал поступает в расходный бункер 6, расположенный над мельницей-активатором центробежно-ударного типа. Из бункера обожженный материал с помощью питателя 7 равномерно подается в мельницу-активатор. Температура материала, поступающего в мельницу-активатор, 70-90°С. В мельнице-активаторе производится помол обожженного опал-кристобалитового песка до удельной поверхности 200-4000 м2/кг. В конкретном исполнении помол обожженного песка производился при температуре 85°С до удельной поверхности - 2000 м2/кг.

[13]

В отличие от вращающейся печи в циклонных печах продукт обжига получается более однородным по составу, отсутствует недожог и пережог исходного сырья. В мельнице-активаторе происходит дополнительное усреднение состава и активация внешних поверхностей опал-кристобалита.

Как компенсировать расходы
на инновационную разработку
Похожие патенты