патент
№ RU 2326359
МПК G01M7/00
Номер заявки
2006139124/28
Дата подачи заявки
07.11.2006
Опубликовано
10.06.2008
Страна
RU
Как управлять
интеллектуальной собственностью
Реферат

[64]

Изобретение относится к испытательной технике и может быть использовано для выделения полезных сигналов (например, реализации ударных импульсов) из воспроизводимого случайного вибрационного процесса и последующего измерения характеристик этих сигналов. Сущность предлагаемого изобретения состоит в том, что в систему обработки сигналов виброиспытательного комплекса 2, содержащую измерительный канал 3 и последовательно соединенные каскад стробирования 5 и частотный фильтр 6, введены формирователь апериодических колебаний 1, магнитный регистратор 4, импульсный генератор 10, измеритель амплитуды сигнала 7, анализатор спектра 8, тиристорный каскад 11, инвертор 12, запоминающее устройство 9, сглаживающий фильтр 13, коммутатор 14 и самописец 15. Применение в составе предлагаемого изобретения новых элементов с присущими им связями создает возможность выделения полезных сигналов (в том числе реализации ударных импульсов) из широкополосного случайного процесса (например, случайной вибрации) или помех нулевого характера и измерения их параметров. 1 з.п. ф-лы, 15 ил.

Формула изобретения

1. Система обработки сигналов виброизмерительного комплекса, содержащая измерительный канал и последовательно соединенные каскад стробирования и частотный фильтр, отличающаяся тем, что в нее введены формирователь апериодических колебаний, магнитный регистратор, импульсный генератор, измеритель амплитуды сигнала, анализатор спектра, тиристорный каскад, инвертор, запоминающее устройство, сглаживающий фильтр, коммутатор и самописец, при этом первый выход формирователя апериодических колебаний подключен к первому входу виброиспытательного комплекса, выход которого соединен со входом измерительного канала, выходом подключенного к первому входу магнитного регистратора, первым выходом соединенного с первым входом каскада стробирования, выходом подключенного ко входу частотного фильтра, выход которого соединен со входом измерителя амплитуды сигнала, причем выход измерителя амплитуды сигнала одновременно подключен к первым входам анализатора спектра и запоминающего устройства, при этом второй выход формирователя апериодических колебаний соединен со вторым входом магнитного регистратора, своим вторым выходом подключенного ко входу импульсного генератора, первый и второй выходы которого соответственно соединены со вторым входом каскада стробирования и со входом тиристорного каскада, выходом подключенного ко входу инвертора, причем выход инвертора соединен со вторым входом анализатора спектра, третий выход импульсного генератора подключен ко второму входу запоминающего устройства, выход которого соединен со входом сглаживающего фильтра, своим выходом подключенного к первому входу коммутатора, вторым входом соединенного с выходом анализатора спектра, а выходом подключенного ко входу самописца, выход которого соединен с выходом системы обработки, соответственно подключенной ко второму входу виброиспытательного комплекса и к третьему (управляющему) входу коммутатора, при этом группа входов системы соединена с группой входов формирователя апериодических колебаний.

2. Система по п.1, отличающаяся тем, что формирователь апериодических колебаний содержит триггер Шмитта, нулевой детектор, ждущий мультивибратор сброса, схему совпадения, дифференцирующую цепочку, согласующий усилитель, а также два генератора синусоидальных сигналов, два ключа, два детектора и два ждущих мультивибратора, при этом выход первого генератора синусоидальных сигналов соединен со входом триггера Шмитта, выходом одновременно подключенного ко входу ждущего мультивибратора сброса и к первому входу первого ключа, выходом одновременно соединенного со входом нулевого детектора и с первым входом второго ключа, причем вход второго генератора синусоидальных сигналов соединен со вторым входом первого ключа, выход нулевого детектора подключен к первому входу схемы совпадения, второй вход которой соединен с выходом ждущего мультивибратора сброса, при этом выход схемы совпадения соединен со входом дифференцирующей цепочки, выходом подключенной ко входу первого детектора, выходом соединенного со входом первого ждущего мультивибратора, своим выходом подключенного ко входу второго ждущего мультивибратора, причем выход второго ждущего мультивибратора одновременно соединен со вторым входом второго ключа и входом второго детектора, при этом выход второго ключа соединен со входом согласующего усилителя, выходом подключенного к первому выходу формирователя, при этом выход второго детектора соединен со вторым выходом формирователя, кроме того, группа входов формирователя соединена с первым и вторым генераторами синусоидальных сигналов.

Описание

[1]

Предлагаемое изобретение относится к испытательной технике и может быть использовано для выделения из воспроизводимого случайного вибрационного процесса полезных сигналов (например, ударных импульсов) и последующего измерения параметров этих сигналов.

[2]

Аналогом предлагаемого изобретения является канал оптимальной обработки одиночного сигнала, содержащий схемы фильтрации когерентного сигнала и формирования порогового уровня, а также устройства преобразования сигнала. Установленный на выходе анализатор определяет наличие в составе принятого входного колебания полезного сигнала или его отсутствие (см., например, В.К.Слока «Вопросы обработки радиолокационных сигналов», изд. «Советское радио», - М., 1970 г., с.19-30).

[3]

Однако данное устройство предназначено только для обработки высокочастотных сигналов и для использования в вибрационной технике требует существенных конструктивных изменений, в частности, из-за различия диапазонов рабочих частот и особенностей преобразования исследуемых сигналов.

[4]

Аналогом-прототипом предлагаемого изобретения является устройство (см., например, там же, с.152, рис.6.4), содержащее последовательно соединенные фильтр доплеровской частоты, детектор, видеофильтр, каскад стробирования и измерительный канал. С выходом фильтра доплеровской частоты также соединена схема управления порогом, к выходу которой подключен вход схемы выделения максимума по времени запаздывания. Выход этой схемы подключен к управляемому входу каскада стробирования. Посредством такого подключения схема выделения максимума управляет каскадом стробирования. Результаты обработки сигнала поступают на входы измерителя частоты и времени запаздывания конкретного измерительного сигнала.

[5]

Известное устройство предназначено для обработки сигналов радиочастотного диапазона и для использования в виброизмерительной технике требует аппаратурной доработки из-за различия диапазонов рабочих частот и особенностей преобразования сигналов.

[6]

Задачей предлагаемого изобретения является разработка устройства, обеспечивающего эффективное выделение полезных сигналов (например, ударных импульсов) из воспроизводимого случайного вибрационного процесса или случайных шумовых помех и последующего измерения параметров этих сигналов.

[7]

Сущность предлагаемого изобретения состоит в том, что в систему обработки сигналов виброиспытательного комплекса, содержащую измерительный канал и последовательно соединенные каскад стробирования и частотный фильтр, введены формирователь апериодических колебаний, магнитный регистратор, импульсный генератор, измеритель амплитуды сигнала, анализатор спектра, тиристорный каскад, инвертор, сглаживающий фильтр, коммутатор и самописец.

[8]

При этом первый выход формирователя апериодических колебаний подключен к первому входу виброиспытательного комплекса, выход которого соединен со входом измерительного канала. Выход измерительного канала подключен к первому входу магнитного регистратора, первым выходом соединенного с первым входом каскада стробирования. Выход каскада стробирования подключен ко входу частотного фильтра, выход которого соединен со входом измерителя амплитуды сигнала, а выход измерителя амплитуды сигнала одновременно подключен к первым входам анализатора спектра и запоминающего устройства. Второй выход формирователя апериодических колебаний соединен со вторым входом магнитного регистратора, своим вторым выходом подключенного ко входу импульсного генератора. Первый и второй выходы импульсного генератора соответственно соединены со вторым входом каскада стробирования и со входом тиристорного каскада, выходом подключенного ко входу инвертора. Выход инвертора соединен со вторым входом анализатора спектра. Третий выход импульсного генератора подключен ко второму входу запоминающего устройства, выход которого соединен со входом сглаживающего фильтра, своим выходом подключенного к первому входу коммутатора. Второй выход коммутатора соединен с выходом анализатора спектра, а выход коммутатора подключен ко входу самописца. Выход самописца соединен с выходом системы обработки, соответственно подключенной ко второму входу виброиспытательного комплекса и к третьему (управляющему) входу коммутатора, причем группа входов системы соединена с группой входов формирователя апериодических колебаний.

[9]

При этом формирователь апериодических колебаний содержит в своем составе триггер Шмитта, нулевой детектор, ждущий мультивибратор сброса, схему совпадения, дифференцирующую цепочку, согласующий усилитель, а также два генератора синусоидальных сигналов, два ключа, два детектора и два ждущих мультивибратора. При этом выход первого генератора соединен со входом триггера Шмитта, выходом одновременно подключенного ко входу ждущего мультивибратора сброса и к первому входу первого ключа. Выход первого ключа одновременно соединен со входом нулевого детектора и с первым входом второго ключа. Выход второго генератора соединен со вторым входом первого ключа, а выход нулевого детектора подключен к первому входу схемы совпадения, второй вход которой соединен с выходом ждущего мультивибратора сброса. При этом выход схемы совпадения соединен со входом дифференцирующей цепочки, выходом подключенной ко входу первого детектора. Выход первого детектора соединен со входом первого ждущего мультивибратора, своим выходом подключенного ко входу второго ждущего мультивибратора. Выход второго ждущего мультивибратора одновременно соединен со вторым входом второго ключа и входом второго детектора. Выход второго ключа соединен со входом согласующего усилителя, выходом подключенного к выходу формирователя. Кроме того, группа входов формирователя соединена с первым и вторым генераторами синусоидальных сигналов.

[10]

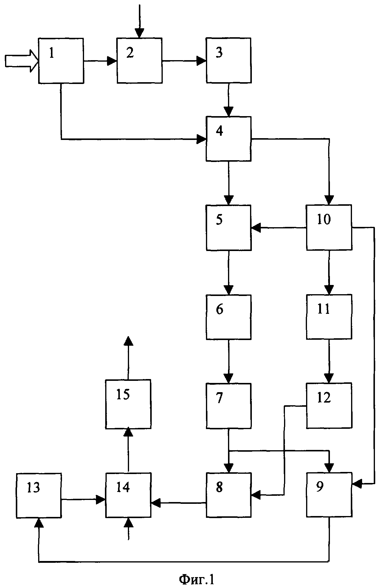
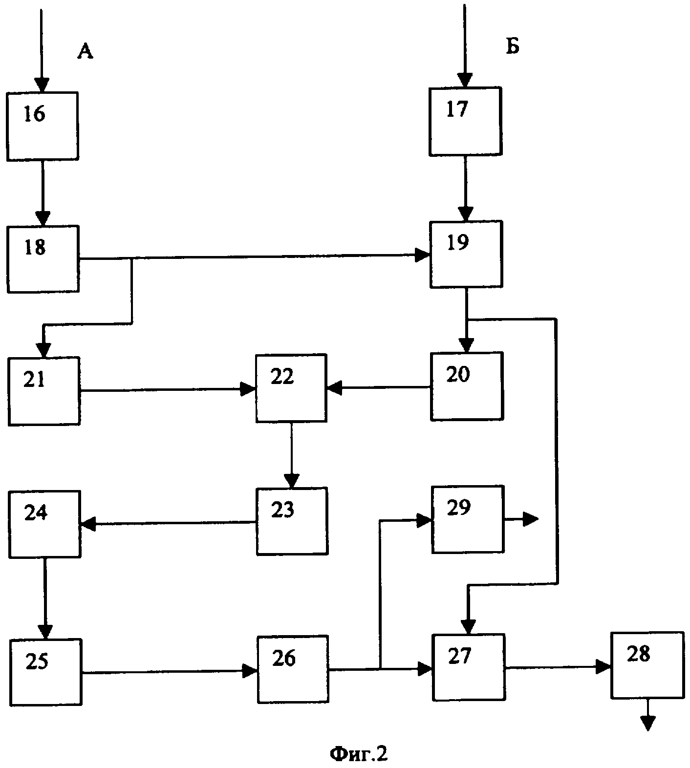
Предлагаемое изобретение обеспечивает выделение полезных сигналов (например, реализации ударных импульсов) из широкополосного случайного процесса (в частности, из случайной вибрации) и измерения их параметров. Это положительно влияет на точность воспроизведения ударных воздействий и улучшает качество производимых виброиспытаний опытных образцов и серийных изделий. На фиг.1 представлена блок- схема системы обработки сигналов виброиспытательного комплекса, на фиг.2 показана блок-схема формирователя апериодических колебаний. Диаграммы, поясняющие работу системы, приведены в приложении на фиг.3-15.

[11]

Система содержит формирователь 1 апериодических колебаний, виброиспытательный комплекс 2, измерительный канал 3, магнитный регистратор 4, каскад 5 стробирования, частотный фильтр 6, измеритель 7 амплитуды сигнала, анализатор 8 спектра, запоминающее устройство 9, импульсный генератор 10, тиристорный каскад 11, инвертор 12, сглаживающий фильтр 13, коммутатор 14, самописец 15.

[12]

Формирователь апериодических колебаний (см. фиг.2) содержит два генератора (16 и 17) синусоидальных сигналов, триггер 18 Шмитта, ключ (первый ключ) 19, нулевой детектор 20, ждущий мультивибратор сброса 21, схему 22 совпадения, дифференцирующую цепочку 23, детектор (первый детектор) 24, ждущие мультивибраторы (25 и 26), ключ (второй ключ) 27, согласующий усилитель 28 и детектор (второй детектор) 29.

[13]

В осуществленном варианте предлагаемого изобретения применены следующие аппаратурные средства и элементная база:

[14]

- в качестве виброиспытательного комплекса 2:

[15]

Система управления вибростендом Dactron (см. технические описания и инструкцию пользователя фирмы Dactron Inc. 1629 South Main Street Milpitas, CA 95035-6261 Web Site: www.dactron.com);

[16]

Усилитель мощности LV-103 (см., например, техническое описание и инструкцию по эксплуатации фирмы VEB Metra und Frequenz technik Radebeul, издания 07.87); вибростенд 11-075 (см., например, техническое описание фирмы VEB RFT Messelektronik Otto Schon Dresden издания 02.78);

[17]

- в качестве измерительного канала 3 - виброизмерительный интегрирующий усилитель 00028 (см. техническое описание фирмы VEB Robotron - Messelektronik Otto Schon Dresden издания 09.88); пьезоакселерометр КД-35 (см., например, «Пьезоэлектрические датчики ускорения» VEB Metra und Frequenz technik Radebeul издания 10.81);

[18]

- в качестве магнитного регистратора 4 - магнитограф НО-67 (см. техническое описание выпуска 1985 г.; проспект 1986 г. ЦНИИТЭИ. УДК 550.380.87);

[19]

- стробирующий каскад 5 выполнен на биполярном транзисторе МП-42 (см. Я.С.Ицхоки, Н.И.Овчинников. «Импульсные и цифровые устройства», изд. «Советское радио», М., 1972, с.518);

[20]

- в качестве частотного фильтра 6 - узкополосный фильтр 01013 (см. техническое описание VEB Robotron - Messelektronik Otto Schon Dresden издания 09.87);

[21]

- в качестве измерителя амплитуды сигнала 7 - индикаторный блок 02036 (см. техническое описание VEB Robotron - Messelektronik Otto Schon Dresden издания 06.88);

[22]

- в качестве анализатора 8 - анализатор спектра С4-73/1, входящий в состав аппаратурного комплекса СК4-72 (см. каталог «Радиоизмерительные приборы», М., 1997, АО «Московский завод измерительной аппаратуры», г.Москва, 105523, ул. 16-я Парковая, д.30);

[23]

- в качестве запоминающего устройства 9 - интегратор Я4С-78/1, входящий в состав аппаратурного комплекса СК4-72 (см. каталог «Радиоизмерительные приборы», М., 1997, АО «Московский завод измерительной аппаратуры», г.Москва, 105523, ул. 16-я Парковая, д.30);

[24]

- в качестве импульсного генератора 10 - генератор Г5-26 (см. Г.П.Шкурин, «Справочник по электро- электронно-измерительным приборам», изд. Оборониз, М., 1972, стр.190);

[25]

- тиристорный каскад 11 выполнен на запираемом тиристоре 2У101Д (см. И.И.Дзюбин, «Запираемые тиристоры и их применение», изд. «Энергия», М., 1974, с.12-17);

[26]

- инвертор 12 выполнен на биполярном транзисторе МП-37 (см. У.Титке, К.Шеик, «Полупроводниковые схемотехники», «Мир», М., 1982, с.95);

[27]

- в качестве сглаживающего фильтра 13 - узкополосный фильтр 01013 (см. техническое описание VEB Robotron издание 09.87);

[28]

- в качестве коммутатора 14 - двухканальный переключатель 04002 (см. техническое описание фирмы VEB Robotron - Messelektronik Otto Schon Dresden издания 11.82);

[29]

- в качестве самописца 15 - двухкоординатный самописец 622.01 (см. техническое описание ФЭБ «Мессаппаратеверк Шлотхайм» вып. 1983 г.).

[30]

В осуществленном варианте формирователя апериодических колебаний применены следующие аппаратурные средства и элементная база:

[31]

- в качестве генератора 16 - генератор инфранизких частот Г3-39 (см. Г.П.Шкурин, «Справочник по электро- электронно-измерительным приборам», изд. Оборониз, М., 1972, стр.186);

[32]

- в качестве генератора 17 - генератор Г3-112/1 (см. технические описания завода-изготовителя ЕХ3.268.042ТО-ЛУ от 25.04.89, 182100, Псковская область, г.Великие Луки, ул. Некрасова, д.18/7);

[33]

- триггер Шмитта 18 выполнен на микросхеме К 140УД1Б (см. У.Титце, К.Шенк, «Полупроводниковая схемотехника», изд. «Мир», М., 1982, с.288, 308);

[34]

- ключи 19 и 27 выполнены на биполярных транзисторах МП-42 (см. У.Титце, К.Шенк, «Полупроводниковая схемотехника», изд. «Мир», М., 1982, с.276-280);

[35]

- нулевой детектор 20 выполнен на микросхеме К 140УД1Б (см. Г.В.Королев, «Электронные устройства автоматики», М., «Высшая школа», 1983, с.128);

[36]

- ждущий мультивибратор сброса 21 выполнен на микросхеме К2ГФ182, серия 218 (см. «Справочник по полупроводниковым диодам, транзисторам и интегральным микросхемам», изд. «Энергия», М., 1972, с.304-307);

[37]

- схема совпадения 22 выполнена на запираемом тиристоре 2У101Д (см., например, И.И.Дзюбин, «Запираемые тиристоры и их применение», изд. «Энергия», М., 1974, с.12-17):

[38]

- дифференцирующая цепочка 23 и детекторы 24 и 29 выполнены в соответствии с литературными материалами по радиоэлектронике (см., например, A.M.Бонч-Бруевич, «Радиоэлектроника в экспериментальной физике», изд. «Наука», М., 1966, с.506-510, 563-566);

[39]

- первый и второй ждущие мультивибраторы 25 и 26 выполнены в соответствии с материалами, изложенными по импульсной технике (см., например, В.Гозлинг, «Применение полевых транзисторов», изд. «Энергия», М., 1970, стр.103-104);

[40]

- в качестве согласующего усилителя 28 - узкополосный фильтр 01013 (см. техническое описание VEB Robotron - Messelektronik Otto Schon Dresden издания 09.87).

[41]

Все указанные выше аппаратурные средства и элементы импульсной техники соответствуют своему функциональному назначению.

[42]

Первый выход формирователя 1 подключен к первому входу виброиспытательного комплекса 2, выход которого соединен со входом измерительного канала 3. Выход измерительного канала 3 подключен к первому входу магнитного регистратора 4, первым выходом соединенного с первым входом каскада 5 стробирования. Выход каскада 5 стробирования подключен ко входу частотного фильтра 6, выход которого соединен со входом измерителя 7 амплитуды сигнала, выход которого одновременно подключен к первым входам анализатора 8 спектра и запоминающего устройства 9. Второй выход формирователя 1 апериодических колебаний соединен со вторым входом магнитного регистратора 4, своим вторым выходом подключенного ко входу импульсного генератора 10. Первой и второй выходы импульсного генератора 10 соответственно соединены со вторым входом каскада 5 стробирования и со входом тиристорного каскада 11, выходом подключенного ко входу инвертора 12. Выход инвертора 12 соединен со вторым входом анализатора 8. Третий выход импульсного генератора 10 подключен ко второму входу запоминающего устройства 9, выход которого соединен со входом сглаживающего фильтра 13, своим выходом подключенного к первому входу коммутатора 14. Второй вход коммутатора соединен с выходом анализатора 8 спектра, а выход коммутатора 14 подключен ко входу самописца 15. Выход самописца 15 соединен с выходом системы, соответственно подключенной ко второму входу виброиспытательного комплекса 2 и к третьему (управляющему) входу коммутатора 14. При этом группа входов системы соединена с группой входов формирователя 1.

[43]

Элементы и аппаратурные устройства, входящие в состав формирователя апериодических колебаний, имеют следующие взаимные связи.

[44]

Выход первого генератора 16 подключен ко входу триггера 18 Шмитта, выходом одновременно подключенного ко входу ждущего мультивибратора 21 сброса и к первому входу первого ключа 19. Выход первого ключа 19, одновременно соединенного со входом нулевого детектора 20 и с первым входом второго ключа 27. Выход второго генератора 17 соединен со вторым входом первого ключа 19, а выход нулевого детектора 20 подключен к первому входу схемы 22 совпадения, второй вход которой соединен с выходом ждущего мультивибратора 21 сброса. Выход схемы 22 совпадения соединен со входом дифференцирующей цепочки 23, выходом подключенной ко входу первого детектора 24. Выход первого детектора 24 соединен со входом первого ждущего мультивибратора 25, своим выходом подключенного ко входу второго ждущего мультивибратора 26. Выход второго ждущего мультивибратора 26 одновременно соединен со вторым входом второго ключа 27 и входом второго детектора 29. Выход второго ключа 27 соединен со входом согласующего усилителя 28, выходом подключенного к первому выходу формирователя. При этом выход второго детектора 29 соединен со вторым выходом формирователя. Кроме того, группа входов формирователя, обозначенная на фиг.2 указателями А и Б, соединена с первым 16 и вторым 17 генераторами синусоидальных сигналов.

[45]

Система обработки сигналов виброиспытательного комплекса работает следующим образом. Формирователь 1 в момент t1 (см. фиг.5 приложения), создает на своем выходе сигнал U1, представляющий собой апериодические колебания, форма которого близка к полусинусоиде. Параметр сигнала U1 (в частности, амплитуда, длительность, частота повторения) устанавливается на стадии предварительной настройки аппаратуры. На блок-схеме фиг.1 органы настройки обозначены в виде группы входов формирователя 1.

[46]

Сигнал U1 с первого выхода формирователя поступает на вход виброиспытательного комплекса 2, где смешивается со случайным сигналом, вырабатываемым аппаратурой, являющейся составной частью комплекса 2. Этот совместный вибропроцесс воспроизводится входящим в состав комплекса 2 вибростендом и воспринимается измерительным каналом 3. Вибрационный процесс, создаваемый стендом, измерительным каналом 3 преобразуется в электрический сигнал U3(t), который с выхода измерительного канала 3 поступает на первый вход магнитного регистратора 4. Одновременно (т.е. тоже в момент t1) на втором выходе формирователя 1 создается сигнал U4, представляющий собой короткий импульс положительной полярности. Сигнал U4 со второго выхода формирователя 1 поступает на второй вход магнитного регистратора 4.

[47]

Взаимное расположение на координатной оси времени и характер сигналов U1, U3(t) и U4 показаны на фиг.3.

[48]

После завершения задачи реализации U3 и импульса U4 магнитный регистратор 4 переключается на работу в режиме воспроизведения. При этом сигнал U3 с первого выхода магнитного регистратора 4 поступает на первый вход каскада 5 стробирования, а сигнал U4 со второго выхода магнитного регистратора 4 поступает на вход импульсного генератора 10. При воздействии сигнала U4 генератор 10 срабатывает и на его первом выходе вырабатывается прямоугольный импульс U5.

[49]

Длительность Δt импульса U5 регулируется в необходимых пределах. Кроме того, генератор 10 обеспечивает возможность изменения задержки стробирования, посредствам чего положение переднего фронта импульса U5 меняется в требуемых пределах. Импульс U5 с первого выхода импульсного генератора 10 поступает на второй вход каскада 5 стробирования. Это воздействие открывает каскад 5 стробирования. нормальное состояние которого закрытое. При этом на выходе каскада 5 стробирования вырабатывается сигнал U6, представляющий ограниченную по длительности до величины Δt часть сигнала U3, присутствующего на входе каскада 5 стробирования. Сигнал U6 с выхода каскада 5 стробирования поступает на вход частного фильтра 6, ограничивающего полосу частот этого сигнала. На выходе частотного фильтра 6 создается U7, по форме, длительности и частотному спектру соответствующий ударно-импульсной составляющей исходного сигнала U3.

[50]

Рассмотренные процессы преобразования и обработки сигнала U3 заявленной системой представлены на диаграммах фиг.4. Сигнал U7 с выхода частотного фильтра 6 поступает на вход измерителя 7, осуществляющего измерение амплитуды сигнала, подвергнутого стробированию и фильтрации. С выхода измерителя 7 сигнал U7 поступает на первые входы анализатора 8 спектра и запоминающего устройства 9. Анализатор 8 спектра производит измерения спектрального состава, а запоминающее устройство 9 регистрирует реализацию сигнала U7. Анализатор 8 приводится в действие при помощи тиристорного каскада 11 и инвертора 12. На вход тиристорного каскада 11 со второго выхода импульсного генератора 10 поступает прямоугольный импульс U8 отрицательной полярности, длительность которого Δt одинакова с длительностью вышеуказанного импульса U5, управляющего каскадом 5 стробирования. Входная цепь тиристорного каскада 11 преобразует задний фронт импульса U8 в короткий импульс U9 положительной полярности. Этот импульс приводит тиристорный каскад 11 в действие. До появления импульса U9 напряжение на выходе тиристорного каскада равно нулю. При срабатывании тиристорного каскада 11 на его выходе в момент t1' создается сигнал U10, представляющий собой положительный потенциал +Е. Этот потенциал передается на вход инвертора 12, который до приема указанного потенциала находится в состоянии отсечки, при котором на выходе инвертора имеет место сигнал U11, величина которого равна положительному потенциалу Е. При поступлении с выхода тиристорного каскада 11 на вход инвертора 12 сигнала U10, равного +Е, на выходе инвертора создается потенциал, равный нулю. Передача сигнала U11 с выхода инвертора на второй вход анализатора 8 спектра вызывает прекращение приема и анализа сигнала, что происходит в момент t1', когда каскад 5 сторобирования заканчивает формирования сигнала U6, подлежащего обработке. Полученный результат остается в цифровой памяти анализатора 8. Кроме того, в момент времени t1c третьего выхода импульсного генератора 10 на второй вход запоминающего устройства 9 поступает импульс U12, посредствам чего запоминающее устройство приводится в действие и принимает реализацию сигнала U7, которая регистрируется в цифровой памяти устройства 9.

[51]

Рассмотренные выше процессы формирования сигналов U8-U12 показаны в приложении на графиках фиг.4.

[52]

Возврат тиристорного каскада 11, инвертора 12 и анализатора 8 в первоначальное состояние производится посредством изменения полярности импульса U8, создаваемого импульсным генератором 10. При этом полярность импульса U9 делается отрицательной, тиристорный каскад 11 и инвертор 12 возвращаются в первоначальное состояние, на втором входе анализатора 8 спектра появляется сигнал логической единицы и в цифровой памяти анализатора 8 спектра стирается ранее полученный результат. Эта операция приводит анализатор 8 спектра в готовность к приему следующего сигнала.

[53]

Реализация сигнала U7, зарегистрированного запоминающим устройством 9, воспроизводится на электронно-лучевом индикаторе и, кроме того, сигнал U13 с выхода запоминающего устройства 9 поступает на вход сглаживающего фильтра 13, при помощи которого из сигнала U13 устраняются визуально заметные последствия аналого-цифрового и цифроаналового преобразований, свойственные работе запоминающего устройства 9.

[54]

Формируемый на выходе фильтра сигнал U14(t) поступает на первый вход коммутатора 14, а с выхода последнего - на вход самописца 15. В качестве примера производимого фильтром 13 преобразования на фиг.6 показаны реализации сигналов U13 и U14, полученные при реальной работе заявленной системы.

[55]

На второй вход коммутатора 14 с выхода анализатора 8 передается сигнал S(f), представляющий собой спектральный рельеф, соответствующий сигналу U7. На фиг.7 и 8 представлены реализация ударного импульса, сопровождаемого случайной вибрацией, и соответствующий этой реализации график спектральной плотности. Обе диаграммы получены при реальной работе заявленной системы.

[56]

Работа формирователя апериодических колебаний (см. фиг.2 и фиг.9-15) происходит следующим образом. Сигнал U16 с выхода первого генератора синусоидальных сигналов 16 поступает на вход триггера 18 Шмитта. Этот сигнал представляет собой переменное напряжение с заданной частотой повторения создаваемых периодических колебаний. Триггер 18 Шмитта преобразует сигнал U1 в последовательность прямоугольных импульсов U18 с периодом повторения Тn и длительностью Δt1. Совместная работа первого генератора 16 и триггера 18 Шмитта показана на фиг.10 графическими функциями сигналов U16 и U18. Работе триггера Шмитта, преобразующего синусоидальное напряжение в последовательность прямоугольных импульсов, свойственно явление гистерезиса. Гистерезис проявляется в том, что триггер Шмитта срабатывает (т.е. формирует передний фронт прямоугольного импульса) при большем входном напряжении, а отпускает при меньшем. На диаграмме фиг.9 моменты срабатывания и отпускания обозначены координатами tc1, to1, tc2, to2.

[57]

Импульсный сигнал U18 с выхода триггера 18 Шмитта одновременно поступает на первый вход первого ключа 19 и на вход ждущего мультивибратора 21 сброса. На второй вход первого ключа с выхода второго генератора синусоидальных сигналов 17 поступает сигнал U17. Под воздействием импульса U18 ключ 19 открывается и пропускает на вход выборку U19. Эта выборка представляет собой ограниченную временным отрезком Δt1 часть синусоидального сигнала U17, вырабатываемую генератором 17. Совместная работа второго генератора 17 и первого ключа 19 показана на фиг.9 временными диаграммами сигналов U17 и U19.

[58]

Сигнал U19 с выхода первого ключа 19 одновременно поступает на вход нулевого детектора 20 и на первый вход второго ключа 27. Как показано на фиг.10, нулевой детектор 20 преобразует синусоидальную последовательность сигнала U19 в напряжение прямоугольной формы U20 типа «меандр». При этом формирование фронтов сигнала U20 происходит в моменты t1-t3, соответствующие точкам пересечения нулевого уровня сигналом U19. Сигнал U20 с выхода нулевого детектора поступает на первый вход схемы совпадения 22. При этом первый положительный фронт сигнала U20 в момент t1 вызывает однократное срабатывание схемы 22 совпадения, создавая на ее выходе положительный перепад напряжения U22.

[59]

Импульсный сигнал U18, поступая с выхода триггера 18 Шмитта на вход ждущего мультивибратора 21 сброса, осуществляет его запуск. На выходе ждущего мультивибратора 21 сброса вырабатывается импульс U21, причем срабатывание ждущего мультивибратора 21 сброса происходит в момент to1, т.е. по заднему фронту импульса U18. Сигнал U21 с выхода ждущего мультивибратора 21 сброса поступает на второй вход схемы 22 совпадения, при этом схема 22 совпадения срабатывает повторно и на ее выходе в момент to1 создается отрицательный перепад напряжения. По существу, таким образом, происходит сброс схемы 22 совпадения в первоначальное состояние, и она оказывается готовой к приему следующей импульсной последовательности U20. В итоге завершается процесс создания на выходе схемы совпадения прямоугольного импульса U22. Взаимодействие триггера 18 Шмитта, ждущего мультивибратора 21 сброса и схемы 22 совпадения показано на фиг.11 и 12 диаграммами сигналов U18, U21 и U22.

[60]

Сигнал U22 с выхода схемы 22 совпадения поступает на вход дифференцирующей цепочки 23, которая преобразует прямоугольный импульс U22, вырабатывая на своем выходе сигнал U23 в виде пары коротких разнополярных импульсов. Сигнал U23 с выхода дифференцирующей цепочки 23 поступает на вход первого детектора 24. Первый детектор 24 пропускает на свой выход только положительную составляющую сигнала U23. Взаимодействие схемы 22 совпадения, дифференцирующей цепочки 23 и первого детектора 24 показано на фиг.13 приложения графическими зависимостями сигналов U22, U23 и U24.

[61]

Сигнал U24 с выхода детектора 24 поступает на вход первого ждущего мультивибратора 25, вызывая его срабатывание. При этом на выходе первого ждущего мультивибратора создается прямоугольный импульс U25 с передним фронтом в момент t1 и длительностью Δt2, величина которой регулируется в необходимых пределах. Сигнал U25 с выхода первого ждущего мультивибратора 25 поступает на вход второго ждущего мультивибратора 26, который срабатывает по заднему фронту импульса U25, формируя на своем выходе импульс U26. Длительность Δt3, импульса U26 регулируется в требуемых пределах. Импульс U26 с выхода второго ждущего мультивибратора 26 поступает одновременно на второй вход второго ключа 27 и на вход второго детектора 29. Под воздействием импульса U26 ключ 27 открывается и на его выходе формируется сигнал U27, представляющий ограниченную временным промежутком Δt3 часть сигнала U19, передаваемую с выхода ключа 19 на первый вход ключа 27. Очевидно, что регулируемая длительность Δt2 импульса U25 обеспечивает выбор начальной фазы формируемого ключом 27 сигнала U27, а регулируемая длительность Δt3 импульса U26 обеспечивает требуемую временную протяженность сигнала U27. Взаимодействие первого детектора 24, первого и второго ждущих мультивибраторов 25 и 26 и ключа 27 показано на временных диаграммах фиг.14. При этом диаграмма сигнала U27 представляет апериодическое колебание, форма которого соответствует полусинусоиде.

[62]

С выхода ключа 27 сигнал U27 поступает на вход согласующего усилителя 28, который обеспечивает необходимую регулировку амплитуды и корректировку формы сигнала U28, передаваемого с выхода усилителя 28 на первый выход формирователя апериодических колебаний. Кроме того, сигнал U26 с выхода второго ждущего мультивибратора 26 подается на вход второго детектора 29, который преобразует передний фронт импульса U26, вырабатывая на своем выходе короткий импульс U29, передаваемый с выхода второго детектора 29 на второй выход формирователя апериодических колебаний.

[63]

Взаимодействие второго ключа 27, согласующего усилителя 28 и второго детектора 29 показывают временные диаграммы, представленные на фиг.15. При этом моменту tн на фиг.15 соответствует временная координата t1 на фиг.5-7, поясняющие работу заявленной системы в целом.

Как компенсировать расходы
на инновационную разработку
Похожие патенты