патент
№ RU 2684842
МПК B61L25/06

Приемник сигналов двухчастотной многозначной автоматической локомотивной сигнализации

Авторы:
Шухина Елена Евгеньевна Розенберг Ефим Наумович Гапанович Валентин Александрович
Все (4)
Номер заявки
2018124932
Дата подачи заявки
09.07.2018
Опубликовано
15.04.2019
Страна
RU
Как управлять
интеллектуальной собственностью
Чертежи 
1
Реферат

Изобретение относится к области железнодорожной автоматики, телемеханики и связи для приема сигналов двухчастотной многозначной автоматической локомотивной сигнализации АЛС-ЕН. Приемник содержит входной фильтр и блоки обработки сигналов, каждый из которых состоит из полосового фильтра, выход которого соединен с входом измерительного канала и фазовым детектором, ко второму входу которого подключен генератор опорной частоты, выход фазового детектора непосредственно, а выход измерительного канала через пороговое устройство соединены с соответствующими входами декодера, выходы которого соединены с входами решающего модуля, подключенного к CAN интерфейсу, входной фильтр через аналого-цифровой преобразователь соединен с полосовым фильтром каждого блока обработки сигналов. Достигается повышение помехоустойчивости, информативности и достоверности передаваемой информации в канале многозначной автоматической локомотивной сигнализации. 1 ил.

Формула изобретения

Приемник сигналов двухчастотной многозначной автоматической локомотивной сигнализации, содержащий входной фильтр и блоки обработки сигналов, каждый из которых состоит из полосового фильтра, выход которого соединен с входом измерительного канала, отличающийся тем, что в него введен декодер, соединенный с решающим модулем, подключенным к CAN-интерфейсу, и аналого-цифровой преобразователь, через который входной фильтр соединен с полосовым фильтром каждого блока обработки сигналов, который снабжен фазовым детектором и пороговым устройством, при этом первый вход фазового детектора соединен с выходом полосового фильтра, а к его второму входу подключен генератор опорной частоты, выход фазового детектора непосредственно, а выход измерительного канала через пороговое устройство соединены с соответствующими входами декодера.

Описание

[1]

Изобретение относится к области железнодорожной автоматики, телемеханики и связи и может быть использовано в локомотивных комплексах и системах безопасности для приема сигналов двухчастотной многозначной автоматической локомотивной сигнализации АЛС-ЕН.

[2]

Известен приемник сигналов АЛС-ЕН, содержащий входной канал, демодулятор и декодер («Системы железнодорожной автоматики и телемеханики» под ред. Ю.А.Кравцова. М., Транспорт, 1996, с.168-180). Поступающие на вход приемника сигналы АЛС-ЕН представляют собой кодовые сигналы с двукратной фазоразностной модуляцией (ДФРМ). После фильтрации сигналы АЛС-ЕН поступают на усилитель-ограничитель, который формирует из них прямоугольные импульсы определенного уровня, поступающие на вход демодулятора. В демодуляторе входной сигнал дифференцируется и формируется последовательность фронтов несущего колебания, а затем - последовательность фронтов данных, временное положение которых соответствует границам посылок информационного сигнала. Схема тактовой синхронизации вырабатывает стробирующий сигнал, в соответствии с которым отсчитывается разность фаз двух соседних элементарных посылок в момент максимального отношения сигнал-помеха. Выделитель измерительного фронта перемножает входной сигнал, представленный последовательностью фронтов несущего колебания с опорным сигналом, в качестве которого используется стробирующий сигнал. На выходе выделителя измерительного фронта имеет место последовательность измерительных фронтов, несущих информацию о переданной разности фаз. Определитель разности фаз (решающее устройство) преобразует временной интервал в последовательность двоичных символов по двум подканалам. Таймер формирует тактовые сигналы, обеспечивающие синхронную работу всех функциональных узлов демодулятора и декодера.

[3]

Известный приемник сигналов АЛС-ЕН обладает недостаточной помехоустойчивостью.

[4]

В качестве прототипа принят приемник сигнала АЛС-ЕН, содержащий канальный фильтр, фазовый детектор и декодер сигнала АЛС-ЕН. Приемник используется в комплексном локомотивном устройстве безопасности КЛУБ-У («Унифицированное комплексное локомотивное устройство безопасности» Астрахан В.И. и др., под ред. Зорина В.И. и др., М., ГОУ «Учебно-методический центр по образованию на железнодорожном транспорте», 2008. с.52-59).

[5]

Недостатком известного устройства является невысокая информативность одночастотного канала АЛС-ЕН.

[6]

Технический результат изобретения заключается в повышении помехоустойчивости, информативности и достоверности передаваемой информации в канале многозначной автоматической локомотивной сигнализации.

[7]

Технический результат достигается тем, что в приемник сигналов двухчастотной многозначной автоматической локомотивной сигнализации, содержащий входной фильтр и блоки обработки сигналов, каждый из которых состоит из полосового фильтра, выход которого соединен с входом измерительного канала, согласно изобретению введен декодер, соединенный с решающим модулем, подключенным к CAN-интерфейсу, и аналого-цифровой преобразователь, через который входной фильтр соединен с полосовым фильтром каждого блока обработки сигналов, который снабжен фазовым детектором и пороговым устройством, при этом первый вход фазового детектора соединен с выходом полосового фильтра, а к его второму входу подключен генератор опорной частоты, выход фазового детектора непосредственно, а выход измерительного канала через пороговое устройство соединены с соответствующими входами декодера.

[8]

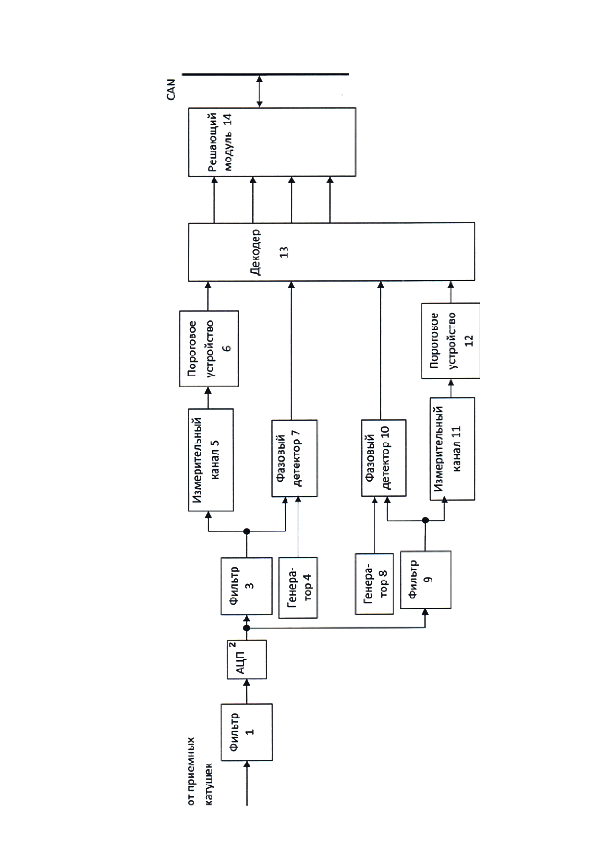
На чертеже представлена схема приемника сигналов двухчастотной многозначной автоматической локомотивной сигнализации.

[9]

Приемник сигналов двухчастотной многозначной автоматической локомотивной сигнализации содержит входной фильтр 1 и блоки обработки сигналов, каждый из которых состоит из полосового фильтра 3 (9), выход которого соединен с входом измерительного канала 5 (11) и фазовым детектором 7 (10), ко второму входу которого подключен генератор 4 (8) опорной частоты, выход фазового детектора 7 (10) непосредственно, а выход измерительного канала 5 (11) через пороговое устройство 6 (12) соединены с соответствующими входами декодера 13, выходы которого соединены с входами решающего модуля 14, подключенного к CAN интерфейсу, входной фильтр 1 через аналого-цифровой преобразователь 2 соединен с полосовым фильтром 3 (9) каждого блока обработки сигналов.

[10]

Приемник сигналов двухчастотной многозначной автоматической локомотивной сигнализации работает следующим образом.

[11]

Сигнал от приемных катушек локомотива поступает на входной фильтр 1, который обеспечивает фильтрацию в рабочей полосе частот всех каналов сигнала двухчастотной многозначной автоматической локомотивной сигнализации, и далее поступает на вход аналого-цифрового преобразователя 2. Оцифрованный сигнал с выхода аналого-цифрового преобразователя 2 поступает на входы полосовых фильтров З и 9, каждый из которых выполняет функцию подавления внеполосных частот для своего частотного канала двухчастотной многозначной автоматической локомотивной сигнализации. Сигналы с выходов полосовых фильтров З и 9 поступают в измерительные каналы 5 и 11 и на фазовые детекторы 7 и 10. Измерительные каналы 5 и 11, выполненные по известной схеме, включающей в себя преобразователь двухполярного сигнала, амплитудный детектор и вычислитель среднего значения, обеспечивают вычисление средних уровней каждый своего частотного канала сигнала двухчастотной многозначной автоматической локомотивной сигнализации, которые поступает в пороговые устройства 6 и 12, обеспечивающие принятие решения о наличии сигнала в каждом частотном канале двухчастотной многозначной автоматической локомотивной сигнализации по превышению уровня сигнала порога срабатывания. Фазовые детекторы 7 и 10 обеспечивают вычисление разности фаз между входными сигналами двухчастотной многозначной автоматической локомотивной сигнализации и сигналами генераторов опорной частоты 4 и 8, каждый из которых настроен на свою частоту двухчастотной многозначной автоматической локомотивной сигнализации. Численное значение разности фаз определяется тактами высокочастотного сигнала генератора тактовой частоты. В декодере 13 осуществляется преобразование последовательного кода в каждом частотном подканале в параллельные восьмиразрядные коды и сравнение кодов с кодами Бауэра. Каждый частотный канал содержит два кодовых подканала передачи информации. Таким образом, сравнение с кодами Бауэра происходит по четырем кодовым подканалам, что и обеспечивает повышение информативности и помехоустойчивости в канале многозначной автоматической локомотивной сигнализации. Декодированный сигнал поступает в решающий модуль 14 для дешифрации и передачи информации в CAN- интерфейс.

Как компенсировать расходы
на инновационную разработку
Похожие патенты