Полезная модель относится к электротехнике и электроэнергетике, а именно к устройствам компенсации высших гармоник в электрических сетях. Техническим результатом является повышение уровня компенсации высших гармонических составляющих в системах электроснабжения. Повышение уровня компенсации высших гармонических составляющих в системах электроснабжения происходит за счет установки датчика переменного тока и блоке выделения основной гармоники. В датчике переменного тока сети происходит формирование сигналов для последующего определения уровня несинусоидальности сети в блоке выделения основной гармоники, в котором осуществляется компенсация высших гармонических составляющих и в зависимости от уровня несинусоидальности в сети происходит изменение частоты ШИМ переключения транзисторов, что приводит к увеличению паспортного срока службы силовых ключей инвертора.
Устройство компенсации высших гармоник и поддержания мощности, содержащее неуправляемый выпрямитель преобразователя частоты, накопительный конденсатор преобразователя частоты, инвертор преобразователя частоты, инвертор устройства компенсации, сглаживающие дроссели, выходной пассивный фильтр, датчик переменного тока преобразователя частоты, датчик переменного тока сети, блок вычитания, причем выход датчика переменного тока преобразователя частоты соединен со вторым входом блока вычитания, выход блока вычитания соединен со входом блока фазовой синхронизации, выход которого соединен со входом блока смещения, выход которого соединен с первым входом блока широтно-импульсной модуляции, второй вход которого соединен с выходом блока поддержания мощности, выход блока широтно-импульсной модуляции соединен с инвертором устройства компенсации, отличающееся тем, что дополнительно установлены датчик переменного тока сети и блок выделения основной гармоники, при этом выход датчика переменного тока сети соединен с входом блока выделения основной гармоники, выход которого соединен с первым входом блока вычитания.
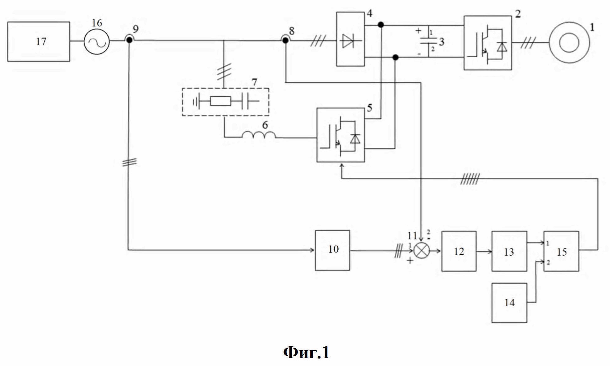
Полезная модель относится к электротехнике и электроэнергетике, а именно к устройствам компенсации высших гармоник в электрических сетях. Известно устройство для управления активным фильтром (патент JP № 3125354, опубл. 15.01.2001), содержащее сумматор, регуляторы напряжения и тока, генератор, компаратор и вычислительную схему. Сумматор складывает выходной сигнал регулятора напряжения с напряжением сети; генератор вырабатывает опорный фазовый сигнал в результате контроля нулевого уровня выходного сигнала сумматора компаратором. Полученный в результате опорный фазовый сигнал поступает в вычислительную схему. Основная составляющая выходного тока источника питания определяется вычислительной схемой, после чего определяется разность между фактическим током сети и вычисленной основной гармоникой. Недостатком устройства является механизм регулирования тока задания на компенсацию реактивной мощности в условиях динамичного режима работы нелинейной нагрузки, поскольку регулятор тока активного фильтра, который, в первую очередь, предназначен для компенсации активной мощности, не может предсказать и корректировать реактивную мощность в таких условиях из-за его конструктивных ограничений, включая мощность устройства, скорость его реакции и возможности обработки сигналов. В устройстве модуль фазовой синхронизации напряжения и тока сети для компенсации реактивной мощности, поскольку фазовая синхронизация позволяет только уравнять фазы напряжения и тока, но не изменить амплитуды напряжения и тока, от разности которых зависит реактивная мощность. Известен активный фильтр (патент JP № 6091711, опубл. 04.03.1988), содержащий инвертор, накопительный конденсатор, вычислительные схемы и блок памяти. Выходной ток активного фильтра корректируется в зависимости от регулирующей величины тока, в качестве которой используется высокочастотная составляющая тока нелинейной нагрузки. Активный фильтр в данном устройстве содержит вычислительные схемы, определяющие разность между регулирующей величиной тока и выходным током фильтра, и блок памяти, на вход которого поступает выходной сигнал схем, где записана, по меньшей мере, часть периода регулирующей величины тока. В самообучающихся схемах управления за опорные приняты моменты времени, следующие через интервалы запаздывания, например, равные одному периоду регулирующей величины тока. Вычислительные схемы вырабатывают сигнал корректировки регулирующей величины тока в результате считывания содержимого блока памяти с опережением опорных моментов времени на определенный интервал, равный времени запаздывания выходного тока фильтра. Недостатком является механизм подавления высших гармоник, основанный на корректировке регулирующей величины тока в течение времени запаздывания фильтра, что в условиях режима динамичного изменения тока нелинейной нагрузки не позволит фиксировать и отрабатывать резкие скачки тока сети. Известно устройство управления активным фильтром (патент JP № 6055009, опубл. 25.05.1989), содержащее блок фазовой синхронизации, вычислительные схемы, накопительный конденсатор и инвертор. Блок фазовой синхронизации вырабатывает фазовые сигналы синхронно с напряжением источника, которые обрабатываются вычислительными схемами. В результате формируются высокочастотные сигналы тока, являющиеся разностью между сигналами тока основной гармоники и сигналами измерения тока нагрузки, которые используются в качестве опорных сигналов при регулировании с применением ШИМ выходного тока активного фильтра. Недостатком устройства является механизм регулирования напряжения накопительного конденсатора в виду того, что инвертор в составе устройства работает с постоянной частотой ШИМ без возможности изменения частоты переключения транзисторов при изменении нелинейной нагрузки, что может привести к ускоренному износу силовых ключей инвертора. Известно устройство компенсации высших гармоник и коррекции коэффициента несимметрии сети (патент RU № 2573599, опубл. 20.01.2016), содержащее инвертор, накопительный конденсатор, выходной сглаживающий пассивный фильтр и контроллер системы управления, причем контроллер системы управления снабжен датчиком тока фильтра, датчиком тока сети, датчиком напряжения, формирователем импульсов на основе релейных регуляторов с изменяемой шириной гистерезиса, фазовыми преобразователями тока и напряжения, блоком фазовой синхронизации, регулятором напряжения накопительного конденсатора. Контроллер системы управления снабжен блоком выявления составляющих токов обратной и нулевой последовательности и блоком фазовой коррекции несимметричных составляющих тока, при этом вход блока выявления составляющих токов обратной и нулевой последовательности соединен с выходом датчика тока сети, а выход блока выявления составляющих токов обратной и нулевой последовательности соединен с входом блока фазовой коррекции несимметричных составляющих тока, который также соединен с выходом блока фазовой синхронизации, при этом выход блока фазовой коррекции несимметричных составляющих тока соединен с входом формирователя импульсов. Недостатком устройства является использование большого числа фазовых преобразований в системе управления устройством компенсации, что усложняет схему и ведет к недостаточному быстродействию в условиях резкопеременного режима изменения высших гармонических составляющих. Известно устройство гибридной компенсации высших гармоник (патент RU № 176107, опубл. 09.01.2018 г.), содержащее инвертор, неуправляемый выпрямитель преобразователя частоты, накопительный конденсатор преобразователя частоты, инвертор устройства компенсации, датчик переменного тока преобразователя частоты, блок вычитания, причем вход неуправляемого выпрямителя преобразователя частоты подключен через датчик переменного тока преобразователя частоты к сети, зажимы «+» и «-» неуправляемого выпрямителя преобразователя частоты подключены соответственно через первую и вторую обкладки накопительного конденсатора преобразователя частоты к зажимам «+» и «-» инвертора преобразователя частоты, зажимы «+» и «-» инвертора устройства компенсации подключены соответственно к зажимам «+» и «-» неуправляемого выпрямителя преобразователя частоты. Выход датчика тока сети соединен с входом блока преобразования Фурье, выход которого соединен с первым входом блока выделения основной гармоники, а второй вход которого соединен с выходом задатчика основной гармоники, выход блока выделения основной гармоники соединен с первым входом блока вычитания, второй вход которого подключен к выходу датчика переменного тока преобразователя, выход блока вычитания соединен с входом блока смещения, выход которого соединен с входом блока широтно-импульсной модуляции, выход которого соединен с инвертором устройства компенсации. Известно устройство гибридной компенсации высших гармоник (патент RU № 185875, опубл. 21.12.2018 г.), содержащее инвертор, неуправляемый выпрямитель преобразователя частоты, накопительный конденсатор преобразователя частоты, инвертор устройства компенсации, сглаживающие дроссели, выходной пассивный фильтр, датчик переменного тока преобразователя частоты, датчик переменного тока сети, блок вычитания. Вход неуправляемого выпрямителя преобразователя частоты подключен через датчик переменного тока преобразователя частоты к сети. Зажимы неуправляемого выпрямителя преобразователя частоты подключены соответственно через первую и вторую обкладки накопительного конденсатора преобразователя частоты к соответствующим зажимам инвертора преобразователя частоты. Выход инвертора устройства компенсации подключен через сглаживающие дроссели и пассивный фильтр к сети. С выхода датчика тока сети сигнал поступает на вход блока преобразования Фурье, с выхода которого сигнал поступает на первый вход блока выделения основной гармоники, а на его второй вход поступает сигнал с задатчика основной гармоники. С выхода блока выделения основной гармоники сигнал поступает на первый вход блока вычитания, второй вход которого подключен к выходу датчика переменного тока преобразователя. Также установлен блок широтно-импульсной модуляции, выход которого соединен с устройством компенсации. Выход датчика переменного тока сети соединен с входом блока регулирования частоты широтно-импульсной модуляции, выход которого соединен со вторым входом блока широтно-импульсной модуляции. Недостатком устройства является использование большого числа фазовых преобразований в системе управления гибридным устройством компенсации высших гармоник, что усложняет схему и ведет к недостаточному быстродействию в условиях резкопеременной нелинейной нагрузки. Устройство компенсации высших гармоник и поддержания мощности, (патент RU № 221347, опубл. 01.11.2023 г.), принятое за прототип, содержащее инвертор, неуправляемый выпрямитель преобразователя частоты, накопительный конденсатор преобразователя частоты, инвертор устройства компенсации, сглаживающие дроссели, выходной пассивный фильтр, датчик переменного тока преобразователя частоты, датчик переменного тока сети, блок вычитания, блок преобразования Фурье, причем сигнал с выхода датчика переменного тока сети поступает на вход блока преобразования Фурье, выход которого подключен к первому входу задатчика основной гармоники, выход которого соединен с первым входом блока вычитания, на второй вход блока вычитания приходит сигнал с выхода датчика переменного тока преобразователя частоты, выход блока вычитания соединен со входом блока фазовой синхронизации, выход которого соединен со входом блока смещения, выход которого соединен с первым входом блока широтно-импульсной модуляции. Дополнительно с выхода датчика переменного тока сети поступает сигнал на блок фазовой автоподстройки частоты, выход которого соединен со вторым входом задатчика основной гармоники, сигнал с блока поддержания мощности приходит на второй вход блока широтно-импульсной модуляции, с выхода которого формируются модуляционные сигналы на инвертор устройства компенсации. Недостатком устройства является использование большого числа фазовых преобразований в системе управления устройства компенсации гармоник и поддержания мощности, что усложняет схему и ведет к недостаточному быстродействию в условиях резкопеременной нелинейной нагрузки. Техническим результатом является повышение уровня компенсации высших гармонических составляющих в системах электроснабжения. Технический результат достигается тем, что дополнительно установлены датчик переменного тока сети и блок выделения основной гармоники, при этом выход датчика переменного тока сети соединен с входом блока выделения основной гармоники, выход которого соединен с первым входом блока вычитания. Устройство компенсации высших гармоник и поддержания мощности поясняется следующей фигурой: фиг.1 – общая схема устройства, где: 1 – асинхронный двигатель с короткозамкнутым ротором; 2 – инвертор преобразователя частоты; 3 – накопительный конденсатор преобразователя частоты; 4 – неуправляемый выпрямитель преобразователя частоты; 5 – инвертор устройства компенсации; 6 – сглаживающие дроссели; 7 – выходной пассивный фильтр; 8 – датчик переменного тока преобразователя частоты; 9 – датчик переменного тока сети; 10 – блок выделения основной гармоники; 11 – блок вычитания; 12 – блок фазовой синхронизации; 13 – блок смещения; 14 – блок поддержания мощности; 15 – блок широтно-импульсной модуляции; 16 – генератор; 17 – двигатель внутреннего сгорания. Устройство компенсации высших гармоник и поддержания мощности, в которой асинхронный двигатель с короткозамкнутым ротором 1 содержит неуправляемый выпрямитель преобразователя частоты 4, который соединен через датчик переменного тока преобразователя частоты 8, датчик переменного тока сети 9, генератор 16 с двигателем внутреннего сгорания 17. Зажимы «+» и «-» неуправляемого выпрямителя преобразователя частоты 4 соединены через первую и вторую обкладки накопительного конденсатора преобразователя частоты 3 с зажимам «+» и «-» инвертора преобразователя частоты 2, который соединен с асинхронным двигателем с короткозамкнутым ротором. Зажимы «+» и «-» инвертора устройства компенсации 5 соединены с зажимам «+» и «-» неуправляемого выпрямителя преобразователя частоты 4. Выход инвертора устройства компенсации 5 соединен со входом сглаживающих дросселей 6, выход которых через выходной пассивный фильтр 7 соединен с источником электрической энергии с генератором 16. Выход датчика переменного тока сети 9 соединен с входом блока выделения основной гармоники 10, выход которого с первым входом блока вычитания 11, второй вход блока вычитания 11 соединен с выходом датчика переменного тока преобразователя частоты 8. Выход блока вычитания 11 соединен со входом блока фазовой синхронизации 12, выход которого соединен со входом блока смещения 13. Выход блока смещения 13 соединен с первым входом блока широтно-импульсной модуляции 15, второй вход блока широтно-импульсной модуляции 15 сигнал соединен с выходом блока поддержания мощности 14. Выход блока широтно-импульсной модуляции соединен со входом инвертора устройства компенсации 5. Устройство работает следующим образом. Асинхронный двигатель с короткозамкнутым ротором 1 получает питание через инвертор преобразователя частоты 2, соединенного через накопительный конденсатор преобразователя частоты 3 с неуправляемым выпрямителем 4 от генератора 16. Генератор 16 производит выработку энергии за счет соединенного с ним двигателя внутреннего сгорания 17. Датчик переменного тока сети 9 собирает измерительную информацию о гармонических искажениях источника и тока подключенной нелинейной нагрузки от неуправляемого выпрямителя преобразователя частоты 4 соответственно. На основании полученной информации блок выделения основной гармоники реализовано по принципу определения ортогональных составляющих тока и напряжения, который рассматривается далее. Для заданных фазных токов i1(t), i2(t), i3(t) и напряжений u1(t), u2(t), u3(t) электрической сети во временном диапазоне [0, T] можно записать следующие обобщенные вектора тока и напряжения: Скалярное произведение данных векторов на интервале t1-t2: где p1, p2, p3 - мгновенные значения активной мощности каждой из трех фаз, P1, P2, P3 - средние значения активной мощности каждой из трех фаз. Таким образом, векторное произведение векторов тока и напряжения равно суммарной средней активной мощности трехфазной сети. При представлении действующих значений вектора тока I и вектора напряжения U с помощью Эвклидовых норм векторов: где I1, I2, I3 и U1, U2, U3 - действующие значения токов и напряжений. Эквивалентная активная проводимость G трехфазной сети определяется следующим образом: Величина G необходима для определения вектора тока iu, который коллинеарен вектору приложенного напряжения u: Выражение (6) также можно представить следующим образом: Взаимосвязь между составляющими полного тока следующая: В блоке выделения основной гармоники 10 формируется сигнал основной гармоники, который поступает на первый вход блока вычитания 11. На второй вход блока вычитания 11 поступает сигнал с датчика тока преобразователя частоты 8, происходит формирование тока устройства компенсации в противофазе. Сформированный опорный тока в противофазе с блока вычитания 11 поступает на вход блока фазовой синхронизации 12, с выхода которого сигнал поступает на вход блока смещения 13, где осуществляется вычисление опорного тока устройства компенсации, с блока смещения 13 сигнал поступает на первый вход блока широтно-импульсной модуляции 15, сигнал с блока поддержания мощности 14, который поддерживает коэффициент мощности cos φ, близкий к единице, поступает на второй вход блока широтно-импульсной модуляции 15, где происходит формирование импульсов переменной частоты модуляции для управления силовыми ключами инвертора устройства компенсации 5. Инвертор компенсации 5 генерирует компенсационный ток, который проходит через сглаживающий дроссель 6 и выходной пассивный фильтр 7 для обеспечения сглаживания выходного тока. В зависимости от поставленных целей и задач применения предлагаемого устройства может работать одновременно в трех режимах: компенсация высших гармоник тока неуправляемого выпрямителя преобразователя частоты, компенсация высших гармоник напряжения питающей сети, коррекция коэффициента мощности по основной составляющей за счет блока поддержания мощности 14. Результаты исследований, проведенный автором, показывает, что наличие пассивного фильтра на выходе активной части устройства компенсации позволяет снизить коэффициенты отдельных гармонических составляющих по напряжению, а предложенная конструкция дает возможность снизить суммарные коэффициенты гармонических составляющих по напряжению и току. Повышение уровня компенсации высших гармонических составляющих в системах электроснабжения происходит за счет установки датчика переменного тока и блоке выделения основной гармоники. В датчике переменного тока сети происходит формирование сигналов для последующего определения уровня несинусоидальности сети в блоке выделения основной гармоники, в котором осуществляется компенсация высших гармонических составляющих и в зависимости от уровня несинусоидальности в сети происходит изменение частоты ШИМ переключения транзисторов, что приводит к увеличению паспортного срока службы силовых ключей инвертора.
Недостатком устройства является использование большого числа фазовых преобразований в системе управления гибридным устройством компенсации высших гармоник, что усложняет схему и ведет к недостаточному быстродействию в условиях резкопеременной нелинейной нагрузки.
(1).
(2),
(3),
(4),
. (5).
. (6).
(7).
(8).