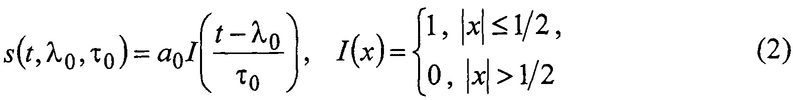
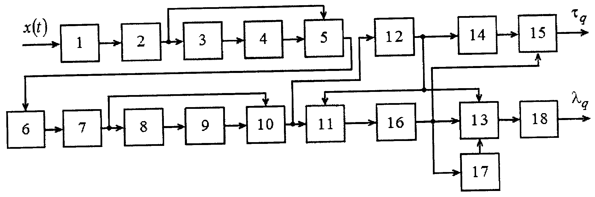
Изобретение относится к области радиотехники и может быть использовано для измерения временного положения и длительности видеоимпульса в составе аппаратуры радиосвязи, радиолокации, мониторинга, систем автоматического контроля и управления. Устройство для измерения временного положения и длительности видеоимпульса содержит первую и вторую выходные шины, входную шину, первый управляемый ключ 1, первый интегратор 2, первый элемент задержки 3, первый элемент НЕ 4, первый сумматор 5, дифференциатор 6, второй интегратор 7, второй элемент задержки 8, второй элемент НЕ 9, второй сумматор 10, второй управляемый ключ 11, указатель положения наибольшего максимума входного сигнала 12, третий сумматор 13, третий элемент НЕ 14, четвертый сумматор 15, указатель положения наименьшего минимума входного сигнала 16, генератор постоянного напряжения 17, аттенюатор 18 с коэффициентом передачи 1/2. Технический результат заключается в упрощении конструкции и повышении точности измерений. 1 ил.
Устройство для измерения временного положения и длительности видеоимпульса, содержащее первую и вторую выходные шины, первый и второй управляемые ключи, первый и второй интеграторы, первый и второй элементы задержки, первый, второй и третий элементы НЕ, первый, второй, третий и четвертый сумматоры, указатель положения наибольшего максимума, аттенюатор с коэффициентом передачи 1/2, входную шину, которая соединена с входом первого управляемого ключа, выход которого соединен с входом первого интегратора, выход которого соединен с первым входом первого сумматора и с входом первого элемента задержки, выход которого через первый элемент НЕ соединен со вторым входом первого сумматора, выход второго интегратора соединен с первым входом второго сумматора и с входом второго элемента задержки, выход которого через второй элемент НЕ соединен со вторым входом второго сумматора, выход которого соединен с входом второго управляемого ключа и с входом указателя положения наибольшего максимума, выход которого соединен с входом управления второго управляемого ключа, с первым входом третьего сумматора, выход которого через аттенюатор соединен со второй выходной шиной измерителя и с входом третьего элемента НЕ, выход которого соединен с первым входом четвертого сумматора, выход которого является первой выходной шиной измерителя, отличающееся тем, что в него введены дифференциатор, указатель положения наименьшего минимума, генератор постоянного напряжения, так что выход первого сумматора соединен с входом дифференциатора, выход которого соединен с входом второго интегратора, выход второго управляемого ключа соединен с входом указателя положения наименьшего минимума, выход которого соединен с входом управления генератора постоянного напряжения и со вторыми входами третьего и четвертого сумматоров, выход генератора постоянного напряжения соединен с третьим входом третьего сумматора.
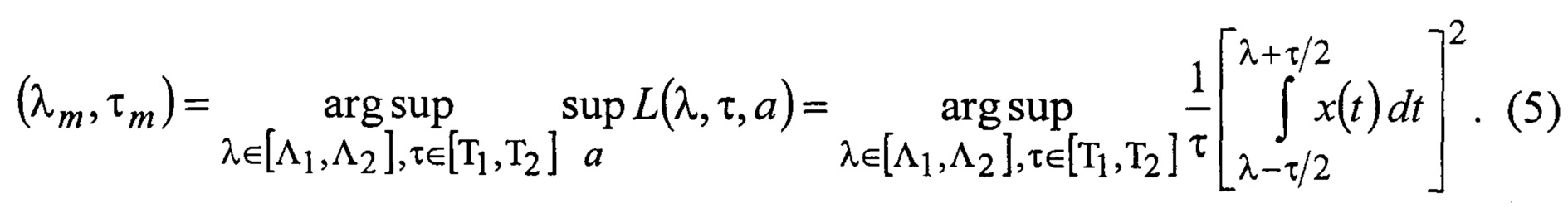
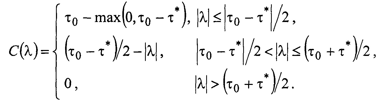
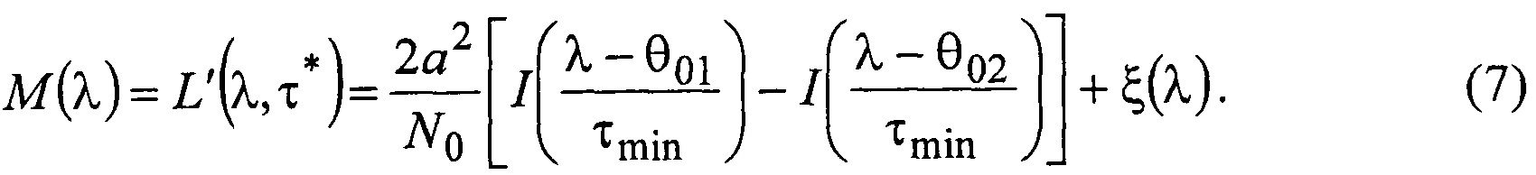
Изобретение относится к области радиотехники и может быть использовано для измерения временного положения и длительности видеоимпульса в составе аппаратуры радиосвязи, радиолокации, мониторинга, систем автоматического контроля и управления. Известен измеритель временного положения и длительности прямоугольного видеоимпульса, синтезированный по методу максимального правдоподобия [1]. Однако его техническая реализация возможна лишь в многоканальном варианте, причем при конечном числе каналов выносимые оценки не являются состоятельными. Известны двухканальные измерители оценки моментов появления и исчезновения прямоугольного импульса с априори известной [2] и неизвестной [3] амплитудой, синтезированные на основе байесовского и максимально правдоподобного подходов. Однако область их применимости ограничивается задачами локализации информационного сигнала (когда априорный интервал возможных значений момента появления/исчезновения импульса не превышает двух минимально возможных длительностей импульса). Известно устройство измерения временного положения и длительности импульса, предложенное Л.Н. Марковым и А.В. Мамоновым (авторское свидетельство №924655, МПК G04F 10/00). Также известно устройство измерения временных параметров импульсов по двум уровням, разработанное Д.В. Беляевым, А.Н. Зикий, Р.Л. Зориным, К.Е. Румянцевым, В.И. Черкасовым, РФ (патент RU 2399922, МПК G01R 29/02) и позволяющее измерять длительности импульсов аппаратурой с малым количеством элементов с высокой степенью интеграции. Однако применение указанных измерителей возможно лишь при весьма малых уровнях сопутствующих аддитивных помех. Наиболее близким к заявленному устройству является взятый в качестве прототипа измеритель временного положения и длительности импульсного сигнала с неизвестной в общем случае амплитудой, описанный в [4] и являющийся усовершенствованной модификацией измерителя [5]. Известный измеритель [4] содержит четыре интегратора, девять элементов задержки, четыре элемента НЕ, пять сумматоров, три квадратора, три указателя экстремума, два формирователя управляющего импульса, один умножитель, пять управляемых ключей, один генератор линейно изменяющегося напряжения, два блока отношений, два счетчика времени, один аттенюатор и является работоспособным при наличии широкополосной помехи (белого шума) и произвольных интервалах наблюдения и априорных интервалов возможных значений неизвестных параметров. При этом получаемые оценки временного положения и длительности являются состоятельными. Недостатком данного измерителя является относительно большой проигрыш в точности измерения временного положения и длительности импульсного сигнала по сравнению с соответствующим оптимальным (максимально правдоподобным) измерителем, который составляет (4τ0/3Tmin)2 раз по величине рассеяний выносимых оценок. Здесь τ0 и Tmin - истинная и минимально возможная длительности импульса. Техническая задача, решаемая изобретением, состоит в том, чтобы предложить устройство, формирующее практически реализуемые состоятельные оценки временного положения и длительности импульсного сигнала при произвольных интервалах наблюдения, более точные по сравнению с принятым прототипом, и допускающее более простую техническую реализацию. Технический результат состоит в том, что задача оценки временного положения и длительности импульсного сигнала сводится к задаче оценки временных положений двух разнесенных прямоугольных импульсов известной длительности, так что вместо относительно сложных структурных схем известных прототипов достаточно использовать два канала, каждый из которых согласован с соответствующим импульсом. Указанный технический результат достигается тем, что в известное устройство для измерения временного положения и длительности импульсного сигнала, которое содержит две выходные шины, два управляемых ключа, два интегратора, два элемента задержки, три элемента НЕ, четыре сумматора, указатель положения наибольшего максимума, аттенюатор, входную шину, которая соединена со входом первого управляемого ключа, выход которого соединен со входом первого интегратора, выход которого соединен с первым входом первого сумматора и со входом первого элемента задержки, выход которого через первый элемент НЕ соединен со вторым входом первого сумматора, выход второго интегратора соединен с первым входом второго сумматора и со входом второго элемента задержки, выход которого через второй элемент НЕ соединен со вторым входом второго сумматора, выход которого соединен со входом второго управляемого ключа и со входом указателя положения наибольшего максимума, выход которого соединен со входом управления второго управляемого ключа, с первым входом третьего сумматора, выход которого через аттенюатор соединен со второй выходной шиной измерителя, и со входом третьего элемента НЕ, выход которого соединен с первым входом четвертого сумматора, выход которого является первой выходной шиной измерителя, согласно изобретению введены дифференциатор, указатель положения наименьшего минимума, генератор постоянного напряжения, так что выход первого сумматора соединен со входом дифференциатора, выход которого соединен со входом второго интегратора, выход второго управляемого ключа соединен со входом указателя положения наименьшего минимума, выход которого соединен со входом управления генератора постоянного напряжения и со вторыми входами третьего и четвертого сумматоров, выход генератора постоянного напряжения соединен с третьим входом третьего сумматора. На чертеже представлена структурная схема предлагаемого устройства, которая включает первый управляемый ключ 1, первый интегратор 2, первый элемент задержки 3, первый элемент НЕ 4, первый сумматор 5, дифференциатор 6, второй интегратор 7, второй элемент задержки 8, второй элемент НЕ 9, второй сумматор 10, второй управляемый ключ 11, указатель положения наибольшего максимума входного сигнала 12, третий сумматор 13, третий элемент НЕ 14, четвертый сумматор 15, указатель положения наименьшего минимума входного сигнала 16, генератор постоянного напряжения 17, аттенюатор 18 с коэффициентом передачи 1/2. Входная шина соединена со входом первого управляемого ключа 1, выход которого соединен со входом первого интегратора 2, выход которого соединен с первым входом первого сумматора 5 и со входом первого элемента задержки 3, выход которого через первый элемент НЕ 4 соединен со вторым входом первого сумматора 5, выход которого через дифференциатор 6 соединен со входом второго интегратора 7, выход которого соединен с первым входом второго сумматора 10 и со входом второго элемента задержки 8, выход которого через второй элемент НЕ 9 соединен со вторым входом второго сумматора 10, выход которого соединен со входом второго управляемого ключа 11 и со входом указателя положения наибольшего максимума 12, выход которого соединен со входом управления управляемого ключа 11, с первым входом третьего сумматора 13 и со входом третьего элемента НЕ 14, выход которого соединен с первым входом четвертого сумматора 15, выход которого является первой выходной шиной измерителя, выход второго управляемого ключа 11 соединен со входом указателя положения наименьшего минимума 16, выход которого соединен со входом управления генератора постоянного напряжения 17 и со вторыми входами третьего сумматора 13 и четвертого сумматора 15, выход генератора постоянного напряжения 17 соединен с третьим входом третьего сумматора 13, выход которого соединен со входом аттенюатора 18, выход которого является второй выходной шиной измерителя. Сущность изобретения состоит в следующем. Пусть в течение интервала времени [0, T] наблюдению доступна аддитивная смесь вида Здесь - полезный сигнал, представляющий собой прямоугольный видеоимпульс с амплитудой По реализации (1) необходимо оценить (измерить) параметры λ0, τ0, принимающие значения из соответствующих априорных интервалов [Λ1,Λ2], [Tl, T2] таких, что выполняется условие вида 0≤Λ1-Т2/2<Λ2+Т2/2≤T, т.е. импульс (2) всегда находится внутри интервала наблюдения [0, T]. При этом амплитуда В соответствии с [6] решающая статистика - логарифм функционала отношения правдоподобия (ФОП) - как функция текущих значений λ, τ, Если амплитуда полезного сигнала априори известна, то, максимизируя выражение (3) по переменным λ, τ, получаем оценки максимального правдоподобия (ОМП) временного положения и длительности импульса (1), определяемые как [1] При неизвестной амплитуде сигнала (2) для адаптивных ОМП временного положения и длительности импульса (1) находим Измерители (4), (5) имеют многоканальную структуру, причем для точной их реализации (для получения состоятельных оценок времени прихода и длительности) число каналов должно быть бесконечным, что вряд ли возможно на практике. Для получения технически более простых и практически реализуемых оценок параметров λ0, τ0 рассмотрим поведение логарифма ФОП (3) как функции переменной λ при фиксированном значении τ=τ*. Следуя [6], представим функционал L(λ, τ*) в виде суммы сигнальной Здесь Для сигнальной функции из (3) можем записать S(λ)=2 где Шумовая функция N(λ) представляет собой центрированный гауссовский случайный процесс с корреляционной функцией вида Как известно [6], логарифм ФОП (3), а также любое взаимно однозначное безынерционное преобразование от него является достаточной статистикой, содержащей всю информацию о неизвестных параметрах λ0, τ0, которая может быть получена на основе реализации наблюдаемых данных (1). Применим в качестве такого преобразования к (6) операцию дифференцирования (по переменной λ). Тогда имеем Здесь θ01=λ0-τmax/2, θ02=λ0+τmax/2, τmax=max(τ0, τ*), τmin=min(τ0, τ*), ξ(λ) - гауссовский белый шум с односторонней спектральной плотностью Nξ=8 Из (7) следует, что при задача оценки временного положения и длительности импульса (2) может быть сведена к задаче оценки временных положений двух разнополярных прямоугольных видеоимпульсов длительности τ* каждый. Действительно, сформировав на основе (7) оценки θlq, θ2q параметров θ01, θ02, для оценок λq, τq параметров λ0, τ0 получаем Оценки θ1q, θ2q могут быть найдены одним из возможных оптимальных способов, в частности с помощью корреляционного приема [6]. Тогда имеем При этом, очевидно, должно удовлетворяться условие Чтобы гарантировать выполнение неравенства (11) при любых размерах априорных областей [Λ1, Λ2], [Т1, T2] и отношениях сигнал/шум, вместо алгоритма (10) можно использовать одну из возможных его модификаций, например, или Отметим, что знания амплитуды измеряемого импульса (2) для формирования оценок (12) не требуется. Можно показать, что оценки λq, τq (9) при достаточно больших отношениях сигнал/шум являются условно несмещенными и обладают условными рассеяниями где При фиксированных значениях амплитуды сигнала (2) и спектральной плотности широкополосной помехи рассеяния (13) будут тем меньше, чем ближе относительная расстройка Δτ к 1. Таким образом, значение τ* целесообразно выбирать максимально возможным, т.е. с учетом (8) равным В этом случае характеристики (13) оценок (12) по абсолютной величине будут в 9/16 раз меньше по сравнению с соответствующими характеристиками оценок временного положения и длительности, предложенных в [4]. Кроме того, если выполняется условие Δτ=1 (т.е. истинное значение длительности совпадает с минимально возможным: τ0=T1), то выражения (13) совпадают с выражениями для условных рассеяний максимально правдоподобных оценок (4) временного положения и длительности прямоугольного видеоимпульса без учета возможностей аппаратурной реализации измерителя (при бесконечно большом числе каналов) [1]. Из выражений (3), (7), (10), (12), (14) получаем структурную схему измерителя временного положения и длительности сигнала (2) с неизвестной в общем случае амплитудой, показанную на чертеже, где первый управляемый ключ 1 открывается на время [Λ1-Т2/2, Λ2+Т2/2], второй управляемый ключ 11 - на время [θ1q+T1, min(θlq+Т2, Λ2+T1/2)], а генератор постоянного напряжения 17 начинает формировать на выходе сигнал, соответствующий значению -2T1, начиная с момента времени θ2q. Как видно из чертежа, предложенный измеритель технически существенно проще известных аналогов. Измеритель работает следующим образом. В исходном состоянии измерителя первый и второй управляемые ключи 1, 11 закрыты, у первого и второго интеграторов 2, 7, указателей положения наибольшего максимума 12 и наименьшего минимума 16 сигналы равны нулю, генератор 17 находится в выключенном состоянии. Работа измерителя начинается в момент Λ1-Т2/2 открытия первого управляемого ключа 1. Поступающий в течение интервала времени Т2+Λ2-Λ1 с выхода первого управляемого ключа 1 входной сигнал x(t) (1) интегрируется первым интегратором 2, после чего поступает на входы первого элемента задержки 3 и первого сумматора 5. В первом сумматоре 5 сигнал с выхода первого интегратора 2 складывается с тем же сигналом, но задержанным первым элементом задержки 3 на время Т1 и инвертированным первым элементом НЕ 4. Таким образом, на выходе первого сумматора 5 имеем сигнал С выхода первого сумматора 5 этот сигнал поступает на дифференциатор 6, на выходе которого имеем сигнал вида Здесь n6(t) - гауссовский белый шум с односторонней спектральной плотностью N0. Сигнал x6(t) (15) интегрируется интегратором 7, после чего поступает на входы второго элемента задержки 8 и второго сумматора 10. Во втором сумматоре 10 сигнал с выхода второго интегратора 7 складывается с тем же сигналом, но задержанным вторым элементом задержки 8 на время Т1 и инвертированным вторым элементом НЕ 9. Таким образом, на выходе второго сумматора 10 имеем сигнал Сигнал х10(t) через второй управляемый ключ 11 в течение интервала времени T11 поступает на указатель положения наименьшего минимума 16, который фиксирует положение наименьшего минимума входного сигнала. В момент λ2 достижения сигналом х10(t) наименьшего значения с выхода указателя положения наименьшего минимума 16 поступает управляющий сигнал, включающий генератор постоянного напряжения 17, на выходе которого формируется сигнал с амплитудой -2T1, который поступает на третий вход третьего сумматора 13. Кроме того, с выхода указателя наименьшего минимума 16 на вторые входы третьего и четвертого сумматоров 13 и 15 поступает постоянный сигнал, равный по амплитуде положению наименьшего минимума сигнала xl0(t). С выхода третьего элемента НЕ 14 поступает сигнал на первый вход четвертого сумматора 15, выход которого соединен с первой выходной шиной измерителя. Сигнал с выхода третьего сумматора 13 через аттенюатор 18 с коэффициентом передачи 1/2 поступает на вторую выходную шину измерителя. В результате в момент времени tизм=Λ2+Т2/2 на первой шине имеем измеренное значение длительности импульса, а на второй шине - измеренное значение временного положения импульса, отсчитываемое от середины импульса. Предложенное устройство измерения временного положения и длительности импульсного сигнала может быть использовано для измерения временного положения и длительности импульсов в составе аппаратуры радиосвязи, радиолокации, систем синхронизации, сигнализации, управления, мониторинга. Литература 1. Трифонов А.П., Бутейко В.К. Совместная оценка двух параметров разрывного сигнала на фоне белого шума // Радиотехника и электроника, 1989, том 34, №11, с. 2323-2329. 2. Трифонов А.П., Корчагин Ю.Э. Оптимальный прием прямоугольного импульса с неизвестными моментами появления и исчезновения // Изв. вузов. Радиофизика, 2000, том 43, №3, с. 271-282. 3. Трифонов А.П., Корчагин Ю.Э., Кондратович П.А. Оценка моментов появления и исчезновения сигнала с неизвестной амплитудой // Изв. вузов. Радиофизика, 2012, том 55, №6, с. 455-471. 4. Трифонов А.П., Бутейко В.К., Кунаев А.С. Измеритель длительности и временного положения импульса // Авторское свидетельство SU 1659973 А1, МПК G04F 10/00 от 30.06.91 (Бюлл. №24) (прототип). 5. Трифонов А.П., Бутейко В.К. Устройство для измерения временного положения и длительности импульса // Авторское свидетельство SU 1522147 А1, МПК G04F 10/00 от 15.11.89 (Бюлл. №42). 6. Куликов Е.И., Трифонов А.П. Оценка параметров сигналов на фоне помех. - М.: Сов. радио, 1978. - 296 с.




и шумовой функций
:
обозначают операцию усреднения по всем реализациям наблюдаемых данных (1) при фиксированных значениях λ0, τ0.









- выходное отношение сигнал/шум для оптимального приемника сигнала (2) с априори известной длительностью, Δτ=τ*/τ0 - относительное отклонение по длительности импульса. Из (13) следует, что оценки (9) являются состоятельными.
.
. С выхода второго сумматора 10 этот сигнал поступает на вход указателя положения наибольшего максимума 12, который фиксирует положение наибольшего максимума входного сигнала, а также на вход второго управляемого ключа 11. В момент λ1 достижения сигналом x10(t) наибольшего значения с выхода указателя положения наибольшего максимума 12 на первый вход третьего сумматора 13 и вход третьего элемента НЕ 14 поступает постоянный сигнал, равный по амплитуде положению наибольшего максимума сигнала х10(t). Кроме того, указатель положения наибольшего максимума 12 вырабатывает управляющий сигнал, который в момент времени λ1+T1 открывает второй управляемый ключ 11 на время t11=min(T2-T1, Λ2-Λ1).