патент
№ RU 2672580
МПК H02J3/24

СПОСОБ АВТОМАТИЧЕСКОЙ РАЗГРУЗКИ ПАРАЛЛЕЛЬНО РАБОТАЮЩИХ ГЕНЕРАТОРНЫХ АГРЕГАТОВ

Авторы:
Широков Николай Викторович
Номер заявки
2017144748
Дата подачи заявки
19.12.2017
Опубликовано
16.11.2018
Страна
RU
Как управлять
интеллектуальной собственностью
Чертежи 
1
Реферат

[42]

Изобретение относится к области электротехники и может быть использовано для защиты судовых электростанций от перегрузки в аварийных ситуациях. Техническим результатом от использования изобретения является упрощение реализации способа. Способ автоматической разгрузки параллельно работающих генераторов (ГА) при выходе из строя одного из них заключается в измерении величины активной нагрузки каждого ГА, сравнении измеренных нагрузок, формировании сигнала на отключение потребителей электроэнергии до момента аварийного отключения неработоспособного ГА. При этом сигнал на отключение потребителей формируют при превышении величины активной нагрузки хотя бы одного из ГА на 50% от допустимой величины нагрузки одного ГА. 1 ил.

Формула изобретения

Способ автоматической разгрузки параллельно работающих генераторных агрегатов (ГА) при выходе из строя одного из них, заключающийся в измерении величины активной нагрузки каждого ГА, сравнении измеренных активных нагрузок, формировании сигнала на отключение потребителей электроэнергии до момента отключения неработоспособного ГА, отличающийся тем, что сигнал на отключение потребителей электроэнергии формируется при превышении величины активной нагрузки хотя бы одного из ГА на 50% от допустимой величины нагрузки одного ГА.

Описание

[1]

Изобретение относится к области электротехники и может быть использовано для защиты судовых электростанций от перегрузки в аварийных ситуациях.

[2]

Известен способ автоматической разгрузки генераторных агрегатов (А.П Баранов. Судовые автоматизированные электроэнергетические системы: Учеб. для вузов. 2-е изд., перераб. и доп./ СПб.: Судостроение, 2005.-, 338 с, рис. 12. 13а.), согласно которому измеряют активную нагрузку каждого из работающих генераторных агрегатов (ГА), сравнивают ее с допустимой величиной и, если нагрузка превышает допустимую, то через выдержку времени отключают заранее выбранные группы потребителей электроэнергии.

[3]

Данный способ позволяет защитить ГА от перегрузки за счет отключения группы потребителей электроэнергии и снижения нагрузки. Но при этом в случае аварийного отключения одного или нескольких параллельно работающих ГА вся нагрузка в течение выдержки времени придется на оставшиеся в работе агрегаты, что может привести к их остановке или выходу из строя.

[4]

Известен способ, реализованный устройством для автоматической разгрузки генераторов по AC SU1365241. МПК H02J 3/24, опубл. 1988. Способ заключается в том, что при параллельной работе ГА контролируют активную нагрузку и напряжение каждого из них и в случае аварийного отключения одного из ГА от сети и при условии, что напряжение неработоспособного ГА в норме и активная нагрузка оставшеюся в работе генератора выше заданного значения отключают заранее выбранные потребители электроэнергии.

[5]

Недостатком указанного способа является то, что сигнал на отключение потребителей подается только после отключения неработоспособного ГА. При этом нагрузка на работающий агрегат возрастает практически в два раза, что во многих случаях приводит к его остановке и перерыву в подаче электроэнергии.

[6]

Наиболее близким к предлагаемому изобретению относится способ автоматической разгрузки параллельно работающих генераторных агрегатов (ГА) по патенту РФ №2623106, МПК H02J 3/24. опубл. 22.06.2017, согласно которому непрерывно контролируют техническое состояние каждого ГА путем измерения параметра, характеризующего его рабочее состояние, и сравнения измеренного параметра с критическим значением, и при совпадении сравниваемых величин формируют сигнал на суммирование измеряемых активных нагрузок обоих ГА, при этом, если суммарная активная нагрузка ГА превышает допустимое значение нагрузки одного ГА, то до момента аварийного отключения неработоспособного ГА формируют сигнал на отключение заранее выбранных потребителей электроэнергии.

[7]

Недостатком данного способа является сложность его реализации, связанная с необходимостью выполнения операции сложения при определении суммарной нагрузки обоих ГА.

[8]

Целью настоящего изобретения является упрощение реализации способа автоматической разгрузки параллельно работающих генераторных агрегатов.

[9]

Для достижения указанного технического результата используется следующая совокупность существенных признаков: в способе автоматической разгрузки параллельно работающих генераторных агрегатов (ГА) при выходе из строя одного из них, (заключающемся также как и прототип в измерении величины активной нагрузки каждого ГА, сравнении измеренных нагрузок, формировании сигнала на отключение потребителей электроэнергии до момента аварийного отключения неработоспособного ГА) в о т л и ч и е от прототипа сигнал на отключение потребителей электроэнергии формируют при превышении величины активной нагрузки хотя бы одного из ГА на 50% от допустимой величины нагрузки одного ГА.

[10]

Сущность изобретения заключается в том, что отключение потребителей электроэнергии происходит как в прототипе - после выхода из работоспособного состояния одного из ГА и до момента его отключения, однако в отличие от прототипа измеренные величины активной нагрузки каждого ГА не суммируются, а сразу сравниваются, и не с заданной заранее допустимой активной нагрузки одного ГА, а со значением, равным 50% от этой величины.

[11]

Сопоставление предлагаемого способа и прототипа показало, что поставленная задача упрощение реализации способа автоматической разгрузки параллельно работающих генераторных агрегатов решается за счет исключения операции сложения при определении суммарной нагрузки обоих ГА в результате новой совокупности признаков, что доказывает соответствие предлагаемого изобретения критерию патентоспособности «новизна».

[12]

В свою очередь, проведенный информационный поиск в области электроснабжения не выявил решений, содержащих отдельные отличительные признаки заявляемого изобретения, что позволяет сделать вывод о соответствии способа критерию «изобретательский уровень».

[13]

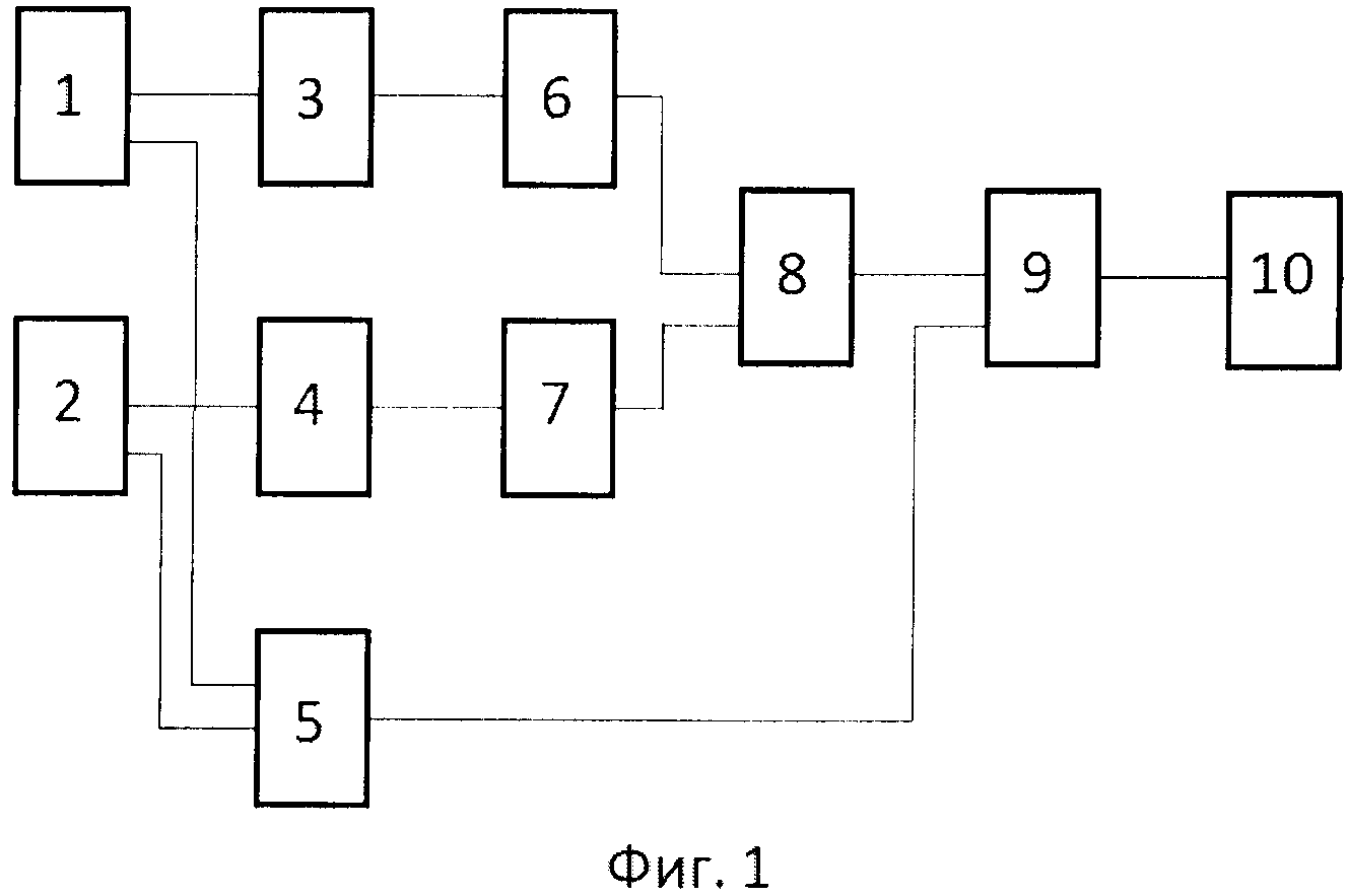
Сущность указанного способа поясняется чертежом, где:

[14]

на фиг. 1 представлена функциональная схема устройства автоматической разгрузки параллельно работающих генераторных агрегатов, реализующего предлагаемый способ.

[15]

Устройство (фиг. 1) содержит первый и второй генераторные агрегаты (ГА) 1, 2, работающие параллельно (например, дизель-генераторные агрегаты, турбогенераторные агрегаты и т.д.). Первый выход первого ГА 1 соединен с входом первого датчика активной нагрузки 3. формирующего на своем выходе сигнал в виде напряжения, пропорционального величине активной нагрузки ГА 1. первый выход второго ГА 2 соединен с входом второго датчика активной нагрузки 4, формирующего на своем выходе сигнал в виде напряжения, пропорционального величине активной нагрузки ГА 2. вторые выходы ГА 1 и 2 соединены с соответствующими входами блока контроля технического состояния генераторных агрегатов 5, на выходе которого формируется сигнал логической «1», если хотя бы один их контролируемых параметров (температуры охлаждающей воды или смазочного масла дизеля и т.д.), приблизился к критическому значению, свидетельствующему о неработоспособности агрегата. В качестве блока контроля технического состояния может быть использована схема, аналогичная той, которая формирует на судне обобщающий сигнал аварийно-предупредительной сигнализации (АПС), при превышении температуры охлаждающей воды или смазочного масла дизеля. Выход первого датчика активной нагрузки 3 соединен с входом первого порогового блока 6. на выходе которого формируется сигнал логической «1», когда сиг нал на его входе превышает пороговое значение, соответствующее 50% от допустимой нагрузки ГА, и сигнал логического «0» в противном случае, второй датчик активной нагрузки 4 соединен с входом второго порогового блока 7, на выходе которого формируется сигнал логической «1», когда сигнал на его входе превышает пороговое значение, соответствующее 50% от допустимой нагрузки ГА, и сигнал логического «0» в противном случае. Выходы первого порогового блока 6 и второго порогового блока 7 соединены с первым и вторым входами логического элемента «ИЛИ» 8, на выходе которого появляется сигнал логической «1». если хотя бы на один из его входов поступил сигнал логической «1» и сигнал логического «0» в противном случае. Выход логического элемента «ИЛИ» 8 соединен с первым входом логического элемента «И» 9, на выходе которого формируется сигнал логической «1» только тогда, когда на всех его входах присутствует сигнал логической «1» и сигнал логического «0» в противном случае. Выход блока контроля технического состояния генераторных агрегатов 5 соединен со вторым входом логического элемента «И» 9, выход которого соединен с входом блока отключения потребителей 10. В качестве блока отключения потреби гелей 10 может быть использовано электромагнитное реле с размыкающимся контактом, последовательно включенным в цепь минимального расцепителя автоматического выключателя, при помощи которого отключаемые потребители электроэнергии подключаются к шинам главного распределительного щита. Пороговые блоки 6 и 7 могут быть выполнены, например, на базе операционных усилителей.

[16]

Устройство работает следующим образом.

[17]

При параллельной работе ГА 1 и 2 датчики активной нагрузки 3 и 4 формируют сигналы, пропорциональные нагрузке ГА 1 и 2 соответственно, эти сигналы поступают на входы первого и второго пороговых блоков соответственно. Если нагрузка на одном из ГА. например, на втором, превысила 50% от допустимой величины, на выходе второго порогового блока 7 появится сигнал логической «1» и поступит на второй вход логического элемента «ИЛИ» 8 на выходе которого сформируется сигнал логической «1» и поступит на первый вход логического элемента «И»9. Если в этот момент оба ГА работоспособны, на выходе блока контроля технического состояния генераторных агрегатов 5 присутствует сигнал логического «0», который поступает на второй вход логического элемента «И» 9, на его выходе сохраняется сигнал логического «0», сигнал на отключение потребителей не подается. Если же в этот момент один из ГА перешел в неработоспособное состояние, то на выходе блока контроля технического состояния генераторных агрегатов 5 сформируется сигнал логической «1» и поступит на второй вход логического элемента «И» 9, на выходе которого появится сигнал логической «1», который соответствует команде на отключение потребителей.

[18]

Пример реализации способа.

[19]

В качестве примера применения способа приведена работа судовой электростанции пассажирского судна. В состав электростанции входят три дизель-генераторных агрегата (ГА) мощностью по 50 кВт каждый. Предусмотрена параллельная работа ГА с точностью распределения нагрузок 5% от номинальной мощности одного ГА (разница нагрузок ГА не более 2,5 кВт). В ходовом режиме работают следующие приемники электроэнергии:

[20]

1. Электродвигатель (ЭД) рулевого устройства - 6 кВт;

[21]

2. Распределительный щит (РЩ) потребителей, обеспечивающих работу главных двигателей - 4 кВт;

[22]

3. ЭД пожарного насоса - 10 кВт;

[23]

4. ЭД балластно-осушительного насоса - 10 кВт;

[24]

5. РЩ радиорубки - 1,0 кВт;

[25]

6. РЩ станции оповещения о пожаре - 0,2 кВт;

[26]

7. РЩ станции сигнально-отличительных фонарей 0,6 кВт;

[27]

8. РЩ станции аварийно-предупредительной сигнализации судна - 0,4 кВт;

[28]

9. питание.пульта управления судном - 0,8 кВт;

[29]

10. РЩ камбуза - 16 кВт;

[30]

11. РЩ вентиляции - 6 кВт;

[31]

12. РЩ потребителей бытовых нужд - 4 кВт;

[32]

13. РЩ системы кондиционирования воздуха 8 кВт;

[33]

14. ЭД фекального насоса - 6 кВт;

[34]

15. ЭД санитарного насоса 3 кВт;

[35]

16. ЭД гидрофора пресной воды - 2,5 кВт;

[36]

17. РЩ основного освещения по судну - 2,5 кВт.

[37]

Общая нагрузка электростанции составляет 81 кВт. При этом параллельно работают два ГА 1 и 2, а третий агрегат находится в резерве. Потребители, от которых зависит безопасность судна (с п. 1 по п. 9) получают питание непосредственно от Главного распределительного щита, к которому подключены ГА 1и 2 (фиг. 1). Их суммарная нагрузка составляет 33 кВт. Остальные приемники электроэнергии (с п. 10 по п. 17) получают питание от Главного распределительного щита через отключающее устройство 10. Их суммарная нагрузка составляет 48 кВт. Пусть ГА1 принял на себя нагрузку 40кВт, а ГА2 - 41 кВт. Датчики активной нагрузки 3 и 4 формируют на своих выходах сигналы в виде напряжения постоянного тока, пропорционального нагрузкам ГА 1 и 2 соответственно. Например, 1кВт нагрузки будет соответствовать 0,1 В. Тогда на выходе блока 3 будет сформирован сигнал 4 В, а на выходе блока 4 - сигнал 4,1 В. Эти сигналы поступают на входы первого и второго пороговых блоков 6 и 7 соответственно. Допустим, что ГА новые и их допустимая нагрузка соответствует номинальному значению. Тогда 50% от допустимой нагрузки будет соответствовать 50% от номинального значения мощности и составит 25 кВт, а величина порогового напряжения блоков 6 и 7 будет соответствовать 2,5 В. Гак как сигналы на входе первого и второго пороговых блоков больше, чем 2,5 В, то на их выходах появляются сигналы логической «1» и поступают на входы логического элемента «ИЛИ» 8. на выходе которого формируется сигнал логической «1» и поступает на первый вход логического элемента «И» 9.

[38]

Рассмотрим случай, когда, например, у ГА 2 вышел из строя насос забортной воды, служащий для подачи холодной воды в холодильник дизеля. При этом проходящая по холодильнику пресная вода внутреннего контура системы охлаждения дизеля перестанет отдавать свое тепло и начнет стремительно нагреваться. При достижении температуры охлаждающей воды 95°С датчик температуры, входящий в блок контроля технического состояния генераторных агрегатов 5, сформирует сигнал логической «1». который поступит на второй вход логического элемента «И» 9. Так как на первый и второй входы логического элемента «И» 9 поступили сигналы логической «1», то на его выходе появляется сигнал логической «1», при появлении которого блок 10 сработает и отключит потребители с п. 10 по п. 17 включительно. В следующий момент времени при превышении температуры охлаждающей воды дизеля выше 95°С, штатная система защиты отключит автоматический выключатель ГА 2 и подаст команду на останов аварийного дизеля и запуск резервного ГА. На шинах ГРЩ остается только 33 кВт нагрузки, которые не вызовут перегрузку ГА 1 и он продолжит снабжение электроэнергией потребителей, обеспечивающих безопасность работы судна. Отключенные потребители могу т быть подключены после запуска резервного ГА и включения его на параллельную работу.

[39]

В случае, если при этом не работают потребители п. 3, п. 4 и п. 13, п. 16, нагрузка на ГА 1 составит, например 24,5 кВт, а нагрузка ГА 2 составит 26 кВт. В этом случае на выходе первого порогового блока 6 сохранится сигнал логического «0», но на выходе второго порогового блока 7 появится сигнал логической «1», который поступит на второй вход логического элемента «ИЛИ» 8. На выходе логического элемента «ИЛИ» 8 сформируется сигнал логической «1», который поступит на первый вход логического элемента «И» 9. на второй вход которого поступит сигнал логической «1» с выхода блока контроля технического состояния генераторных агрегатов 5. На выходе логического элемента «И» 9 появится сигнал логической «1», который поступит на вход блока отключения потребителей 10. Блок 10 отключит потребители с п. 10 по п. 17 включительно.

[40]

На шинах ГРЩ остается только 13 кВт нагрузки, которые не вызовут перегрузку ГА 1 и он продолжит снабжение электроэнергией потребителей, обеспечивающих безопасность работы судна. Отключенные потребители могут быть подключены после запуска резервного ГА и включения его на параллельную работу. В случае, если не работают потребители п. 3, п. 4 и п. 10, нагрузка на ГА 1 составит 22 кВт, а нагрузка на ГА 2-23 кВт, на выходах обоих пороговых блоков 5,6 сохранятся сигналы логического «0», отключения потребителей не произойдет, они продолжат работу и после аварийного отключения ГА 2. не вызывая перегрузку ГА 1.

[41]

Предлагаемое изобретение было создано специалистами кафедры судовых автоматизированных электроэнергетических систем ФГБОУ ВО «Государственный университет морского и речного флота имени адмирала СО. Макарова» в составе научно-исследовательской работы. Были произведены расчеты, показавшие возможность использования заявляемого способа в судовых энергетических установках и электроэнергетических системах, что с учетом выше изложенного позволяет сделать вывод о возможности его промышленного применения.

Как компенсировать расходы
на инновационную разработку
Похожие патенты