патент
№ RU 2581704
МПК G01S7/36

СПОСОБ И УСТРОЙСТВО ЗАЩИТЫ РАДИОЛОКАЦИОННОЙ СТАНЦИИ

Авторы:
Егоров Игорь Васильевич Артемов Михаил Леонидович Артюх Сергей Николаевич
Все (4)
Номер заявки
2014150582/07
Дата подачи заявки
12.12.2014
Опубликовано
20.04.2016
Страна
RU
Как управлять
интеллектуальной собственностью
Чертежи 
2
Реферат

Заявляемые изобретения относятся к области вооружений, в частности к защите подвижных наземных радиолокационных станций (РЛС) от противорадиолокационных ракет (ПРР) постановкой отвлекающих помеховых передатчиков. Достигаемый технический результат - повышение вероятности защиты РЛС от ПРР. Способ заключается в установке на позиции радиолокационной станции, на расстоянии от нее, не меньшем радиуса поражения боевой части противорадиолокационных ракет, дополнительного источника излучения, излучении им отвлекающих сигналов при одновременном выключении РЛС, при этом по сигналам РЛС рассчитывают время подлета ракеты к позиции РЛС, над дополнительным излучателем к моменту подлета ракеты формируют аэрозольно-дипольное облако с размерами в плановой плоскости не менее 15×15 метров так, чтобы нижний край облака располагался на уровне земли. Устройство, реализующее способ, содержит РЛС, блок включения дополнительного излучателя, дополнительный излучатель, блок расчета времени запуска гранат, блок запуска гранат, пусковые установки с аэрозольно-дипольными гранатами, определенным образом соединенные между собой. 2 н.п. ф-лы, 2 ил.

Формула изобретения

1. Способ защиты радиолокационной станции от противорадиолокационных ракет, включающий установку на позиции радиолокационной станции, на расстоянии от нее, не меньшем радиуса поражения боевой части противорадиолокационных ракет, дополнительного источника излучения, излучение дополнительным источником излучения отвлекающих сигналов при одновременном выключении радиолокационной станции, отличающийся тем, что по сигналам радиолокационной станции рассчитывают время подлета ракеты к позиции станции, над дополнительным излучателем к моменту подлета ракеты формируют аэрозольно-дипольное облако с размерами в плановой плоскости не менее 15×15 метров так, чтобы нижний край облака располагался на уровне земли.

2. Устройство защиты радиолокационной станции от противорадиолокационных ракет, содержащее дополнительный излучатель, связанный через блок включения дополнительного излучателя с радиолокационной станцией, отличающееся тем, что в него введен блок запуска гранат, N выходов которого связаны с электровоспламенительными цепями запуска аэрозольно-дипольных гранат, заряженных в стволы пусковых установок, блок расчета времени запуска гранат, вход которого соединен со вторым выходом РЛС, а выход - с входом блока запуска гранат.

Описание

[1]

Заявляемые изобретения относятся к области вооружений, в частности к защите подвижных наземных радиолокационных станций (РЛС) от противорадиолокационных ракет (ПРР) постановкой отвлекающих помеховых передатчиков.

[2]

РЛС являются объектами, имеющими дополнительный демаскирующий признак - радиолокационное излучение, поэтому РЛС подвержены атакам специфического вида высокоточного оружия - ПРР, оснащенных головками самонаведения (ГСН), которые построены на использовании этого демаскирующего признака.

[3]

Современная ПРР, например основная ракета ВВС США AGM-88 «HARM», имеет ГСН, представляющую собой станцию радиотехнической разведки. После захвата цели ГСН ракета запускается с борта самолета и с набором высоты по заданной траектории летит к РЛС [1]. В районе цели ракета начинает пикирование на РЛС под углом 50…60°. На этом этапе на ней включается дистанционный неконтактный взрыватель, который обеспечивает подрыв осколочной боевой части на заданной высоте в диапазоне 10…20 м над целью так, чтобы поток тяжелых осколков оптимально поразил всю боевую позицию РЛС. Если неконтактный взрыватель не срабатывает, боевая часть подрывается контактным взрывателем при ударе ПРР о землю.

[4]

Известен способ защиты РЛС от ПРР путем отворота антенны от направления на ПРР для осуществления подсвета ПРР излучением, отраженным с установленного рядом экрана из металлической сетки [2]. В качестве такого отражающего экрана может быть использовано и облако дипольных отражателей, создаваемое разрывом специально запускаемого боеприпаса [1]. Если подобное смещение не превышает порога углового разрешения ГСН ПРР, то ракета переориентируется на такой экран.

[5]

Существуют также способы срыва атаки ПРР путем инициации преждевременного срабатывания неконтактного взрывателя (радио либо лазерного) на заключительном этапе полета. Они делятся на две группы. К первой группе относятся способы излучения встречной активной помехи в направлении подлета ПРР. Инструментом такой помехи является размещенная рядом с РЛС помеховая станция, которая представляет собой ретранслятор сигнала неконтактного взрывателя ракеты [3] и своим излучением искажает отраженный сигнал генератора взрывателя. Такой способ может оказаться неэффективным при кодировании сигнала взрывателя. Вторая группа способов воздействия на неконтактные взрыватели построена на постановке на пути полета ПРР аэрозольно-дипольного облака, имитирующего цель [1, 4]. Схема реализации способа преждевременного срабатывания неконтактного взрывателя путем постановки аэрозольно-дипольного облака на траектории полета ракеты представлена в [4].

[6]

Получив отраженный от облака сигнал, неконтактный взрыватель выдает команду на подрыв боевой части ПРР на высоте 10…20 м над облаком. При этом РЛС остается вне пределов основного потока осколков. Описанный способ удобен тем, что не зависит от мер помехозащиты взрывателя ракеты, но в настоящее время появились приемы выделения такого облака как помехи.

[7]

В неконтактных взрывателях боеприпасов, в том числе ПРР, нашла широкое применение базовая схема. В ней передающая и приемная системы неконтактного взрывателя разнесены на базовое расстояние B [5]. Передающая оптическая система фокусирует узкий пучок лучей, который пересекается с полем зрения приемной оптической системы и образует зону чувствительности. При сближении ПРР с отражающей поверхностью площадь перекрытия передающего и отраженного пучков будет изменяться от нуля в точке, соответствующей высоте H1, достигать некоторого максимального значения (точки Н2, Нср, Н3) и затем вновь уменьшаться до нуля в точке H4. Отраженный от поверхности поток попадает на фотоприемник, где преобразуется в электрический сигнал. На графике [5] внизу показан характер изменения сигнала при сближении ПРР с отражающей поверхностью, имеющей разные коэффициенты отражения ρ, причем ρ21. Взрыватель срабатывает при достижении отраженным излучением порогового значения Рпор, иначе говоря, на заданном расстоянии от объекта.

[8]

Для предотвращения ложного срабатывания по облаку взрыватель ПРР делается двухканальным. В нем существуют основной лазерный канал и дополнительный. Оба канала построены по базовой схеме. Каждый из каналов содержит свой лазерный генератор и свой фотоприемник отраженного излучения, взаимно ориентированные так, что отраженное излучение генератора воспринимается фотоприемником при появлении отражающего объекта на заданном удалении от ракеты. Основной лазерный канал предназначен для выдачи команды на срабатывание боевой части. Дополнительный канал введен для селекции аэрозольных помех. Он более чувствителен, чем основной, и имеет более широкую наблюдаемую базу. Дополнительный канал срабатывает первым по протяженному локируемому объекту (в данном случае по облаку) и блокирует срабатывание по нему основного канала до момента полного пролета ракеты сквозь облако. Основной канал настроен на появление объекта, резко (на несколько метров) возвышающегося над фоном, регистрируемым дополнительным каналом. Такими двухканальными неконтактными лазерными взрывателями оснащены ракеты HARM, ALARM и практически все остальные современные ПРР.

[9]

Наиболее близким по технической сущности к заявляемому способу является способ установки рядом с РЛС одного или нескольких дополнительных излучателей, по частоте и структуре излучения имитирующих сигнал РЛС [6], принятый за прототип. Дополнительный излучатель размещается на расстоянии около 200 м от станции. Это расстояние определяется дальностью эффективного действия осколков, образующихся при подрыве боевой части ПРР.

[10]

При обнаружении атакующей ПРР РЛС выключается, а дополнительный излучатель начинает работать. Если угловое разрешение ГСН ракеты не позволяет в момент такого переключения зафиксировать резкое изменение координат источника излучения, то ПРР переориентируется и атакует дополнительный излучатель.

[11]

Наиболее близким по технической сущности к заявляемому устройству является устройство для защиты группы радиолокационных станций от противолокационных ракет [6], принятое за прототип, структурно-функциональная схема, которого представлена на фиг. 1, где приняты следующие обозначения:

[12]

1…1.М - защищаемые РЛС;

[13]

2 - блок управления сменой частот и обзором пространства;

[14]

3…3.N - дополнительные источники;

[15]

7…7.К - датчики.

[16]

Устройство для защиты группы РЛС от ПРР, состоящее из M≥2 радиолокационных станций, отличающееся тем, что дополнительно вводят блок управления, N дополнительных источников излучений, К датчиков, при этом M выходов блока управления подключают к M РЛС, выходы K датчиков подключают к K входам блока управления, каждый из дополнительных источников излучений располагают на расстоянии прямой видимости от каждой РЛС, но не меньшем расстояния, равного радиусу поражения боевой части ПРР.

[17]

Недостатком прототипов является сложность выполнения требований по установке дополнительного излучателя. Они противоречивы. С одной стороны, его нужно вынести на достаточную дальность, чтобы тяжелые высокоскоростные осколки боевой части ракеты не поразили РЛС при ее воздушном подрыве над дополнительным источником. С другой стороны станции радиотехнической разведки ГСН новых модификаций ПРР имеют повышенное угловое разрешение, которое позволяет зафиксировать изменение координат источника радиолокационного излучения и в соответствии с заложенным алгоритмом продолжить с помощью бортовой системы инерциальной навигации наведение «по памяти» на старую цель, т.е. на РЛС.

[18]

Технический результат заявляемых изобретений заключается в повышении вероятности защиты РЛС от ПРР.

[19]

Для достижения технического результата заявляется способ защиты радиолокационной станции от противорадиолокационных ракет, включающий установку на позиции радиолокационной станции, на расстоянии от нее, не меньшем радиуса поражения боевой части противорадиолокационных ракет, дополнительного источника излучения, излучение дополнительным источником излучения отвлекающих сигналов при одновременном выключении радиолокационной станции, согласно изобретению по сигналам радиолокационной станции рассчитывают время подлета ракеты к позиции станции, над дополнительным излучателем к моменту подлета ракеты формируют аэрозольно-дипольное облако с размерами в плановой плоскости не менее 15×15 метров так, чтобы нижний край облака располагался на уровне земли.

[20]

Также для решения поставленной задачи заявляется устройство защиты радиолокационной станции от противорадиолокационных ракет, содержащее дополнительный излучатель, связанный через блок включения дополнительного излучателя с радиолокационной станцией, согласно изобретению в него введен блок запуска гранат, N выходов которого связаны с электровоспламенительными цепями запуска аэрозольно-дипольных гранат, заряженных в стволы пусковых установок, блок расчета времени запуска гранат, вход которого соединен со вторым выходом РЛС, а выход - с входом блока запуска гранат.

[21]

Реализация способа заключается в том, что с целью повышения вероятности защиты РЛС от ПРР на этапе подлета ракеты непосредственно над дополнительным излучателем ставится протяженное аэрозольно-дипольное облако, нижний край которого лежит на уровне земли. При подлете ПРР, переориентировавшейся на дополнительный излучатель, дополнительный канал неконтактного взрывателя первым воспринимает облако как помеху и блокирует срабатывание основного канала. Вошедшая в облако ракета без срабатывания втыкается в землю и происходит ее подрыв ударным взрывателем. Наземный подрыв боевой части ракеты на предварительно подготовленном в инженерном плане (обвалованном) участке позиции резко снижает количество и радиус разлета осколков, а значит и угрозу поражения РЛС, позволяет более чем в два раза уменьшить расстояние между РЛС и дополнительным излучателем, что, в свою очередь, обеспечивает повышение вероятности переориентации на него ГСН ракеты.

[22]

Технический результат достигается синхронизированным совместным помеховым действием дополнительного излучателя на ГСН ПРР и системы дистанционной постановки аэрозольно-дипольных завес на взрыватель ПРР, которое позволяет достичь качественно нового эффекта - увода ПРР с РЛС на дополнительный излучатель, исключение воздушного подрыва ПРР и уменьшение радиуса поражения ПРР за счет ее наземного подрыва.

[23]

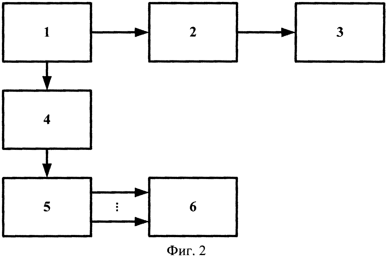
На фиг. 2 приведена структурная схема заявляемого устройства защиты, реализующего описанный способ, где приняты следующие обозначения:

[24]

1 - защищаемая РЛС;

[25]

2 - блок включения дополнительного излучателя;

[26]

3 - дополнительный излучатель;

[27]

4 - блок расчета времени запуска гранат;

[28]

5 - блок запуска гранат;

[29]

6 - пусковые установки с аэрозольно-дипольными гранатами.

[30]

Заявляемое устройство содержит защищаемую РЛС 1, выход которой последовательно соединен с блоком включения дополнительного излучателя 2 и дополнительным излучателем 3, другой выход РЛС 1 последовательно соединен с блоком расчета времени запуска гранат 4 и блоком запуска гранат 5, Ν (N≥1) выходов которого соединены с N входами пусковых установок с аэрозольно-дипольными гранатами 6.

[31]

Устройство работает следующим образом.

[32]

Существуют методы распознавания атаки РЛС именно ПРР [7, 8]. Когда такая атака зарегистрирована, с РЛС 1 выдается команда на вход блока 2, размещенного на расстоянии от РЛС 1, большем чем радиус поражения станции осколками при воздушном подрыве боевой части ПРР (около 200 м). С выхода блока 2 питание подается на включение излучателя 3. Выход на режим излучения излучателя 3 синхронизирован с моментом прекращения работы РЛС 1 на излучение. Если ГСН ракеты регистрирует РЛС 1 и излучатель 3 в одном общем элементе углового разрешения, то ПРР продолжает наведение на излучатель 3.

[33]

Одновременно с включением излучателя 3 с РЛС 1 на вход блока 4 поступает признак атаки ПРР и информация о дальности до ПРР и скорости ее полета. В блоке 4 на основе траекторных данных полета ракеты производится расчет времени отстрела аэрозолеобразующих гранат, которые при разрыве должны к моменту подлета ПРР сформировать плотное протяженное аэрозольно-дипольное образование. Если отстрел аэрозолеобразующих гранат произвести раньше, чем надо, то ветер может снести облако в сторону, если позже, чем надо, - облако не успеет сформироваться. РЛС 1 определяет дальность до подлетающей ракеты D и ее скорость V, а время, которое осталось до подлета ракеты к цели, соответственно рассчитывается: t=D/V. Когда расчетное время подлета ракеты сравнивается с известным заданным временем постановки завесы, с выхода блока 4 подается команда на вход блока 5. Токовые импульсы с выхода блока 5 подаются в электровоспламенительные цепи аэрозольно-дипольных гранат, заряженных в пусковые установки 6. При разрыве гранаты формируют над излучателем 3 аэрозольно-дипольное облако с размерами в плановой плоскости не менее чем 15×15 метров (размеры аэрозольного облака в плановой плоскости выбраны, исходя из того, что оно имитирует размеры защищаемого объекта), причем углы возвышения пусковых установок 6 выбраны так, что нижний край облака лежит на уровне земли. При подлете ПРР дополнительный канал лазерного взрывателя первым регистрирует появление протяженного объекта, идентифицирует его как помеховое аэрозольно-дипольное облако и блокирует срабатывание основного канала. Ракета входит в облако и летит в нем до земли, после чего срабатывает ударный взрыватель. При наземном взрыве ПРР на обвалованном со стороны РЛС 1 участке осколки задерживаются земляным валом и не долетают до РЛС 1. Таким способом расстояние между РЛС 1 и излучателем 3 может быть уменьшено с 200…300 до 50…80 м. Расчеты показывают, что этого достаточно для того, чтобы РЛС 1 и излучатель 3 оказались в пределах одного элемента углового разрешения ГСН современных ПРР, и после выключения станции ракета отклонилась от нее на излучатель 3.

[34]

Заявляемое устройство защиты можно реализовать:

[35]

2 - блок включения дополнительного излучателя может быть реализован на платах управления на основе микроконтроллеров (процессоров), включающих высокопроизводительное х51-совместимое ядро и Flash-память [9, 10, 11];

[36]

3 - дополнительный излучатель может быть реализован на основе излучателя, частота и структура излучения которого имитируют сигналы РЛС;

[37]

4 - блок расчета времени запуска гранат может быть реализован на основе вычислительного устройства типа счетно-решающего устройства, применяемого в системах управления огнем артиллерийского вооружения;

[38]

5 - блок запуска гранат может быть реализован на транзисторных ключах под управлением микроконтроллера [9, 10, 11];

[39]

6 - пусковые установки с аэрозольно-дипольными гранатами могут быть реализованы на основе системы 902 с аэрозолеобразующими боеприпасами типа 3Д17 и боеприпасами с комбинированным снаряжением типа 3Д17М.

[40]

Источники информации

[41]

1. Е.Г. Борисов, В.И. Евдокимов. Высокоточное оружие и борьба с ним. - М.: Лань, 2013, стр. 63-72, 430-431, 319-326, 437.

[42]

2. Патент РФ №2210089, G01S 7/38, от 12.02.2001.

[43]

3. Патент US №3806925, G01S 7/36, Н04К 3/00 от 23.04.1974.

[44]

4. Патент РФ №2261457, G01S 7/36, от 03.11.2003.

[45]

5. В.Н. Сидорин. Лазеры в авиации. Наклонная черта. - М.- Л.: 17 Военное издательство, 1982, стр. 160.

[46]

6. Патент РФ №2099734, G01S 7/38, от 23.02.1996.

[47]

7. Патент РФ №2095822, G01S 13/02, от 31.10.1995.

[48]

8. Патент РФ №2097782, G01S 13/02, от 21.05.1996.

[49]

9. Болл Стюард Р. Аналоговые интерфейсы микроконтроллеров. М.: Издательский дом «Додэка-ХХ1», 2007, стр. 360.

[50]

10. Олссон Г. Цифровые системы автоматизации и управления. Олссон Г., Пиани Дж. СПб: Невский диалект, 2001, стр. 557.

[51]

11. http.//www.altera.ru/cgi-bin/go?38 - радиоэлектронные компоненты компании «ALTERA».

Как компенсировать расходы
на инновационную разработку
Похожие патенты