патент
№ RU 2533197
МПК H02J7/34

ИСТОЧНИК БЕСПЕРЕБОЙНОГО ЭЛЕКТРОПИТАНИЯ

Авторы:
Точенов Александр Анатольевич
Номер заявки
2013123757/07
Дата подачи заявки
24.05.2013
Опубликовано
20.11.2014
Страна
RU
Как управлять
интеллектуальной собственностью
Чертежи 
2
Реферат

Использование: в области электротехники. Технический результат - обеспечение бесперебойности питания в случае отказа любых собственных узлов источника электропитания. Источник содержит два входных AC/DC преобразователя и выходной DC/DC преобразователь напряжения, систему управления преобразователями и аккумуляторную батарею (АБ). Выход первого входного AC/DC преобразователя напряжения подключается через диод к нагрузке, а выход второго выходного преобразователя через другой диод - к АБ. Выходной DC/DC преобразователь напряжения включен между катодами указанных диодов после входных преобразователей. Параллельно выходному DC/DC преобразователю напряжения включен электронный ключ и выходной контактор. 3 ил.

Формула изобретения

Источник бесперебойного электропитания, содержащий два входных AC/DC преобразователя напряжения, выход одного из которых подключается через диод к нагрузке, а выход второго через второй диод - к аккумуляторной батарее, выходной DC/DC преобразователь напряжения, систему управления преобразователями и аккумуляторную батарею, отличающийся тем, что выходной DC/DC преобразователь напряжения включен между катодами названных диодов, параллельно выходному DC/DC преобразователю напряжения включен электронный ключ и выходной контактор, причем каждый входной преобразователь содержит повышающий регулятор с последовательно соединенным индуктивным элементом и полупроводниковый диод, к точке соединения которых подсоединен первый силовой выход первого ключевого элемента, управляющий вход которого подключен к первому выходу системы управления, а к другому выводу диода и второму силовому выводу первого ключевого элемента подсоединен резонансный преобразователь, содержащий цепь из двух последовательно включенных конденсаторов и цепь из двух последовательно соединенных второго и третьего ключевых элементов, управляющие входы которых подключены ко второму и третьему выходам системы управления, а между точкой соединения конденсаторов и точкой соединения ключевых элементов включена цепь из последовательно соединенных третьего конденсатора и первичной обмотки трансформатора, к вторичной обмотке которого подключен выпрямитель, выходом которого образован выход входного преобразователя, а система управления включает в себя ПИД-регуляторы и широтно-импульсные модуляторы, выходом первого из которых образован первый выход системы управления, второй и третий выходы которой образованы выходами второго и третьего широтно-импульсных модуляторов, входы которых связаны с выходом ПИД-регулятора, на входы которого подаются сигналы тока АБ и опорного тока, изменяющегося от 0 до Imax, а вход первого широтно-импульсного модулятора подключен к выходу схемы «меньше меньшего», один из входов которой подключен к выходу ПИД-регулятора, на входы которого подаются сигналы напряжения на АБ и опорного напряжения, а другой вход - к выходу ПИД-регулятора, на входы которого подаются сигналы тока АБ и опорного тока, изменяющегося от 0 до Imax.

Описание

[1]

Изобретение относится к электротехнике, а именно к установкам гарантированного электропитания постоянного тока, включающим в себя AC/DC и DC/DC преобразователи, предназначенным для бесперебойного электропитания потребителей и специальных объектов.

[2]

Известна установка гарантированного электропитания, содержащая шины электроснабжения переменным током, присоединенные к ним выпрямители, один из которых соединен с аккумуляторной батареей (АБ) (патент RU 2050664, H02J 7/34, H02J 9/06, публикация 20.12.1995).

[3]

Наиболее близким аналогом заявленного изобретения является источник бесперебойного электропитания, содержащий входные DC/DC преобразователи напряжения, выход одного из которых подключается к нагрузке, выходной DC/DC преобразователь напряжения, систему управления преобразователями, и заряжаемую от DC/DC преобразователя напряжения АБ (патент US 6225708, H03J 7/00, публикация 01.05.2001). Данное устройство предназначено для питания слаботочных цепей, предназначено для обеспечения бесперебойного питания при прекращении внешнего питания, но имеет недостаточную защиту от отказов собственных элементов.

[4]

Технический результат, на получение которого направлено данное изобретение, заключается в обеспечении бесперебойности питания в случае отказа любых собственных узлов.

[5]

Технический результат достигается тем, что источник бесперебойного электропитания содержит два входных AC/DC преобразователя напряжения, выход одного из которых подключается через диод к нагрузке, а выход второго через другой диод - к аккумуляторной батарее; выходной DC/DC преобразователь напряжения, включенный между катодами диодов после входных преобразователей; систему управления преобразователями; кроме того, параллельно выходному DC/DC преобразователю напряжения включен электронный ключ и выходной контактор, причем входной преобразователь содержит повышающий регулятор, содержащий последовательно соединенные индуктивный элемент и полупроводниковый диод, к точке соединения которых подсоединен первый силовой выход первого ключевого элемента, управляющий вход которого подключен к первому выходу системы управления, а ко второму выводу диода и второму силовому выводу первого ключевого элемента подсоединен резонансный преобразователь, содержащий цепь из двух последовательно включенных конденсаторов и цепь из двух последовательно соединенных второго и третьего ключевых элементов, управляющие входы которых подключены ко второму и третьему выходам системы управления, а между точкой соединения конденсаторов и точкой соединения ключевых элементов включена цепь из последовательно соединенных третьего конденсатора и первичной обмотки трансформатора, ко вторичной обмотке которого подключен выпрямитель, выходом которого образован выход входного преобразователя, а система управления включает в себя ПИД-регуляторы и широтно-импульсные модуляторы (ШИМ), выходом первого из которых образован первый выход системы управления, второй и третий выходы которой образованы выходами второго и третьего широтно-импульсных модуляторов, входы которых связаны с выходом ПИД-регулятора, на входы которого подаются сигналы тока аккумуляторной батареи и опорного тока, изменяющегося от 0 до Imax, а вход первого широтно-импульсного модулятора подключен к выходу схемы «меньше меньшего», один из входов которой подключен к выходу ПИД-регулятора, на входы которого подаются сигналы напряжения на аккумуляторной батарее и опорного напряжения, а другой вход - к выходу ПИД-регулятора, на входы которого подаются сигналы тока АБ и опорного тока, изменяющегося от 0 до Imax.

[6]

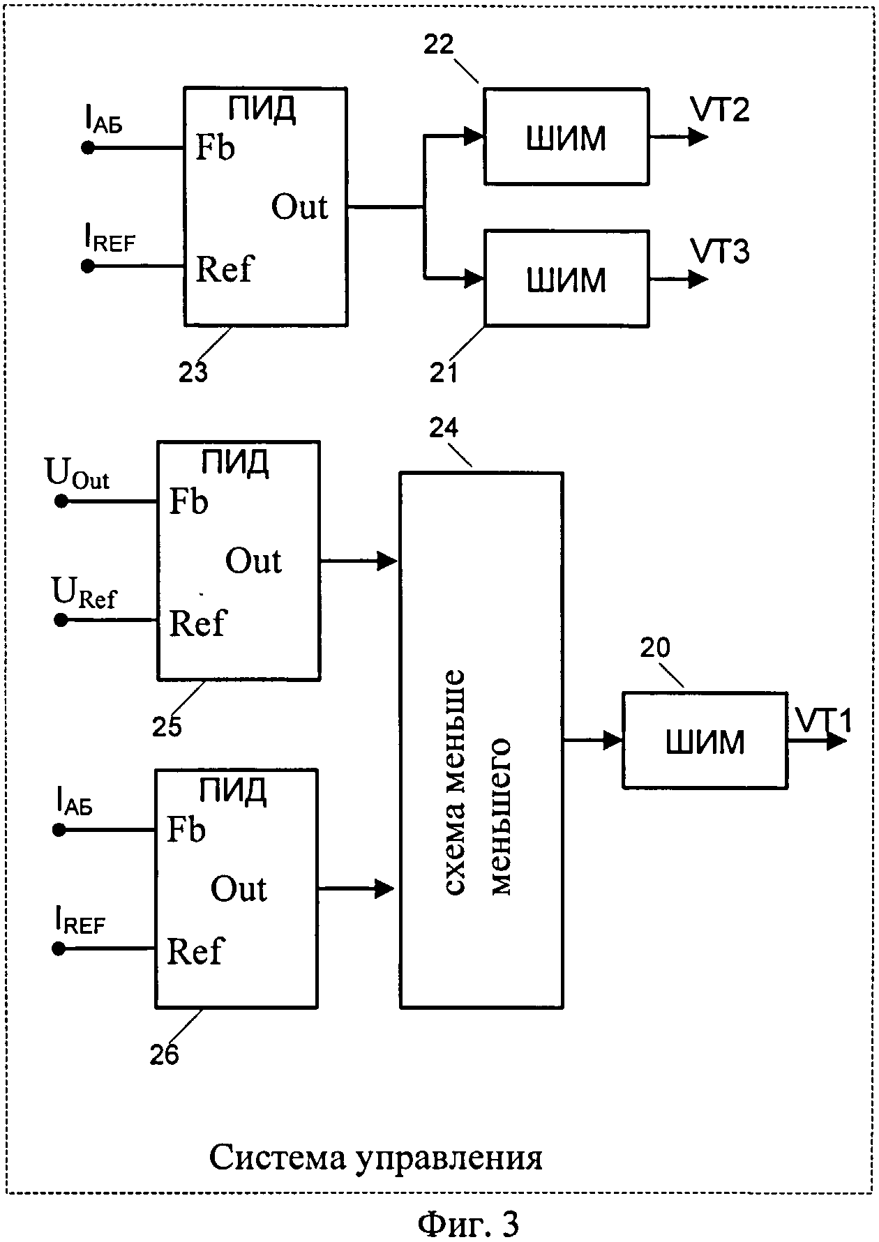
На Фиг.1 представлена структурная схема преобразователя, на Фиг.2 показана структурная схема AC/DC преобразователя (одного из преобразователей ВП1 или ВП2), на Фиг.3 показана система управления преобразователями ВП1 или ВП2 и зарядом АБ.

[7]

Источник бесперебойного электропитания (Фиг.1) содержит входные AC/DC преобразователи напряжения ВП1 (1) и ВП2 (2), подключенные своими входами к двум сетям переменного тока (А, В, С и A1, B1, C1), подключенные своими выходами через диоды (27) и (28) соответственно к выходному DC/DC преобразователю напряжения ВыхП (3), систему управления преобразователями СУ (4) и АБ (5). Выход ВП1 (1) подключается к нагрузке (6) через диод (27). АБ (5) подключена через диод (28) к выходу входного преобразователя ВП2 (2). Между катодами диодов (27) и (28) включен выходной преобразователь ВыхП (3), электронный ключ (ЕК) (7), состоящий из последовательно включенных транзистора и диода, и выходной контактор КМ (8). Каждый из входных преобразователей (Фиг.2) содержит повышающий регулятор (9), содержащий последовательно соединенные индуктивный элемент L (10) и полупроводниковый диод VD1 (11), к точке соединения которых подсоединен первый силовой выход первого ключевого элемента VT1(12), управляющий вход VT1 (12) подключен к первому выходу системы управления СУ (4). К катоду диода VD1 (11) подсоединен резонансный преобразователь (30), состоящий из двух последовательно включенных конденсаторов С1(13), С2 (14), цепи из двух последовательно соединенных второго и третьего ключевых элементов VT2 (15), VT3 (16). Управляющие входы последних подключены ко второму и третьему выходам системы управления СУ (4). Между точкой соединения конденсаторов С1(13), С2 (14) и точкой соединения ключевых элементов VT2 (15), VT3 (16) включена цепь из последовательно соединенных третьего конденсатора С3 (17) и первичной обмотки трансформатора Т (18). Ко вторичной обмотке (29) трансформатора Т(18) подключен выпрямитель (19), выход которого образует выход входного преобразователя (1) или (2). Система управления СУ (4) (Фиг.3) включает в себя ПИД-регуляторы и широтно-импульсные модуляторы, выходом первого широтно-импульсного модулятора (20) образован первый выход системы управления СУ (4), второй и третий выходы которой образованы выходами второго и третьего широтно-импульсных модуляторов (21), (22). Входы последних связаны с выходом ПИД-регулятора (23), на входы которого подаются сигналы тока аккумуляторной батареи и опорного тока, изменяющегося от 0 до Imax. Вход первого широтно-импульсного модулятора (20) подключен к выходу схемы «меньше меньшего» (24), один из входов которой подключен к выходу ПИД-регулятора (25), на входы которого подаются сигналы напряжения на аккумуляторной батарее и опорного напряжения, а другой вход - к выходу ПИД-регулятора (26), на входы которого подаются сигналы тока АБ и опорного тока, изменяющегося от 0 до Imax.

[8]

Заявленное устройство работает в следующих режимах.

[9]

1. Нормальный режим

[10]

Входные преобразователи ВП1, ВП2 - исправны и работают, выходной преобразователь ВыхП - ненагружен вследствие установки от системы управления напряжения на выходе ВыхП меньшего по сравнению с выходом ВП1. Например:

[11]

ВП1 - UOutRefВП1=110 B;

[12]

ВыхП - UOutRefВыхП=105 B.

[13]

В этом режиме нагрузка получает напряжение от ВП1, а ВП2 заряжает АБ.

[14]

2. ВП1 неисправен; ВП2 и ВыхП - работают.

[15]

На нагрузку подается напряжение через ВыхП от ВП2, одновременно ВП2 заряжает АБ.

[16]

3. ВП2 неисправен; ВП1 и ВыхП - работают.

[17]

Преобразователь ВП1 через преобразователь ВыхП заряжает АБ; напряжение на АБ формируется в зависимости от температуры UАБВых=U(Т°C). Одновременно ВП1 обеспечивает напряжение на нагрузке.

[18]

4. Отказ ВП1 и ВП2. ВыхП питает нагрузку от АБ.

[19]

5. Отказ ВП2 и ВыхП. ВП1 питает нагрузку повышенным напряжением и через КМ происходит подзаряд АБ (Буферный режим АБ).

[20]

6. Отказ ВП1 и ВыхП. ВП2 формирует на выходе постоянное напряжение для подзаряда АБ и через КМ питает нагрузку.

[21]

7. Отказ ВП1, ВП2 и ВыхП. Нагрузка питается через КМ от АБ.

[22]

Заряд аккумуляторной батареи (5) с помощью резонансного преобразователя (30)

[23]

Процесс старта

[24]

1. Изначально опорные сигналы ПИД-регуляторов по напряжению и по току равны нулю.

[25]

2. Плавно увеличивается опорный сигнал по току ПИД регулятора резонансного преобразователя ВП2 от 0 до Imax, при этом обеспечивается ток заряда АБ при работе ВП2, а резонансный преобразователь работает в нерезонансном режиме.

[26]

3. Как только ПИД регулятор резонансного преобразователя ВП2 увеличил до максимума коэффициент заполнения и ток заряда установился ниже опорного, происходит работа с участием повышающего регулятора. При этом опорный сигнал по току изменяется до значения IRef=Imax+Delta, чтобы резонансный преобразователь ВП2 не вмешивался в режим заряда АБ. Delta - небольшое значение тока заряда АБ.

[27]

4. Как только работа преобразователя ВП2 происходит в резонансном режиме, скачком устанавливается опорный сигнал по напряжению на необходимый уровень, например 120 В. Теперь ШИМ повышающего регулятора обеспечивает его коэффициент заполнения, равный нулю, так как блок «меньше меньшего» выбирает ПИД по току, опорный сигнал которого установлен в ноль. Затем опорный сигнал по току плавно поднимается до значения Imax.

[28]

5. Процесс старта закончен. Запускается функция, изменяющая выходное напряжение резонансного преобразователя в зависимости от температуры АБ.

Как компенсировать расходы
на инновационную разработку
Похожие патенты