патент
№ RU 2665143
МПК A61F7/00

Устройство для общей воздушной криотерапии

Авторы:
Балабошко Николай Георгиевич Сырченко Николай Владимирович Нестифоров Иван Алексеевич
Все (7)
Номер заявки
2017137434
Дата подачи заявки
26.10.2017
Опубликовано
28.08.2018
Страна
RU
Как управлять
интеллектуальной собственностью
Чертежи 
1
Реферат

Изобретение относится к медицинской технике и может быть использовано для проведения криотерапевтических процедур посредством кратковременного экстремального охлаждения всей поверхности тела человека потоками сухого воздуха с температурой до -180°С. Устройство для общей воздушной криотерапии содержит, по меньшей мере, одну процедурную камеру и соединенное с ней средство, предназначенное для получения охлаждающей газообразной среды, включающее блок воздушного охлаждения и соединенные последовательно компрессорный блок, блок фильтров, рефрижераторный осушитель, абсорбционный осушитель и блок детандера. Компрессорный блок включает соединенные последовательно средство забора атмосферного воздуха, компрессор первой ступени, промежуточный холодильник, компрессор второй ступени, расположенный на одном валу с компрессором первой ступени, и концевой холодильник. Блок фильтров включает соединенные последовательно влагоотделитель и по меньшей мере два фильтра. Блок детандера включает соединенные последовательно рекуперативный теплообменник, детандер, выход которого соединен с входом, по меньшей мере, одной процедурной камеры, выход которой в свою очередь соединен с соответствующим входом рекуперативного теплообменника, соответствующий выход которого соединен с компрессором, расположенным на одном валу с детандером. Блок воздушного охлаждения включает соединенные последовательно бак-аккумулятор с хладоносителем, центробежный насос и сухую градирню, выполненную с возможностью подсасывания атмосферного воздуха, выход которой соединен с соответствующими входами промежуточного и концевого холодильников и контура охлаждения электродвигателя, приводящего в действие компрессоры первой и второй ступени, соответствующие выходы которых соединены с входом бака-аккумулятора. Использование изобретения позволяет снизить энергопотребление устройства. 1 ил.

Формула изобретения

Устройство для общей воздушной криотерапии, содержащее, по меньшей мере, одну процедурную камеру и соединенное с ней средство, предназначенное для получения охлаждающей газообразной среды, отличающееся тем, что средство, предназначенное для получения охлаждающей газообразной среды, включает в себя блок воздушного охлаждения и соединенные последовательно компрессорный блок, блок фильтров, рефрижераторный осушитель, абсорбционный осушитель и блок детандера, при этом компрессорный блок включает в себя соединенные последовательно средство забора атмосферного воздуха, компрессор первой ступени, промежуточный холодильник, компрессор второй ступени, расположенный на одном валу с компрессором первой ступени, и концевой холодильник, блок фильтров включает в себя соединенные последовательно влагоотделитель и, по меньшей мере, два фильтра, блок детандера включает в себя соединенные последовательно рекуперативный теплообменник, детандер, выход которого соединен с входом, по меньшей мере, одной процедурной камеры, выход которой соединен с соответствующим входом рекуперативного теплообменника, соответствующий выход которого соединен с компрессором, расположенным на одном валу с детандером, блок воздушного охлаждения включает в себя соединенные последовательно бак-аккумулятор с хладоносителем, центробежный насос и сухую градирню, выполненную с возможностью подсасывания атмосферного воздуха, выход которой соединен с соответствующими входами промежуточного и концевого холодильников и контура охлаждения электродвигателя, приводящего в действие компрессоры первой и второй ступени, соответствующие выходы которых соединены с входом бака-аккумулятора.

Описание

[1]

Изобретение относится к медицинской технике и может быть использовано для проведения криотерапевтических процедур посредством кратковременного экстремального охлаждения всей поверхности тела человека потоками сухого воздуха с температурой до - 180°С.

[2]

Общая воздушная криотерапия применяется в ревматологии (ревматические поражения мягких тканей, ревматоидный артрит, болезнь Бехтерева), в неврологии (вертеброгенная патология с болевыми синдромами), дерматологии (системные заболевания кожи), травматологии и ортопедии (посттравматическая реабилитация, деформирующий полиостеоартроз), спортивной медицине (травмы мышечно-связочного аппарата), а также припсихосоматической патологии, неврозах, депрессивных и стрессорных состояниях.

[3]

На поверхности тела Холодовых рецепторов в 8-10 раз больше, чем тепловых. Воздействие холода на эти рецепторы воспринимается организмом как мощный положительный стресс, который мобилизует общие физиологические ресурсы человека. Холод способен не только быстро снять боль, воспаление, отек, спазм, но и улучшает микроциркуляцию в кровеносной и лимфатической системах, регулирует мышечный тонус, улучшает метаболические процессы, в результате чего происходит улучшение двигательных функций, улучшение обмена веществ, укрепление иммунитета, психофизический тренинг, улучшение самочувствия, восстановление регенеративных и репродуктивных функций и омоложение.

[4]

Известно устройство для общей криотерапии, содержащее одну процедурную камеру, соединенную магистралью подачи хладагента с парокомпрессионной двухступенчатой холодильной машиной для получения охлаждающей газообразной среды (см. WO 2013/184019 А1, 12.12.2013).

[5]

Основной недостаток известного устройства состоит в невозможности достижения температуры в процедурной камере ниже - 85°С, что снижает криотерапевтический эффект.

[6]

Кроме этого, недостатками известного устройства являются его высокое энергопотребление, что обуславливает возможность использования в составе устройства только одной криотерапевтической камеры, низкая надежность и сложность в использовании.

[7]

Также известно (см. WO 87/03472 А1, 18.06.1987) устройство для общей криотерапии, содержащее три процедурные камеры и соединенное с каждой из них средство, предназначенное для получения охлаждающей газообразной среды (смеси азота и кислорода).

[8]

Известное устройство принято в качестве ближайшего аналога к заявленному устройству.

[9]

Недостатки известного устройства состоят в его повышенной опасности, связанной с использованием жидких азота и кислорода, и также высоком энергопотреблении, обусловленном необходимостью их производства, транспортировки и хранения.

[10]

Технической проблемой заявленного изобретения является создание устройства для общей криотерапии, лишенного указанных недостатков.

[11]

В результате достигается технический результат, заключающийся в снижении энергопотребления (до 40%) и обеспечения простоты, надежности и безопасности работы устройства.

[12]

Конкретно, указанный технический результат достигается посредством создания устройства для общей криотерапии, содержащего, по меньшей мере, одну процедурную камеру и соединенное с ней средство, предназначенное для получения охлаждающей газообразной среды. Средство, предназначенное для получения охлаждающей газообразной среды, включает в себя блок воздушного охлаждения и соединенные последовательно компрессорный блок, блок фильтров, рефрижераторный осушитель, абсорбционный осушитель и блок детандера. Компрессорный блок включает в себя соединенные последовательно средство забора атмосферного воздуха, компрессор первой ступени, промежуточный холодильник, компрессор второй ступени, расположенный на одном валу с компрессором первой ступени, и концевой холодильник. Блок фильтров включает в себя соединенные последовательно влагоотделитель и, по меньшей мере, два фильтра. Блок детандера включает в себя соединенные последовательно рекуперативный теплообменник, детандер, выход которого соединен с входом, по меньшей мере, одной процедурной камеры, выход которой соединен с соответствующим входом рекуперативного теплообменника, соответствующий выход которого соединен с компрессором, расположенным на одном валу с детандером. Блок воздушного охлаждения включает в себя соединенные последовательно бак-аккумулятор с хладоносителем, центробежный насос и сухую градирню, выполненную с возможностью подсасывания атмосферного воздуха, выход которой соединен с соответствующими входами промежуточного и концевого холодильников и контура охлаждения электродвигателя, приводящего в действие компрессоры первой и второй ступени, соответствующие выходы которых соединены с входом бака-аккумулятора.

[13]

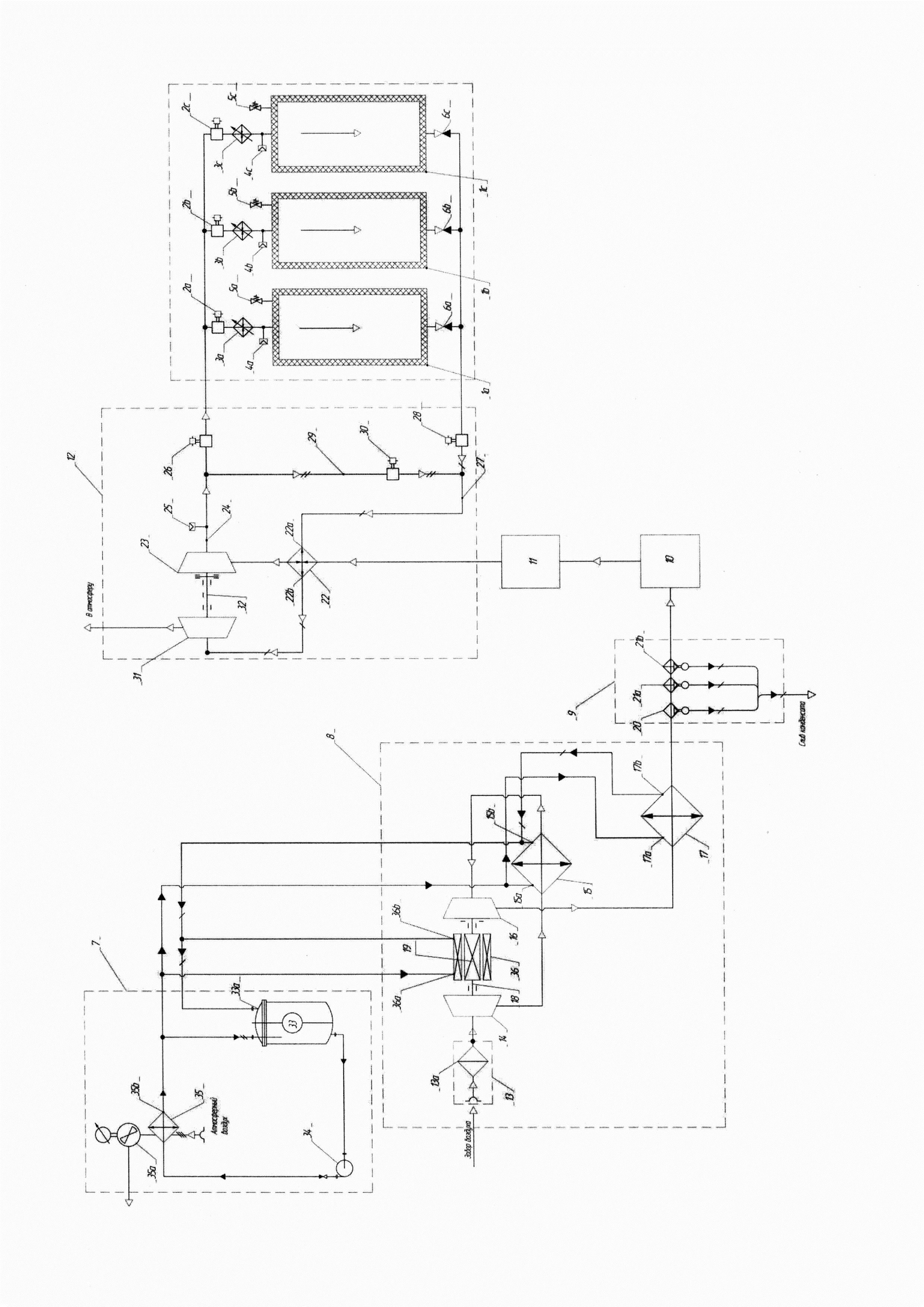
На фиг. 1 показана схема заявленного устройства в одном из частных вариантов выполнения.

[14]

Заявленное устройство, показанное на фиг. 1, содержит три процедурные камеры 1а, 1b, 1с, соединенное с каждой из них средство, предназначенное для получения охлаждающей газообразной (воздушной) среды, и средство управления (не показано).

[15]

Каждая из процедурных камер 1a, 1b, 1с снабжена независимым электромагнитным клапаном 2а, 2b, 2с, регулируемым нагревателем воздуха 3а, 3b, 3с, датчиком температуры 4а, 4b, 4с, предохранительным клапаном 5а, 5b, 5с и обратным клапаном ба, 6b, 6с.

[16]

Средство, предназначенное для получения охлаждающей газообразной среды, включает в себя блок воздушного охлаждения 7 и соединенные последовательно компрессорный блок 8, блок фильтров 9, рефрижераторный осушитель 10, абсорбционный осушитель 11 и блок детандера 12.

[17]

Количество процедурных камер 1a, 1b, 1c может быть различным, в зависимости от мощности средства, предназначенного для получения охлаждающей газообразной среды.

[18]

Компрессорный блок 8 включает в себя соединенные последовательно средство забора атмосферного воздуха 13 (содержащее, в частности, фильтр 13а), компрессор первой ступени 14, промежуточный холодильник 15, компрессор второй ступени 16 и концевой холодильник 17. Компрессор первой ступени 14 и компрессор второй ступени 16 расположены на одном валу 18 и приводятся в действие электродвигателем 19.

[19]

Блок фильтров 9 включает в себя соединенные последовательно влагоотделитель 20 и два фильтра 21а и 21b.

[20]

Блок детандера 12 включает в себя соединенные последовательно рекуперативный теплообменник 22, детандер 23, выход которого соединен трубопроводом 24 (с расположенным на нем датчиком температуры 25 и электромагнитным клапаном 26) с входом каждой из процедурных камер 1a, 1b, 1с.

[21]

Выход каждой из процедурных камер 1a, 1b, 1с соединен трубопроводом 27 (с расположенным на нем электромагнитным клапаном 28) с соответствующим входом 22а рекуперативного теплообменника 22. Дополнительно выход каждой из процедурных камер 1a, 1b, 1с соединен с трубопроводом 24 посредством трубопровода 29 (с расположенным на нем электромагнитным регулируемым клапаном 30).

[22]

Выход 22b рекуперативного теплообменника 22 соединен с компрессором 31, расположенным на одном валу 32 с детандером 23.

[23]

Блок воздушного охлаждения 7 включает в себя соединенные последовательно бак-аккумулятор 33 с хладоносителем, центробежный насос 34 и сухую градирню 35, выполненную с возможностью подсасывания атмосферного воздуха посредством вентилятора 35а. Выход 35b сухой градирни 35 соединен с соответствующими входами 15а и 17а промежуточного холодильника 15 и концевого холодильника 17 и входом 36а контура охлаждения 36 электродвигателя 19, приводящего в действие компрессоры первой и второй ступени 14 и 16. Соответствующие выходы 15b, 17b и 36b промежуточного холодильника 15, концевого холодильника 17 и контура охлаждения 36 соединены с входом 33а бака-аккумулятора 33.

[24]

Данное устройство работает следующим образом.

[25]

Компрессор первой ступени 14 через средство забора атмосферного воздуха 13 забирает атмосферный воздух, сжимает его и нагнетает в промежуточный холодильник 15, где от воздуха отводится тепло, выделяющееся при сжатии. Далее воздух поступает на вход компрессора второй ступени 16, где сжимается, и нагнетается в концевой холодильник 17, где снова охлаждается.

[26]

Тепло, выделяющееся при сжатии воздуха в промежуточном и концевом холодильниках 15 и 17, отводится промежуточным хладоносителем, который затем охлаждается в сухой градирне 35 атмосферным воздухом, нагнетаемым посредством вентилятора 35а.

[27]

Центробежный насос 34 засасывает промежуточный хладоноситель из бака-аккумулятора 33 и нагнетает его в сухую градирню 35. После сухой градирни 35 охлажденный промежуточный хладоноситель направляется на каждый из соответствующих входов 15а и 17а промежуточного и концевого холодильников 15 и 17 и на вход 36а контура охлаждения 36 электродвигателя 19. Обратный (нагретый) поток промежуточного хладоносителя сбрасывается в бак-аккумулятор 33.

[28]

Далее, сжатый в компрессоре первой ступени 14 и компрессоре второй ступени 16 до расчетного давления воздух поступает в блок фильтров 9, где от него отводится капельная влага во влагоотделителе 20 и выполняется его предварительная очистка в фильтрах 21а и 21b.

[29]

Далее воздух, очищенный и освобожденный от капельной влаги, поступает в рефрижераторный осушитель 10, представляющий собой парокомпрессионную холодильную машину с четырехпоточным теплообменным аппаратом, обеспечивающим осушение воздуха и подогрев выходящего из него потока воздуха до точки росы около 8°С, гарантирующей стабильную работу адсорбционного осушителя 11.

[30]

В адсорбционном осушителе 11 воздух осушается до точки росы минус 40°С и проходит окончательную очистку. Может быть использован как адсорбционный осушитель с холодной регенерацией, так и адсорбционный осушитель с горячей регенерацией.

[31]

Далее осушенный и очищенный поток воздуха поступает в рекуперативный теплообменник 22, где охлаждается обратным потоком воздуха, поступающим по трубопроводу 27, и затем поступает на вход детандера 23, где, расширяясь, охлаждается. Воздух на выходе из детандера 23 имеет параметры (расход, температура и давление), определенные как рабочие.

[32]

При достижении температурой (определяемой посредством датчиков температуры 4а, 4b, 4с) заданного значения электромагнитные клапаны 26 и 28 открываются, а электромагнитный регулируемый клапан 30 закрывается, при этом степень закрытия клапана 30 определяется, исходя из количества процедурных камер устройства. После этого, в рекуперативном теплообменнике 22 воздух охлаждается обратным потоком воздуха, поступающим по трубопроводу 27 из процедурных камер 1a, 1b и 1с, а затем поступает на вход детандера 23, где, расширяясь, охлаждается.

[33]

Обратный поток воздуха из процедурных камер 1a, 1b и 1с засасывается в рекуперативный теплообменный аппарат 22 компрессором 31 (расположенным на одном валу 32 с детандером 23 и приводимым им в действие), сжимается и выбрасывается в атмосферу.

Как компенсировать расходы
на инновационную разработку
Похожие патенты