патент
№ RU 2267795
МПК G01R29/10

СПОСОБ ИЗМЕРЕНИЯ КОМПЛЕКСНЫХ АМПЛИТУД ВОЗБУЖДЕНИЯ КАНАЛОВ ФАЗИРОВАННОЙ АНТЕННОЙ РЕШЕТКИ

Авторы:
Зайцев Николай Алексеевич
Номер заявки
2004117385/09
Дата подачи заявки
07.06.2004
Опубликовано
10.01.2006
Страна
RU
Как управлять
интеллектуальной собственностью
Чертежи 
3
Реферат

[105]

Изобретение относится к технике антенных измерений и может использоваться для измерения диаграммы направленности фазированной антенной решетки (ФАР) и обнаружения неисправных каналов ФАР при использовании штатной аппаратуры радиолокационной станции, в состав которой входит ФАР. Техническим результатом является повышение точности измерения комплексных амплитуд возбуждения каналов ФАР и уменьшение времени измерений. Осуществляют генерацию контрольного сигнала сверхвысокой частоты и излучение его неподвижным зондом в направлении ФАР. Принимают контрольный сигнал фазированной антенной решеткой при поочередной модуляции фазы сигнала каждого канала ФАР и выполняют когерентное преобразование сигнала на видеочастоту с выделением квадратурных составляющих. Переключение канала в каждое фазовое состояние производят один раз и в каждом фазовом состоянии канала последовательно осуществляют К преобразований аналогового сигнала в цифровой вид (величина К, в зависимости от количества каналов и типа ФАР, может принимать значения от 100 до 10000 и более). Производят перестановку цифровых отсчетов таким образом, чтобы фаза сигнала коммутируемого канала в соседних отсчетах отличалась на величину дискрета переключения фазы канала. Вычисляют спектр сигнала. Отбрасывают все спектральные компоненты за исключением компонент полезного сигнала, число которых равно количеству фазовых состояний канала. Обнуляют спектральную компоненту, соответствующую нулевой частоте. Вычисляют обратное преобразование Фурье. Полученная последовательность - это комплексные амплитуды возбуждения для каждого фазового состояния канала. 4 ил., 1 табл.

Формула изобретения

Способ измерения комплексных амплитуд возбуждения каналов фазированной антенной решетки (ФАР), включающий генерацию контрольного сигнала сверхвысокой частоты, излучение его неподвижным зондом, прием контрольного сигнала ФАР при поочередной модуляции фазы сигнала каждого канала ФАР, преобразование сигнала на видеочастоту и формирование квадратурных составляющих, отличающийся тем, что переключение канала в каждое фазовое состояние производят один раз, в каждом фазовом состоянии канала последовательно осуществляют серию преобразований аналогового сигнала в цифровой вид и запоминают серии цифровых отсчетов сигнала, поочередно, по одному из каждой серии, считывают все цифровые отсчеты сигнала, из полученной последовательности выделяют сигнал коммутируемого канала и вычисляют комплексные амплитуды возбуждения канала.

Описание

[1]

Изобретение относится к технике антенных измерений и может использоваться для измерения диаграммы направленности фазированной антенной решетки (ФАР) и обнаружения неисправных каналов ФАР при использовании штатной аппаратуры радиолокационной станции, в состав которой входит ФАР.

[2]

Известен способ измерения диаграммы направленности антенны непосредственно в дальней зоне, заключающийся в измерении сигнала, излученного (или принятого) испытуемой антенной, расположенной на опорно-поворотном устройстве, при различных угловых положениях испытуемой антенны [1].

[3]

Недостатком способа является необходимость использования больших антенных полигонов и сложных, дорогостоящих опорно-поворотных устройств.

[4]

Известен апертурно-зондовый способ измерения диаграммы направленности антенны, заключающийся в ее вычислении по измеренному амплитудно-фазовому распределению поля ФАР, причем напряженность поля в различных точках выбранной для измерения поверхности регистрируется перемещающимся измерителем поля [2].

[5]

Недостатком способа является низкая точность измерений при необходимости записи поля в пределах большой площади (для крупногабаритных ФАР) с помощью движущихся механических устройств.

[6]

Известен коммутационный способ измерения комплексных амплитуд возбуждения каналов ФАР, по которым рассчитывается диаграмма направленности ФАР, заключающийся в измерении суммарного сигнала ФАР при различных фазированиях ФАР и выделении сигналов отдельных каналов из суммарного принятого сигнала путем решения системы линейных алгебраических уравнений, связывающих амплитуды и фазы сигналов отдельных каналов с измеренными амплитудами и фазами суммарного принятого сигнала [3].

[7]

Недостатком способа является наличие ошибок определения комплексных амплитуд возбуждения из-за изменения фазы суммарного сигнала в измерительной аппаратуре вследствие больших изменений уровня суммарного сигнала при различных фазированиях ФАР.

[8]

Известен также модуляционный способ измерений диаграммы направленности ФАР, основанный на спектральной обработке сигналов.

[9]

Для измерения комплексных амплитуд возбуждения каналов ФАР осуществляют генерацию контрольного сигнала сверхвысокой частоты, излучают его неподвижным зондом, принимают контрольный сигнал фазированной антенной решеткой при поочередной модуляции фазы сигнала каждого канала ФАР, переносят (преобразуют) сигнал на видеочастоту, выделяют модулируемый по фазе сигнал каждого канала ФАР и измеряют комплексные амплитуды выделенного сигнала. В соответствии с взаимностью антенн сигнал можно излучать ФАР, а принимать зондом.

[10]

Устройство для измерения характеристик фазированных решеток модуляционным способом содержит генератор сверхвысокой частоты, подключенный к исследуемой ФАР, неподвижный зонд, соединенный с двумя фазометрическими мостами, к которым от генератора через управляемый модулятором фазовращатель подводятся опорные сигналы со сдвигом фаз 90° между собой, выходы фазометрических мостов через интеграторы соединены с входом индикатора [4].

[11]

Модулятор поочередно модулирует фазу каждого канала с частотой Q в пределах от 0 до 2π. Частоту модуляции выбирают из условия Q≪ω (где ω - частота сигнала, формируемого генератором), а постоянную времени τ интеграторов - из условия τ≫2π/Q. Сигнал на входе зонда имеет вид

[12]

[13]

где М - количество каналов ФАР;

[14]

Аm - амплитуда возбуждения m-ного канала;

[15]

rm - расстояние от m-ного канала до зонда;

[16]

ϕm - фаза возбуждения m-ного канала;

[17]

k0=2π/λ;

[18]

λ - длина волны;

[19]

Aj, ϕj - соответственно амплитуда и фаза возбуждения j-того канала;

[20]

rj - расстояние от j-того канала до зонда;

[21]

j - номер модулируемого канала;

[22]

ϕj(t) - переменная составляющая фазы модулируемого канала.

[23]

Закон изменения фазы ϕj(t) - непрерывный или дискретный (в зависимости от конкретного типа ФАР).

[24]

Фаза у опорного сигнала также модулируется синхронно с модуляцией фазы канала.

[25]

На выходах фазометрических мостов образуются соответственно сигналы

[26]

[27]

[28]

где В - амплитуда опорного сигнала;

[29]

ψ0(t) - фаза опорного сигнала.

[30]

Так как фаза опорного сигнала синхронна с фазой сигнала канала, то

[31]

ϕj(t)-ψ0(t)=α0=const

[32]

Следовательно, на выходе интеграторов будут сигналы

[33]

[34]

[35]

Далее сигналы xj и yj поступают на индикатор, в частности ЭВМ, где после простого преобразования по формуле

[36]

xjaj-yjbj=Ajcos(ϕj0)

[37]

yjaj+xjbj=Aj sin(ϕj0)

[38]

поочередно получаются действительные и мнимые части комплексных амплитуд возбуждения каналов ФАР. Числа аj=rj cos(k0rj) и bj=rjsin(k0rj) для каждого канала известны и хранятся в памяти ЭВМ.

[39]

Диаграмма направленности ФАР находится как дискретное преобразование Фурье от комплексных амплитуд возбуждения отдельных каналов ФАР.

[40]

Недостатком устройства является наличие ошибок измерения комплексных амплитуд возбуждения каналов ФАР из-за искажения сигнала в момент коммутации фазы контролируемого канала (фазовращателя) и большое время измерений.

[41]

Цель изобретения - повышение точности измерения комплексных амплитуд возбуждения каналов ФАР и уменьшение времени измерений.

[42]

Для достижения поставленной цели в способе измерения комплексных амплитуд возбуждения каналов ФАР, включающем генерацию контрольного сигнала сверхвысокой частоты, излучение его неподвижным зондом, прием контрольного сигнала фазированной антенной решеткой при поочередной модуляции фазы сигнала каждого канала ФАР, преобразование сигнала на видеочастоту и формирование квадратурных составляющих сигнала, переключение канала в каждое фазовое состояние производят один раз, в каждом фазовом состоянии канала последовательно осуществляют серию преобразований аналогового сигнала в цифровой вид и запоминают серии цифровых отсчетов сигнала, поочередно по одному из каждой серии, считывают все цифровые отсчеты сигнала, из полученной последовательности выделяют сигнал коммутируемого канала и вычисляют комплексные амплитуды возбуждения канала.

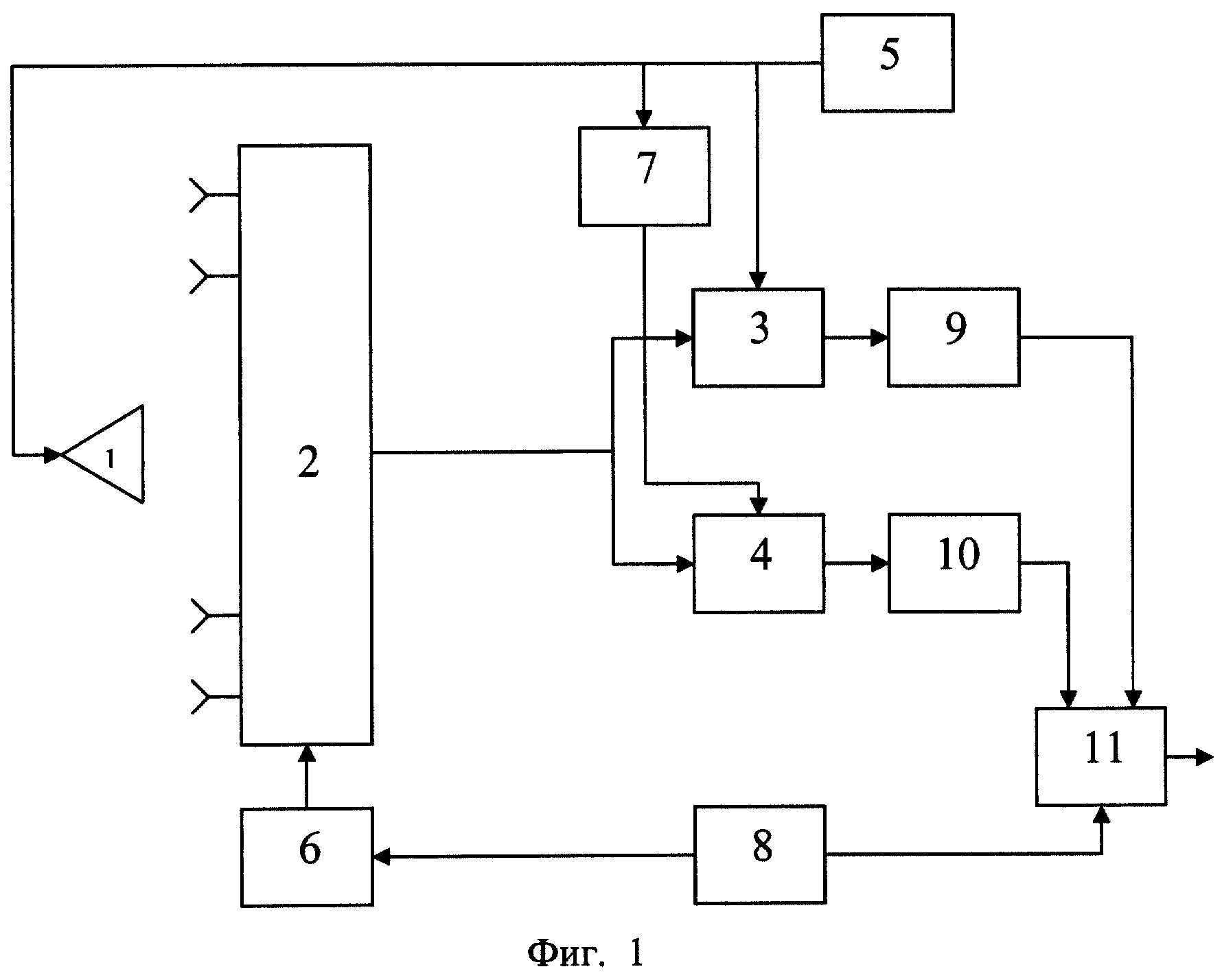
[43]

На фиг.1 приведена структурная схема устройства для реализации способа, где приняты следующие обозначения

[44]

1- зонд;
2- ФАР;
3, 4- фазовый детектор;
5- генератор;
6- модулятор;
7- фазовращатель на 90°;
8 - синхронизатор;
9, 10- АЦП;
11- ЭВМ.

[45]

Устройство содержит неподвижный зонд 1, установленный в раскрыве исследуемой ФАР 2, зонд 1 соединен с генератором 5, к которому также подключены опорные входы первого фазового детектора 3 и через 90°-ый фазовращатель 7 - второго фазового детектора 4, выход ФАР соединен с сигнальными входами фазовых детекторов 3 и 4, выходы которых через АЦП 9 и 10 соединены с ЭВМ 11, управляющие входы каналов ФАР 2 соединены с модулятором 6, который соединен с первым выходом синхронизатора 8, второй выход которого соединен с ЭВМ 11.

[46]

Способ осуществляется следующим образом.

[47]

Генератор 5 формирует контрольный непрерывный СВЧ сигнал с частотой ω0, который поступает на зонд 1, излучающий сигнал в направлении ФАР 2.

[48]

Сигнал на выходе ФАР 2, состоящей из М каналов, определяется выражением

[49]

[50]

где t - время;

[51]

Um - модуль амплитуды возбуждения m-го канала;

[52]

ω0 - круговая частота.

[53]

ϕm - начальная фаза сигнала m-го канала.

[54]

При переключении фазового состояния фазовращателя r-го канала по команде модулятора 6 сигнал можно представить в виде

[55]

[56]

где Ur - модуль амплитуды r-го канала,

[57]

ϕr - начальная фаза сигнала r-го канала,

[58]

Δϕr - дискрет переключения фазы r-го канала.

[59]

СВЧ сигнал частотой ω0 с генератора 5 поступает также на опорные входы фазового детектора 3 и через фазовращатель на 90° - фазового детектора 4.

[60]

Фазовые детекторы 3 и 4 преобразуют выходной сигнал ФАР 2 на видеочастоту и выделяют соответственно синфазную и квадратурную составляющие сигнала

[61]

[62]

[63]

В комплексном виде сигнал на выходах фазовых детекторов можно представить в виде

[64]

[65]

Правая часть приведенного выражения не зависит от времени.

[66]

По командам модулятора 6 последовательно изменяется фазовое состояние дискретного р-разрядного фазовращателя канала с шагом (дискретом), равным 2π/L (L=2p). Сигнал на входах АЦП в этом случае можно представить в виде

[67]

[68]

где l - номер фазового состояния фазовращателя.

[69]

Первое слагаемое (сигнал помехи) в приведенном выражении не изменяется во времени, и его можно представить в виде вектора модуль и аргумент которого зависят от комплексных амплитуд некоммутируемых каналов ФАР. Второе слагаемое (полезный сигнал) - вектор, аргумент которого периодически изменяется на величину 2π/L.

[70]

Таким образом, выделение спектральных компонент полезного сигнала в модуляционном методе аналогично задаче выделения сигналов, отраженных от движущихся целей на фоне отражений от одиночных строений.

[71]

Увеличивая фазу фазовращателя r-го канала на один дискрет через интервал

[72]

T0≥Tg·J0,

[73]

где Тg - период дискретизации АЦП;

[74]

J0 - количество выборок АЦП для одного фазового состояния канала, и отбрасывая первые Jp=Tp/Tg выборки сигнала, полученные во время переключения Тр фазовращателя из одного фазового состояния в другое, на входе ЭВМ 11 получим матрицу ||Ug|| размерностью L×K. Значение K=J0-Jp.

[75]

Каждая строка этой матрицы является выборками (цифровыми отсчетами) сигнала при фиксированном состоянии фазовращателя r-го канала.

[76]

Последовательно считывая столбцы матрицы (первоначально первый столбец, затем второй и т.д.), получим последовательность х(n) длиной N=L×K, у которой фаза фазовращателя r-го канала в соседних выборках сигнала отличается на дискрет, равный 2π/L.

[77]

Полученная последовательность является исходной для оценки комплексных амплитуд возбуждения r-го канала путем спектральной обработки сигнала.

[78]

Такое формирование последовательности уменьшает время ее формирования, т.к. требует проведения всего L переключений фазовращателя и позволяет исключить ошибки измерения комплексных амплитуд возбуждения каналов ФАР, возникающие из-за искажения сигнала в момент коммутации фазы контролируемого канала (фазовращателя).

[79]

Умножая последовательность х(n) на весовую функцию w(n) и выполняя быстрое преобразование Фурье (БПФ), получим спектр сигнала [5]

[80]

[81]

Выбор весовой функции определяется требуемым подавлением сигнала помехи [5]. Известно, что для максимального подавления сигнала с нулевой частотой во всех фильтрах БПФ целесообразно использовать весовую функцию, которая обеспечивает провалы в амплитудно-фазовой характеристике в точках, кратных 2π/N. На фиг.2 в качестве примера приведена амплитудно-фазовая характеристика четвертого фильтра 16-ти точечного БПФ.

[82]

Для выделения спектральных компонент сигнала коммутируемого канала из спектра Z(k) необходимо выбрать компоненты с индексом k, кратным N/L, т.е.

[83]

Zs(k)=Z(kN/L), k=0...L-1

[84]

и обнулить нулевую спектральную компоненту Zs(0)=0.

[85]

Вычислив обратное преобразование Фурье

[86]

[87]

где С - нормировочный множитель, получим комплексные амплитуды возбуждения канала s0(l) для каждого фазового состояния фазовращателя.

[88]

Нормировочный множитель определяется выражением

[89]

[90]

Модули и аргументы комплексных амплитуд s0(l) характеризуют соответственно амплитуды и фазы возбуждения канала в l состоянии фазовращателя.

[91]

Синхронизатор 8 вырабатывает управляющие сигналы на модулятор 6 и ЭВМ 11, по которым обеспечивается синхронизация времени переключения фазовращателей каналов ФАР и процесса записи оцифрованных сигналов в ЭВМ.

[92]

Моделирование процесса измерения комплексных амплитуд возбуждения при различных отношениях полезного сигнала к помехе и шуму, а также различных ошибках установки фазы фазовращателя подтвердило высокую точность измерения комплексных амплитуд.

[93]

В табл.1, в качестве примера, приведены результаты моделирования оценки комплексных амплитуд возбуждения для трехразрядного фазовращателя (р=3) при отношении амплитуды помехи Uc к амплитуде полезного сигнала Ur, равном 100 (40 дБ) для N=1024. В качестве весовой функции использовалась весовая функция Хемминга [6].

[94]

Таблица 1.
Фазовое состояние (l)01234567
Фаза фазовращателя, град420,2107,5121,7192213,2299,5314,7
Измеренная фаза, град5,122,3110,5124,1190,5210,7296,7312,7
Ошибка измерения фазы, град-1,1-2,1-3-2,41,52,52, 82
Ошибка измерения амплитуды, %-0,6-0,50,30,50,60,4-0,4-0,5

[95]

На фиг.3 и 4 приведены спектры сигналов Z(k) и Zs(k), соответственно.

[96]

Экспериментальные исследования, проведенные с ФАР, состоящей из нескольких тысяч каналов, подтвердили возможность измерения комплексных амплитуд возбуждения каналов с использованием штатной аппаратуры РЛС при значениях N более 8192.

[97]

Таким образом, из результатов моделирования и экспериментальных исследований следует, что предлагаемый способ позволяет проводить измерение комплексных амплитуд возбуждения каналов фазированной антенной решетки, состоящей из нескольких тысяч каналов.

[98]

Литература

[99]

1. Фрадин А.З., Рыжков Е.В. Измерение параметров антенно-фидерных устройств - М.: Связь, 1972 - 236 с.

[100]

2. Методы измерения характеристик антенн СВЧ. Захарьев Л.Н., Леманский А.А., Турчин В.И. и др. под ред. Н.М.Цейтлина - М.: Радио и связь, 1985 - 368 с.

[101]

3. Авторское свидетельство СССР №1325382, кл. G 01 R 29/10, 1987.

[102]

4. Авторское свидетельство СССР №476522, кл. G 01 R 29/10, 1975 (прототип).

[103]

5. Рабинер Л., Гоулд Б. Теория и применение цифровой обработки сигналов. Пер. с англ. под ред. Ю.Н.Александрова - М.: Мир, 1978 - 848 с.

[104]

6. Бортон Д., Вард Г. Справочник по радиолокационным измерениям. Пер. с англ. под ред. М.М.Вейсбейна - М.: Сов. Радио, 1976 - 392 с.

Как компенсировать расходы
на инновационную разработку
Похожие патенты