патент
№ RU 2678655
МПК G06Q20/08

СПОСОБ И СИСТЕМА ОСУЩЕСТВЛЕНИЯ ТРАНЗАКЦИЙ С ПОМОЩЬЮ МЕХАНИЗМА РЕВЕРСАЛОВ

Авторы:
КОНДРАТЬЕВ МИХАИЛ АЛЕКСЕЕВИЧ ТОЛКАЧЕВ ВАЛЕРИЙ ВАЛЕРЬЕВИЧ ТОПЧАК ДЕНИС ВАСИЛЬЕВИЧ
Все (8)
Номер заявки
2017140224
Дата подачи заявки
20.11.2017
Опубликовано
30.01.2019
Страна
RU
Как управлять
интеллектуальной собственностью
Чертежи 
5
Реферат

Изобретение относится к способу и системе осуществления транзакций с помощью механизма реверсалов. Технический результат заключается в автоматизации осуществления транзакции с помощью механизма реверсалов. Способ содержит этапы, на которых получают в канале устройства самообслуживания (УС) пользовательский запрос на выполнение транзакции по выдаче денежных средств (ДС), осуществляют анализ запроса, передают от УС информацию о транзакции на удаленный сервер для активации механизма управления реверсалами, осуществляют первичную попытку выполнения транзакции и фиксируют, что запрашиваемая сумма ДС недоступна для выдачи пользователю, определяют отклонение в доступной для выдачи сумме ДС в УС, определяют сумму ДС в УС, доступную для выдачи, причем активируют выполнение частичного реверсала или активируют выполнение полного реверсала, при этом выполнение частичного и полного реверсала осуществляется без необходимости повторения процедуры транзакционного запроса, получают пользовательский ввод в ответ на выполнение транзакции согласно активированному режиму реверсалов и осуществляют транзакцию в зависимости от упомянутого активированного режима реверсала. 2 н. и 20 з.п. ф-лы, 5 ил.

Формула изобретения

1. Способ осуществления транзакций с помощью механизма реверсалов, содержащий этапы, на которых:

- получают в канале устройства самообслуживания (УС) пользовательский запрос на выполнение транзакции по выдаче денежных средств (ДС), причем запрос содержит по меньшей мере сумму ДС;

- осуществляют анализ запроса, при котором осуществляют проверку возможности осуществления запрошенной транзакции по выдаче ДС;

- передают от УС информацию о транзакции на удаленный сервер для активации механизма управления реверсалами, реализующего выполнение полного или частичного реверсала;

- осуществляют первичную попытку выполнения транзакции, при которой проверяется наличие требуемой суммы ДС в УС, и фиксируют, что запрашиваемая в запросе сумма ДС недоступна для выдачи пользователю;

- определяют отклонение в доступной для выдачи сумме ДС в УС, которое представляет собой упомянутую фиксацию события невозможности исполнения операции по запрашиваемой сумме;

- определяют сумму ДС в УС, доступную для выдачи, причем активируют выполнение частичного реверсала, при котором инициируют повторную попытку выполнения транзакции с набором для выдачи меньшей суммы ДС от пользовательского запроса, или активируют выполнение полного реверсала, при котором инициируют повторную попытку выполнения транзакции с набором для выдачи большей суммы ДС от пользовательского запроса, при этом выполнение частичного и полного реверсала осуществляется без необходимости повторения процедуры транзакционного запроса;

- получают пользовательский ввод в ответ на выполнение транзакции согласно активированному режиму реверсалов; и

- осуществляют транзакцию в зависимости от упомянутого активированного режима реверсала.

2. Способ по п. 1, характеризующийся тем, что отклонение доступной суммы ДС в УС определяется на основании суммы ДС, указанной в пользовательском запросе на осуществление транзакции.

3. Способ по п. 1, характеризующийся тем, что активация режима частичного реверсала осуществляется при наличии возможности выдачи меньшей суммы ДС в ответ на пользовательский запрос.

4. Способ по п. 1, характеризующийся тем, что активация режима полного реверсала осуществляется при наличии возможности выдачи большей суммы ДС в ответ на пользовательский запрос.

5. Способ по любому из пп. 3 или 4, характеризующийся тем, что УС автоматически инициирует набор доступной суммы ДС или нескольких вариантов сумм ДС и предоставляет информацию пользователю.

6. Способ по любому из пп. 3 или 4, характеризующийся тем, что УС формирует команду на ввод пользователем суммы ДС для выполнения транзакции.

7. Способ по п. 1, характеризующийся тем, что при формировании пользовательского запроса осуществляется верификация пользователя УС.

8. Способ по п. 7, характеризующийся тем, что при повторной попытке выполнения транзакции в случае полного реверсала осуществляется повторная верификация пользователя УС.

9. Способ по п. 7, характеризующийся тем, что верификация осуществляется с помощью PIN-кода, биометрической информации, графической информации или удаленного устройства пользователя или их сочетания.

10. Способ по п. 9, характеризующийся тем, что биометрическая информация представляет собой отпечаток пальца, изображение сетчатки глаза, голосовые данные или их сочетания.

11. Способ по п. 9, характеризующийся тем, что графическая информация представляет собой фотоизображение пользователя.

12. Способ по п. 9, характеризующийся тем, что в качестве удаленного устройства пользователя используется мобильный телефон, планшет или ноутбук.

13. Способ по п. 4, характеризующийся тем, что определяется количество поступивших пользовательских запросов на выполнение транзакции.

14. Способ по п. б, характеризующийся тем, что дополнительно УС генерирует варианты выдачи номинала купюр.

15. Система осуществления транзакций с помощью механизма реверсалов, содержащая устройство самообслуживания (УС) и связанный с ним удаленный сервер, причем

УС выполнено с возможностью

получать пользовательский запрос на выполнение транзакции по выдаче денежных средств (ДС), причем запрос содержит по меньшей мере сумму ДС;

осуществлять анализ запроса, при котором выполняется проверка возможности осуществления запрошенной транзакции по выдаче ДС;

передавать информацию о транзакции на удаленный сервер для активации механизма управления реверсалами, реализующего выполнение полного или частичного реверсала;

определять отклонение доступной для выдачи суммы ДС в УС и сумму ДС, доступную для выдачи, в целях осуществления транзакции;

удаленный сервер выполнен с возможностью

в ответ на запрос от УС на активацию механизма реверсалов для осуществления транзакции генерировать команду для УС на осуществление транзакции с выбранной суммой ДС пользователем;

причем

УС также выполнено с возможностью

фиксации первичной попытки выполнения транзакции, при которой проверяется наличие требуемой суммы ДС в УС, и фиксации того, что запрашиваемая в запросе сумма ДС недоступна для выдачи пользователю;

определения отклонения в доступной для выдачи сумме ДС в УС, которое представляет собой упомянутую фиксацию события невозможности исполнения операции по запрашиваемой сумме;

определения суммы ДС в УС, доступной для выдачи в соответствии с упомянутой попыткой, генерирования и направления сообщения для акцепта инициации набора ДС на удаленный сервер, который активирует выполнение частичного реверсала, при котором инициируют повторную попытку выполнения транзакции с набором для выдачи меньшей суммы ДС от пользовательского запроса, или активирует выполнение полного реверсала, при котором инициируют повторную попытку выполнения транзакции с набором для выдачи большей суммы ДС от пользовательского запроса, при этом выполнение частичного и полного реверсалов осуществляется без необходимости повторения процедуры транзакционного запроса;

обработки пользовательского ввода в ответ на выполнение транзакции согласно активированному режиму реверсалов; и

осуществления транзакции в зависимости от упомянутого активированного режима реверсала.

16. Система по п. 15, характеризующаяся тем, что УС представляет собой банкомат.

17. Система по п. 15, характеризующаяся тем, что УС связано с удаленным сервером посредством проводной или беспроводной вычислительной сети.

18. Система по п. 17, характеризующаяся тем, что проводная сеть представляет собой ЛВС (LAN), WAN, PAN или Интранет.

19. Система по п. 17, характеризующаяся тем, что беспроводная сеть представляет собой WAN, Интернет, WLAN, WMAN или GSM.

20. Система по п. 15, характеризующаяся тем, что удаленный сервер представляет собой облачный сервер.

21. Система по п. 15, характеризующаяся тем, что УС содержит средства верификации пользователя.

22. Система по п. 21, характеризующаяся тем, что средства верификации пользователя УС выбираются из группы: ПИН-пад, сенсорный дисплей, камера, биометрический сканер, микрофон или их сочетания.

Описание

[1]

ОБЛАСТЬ ТЕХНИКИ

[2]

Настоящее техническое решение относится к области обработки данных для осуществления транзакций по выдаче денежных средств (ДС) при взаимодействии пользователей с устройствами самообслуживания (УС), в частности, к способу и системе осуществления транзакций с помощью механизма реверсалов.

[3]

УРОВЕНЬ ТЕХНИКИ

[4]

Известна система осуществления транзакций с помощью перечисления средств с нескольких аккаунтов пользователя для формирования необходимой суммы (заявка US20060259390, 16.11.2006, Rosenberg et al.). Данное решение посредством обработки перевода средств со счетов пользователя позволяет набрать необходимую сумму с двух и более аккаунтов, реализуя механизм частичного набора суммы с одного аккаунта и добора необходимых средств с другого аккаунта.

[5]

Предпосылки создания заявленного технического решения основываются на необходимости реализации механизма расширенного функционала при выполнении транзакций в канале УС при выдаче ДС. Существующий на сегодняшний день недостаток заключается в отсутствии механизма реверсалов при выполнении транзакций в канале УС, который позволяет в случае невозможности выдачи необходимой суммы ДС автоматически реализовать возможность получения большой или меньшей суммы ДС, без необходимости повторения процедуры транзакционного запроса.

[6]

РАСКРЫТИЕ ИЗОБРЕТЕНИЯ

[7]

Технической проблемой, решаемой с помощью заявленного технического решения, является устранения ограничения по автоматизированной обработке транзакционных запросов в канале УС по выдаче ДС при обнаружении отсутствия возможности выдачи запрашиваемой суммы ДС.

[8]

Техническим результатом является расширение функциональных возможностей УС, за счет реализации механизма реверсалов при обработке транзакционных запросов, расширяющих автоматизированные сценарии выполнения транзакций при отсутствии возможности выдачи запрашиваемой суммы ДС.

[9]

Дополнительным техническим результатом является сокращение времени обработки транзакционного запроса, который обеспечивается за счет автоматизированной процедуры обработки вариантов выдачи суммы ДС логикой УС.

[10]

Заявленный технический результат достигается за счет реализации способа осуществления транзакций с помощью механизма частичных реверсалов, который содержит этапы, на которых:

[11]

- получают в канале устройства самообслуживания (УС) пользовательский запрос на выполнение транзакции по выдаче денежных средств (ДС), причем запрос содержит по меньшей мере сумму ДС;

[12]

- осуществляют анализ запроса, при котором осуществляют проверку возможности осуществления запрошенной транзакции по выдаче ДС;

[13]

- передают от УС информацию о транзакции на удаленный сервер для активации механизма управления реверсалами, реализующего выполнение полного или частичного реверсала;

[14]

- осуществляют первичную попытку выполнения транзакции, при которой проверяется наличие требуемой суммы ДС в УС;

[15]

- определяют отклонение в доступной для выдачи сумме ДС в УС;

[16]

- определяют сумму ДС в УС, доступную для выдачи, причем

[17]

активируют выполнение частичного реверсала, при котором инициируют повторную попытку выполнения транзакции с набором для выдачи меньшей суммы ДС, или активируют выполнение полного реверсала, при котором инициируют повторную попытку выполнения транзакции с набором для выдачи большей суммы ДС;

[18]

- получают пользовательский ввод в ответ на выполнение транзакции согласно активированному режиму реверсалов;

[19]

и

[20]

- осуществляют транзакцию в зависимости от упомянутого активированного режима реверсала.

[21]

В частном варианте осуществления способа отклонение доступной суммы ДС в УС определяется на основании суммы ДС, указанной в пользовательском запросе на осуществление транзакции.

[22]

В другом частном варианте осуществления способа активация режима частичного реверсала осуществляется при наличии возможности выдачи меньшей суммы ДС в ответ на пользовательский запрос.

[23]

В другом частном варианте осуществления способа активация режима полного реверсала осуществляется при наличии возможности выдачи большей суммы ДС в ответ на пользовательский запрос.

[24]

В другом частном варианте осуществления способа УС автоматически инициирует набор доступной суммы ДС или нескольких вариантов сумм ДС и предоставляет информацию пользователю.

[25]

В другом частном варианте осуществления способа УС формирует команду на ввод пользователем суммы ДС для выполнения транзакции.

[26]

В другом частном варианте осуществления способа формировании пользовательского запроса осуществляется верификация пользователя УС.

[27]

В другом частном варианте осуществления способа при повторной попытке выполнения транзакции в случае полного реверсала осуществляется повторная верификация пользователя УС.

[28]

В другом частном варианте осуществления способа верификация осуществляется с помощью PIN-кода, биометрической информации, графической информации или удаленного устройства пользователя или их сочетания.

[29]

В другом частном варианте осуществления способа биометрическая информация представляет собой отпечаток пальца, изображение сетчатки глаза, голосовые данные или их сочетания.

[30]

В другом частном варианте осуществления способа графическая информация представляет собой фотоизображение пользователя.

[31]

В другом частном варианте осуществления способа в качестве удаленного устройства пользователя используется мобильный телефон, планшет или ноутбук.

[32]

В другом частном варианте осуществления способа определяется количество поступивших пользовательских запросов на выполнение транзакции.

[33]

В другом частном варианте осуществления способа дополнительно УС генерирует варианты выдачи номинала купюр.

[34]

Также заявленный технический результат достигается за счет системы осуществления транзакций с помощью механизма частичных реверсалов, которая содержит УС и связанный с ним удаленный сервер, причем

[35]

УС выполнено с возможностью

[36]

получать пользовательский запрос на выполнение транзакции по выдаче ДС, причем запрос содержит по меньшей мере сумму ДС;

[37]

осуществлять анализ запроса, при котором выполняется проверка возможности осуществления запрошенной транзакции по выдаче ДС;

[38]

передавать информацию о транзакции на удаленный сервер для активации механизма управления реверсалами, реализующего выполнение полного или частичного реверсала;

[39]

определять отклонение доступной для выдачи суммы ДС в УС и сумму ДС доступную для выдачи в целях осуществления транзакции;

[40]

удаленный сервер выполнен с возможностью

[41]

в ответ на запрос от УС на активацию механизма реверсалов для осуществления транзакции генерировать команду для УС на осуществление транзакции с выбранной суммой ДС пользователем;

[42]

причем

[43]

УС фиксирует первичную попытку выполнения транзакции, при которой проверяется наличие требуемой суммы ДС в УС;

[44]

определяет сумму ДС в УС, доступную для выдачи в соответствии с упомянутой попыткой, генерирует и направляет сообщения для акцепта инициации набора ДС на удаленный сервер, который активирует выполнение частичного реверсала, при котором инициируют повторную попытку выполнения транзакции с набором для выдачи меньшей суммы ДС, или активируют выполнение полного реверсала, при котором инициируют повторную попытку выполнения транзакции с набором для выдачи большей суммы ДС;

[45]

обрабатывают в канале УС пользовательский ввод в ответ на выполнение транзакции согласно активированному режиму реверсалов;

[46]

и

[47]

осуществляют транзакцию в зависимости от упомянутого активированного режима реверсала.

[48]

В частном варианте реализации системы УС представляет собой банкомат.

[49]

В другом частном варианте реализации системы УС связано с удаленным сервером посредством проводной или беспроводной вычислительной сети.

[50]

В другом частном варианте реализации системы проводная сеть представляет собой ЛВС (LAN), WAN, PAN или Интранет.

[51]

В другом частном варианте реализации системы беспроводная сеть представляет собой WAN, Интернет, WLAN, WMAN или GSM.

[52]

В другом частном варианте реализации системы удаленный сервер представляет собой облачный сервер.

[53]

В другом частном варианте реализации системы УС содержит средства верификации пользователя.

[54]

В другом частном варианте реализации системы средства верификации пользователя УС выбираются из группы: ПИН-пад, сенсорный дисплей, камера, биометрический сканер, микрофон или их сочетания.

[55]

КРАТКОЕ ОПИСАНИЕ ЧЕРТЕЖЕЙ

[56]

Фиг. 1 иллюстрирует процесс выполнения заявленного способа.

[57]

Фиг. 2 иллюстрирует процесс автоматического повтора набора суммы ДС.

[58]

Фиг. 3 иллюстрирует общий вид системы, реализующей способ.

[59]

Фиг. 4 иллюстрирует схему УС.

[60]

Фиг. 5. иллюстрирует схему сервера обработки запросов от УС.

[61]

ОСУЩЕСТВЛЕНИЕ ИЗОБРЕТЕНИЯ

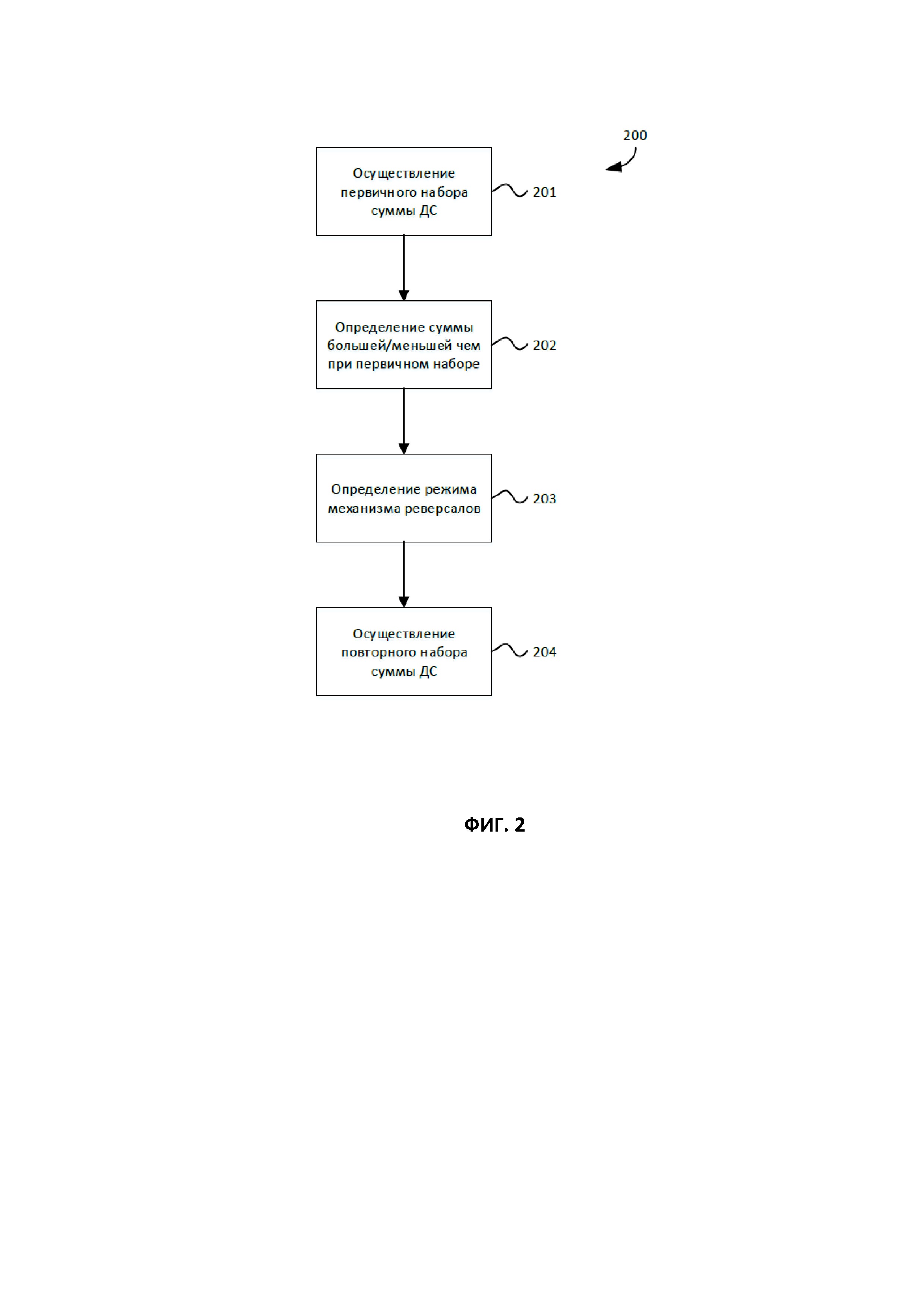
[62]

Как представлено на Фиг. 1 заявленный способ выполнения финансовой транзакции по выдаче ДС (100) осуществляется путем получения и обработки пользовательского запроса (101). Пользовательский запрос формируется с помощью взаимодействия с УС, например, банкоматом. Пользовательский запрос содержит информацию о сумме ДС для выдачи. Программное обеспечение (ПО) УС позволяет сформировать первичный запрос (101) с помощью автоматизированного генерирования вариантов выдачи суммы ДС или получая пользовательский ввод, содержащий информацию о сумме ДС.

[63]

Получая информацию о сумме ДС, запрашиваемой пользователем (101), УС выполняет обработку пользовательского запроса (102), формируя сообщение с суммой ДС, введенная пользователем, которое направляется на удаленный сервер обработки транзакций.

[64]

Получая сообщение с запросом одобрения транзакции на сервере выполняется его обработка и генерирование подтверждающего сообщения, которое передается в канал УС. Далее ПО УС определяет доступную сумму ДС для выдачи в ответ на транзакционный запрос пользователя (103). Если запрашиваемая сумма ДС доступна (104), то осуществляется ее выдача пользователю (107).

[65]

На этапе (104) программная логика УС определяет возможность выдачи ДС по запросу пользователя (101). Если запрашиваемая сумма ДС не может быть выдана, то УС формирует запрос, передаваемый на удаленный сервер для активации механизма реверсалов (105) для дальнейшей обработки транзакционно запроса (101). При осуществлении этапа (104) осуществляется первичный набор суммы в канале УС, при котором фиксируется событие невозможности исполнения операции по запрашиваемой сумме, т.е. фиксируется отклонение от запрашиваемой суммы ДС в запросе (101).

[66]

С помощью активации механизма реверсалов (105) формируется автоматическая функция продолжения транзакционной обработки первичного запроса (101) и в канале УС осуществляется анализ вариантов выдачи суммы ДС и генерировании в автоматическом режиме запросов подтверждения выполнения транзакции на удаленный сервер для выдачи возможной суммы ДС с помощью УС (106).

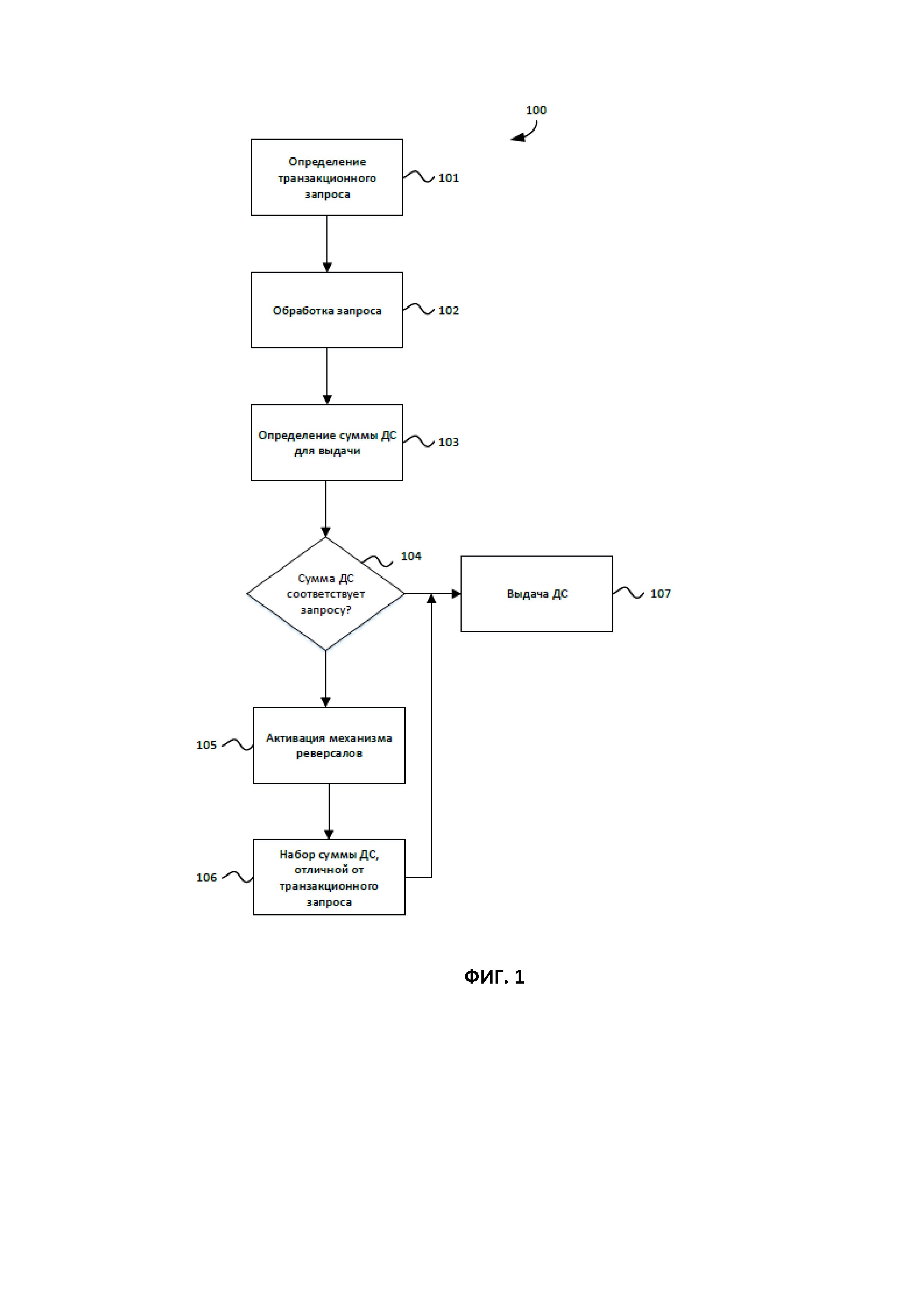
[67]

На Фиг. 2 показан принцип работы механизма реверсалов (200). При осуществлении первичного набора суммы ДС УС (201) определяется степень отклонения возможной для выдачи суммы ДС. Отклонение может быть больше или меньше изначально запрашиваемой суммы ДС (202).

[68]

При фиксации отклонения в сторону большей суммы на этапе (202) данная информация фиксируется в канале УС и передаётся на удаленный сервер для активации соответствующего сценария механизма реверсалов (203), в частности, сценария полного реверсала. В ответ на активацию сценария полного реверсала сервер генерирует ответное сообщение, передаваемое в канал УС, для выполнения повторного набора суммы ДС (204). УС генерирует один или более вариантов выдачи суммы ДС и предоставляет информацию пользователю. Пользователь в ответ на полученный один или более вариантов выдачи суммы ДС инициирует свое согласие, впоследствии чего формируется в канале УС информация выбора предложенного варианта суммы ДС.

[69]

Дополнительно логика УС может формировать также вариант выбора номинала купюр для формирования требуемой суммы ДС.

[70]

На основании полученных данных о сумме ДС УС формирует сообщение, направляемое на сервер для одобрения транзакционного запроса. Сервер в ответ на полученное сообщение от УС инициирует ответное сообщение, подтверждающее выполнение транзакционной операции. В ответ на полученное от сервера сообщение УС осуществляет выдачу ДС пользователю.

[71]

При определении на этапе (202) отклонения от первично запрашиваемой суммы ДС (101) в меньшую сторону в канале УС проверяется по меньшей мере один доступный вариант набора меньшей суммы ДС. После этого УС формирует соответствующее сообщение для отправки на удаленный сервер для активации сценария частичного реверсала. При активации данного механизма сервер формирует ответное сообщение, передаваемое в канал УС для автоматизированного одобрения продолжения транзакции.

[72]

Получив ответ от сервера в части активации механизма частичных реверсалов УС формирует упомянутый один или более вариантов выдачи суммы ДС, которые впоследствии предоставляются на выбор пользователю. Пользователь в ответ на полученный один или более вариантов выдачи суммы ДС инициирует свое согласие, впоследствии чего формируется в канале УС информация выбора предложенного варианта суммы ДС с помощью вторичного набора выбранной суммы (204), меньшей чем в первичном запросе (101).

[73]

На основании полученных данных о сумме ДС УС формирует сообщение, направляемое на сервер для одобрения транзакционного запроса, соответствующего сумме ДС во вторичном наборе (204). Сервер в ответ на полученное сообщение от УС инициирует ответное сообщение, подтверждающее выполнение транзакционной операции. В ответ на полученное от сервера сообщение УС осуществляет выдачу ДС пользователю.

[74]

При обработке первичных (101) и вторичных запросов (204) на осуществление набора суммы ДС дополнительно может учитываться количество совершаемых попыток набора, что требуется для дополнительного упреждения сбоев в канале ДС, а также предотвращения исчерпания денежных купюр для процедур последующей выдачи. При невозможности набора требуемой суммы ДС, текущие набранные купюры сбрасываются в реджект (ретракт) кассету диспенсера УС.

[75]

Число повторных попыток набора суммы ДС УС может быть различным и устанавливаться отдельно для каждого сценария работы механизма реверсалов. Программная логика УС может автоматически отменить осуществления обработки транзакционного запроса при достижении заданного значения количества попыток, установленного для исполняемого сценария реверсалов. При выполнении повторного набора ДС (204) УС фиксирует возможность набора указанной суммы ДС исходя также из наличия необходимого количества купюр, в частности, их номинала и наличия в УС. Данная информация фиксируется УС на основании анализа кассет при наборе ДС.

[76]

При выполнении обработки транзакционных запросов клиента при каждом наборе операции присваивается идентификатор процедуры и стейт (состояние обработки транзакции) для текущего идентификатора. На основании идентификаторов выполняется обработка данных между программной логикой канала УС и удаленного сервера. Переход между стейтами при обработке транзакционных запросов реализуется выполнением сценариев обработки запросов с помощью программно-аппаратных средств УС и удаленного сервера.

[77]

Также может фиксироваться сбой в канале УС при невозможности выдачи суммы ДС, запрашиваемой в первичном или последующих запросах вызванный механическими или программными сбоями, которые отражаются на наборе суммы ДС в кассету для выдачи. На основании идентификации сбоя в канале УС также формируется сообщение на удаленный сервер для активации сценариев работы механизма реверсалов.

[78]

Как представлено на Фиг. 3 общий принцип работы системы выполнения транзакций с помощью механизма реверсалов осуществляется при обработке формируемых в канале УС (300) пользовательских запросов и их последующей передачи по сети (500) на удаленный сервер (400), с помощью способа (100), раскрытого выше.

[79]

На Фиг. 4 представлена общая схема УС (300) в виде банкомата, терминала для выдачи средств и т.п. УС (300) содержит объединенные с помощью шины компоненты, такие как: процессор (301), память (302), средство сетевого взаимодействия (303), дисплей (304), органы управления (305), средство выдачи ДС (306). Дополнительно может также использоваться средство приема ДС (307).

[80]

Процессор УС (301) выполняет все необходимые вычислительные операции при обработке транзакционных запросов. Память (302) может представлять одно или более устройств различного типа, таких как: ОЗУ, ПЗУ или их сочетания. В качестве ПЗУ может использоваться HDD, SSD диски, флэш-память и т.п. В памяти (302), как правило, хранится исполняемая процессором (301) программная логика, необходимая для реализации способа работы УС (300), и операционная система, организующая интерфейс взаимодействия и протоколы обработки данных.

[81]

В качестве средств сетевого взаимодействия (303) могут применяться устройства, обеспечивающие связь с удаленным сервером с помощью проводного или беспроводного типа связи, например, Ethernet карта (LAN), Wi-Fi модуль, GSM модем (2G, 3G, 4G, 5G) и т.п. Дополнительно могут использоваться средства обмена данными между УС (300) и пользователем (устройством пользователя), например, Bluetooth приемо-передатчик, NFC модуль, IrDa и т.п.

[82]

Дисплей УС (304) служит для отображения графического интерфейса пользователь, а также при его исполнении в виде сенсорного дисплея, то также обеспечивает взаимодействие с пользователем и получения от него команд управления.

[83]

Органы управления УС (305) могут представлять собой клавиатуру, сенсорный дисплей, пин-пад, механические и сенсорные кнопки.

[84]

Средство выдачи ДС (306) представляет собой диспенсер. Диспенсер (306) может быть различного типа, например, вакуумный, спрей типа и т.п.

[85]

Дополнительно УС (300) может содержать средство для приема ДС (307) от пользователя.

[86]

Также, УС (300) может содержать считыватель банковских карт, камеру, один или более биометрических сенсоров, микрофон. Данные устройства как по отдельности, так и в совокупности, могут применяться для идентификации и верификации пользователя. Пользователь может идентифицировать начало транзакционного запроса с помощью предоставления банковской карты в специальный ридер УС (300) и ввода пин-кода с помощью клавиатуры (305) или сенсорного дисплея (304).

[87]

Может применяться двухфакторная верификация пользователя с помощью камеры или биометрических сенсоров, например, сканера отпечатка пальца, сетчатки глаза или с помощью анализа голоса пользователя. С помощью камеры может фиксировать изображение пользователя УС (300) для последующей обработки и сравнения с эталонной идентифицирующей информацией владельца счета при иницииации транзакционной операции в УС (300).

[88]

УС (300) может также обеспечивать обмен идентификационной информацией в полностью бесконтактном режиме, с помощью заранее создаваемого идентификационного токена с помощью устройства пользователя, например, смартфона, планшета или ноутбука, и его последующей передачи по беспроводному каналу обмена информацией, например, Bluetooth, Wi-Fi, NFC, RFID и т.п., в УС (300) (как пример, данная технология раскрыта в источниках US 20110238573, US 20110066552).

[89]

Для усиления режима безопасного осуществления транзакции в канале УС (300) может применяться счетчик повторного выполнения операций, в работе логики которого предусматривается запрос на повторную идентификацию пользователя при формировании к выдаче суммы ДС в ответ на исполнение сценария реверсала.

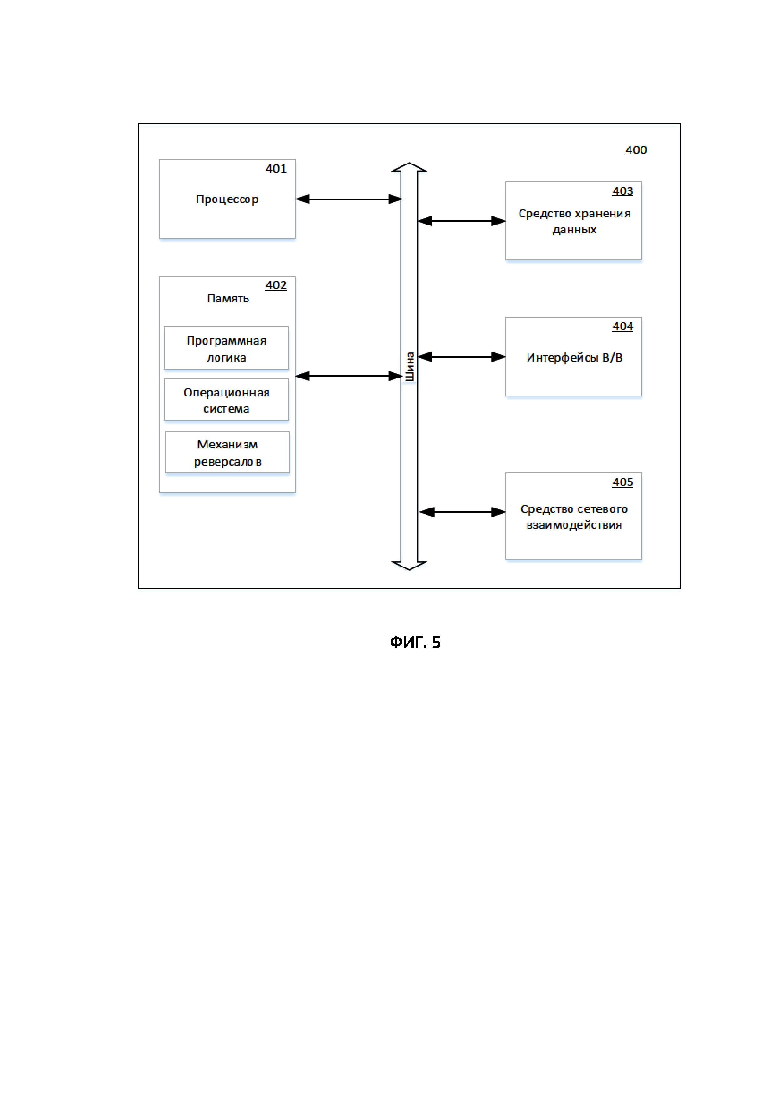
[90]

На Фиг. 5 представлена общая схема удаленного сервера (400). Сервер (400) предназначен для обработки запросов на исполнение транзакционных запросов по выдаче ДС, поступающих в канал УС (300). Также сервер (400) при выполнении сценариев механизма реверсалов управляет данными, характеризующими сумму ДС, которую необходимо возвратить на счет пользователя.

[91]

В общем случае сервер (400) содержит такие компоненты, как: один или более процессоров (401), по меньшей мере одну память (402), средство хранения данных (403), интерфейсы ввода/вывода (404), средство сетевого взаимодействия (405).

[92]

Процессор (401) сервера выполняет основные вычислительные операции при его работе с УС (300). Процессор (401) исполняет необходимые машиночитаемые команды, содержащиеся в памяти (402).

[93]

Память (402), как правило, выполнена в виде ОЗУ и содержит необходимую логику работы операционной системы, механизма реверсалов и иную программную логику, обеспечивающую полноценный функционал работы сервера (400).

[94]

Средство хранения данных (403) может выполняться в виде HDD, SSD дисков, рейд массива, флэш-памяти, оптических накопителей информации (CD, DVD, MD, Blue-Ray дисков) и т.п. Средства (403) позволяют выполнять долгосрочное хранение различного вида информации, например, истории обработки транзакционных запросов (логов), идентификаторов пользователей и т.п.

[95]

Интерфейсы (404) представляют собой стандартные средства для подключения и работы с сервером (400), например, USB, RS232, RJ45, LPT, COM, HDMI, PS/2, Lightning, FireWire и т.п.

[96]

Выбор интерфейсов (404) зависит от конкретного исполнения сервера (400), который может представлять собой персональный компьютер, мейнфрейм, серверный кластер, тонкий клиент и т.п.

[97]

Средства сетевого взаимодействия (405) выбираются из устройств, обеспечивающий сетевой прием и передачу данных, например, Ethernet карту, WLAN/Wi-Fi модуль, Bluetooth модуль, BLE модуль, NFC модуль, IrDa, RFID модуль, GSM модем и т.п. С помощью средств (405) обеспечивается организация обмена данными между сервером (400) и УС (300) по проводному или беспроводному каналу передачи данных, например, WAN, PAN, ЛВС (LAN), Интранет, Интернет, WLAN, WMAN или GSM.

[98]

Дополнительно сервер (400) может содержать средства В/В данных, например, клавиатура, джойстик, дисплей (сенсорный дисплей), проектор, тачпад, манипулятор мышь, трекбол, световое перо, динамики, микрофон и т.п.

[99]

В настоящих материалах заявки было представлено предпочтительное раскрытие осуществление заявленного технического решения, которое не должно использоваться как ограничивающее иные, частные воплощения его реализации, которые не выходят за рамки испрашиваемого объема правовой охраны и являются очевидными для специалистов в соответствующей области техники.

Как компенсировать расходы
на инновационную разработку
Похожие патенты