патент
№ RU 2617177
МПК H04B7/26

АППАРАТНО-ПРОГРАММНЫЙ КОМПЛЕКС ОБМЕНА ДАННЫМИ МОБИЛЬНОГО ОБЪЕКТА

Авторы:
Потехина Анна Васильевна
Номер заявки
2015151517
Дата подачи заявки
01.12.2015
Опубликовано
21.04.2017
Страна
RU
Как управлять
интеллектуальной собственностью
Чертежи 
1
Реферат

Изобретение относится к области телекоммуникаций мобильных объектов и может быть использовано для реализации информационного обмена между летательными аппаратами, перемещающимися с большой скоростью. Основной технической задачей, на решение которой направлено изобретение, является повышение уровня унификации, надежности и производительности аппаратно-программного комплекса обмена данными мобильного объекта, уменьшение его массогабаритных показателей и стоимости, а также снижение сложности эксплуатации средств (систем) обмена данными за счет применения в качестве бортового вычислительного комплекса одного интегрированного вычислительного блока для решения всех задач по обеспечению обмена информацией и программной реализации функций рулонного телеграфного аппарата. 1 ил.

Формула изобретения

Аппаратно-программный комплекс обмена данными мобильного объекта, состоящий из бортового вычислительного комплекса, подключенного двухсторонними связями к графическому дисплею (ГД), устройству ввода данных (УВД) и аппаратуре передачи данных (АПД), которая имеет отдельный интерфейс для обмена данными с аппаратурой радиосвязи (АР), отличающийся тем, что бортовой вычислительный комплекс, обеспечивающий взаимодействие с АПД, АР, ГД, УВД, подключен двухсторонними связями к внешнему источнику/потребителю информации и представляет собой интегрированный вычислительный блок с входящими в его состав контроллерами унифицированных информационных интерфейсов и программным модулем для осуществления телеграфной связи.

Описание

[1]

Изобретение относится к области телекоммуникаций мобильных объектов и может быть использовано для реализации информационного обмена между летательными аппаратами (ЛА), перемещающимися с большой скоростью.

[2]

Аппаратно-программный комплекс обмена данными предназначен для устанавки на летательных аппаратах. Одной из его составных частей является бортовой вычислительный комплекс, который функционально образует бортовую вычислительную систему (БВС).

[3]

Структура БВС рассматривается как аппаратурная реализация архитектуры, выполненная с ориентацией на конкретное применение. В настоящее время построение бортового радиоэлектронного оборудования (БРЭО) самолетов характеризуется длительным сроком разработки, зачастую достигающим 10-15 лет, и высокими затратами на создание отдельных подсистем и комплекса в целом. Для решения каждой задачи, как правило, разрабатывается своя модификация бортовой ЭВМ, а в подсистемах комплекса, даже при практически одинаковых требуемых ресурсах, используются машины с различной архитектурой, создаваемые разными разработчиками. Вопросы унификации средств вычислительной техники, используемых для построения БВС, решаются недопустимо медленно. Такой подход к построению БВС в сочетании с используемыми принципами построения структуры, как отдельной бортовой ЭВМ, так и системы в целом, приводит к повышению стоимости аппаратных и программных средств, к увеличению эксплуатационных расходов. Более того, бортовые ЭВМ и вычислительная система нередко морально устаревают уже в процессе самой разработки [1].

[4]

Такие принципы организации БВС исчерпали практически все свои возможности. Их основные качества, принципиально изменившие в свое время подходы к комплексированию бортового оборудования и стимулировавшие развитие цифровой авионики, перестали отвечать постоянно возрастающим требованиям к БРЭО [1].

[5]

Современными тенденциями развития БВС являются:

[6]

- применение унифицированных высокопроизводительных бортовых вычислительных модулей;

[7]

- минимизация количества вычислительных средств;

[8]

- программная реализация функционала разных подсистем ЛА.

[9]

Наиболее близким к заявляемому изобретению является управляющий

[10]

аппаратно-программный комплекс обмена данными мобильного объекта, описанный в патенте на полезную модель №38433 [2] и взятый за прототип.

[11]

Прототип относится к системам обмена данными между летательными аппаратами и предназначен для обеспечения устойчивой связи в условиях постоянно и с большой скоростью изменяющейся структуры системы связи, использующей в зависимости от сложившейся ситуации разные диапазоны при организации каналов связи для обмена информацией с учетом дальности между взаимодействующими объектами. В состав аппаратно-программного комплекса прототипа входят: бортовой вычислительный комплекс, состоящий из закрепленных на общей раме четырех системных блоков и двух блоков сопряжения, аналого-цифровой дисплей, рулонно-телеграфный аппарат, аппаратура передачи данных (АПД), аппаратура радиосвязи (АР), устройство вода данных (УВД) [2].

[12]

Прототипу присущи следующие недостатки:

[13]

1. Большое количество вычислительных блоков приводит к увеличенным массогабаритным характеристикам и повышенному энергопотреблению аппаратно-программного комплекса. На каждый комплекс задач, реализованный программными модулями, выделен отдельный вычислительный блок. Всего в комплексе используется 4 системных блока, закрепленных на общей раме и взаимодействующих друг с другом.

[14]

2. Применение специализированных блоков сопряжения приводит к увеличенным массогабаритным характеристикам, повышенному энергопотреблению и низкому уровню унификации.

[15]

3. Большое количество технических средств приводит к снижению показателей надежности и увеличению стоимости комплекса.

[16]

4. Использование низкоскоростных интерфейсов информационного обмена вычислительных блоков с периферийным оборудованием, аппаратурой передачи данных и средствами связи обусловливает низкую производительность аппаратно-программного комплекса.

[17]

5. Наличие в составе комплекса рулонного телеграфного аппарата также приводит к увеличенным массогабаритным характеристикам и повышенному энергопотреблению.

[18]

6. Отсутствует возможность передавать по каналам связи сообщения внешних источников/потребителей информации (ВИПИ).

[19]

Таким образом, основной технической задачей, на решение которой направлено заявленное изобретение, является повышение уровня унификации, надежности и производительности аппаратно-программного комплекса, уменьшение его стоимости и массогабаритных показателей, снижение сложности эксплуатации средств (систем) обмена данными, а также расширение области функционального применения.

[20]

Указанный технический результат достигается тем, что в аппаратно-программном комплексе обмена данными мобильного объекта, состоящем из бортового вычислительного комплекса, подключенного двухсторонними связями к графическому дисплею (ГД), устройству ввода данных (УВД) и аппаратуре передачи данных (АПД), которая имеет отдельный интерфейс для обмена данными с аппаратурой радиосвязи (АР), бортовой вычислительный комплекс, обеспечивающий взаимодействие с АПД, АР, ГД, УВД, подключен двухсторонними связями к внешнему источнику/потребителю информации и представляет собой интегрированный вычислительный блок с входящими в его состав контроллерами унифицированных информационных интерфейсов и программным модулем для осуществления телеграфной связи.

[21]

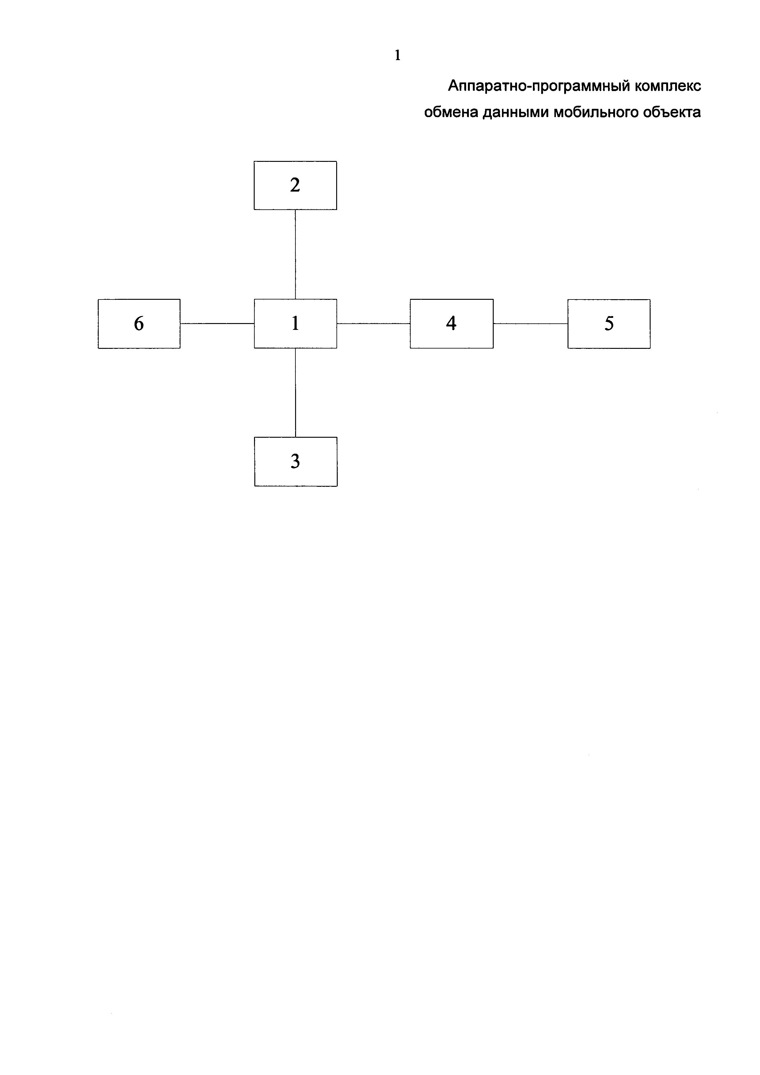
На чертеже представлена структурная схема предлагаемого аппаратно-программного комплекса, где обозначено:

[22]

1 - интегрированный вычислительный блок;

[23]

2 - графический дисплей;

[24]

3 - устройство ввода данных;

[25]

4 - аппаратура передачи данных;

[26]

5 - аппаратура радиосвязи;

[27]

6 - внешний источник/потребитель информации.

[28]

Основное отличие предлагаемого аппаратно-программного комплекса обмена данными мобильного объекта от прототипа состоит в том, что входящий в его состав бортовой вычислительный комплекс представляет собой один интегрированный вычислительный блок с входящими в его состав: программным модулем для осуществления телеграфной связи, контроллерами унифицированных информационных интерфейсов Ethernet, USB, SVGA, ГОСТ 18977-79 и ГОСТ РВ 52070-2003, позволяющими взаимодействовать с АПД для обмена сообщениями по каналам связи, с ГД для вывода оператору полученной информации, с УВД для набора оператором сообщений, выдаваемых в АПД при передаче по каналам связи, с АР для настройки аппаратуры связи, с ВИПИ для получения от источника информации сообщений, которые необходимо выдать в канал, и выдачи потребителю информации принятых из канала сообщений, а также с внешним носителем информации для получения плановых данных, подготовленных заранее, и вывода информации, зарегистрированной в процессе функционирования аппаратно-программного комплекса. Интегрированный вычислительный блок является не только источником/приемником информации, но и промежуточным звеном в канале связи, выполняющим функции обработки и передачи данных, сформированных во внешних источниках информации или предназначенных для внешних потребителей информации.

[29]

Аппаратно-программный комплекс работает следующим образом. Получив сообщение, сформированное внешним источником информации 6 или набранное на устройстве ввода данных 3, интегрированный вычислительный блок 1 определяет необходимость его передачи по каналам связи и, выполняя процедуры сеансового, транспортного, сетевого и канального уровней, выдает сформированный информационный пакет в АПД 4. АПД 4 осуществляет криптографическое шифрование и помехоустойчивое кодирование информационного пакета, после чего отправляет полученную кодограмму в АР 5 для выдачи в радиоканал.

[30]

При получении из АР 5 кодограммы, принятой по радиоканалу, АПД 4 снимает помехоустойчивый код и криптографическое шифрование и передает полученный информационный пакет в интегрированный вычислительный блок 1. С полученным информационным пакетом интегрированный вычислительный блок 1 выполняет процедуры канального, сетевого, транспортного и сеансового уровней, и после анализа адресной информации полученного сообщения выдает его во внешний источник/потребитель информации 6 или на графический дисплей 2.

[31]

Заявленное изобретение по сравнению с прототипом позволяет обеспечить улучшение следующих характеристик аппаратно-программного комплекса обмена данными мобильного объекта:

[32]

1. Снижение массогабаритных характеристик, уменьшение энергопотребления и стоимости за счет применения одного интегрированного вычислительного блока для решения всех задач по обеспечению обмена информацией и за счет программной реализации функций рулонного телеграфного аппарата;

[33]

2. Обеспечение высокого уровня унификации за счет применения унифицированных интерфейсов информационного обмена интегрированного вычислительного блока с периферийным оборудованием, АПД и средствами связи;

[34]

3. Расширение области функционального применения за счет реализации возможности передачи по каналам связи сообщений ВИПИ.

[35]

4. Сокращение времени на техническое обслуживание аппаратно-программного комплекса по причине уменьшения количества технических средств, входящих в состав комплекса.

[36]

Заявленный аппаратно-программный комплекс обмена данными мобильного объекта предназначен для реализации функций канального, сетевого, транспортного и частично сеансового уровней эталонной базовой модели открытых систем [3], а также для управления аппаратурой связи с учетом специфики авиационной связи, а именно постоянного и быстроменяющегося положения в пространстве летательных аппаратов.

[37]

Литература:

[38]

1. Статья «Этапы развития электронно-вычислительных машин», адрес интернет-ресурса: http://neparsya.net/referat/informatics/etapyi_razvit_EVM.

[39]

2. Патент РФ №38433 (прототип).

[40]

3. ГОСТ 28906-91 «Система обработки информации. Взаимосвязь открытых систем. Базовая эталонная модель» (ИСО 7498-84, ИСО 7498-84, доп. 1-84).

Как компенсировать расходы
на инновационную разработку
Похожие патенты